acer

32597 Reputation

29 Badges

20 years, 41 days
Ontario, Canada

Social Networks and Content at Maplesoft.com

MaplePrimes Activity


These are answers submitted by acer

Your procedure foo returns an unevaluated name if it is passed a name and is not passed an actual table. And not just any name. Your procedure foo returns the very same name that it is passed (when passed a name).

Even though the formal parameter of foo is specified to have be of type table, it also accepts any name which evaluates to a table. It allows that because tables have last-name-eval, so that they can be operated on in-place as a usefully behaving mutable structure.

The returned name happens to evaluate to a table, unless you somehow unassign it -- which can be done in a few ways.

In your first example B does not get assigned a table per se, but rather B gets assigned the returned, unevaluated global name A which was passed as argument in the call to foo. Your first example unhelpfully used a colon to suppress the output. I change that to a semicolon, which shows that a call to procedure foo returns the name that was passed. Since that A evaluates to a table then a subsequent, full evaluation of B does also. But notice that a 1-level evaluation of B returns just A the name.

restart;

foo:=proc(A::table)
  A["c"]:=3; #add new field
  return A;
end proc:

A:=table():
A["a"]:=1:
A["b"]:=2:

B:=foo(A);
                      B := A

eval(B);
          TABLE(["a" = 1, "c" = 3, "b" = 2])

eval(B,1);
                         A

In your second example you are assigning the unevaluated name A (both passed in the call to foo and also returned by that call to foo) to A itself. You are not explicitly (re)assigning any table to A, but rather you are assigning a name that would evaluate to a table (unless it were reassigned something else -- which is precicely what's happening here!). Recall, foo returns a name, not an actual table.

In the second example your call,

   A:=foo(A);

is assigning the unevaluated name A to A itself. You have probably seen that kind of thing before. It is a common way to unassign a name:

   A := 'A';

In other words, your second example happens to assign to A its very own name, unevaluated. That unassigns it.

That should be enough to explain your second example. It assigns the unevaluated name A to itself. And so A no longer evaluates to anything else.

Of course, if you passed foo an actual table (for example, the value to which A evaluated after its original assignment) then it would also return an actual table.

A:=table():
A["a"]:=1:
A["b"]:=2:

eval(A);
                   TABLE(["a" = 1, "b" = 2])

A:=foo(eval(A)):
eval(A);

               TABLE(["a" = 1, "c" = 3, "b" = 2])

As I mentioned at the start, your procedure foo returns the same name as it gets passed. I think that your examples would be a bit less confusing if it used another name for the formal parameter of the procedure foo. The examples would behave the same if foo were defined as follows:

foo:=proc(H::table)
  H["c"]:=3; #add new field
  return H;
end proc:

Lastly, there are other things with last-name-eval which would also be unassigned by your second kind of example. For instance, procedures also have last-name-eval, so your procedure foo also unassigns f below.

restart;

foo:=proc(K)
  K["c"]:=3; #add new field
  return K;
end proc:

f := x -> sin(x):
eval(x);

x

f := foo(f);

f

eval(f);

f

 

And here are your original two examples

 

A:=table():
A["a"]:=1:
A["b"]:=2:

B:=foo(A):

eval(B,1);

A

eval(B);

table( [( "b" ) = 2, ( "a" ) = 1, ( "c" ) = 3 ] )

A:=table():
A["a"]:=1:
A["b"]:=2:

A:=foo(A):

eval(A);

A

 

Download LNE_example.mw

 

Is this adequate?

restart;

f := proc(Z::[identical(a,b,c,d),identical(a,b,c,d)])
  print("ok");
end proc:

f([a,a]), f([a,b]), f([d,c]);

"ok"

"ok"

"ok"

f([a]);
f([a,b,c]);
f([a,x]);

Error, invalid input: f expects its 1st argument, Z, to be of type [identical(a, b, c, d), identical(a, b, c, d)], but received [a]

Error, invalid input: f expects its 1st argument, Z, to be of type [identical(a, b, c, d), identical(a, b, c, d)], but received [a, b, c]

Error, invalid input: f expects its 1st argument, Z, to be of type [identical(a, b, c, d), identical(a, b, c, d)], but received [a, x]

 

Download type_list.mw

Was the "extra" information to ban repeats there when I first answered this? I don't recall seeing it. But perhaps I didn't notice. If I'd noticed then my answer would include a check for nops of the list. The key thing is the identical(a,b,c,d) I suppose.

The implicit declaration of `a` as local happens when the procedure is created, as opposed to when it is run. In your second example both `a` and `b` are implicitly declared local variables.

So, after the procedure is created, it is the same as if it were defined using,

   local a,b;

So the line

   b:=a+10;

will access the local instance of `a`.

It's unclear to me why you would expect 20 for the second example's returned value. (You didn't explain your reasoning.)

The following behaves just as you have originally described. The originally posted question was this:

   How can I create an even function in Maple—i.e. g(−x) = g(x)—so
   that g(−3) returns g(3), g(10) returns g(−10), and so on?

I'm, not sure that's really what you after, though. Did you want it to compute anything more concretely?

g:=proc(ee)                                        
   return 'procname'(-ee);                          
end proc:

g(-3);
                g(3)

g(10);
                g(-10)

g(-x);
                g(x)

g(x); 
                g(-x)

g(0);
                g(0)

 

Here are three ways to deal with the issue. They each require providing a numeric value for a, but they proceed in different ways. See the comments.

(I merged the plots only to keep the sheet short. You can do as you prefer, of course.)

restart

 

1) You can use the parameters option of the dsolve(...,numeric) command to
    specify that variable a does not yet have a numeric value.


This is more efficient if you are going to re-run the computations with

several choices of value for a. You do not need to call dsolve multiple

times in order to do this. Instead, you simply would call,

    S1(parameters=[somevalue]

 

I have renamed the previously assigned variable parameters to params.

 

inf := 50

lambda := L(t)+k*A(t)

equ1 := diff(S(t), t) = Lambda-(`β__1`+`β__2`)*S(t)*lambda-mu*S(t)+r*R(t)

equ2 := diff(E(t), t) = `β__1`*S(t)*lambda-(alpha+mu+d__1+(1-p)*epsilon+p*eta)*E(t)

equ3 := diff(L(t), t) = p*eta*E(t)+e*A(t)-(`σ__2`+mu+d__3+y__2)*L(t)

equ4 := diff(A(t), t) = (1-p)*epsilon*E(t)-(`σ__1`+mu+d__2+y__1+e)*A(t)

equ5 := diff(R(t), t) = y__2*L(t)+y__1*A(t)-(mu+r)*R(t)

equ6 := diff(V(t), t) = `β__2`*S(t)*lambda+alpha*E(t)+`σ__1`*A(t)+`σ__2`*L(t)-a*V(t)

S__0 := 1000000; E__0 := 1; L__0 := 0; A__0 := 0; R__0 := 0; V__0 := 0

ICs := S(0) = S__0, E(0) = E__0, L(0) = L__0, A(0) = A__0, R(0) = R__0, V(0) = V__0

params := [Lambda = .22, mu = .22, `β__1` = 0.3e-1, `β__2` = 0.3e-1, r = .5, alpha = .6, p = .1, k = 0.4e-1, y__1 = .8, y__2 = .8, d__1 = 0.2e-1, d__2 = 0.6e-1, d__3 = .2, `σ__1` = 0.2e-1, `σ__2` = 0.2e-1, epsilon = 0.2e-1, eta = 0.2e-1, e = 0.1e-1]

S1 := dsolve(eval([equ1, equ2, equ3, equ4, equ5, equ6, ICs], params), {A(t), E(t), L(t), R(t), S(t), V(t)}, range = 0 .. inf, numeric, 'parameters' = [a])

proc (x_rkf45) local _res, _dat, _vars, _solnproc, _xout, _ndsol, _pars, _n, _i; option `Copyright (c) 2000 by Waterloo Maple Inc. All rights reserved.`; if 1 < nargs then error "invalid input: too many arguments" end if; _EnvDSNumericSaveDigits := Digits; Digits := 15; if _EnvInFsolve = true then _xout := evalf[_EnvDSNumericSaveDigits](x_rkf45) else _xout := evalf(x_rkf45) end if; _dat := Array(1..4, {(1) = proc (_xin) local _xout, _dtbl, _dat, _vmap, _x0, _y0, _val, _dig, _n, _ne, _nd, _nv, _pars, _ini, _par, _i, _j, _k, _src; option `Copyright (c) 2002 by Waterloo Maple Inc. All rights reserved.`; table( [( "complex" ) = false ] ) _xout := _xin; _pars := [a = a]; _dtbl := array( 1 .. 4, [( 1 ) = (array( 1 .. 26, [( 1 ) = (datatype = float[8], order = C_order, storage = rectangular), ( 2 ) = (datatype = float[8], order = C_order, storage = rectangular), ( 3 ) = ([0, 0, 0, Array(1..0, 1..2, {}, datatype = float[8], order = C_order)]), ( 4 ) = (Array(1..63, {(1) = 6, (2) = 6, (3) = 0, (4) = 0, (5) = 1, (6) = 0, (7) = 0, (8) = 0, (9) = 0, (10) = 1, (11) = 0, (12) = 0, (13) = 0, (14) = 0, (15) = 0, (16) = 0, (17) = 0, (18) = 0, (19) = 30000, (20) = 0, (21) = 0, (22) = 1, (23) = 4, (24) = 0, (25) = 1, (26) = 15, (27) = 1, (28) = 0, (29) = 1, (30) = 3, (31) = 3, (32) = 0, (33) = 1, (34) = 0, (35) = 0, (36) = 0, (37) = 0, (38) = 0, (39) = 0, (40) = 0, (41) = 0, (42) = 0, (43) = 1, (44) = 0, (45) = 0, (46) = 0, (47) = 0, (48) = 0, (49) = 0, (50) = 50, (51) = 1, (52) = 0, (53) = 0, (54) = 0, (55) = 0, (56) = 0, (57) = 0, (58) = 0, (59) = 10000, (60) = 0, (61) = 1000, (62) = 0, (63) = 0}, datatype = integer[8])), ( 5 ) = (Array(1..28, {(1) = .0, (2) = 0.10e-5, (3) = .0, (4) = 0.500001e-14, (5) = .0, (6) = .0, (7) = .0, (8) = 0.10e-5, (9) = .0, (10) = .0, (11) = .0, (12) = .0, (13) = 1.0, (14) = .0, (15) = .49999999999999, (16) = .0, (17) = 1.0, (18) = 1.0, (19) = .0, (20) = .0, (21) = 1.0, (22) = 1.0, (23) = .0, (24) = .0, (25) = 0.10e-14, (26) = .0, (27) = .0, (28) = .0}, datatype = float[8], order = C_order)), ( 6 ) = (Array(1..7, {(1) = 0., (2) = 1., (3) = 0., (4) = 0., (5) = 1000000., (6) = 0., (7) = Float(undefined)})), ( 7 ) = ([Array(1..4, 1..7, {(1, 1) = .0, (1, 2) = .203125, (1, 3) = .3046875, (1, 4) = .75, (1, 5) = .8125, (1, 6) = .40625, (1, 7) = .8125, (2, 1) = 0.6378173828125e-1, (2, 2) = .0, (2, 3) = .279296875, (2, 4) = .27237892150878906, (2, 5) = -0.9686851501464844e-1, (2, 6) = 0.1956939697265625e-1, (2, 7) = .5381584167480469, (3, 1) = 0.31890869140625e-1, (3, 2) = .0, (3, 3) = -.34375, (3, 4) = -.335235595703125, (3, 5) = .2296142578125, (3, 6) = .41748046875, (3, 7) = 11.480712890625, (4, 1) = 0.9710520505905151e-1, (4, 2) = .0, (4, 3) = .40350341796875, (4, 4) = 0.20297467708587646e-1, (4, 5) = -0.6054282188415527e-2, (4, 6) = -0.4770040512084961e-1, (4, 7) = .77858567237854}, datatype = float[8], order = C_order), Array(1..6, 1..6, {(1, 1) = .0, (1, 2) = .0, (1, 3) = .0, (1, 4) = .0, (1, 5) = .0, (1, 6) = 1.0, (2, 1) = .25, (2, 2) = .0, (2, 3) = .0, (2, 4) = .0, (2, 5) = .0, (2, 6) = 1.0, (3, 1) = .1875, (3, 2) = .5625, (3, 3) = .0, (3, 4) = .0, (3, 5) = .0, (3, 6) = 2.0, (4, 1) = .23583984375, (4, 2) = -.87890625, (4, 3) = .890625, (4, 4) = .0, (4, 5) = .0, (4, 6) = .2681884765625, (5, 1) = .1272735595703125, (5, 2) = -.5009765625, (5, 3) = .44921875, (5, 4) = -0.128936767578125e-1, (5, 5) = .0, (5, 6) = 0.626220703125e-1, (6, 1) = -0.927734375e-1, (6, 2) = .626220703125, (6, 3) = -.4326171875, (6, 4) = .1418304443359375, (6, 5) = -0.861053466796875e-1, (6, 6) = .3131103515625}, datatype = float[8], order = C_order), Array(1..6, {(1) = .0, (2) = .386, (3) = .21, (4) = .63, (5) = 1.0, (6) = 1.0}, datatype = float[8], order = C_order), Array(1..6, {(1) = .25, (2) = -.1043, (3) = .1035, (4) = -0.362e-1, (5) = .0, (6) = .0}, datatype = float[8], order = C_order), Array(1..6, 1..5, {(1, 1) = .0, (1, 2) = .0, (1, 3) = .0, (1, 4) = .0, (1, 5) = .0, (2, 1) = 1.544, (2, 2) = .0, (2, 3) = .0, (2, 4) = .0, (2, 5) = .0, (3, 1) = .9466785280815533, (3, 2) = .25570116989825814, (3, 3) = .0, (3, 4) = .0, (3, 5) = .0, (4, 1) = 3.3148251870684886, (4, 2) = 2.896124015972123, (4, 3) = .9986419139977808, (4, 4) = .0, (4, 5) = .0, (5, 1) = 1.2212245092262748, (5, 2) = 6.019134481287752, (5, 3) = 12.537083329320874, (5, 4) = -.687886036105895, (5, 5) = .0, (6, 1) = 1.2212245092262748, (6, 2) = 6.019134481287752, (6, 3) = 12.537083329320874, (6, 4) = -.687886036105895, (6, 5) = 1.0}, datatype = float[8], order = C_order), Array(1..6, 1..5, {(1, 1) = .0, (1, 2) = .0, (1, 3) = .0, (1, 4) = .0, (1, 5) = .0, (2, 1) = -5.6688, (2, 2) = .0, (2, 3) = .0, (2, 4) = .0, (2, 5) = .0, (3, 1) = -2.4300933568337584, (3, 2) = -.20635991570891224, (3, 3) = .0, (3, 4) = .0, (3, 5) = .0, (4, 1) = -.10735290581452621, (4, 2) = -9.594562251021896, (4, 3) = -20.470286148096154, (4, 4) = .0, (4, 5) = .0, (5, 1) = 7.496443313968615, (5, 2) = -10.246804314641219, (5, 3) = -33.99990352819906, (5, 4) = 11.708908932061595, (5, 5) = .0, (6, 1) = 8.083246795922411, (6, 2) = -7.981132988062785, (6, 3) = -31.52159432874373, (6, 4) = 16.319305431231363, (6, 5) = -6.0588182388340535}, datatype = float[8], order = C_order), Array(1..3, 1..5, {(1, 1) = .0, (1, 2) = .0, (1, 3) = .0, (1, 4) = .0, (1, 5) = .0, (2, 1) = 10.126235083446911, (2, 2) = -7.487995877607633, (2, 3) = -34.800918615557414, (2, 4) = -7.9927717075687275, (2, 5) = 1.0251377232956207, (3, 1) = -.6762803392806898, (3, 2) = 6.087714651678606, (3, 3) = 16.43084320892463, (3, 4) = 24.767225114183653, (3, 5) = -6.5943891257167815}, datatype = float[8], order = C_order)]), ( 9 ) = ([Array(1..6, {(1) = .1, (2) = .1, (3) = .1, (4) = .1, (5) = .1, (6) = .1}, datatype = float[8], order = C_order), Array(1..6, {(1) = .0, (2) = .0, (3) = .0, (4) = .0, (5) = .0, (6) = .0}, datatype = float[8], order = C_order), Array(1..6, {(1) = .0, (2) = .0, (3) = .0, (4) = .0, (5) = .0, (6) = .0}, datatype = float[8], order = C_order), Array(1..6, {(1) = .0, (2) = .0, (3) = .0, (4) = .0, (5) = .0, (6) = .0}, datatype = float[8], order = C_order), Array(1..6, {(1) = .0, (2) = .0, (3) = .0, (4) = .0, (5) = .0, (6) = .0}, datatype = float[8], order = C_order), Array(1..6, 1..6, {(1, 1) = .0, (1, 2) = .0, (1, 3) = .0, (1, 4) = .0, (1, 5) = .0, (1, 6) = .0, (2, 1) = .0, (2, 2) = .0, (2, 3) = .0, (2, 4) = .0, (2, 5) = .0, (2, 6) = .0, (3, 1) = .0, (3, 2) = .0, (3, 3) = .0, (3, 4) = .0, (3, 5) = .0, (3, 6) = .0, (4, 1) = .0, (4, 2) = .0, (4, 3) = .0, (4, 4) = .0, (4, 5) = .0, (4, 6) = .0, (5, 1) = .0, (5, 2) = .0, (5, 3) = .0, (5, 4) = .0, (5, 5) = .0, (5, 6) = .0, (6, 1) = .0, (6, 2) = .0, (6, 3) = .0, (6, 4) = .0, (6, 5) = .0, (6, 6) = .0}, datatype = float[8], order = C_order), Array(1..6, 1..6, {(1, 1) = .0, (1, 2) = .0, (1, 3) = .0, (1, 4) = .0, (1, 5) = .0, (1, 6) = .0, (2, 1) = .0, (2, 2) = .0, (2, 3) = .0, (2, 4) = .0, (2, 5) = .0, (2, 6) = .0, (3, 1) = .0, (3, 2) = .0, (3, 3) = .0, (3, 4) = .0, (3, 5) = .0, (3, 6) = .0, (4, 1) = .0, (4, 2) = .0, (4, 3) = .0, (4, 4) = .0, (4, 5) = .0, (4, 6) = .0, (5, 1) = .0, (5, 2) = .0, (5, 3) = .0, (5, 4) = .0, (5, 5) = .0, (5, 6) = .0, (6, 1) = .0, (6, 2) = .0, (6, 3) = .0, (6, 4) = .0, (6, 5) = .0, (6, 6) = .0}, datatype = float[8], order = C_order), Array(1..6, {(1) = .0, (2) = .0, (3) = .0, (4) = .0, (5) = .0, (6) = .0}, datatype = float[8], order = C_order), Array(1..6, 1..6, {(1, 1) = .0, (1, 2) = .0, (1, 3) = .0, (1, 4) = .0, (1, 5) = .0, (1, 6) = .0, (2, 1) = .0, (2, 2) = .0, (2, 3) = .0, (2, 4) = .0, (2, 5) = .0, (2, 6) = .0, (3, 1) = .0, (3, 2) = .0, (3, 3) = .0, (3, 4) = .0, (3, 5) = .0, (3, 6) = .0, (4, 1) = .0, (4, 2) = .0, (4, 3) = .0, (4, 4) = .0, (4, 5) = .0, (4, 6) = .0, (5, 1) = .0, (5, 2) = .0, (5, 3) = .0, (5, 4) = .0, (5, 5) = .0, (5, 6) = .0, (6, 1) = .0, (6, 2) = .0, (6, 3) = .0, (6, 4) = .0, (6, 5) = .0, (6, 6) = .0}, datatype = float[8], order = C_order), Array(1..6, 1..6, {(1, 1) = .0, (1, 2) = .0, (1, 3) = .0, (1, 4) = .0, (1, 5) = .0, (1, 6) = .0, (2, 1) = .0, (2, 2) = .0, (2, 3) = .0, (2, 4) = .0, (2, 5) = .0, (2, 6) = .0, (3, 1) = .0, (3, 2) = .0, (3, 3) = .0, (3, 4) = .0, (3, 5) = .0, (3, 6) = .0, (4, 1) = .0, (4, 2) = .0, (4, 3) = .0, (4, 4) = .0, (4, 5) = .0, (4, 6) = .0, (5, 1) = .0, (5, 2) = .0, (5, 3) = .0, (5, 4) = .0, (5, 5) = .0, (5, 6) = .0, (6, 1) = .0, (6, 2) = .0, (6, 3) = .0, (6, 4) = .0, (6, 5) = .0, (6, 6) = .0}, datatype = float[8], order = C_order), Array(1..6, {(1) = 0, (2) = 0, (3) = 0, (4) = 0, (5) = 0, (6) = 0}, datatype = integer[8]), Array(1..7, {(1) = .0, (2) = .0, (3) = .0, (4) = .0, (5) = .0, (6) = .0, (7) = .0}, datatype = float[8], order = C_order), Array(1..7, {(1) = .0, (2) = .0, (3) = .0, (4) = .0, (5) = .0, (6) = .0, (7) = .0}, datatype = float[8], order = C_order), Array(1..7, {(1) = .0, (2) = .0, (3) = .0, (4) = .0, (5) = .0, (6) = .0, (7) = .0}, datatype = float[8], order = C_order), Array(1..7, {(1) = .0, (2) = .0, (3) = .0, (4) = .0, (5) = .0, (6) = .0, (7) = .0}, datatype = float[8], order = C_order), Array(1..6, {(1) = .0, (2) = .0, (3) = .0, (4) = .0, (5) = .0, (6) = .0}, datatype = float[8], order = C_order), Array(1..12, {(1) = .0, (2) = .0, (3) = .0, (4) = .0, (5) = .0, (6) = .0, (7) = .0, (8) = .0, (9) = .0, (10) = .0, (11) = .0, (12) = .0}, datatype = float[8], order = C_order)]), ( 8 ) = ([Array(1..7, {(1) = .0, (2) = .0, (3) = .0, (4) = .0, (5) = .0, (6) = .0, (7) = .0}, datatype = float[8], order = C_order), Array(1..7, {(1) = .0, (2) = .0, (3) = .0, (4) = .0, (5) = .0, (6) = .0, (7) = .0}, datatype = float[8], order = C_order), Array(1..6, {(1) = .0, (2) = .0, (3) = .0, (4) = .0, (5) = .0, (6) = .0}, datatype = float[8], order = C_order), 0, 0]), ( 11 ) = (Array(1..6, 0..6, {(1, 1) = .0, (1, 2) = .0, (1, 3) = .0, (1, 4) = .0, (1, 5) = .0, (1, 6) = .0, (2, 0) = .0, (2, 1) = .0, (2, 2) = .0, (2, 3) = .0, (2, 4) = .0, (2, 5) = .0, (2, 6) = .0, (3, 0) = .0, (3, 1) = .0, (3, 2) = .0, (3, 3) = .0, (3, 4) = .0, (3, 5) = .0, (3, 6) = .0, (4, 0) = .0, (4, 1) = .0, (4, 2) = .0, (4, 3) = .0, (4, 4) = .0, (4, 5) = .0, (4, 6) = .0, (5, 0) = .0, (5, 1) = .0, (5, 2) = .0, (5, 3) = .0, (5, 4) = .0, (5, 5) = .0, (5, 6) = .0, (6, 0) = .0, (6, 1) = .0, (6, 2) = .0, (6, 3) = .0, (6, 4) = .0, (6, 5) = .0, (6, 6) = .0}, datatype = float[8], order = C_order)), ( 10 ) = ([proc (N, X, Y, YP) option `[Y[1] = A(t), Y[2] = E(t), Y[3] = L(t), Y[4] = R(t), Y[5] = S(t), Y[6] = V(t)]`; YP[1] := 0.18e-1*Y[2]-1.11*Y[1]; YP[2] := 0.3e-1*Y[5]*(Y[3]+0.4e-1*Y[1])-.860*Y[2]; YP[3] := 0.2e-2*Y[2]+0.1e-1*Y[1]-1.24*Y[3]; YP[4] := .8*Y[3]+.8*Y[1]-.72*Y[4]; YP[5] := .22-0.6e-1*Y[5]*(Y[3]+0.4e-1*Y[1])-.22*Y[5]+.5*Y[4]; YP[6] := 0.3e-1*Y[5]*(Y[3]+0.4e-1*Y[1])+.6*Y[2]+0.2e-1*Y[1]+0.2e-1*Y[3]-Y[7]*Y[6]; 0 end proc, -1, 0, 0, 0, 0, 0, 0]), ( 13 ) = (), ( 12 ) = (), ( 15 ) = ("rkf45"), ( 14 ) = ([0, 0]), ( 18 ) = ([]), ( 19 ) = (0), ( 16 ) = ([0, 0, 0, []]), ( 17 ) = ([proc (N, X, Y, YP) option `[Y[1] = A(t), Y[2] = E(t), Y[3] = L(t), Y[4] = R(t), Y[5] = S(t), Y[6] = V(t)]`; YP[1] := 0.18e-1*Y[2]-1.11*Y[1]; YP[2] := 0.3e-1*Y[5]*(Y[3]+0.4e-1*Y[1])-.860*Y[2]; YP[3] := 0.2e-2*Y[2]+0.1e-1*Y[1]-1.24*Y[3]; YP[4] := .8*Y[3]+.8*Y[1]-.72*Y[4]; YP[5] := .22-0.6e-1*Y[5]*(Y[3]+0.4e-1*Y[1])-.22*Y[5]+.5*Y[4]; YP[6] := 0.3e-1*Y[5]*(Y[3]+0.4e-1*Y[1])+.6*Y[2]+0.2e-1*Y[1]+0.2e-1*Y[3]-Y[7]*Y[6]; 0 end proc, -1, 0, 0, 0, 0, 0, 0]), ( 22 ) = (0), ( 23 ) = (0), ( 20 ) = ([]), ( 21 ) = (0), ( 26 ) = (Array(1..0, {})), ( 25 ) = (Array(1..0, {})), ( 24 ) = (0)  ] ))  ] ); _y0 := Array(0..7, {(1) = 0., (2) = 0., (3) = 1., (4) = 0., (5) = 0., (6) = 1000000., (7) = 0.}); _vmap := array( 1 .. 6, [( 1 ) = (1), ( 2 ) = (2), ( 3 ) = (3), ( 4 ) = (4), ( 5 ) = (5), ( 6 ) = (6)  ] ); _x0 := _dtbl[1][5][5]; _n := _dtbl[1][4][1]; _ne := _dtbl[1][4][3]; _nd := _dtbl[1][4][4]; _nv := _dtbl[1][4][16]; if not type(_xout, 'numeric') then if member(_xout, ["start", "left", "right"]) then if _Env_smart_dsolve_numeric = true or _dtbl[1][4][10] = 1 then if _xout = "left" then if type(_dtbl[2], 'table') then return _dtbl[2][5][1] end if elif _xout = "right" then if type(_dtbl[3], 'table') then return _dtbl[3][5][1] end if end if end if; return _dtbl[1][5][5] elif _xout = "method" then return _dtbl[1][15] elif _xout = "storage" then return evalb(_dtbl[1][4][10] = 1) elif _xout = "leftdata" then if not type(_dtbl[2], 'array') then return NULL else return eval(_dtbl[2]) end if elif _xout = "rightdata" then if not type(_dtbl[3], 'array') then return NULL else return eval(_dtbl[3]) end if elif _xout = "enginedata" then return eval(_dtbl[1]) elif _xout = "enginereset" then _dtbl[2] := evaln(_dtbl[2]); _dtbl[3] := evaln(_dtbl[3]); return NULL elif _xout = "initial" then return procname(_y0[0]) elif _xout = "laxtol" then return _dtbl[`if`(member(_dtbl[4], {2, 3}), _dtbl[4], 1)][5][18] elif _xout = "numfun" then return `if`(member(_dtbl[4], {2, 3}), _dtbl[_dtbl[4]][4][18], 0) elif _xout = "parameters" then return [seq(_y0[_n+_i], _i = 1 .. nops(_pars))] elif _xout = "initial_and_parameters" then return procname(_y0[0]), [seq(_y0[_n+_i], _i = 1 .. nops(_pars))] elif _xout = "last" then if _dtbl[4] <> 2 and _dtbl[4] <> 3 or _x0-_dtbl[_dtbl[4]][5][1] = 0. then error "no information is available on last computed point" else _xout := _dtbl[_dtbl[4]][5][1] end if elif _xout = "function" then if _dtbl[1][4][33]-2. = 0 then return eval(_dtbl[1][10], 1) else return eval(_dtbl[1][10][1], 1) end if elif _xout = "map" then return copy(_vmap) elif type(_xin, `=`) and type(rhs(_xin), 'list') and member(lhs(_xin), {"initial", "parameters", "initial_and_parameters"}) then _ini, _par := [], []; if lhs(_xin) = "initial" then _ini := rhs(_xin) elif lhs(_xin) = "parameters" then _par := rhs(_xin) elif select(type, rhs(_xin), `=`) <> [] then _par, _ini := selectremove(type, rhs(_xin), `=`) elif nops(rhs(_xin)) < nops(_pars)+1 then error "insufficient data for specification of initial and parameters" else _par := rhs(_xin)[-nops(_pars) .. -1]; _ini := rhs(_xin)[1 .. -nops(_pars)-1] end if; _xout := lhs(_xout); if _par <> [] then `dsolve/numeric/process_parameters`(_n, _pars, _par, _y0) end if; if _ini <> [] then `dsolve/numeric/process_initial`(_n-_ne, _ini, _y0, _pars, _vmap) end if; `dsolve/numeric/SC/reinitialize`(_dtbl, _y0, _n, procname, _pars); if _Env_smart_dsolve_numeric = true and type(_y0[0], 'numeric') and _dtbl[1][4][10] <> 1 then procname("right") := _y0[0]; procname("left") := _y0[0] end if; if _xout = "initial" then return [_y0[0], seq(_y0[_vmap[_i]], _i = 1 .. _n-_ne)] elif _xout = "parameters" then return [seq(_y0[_n+_i], _i = 1 .. nops(_pars))] else return [_y0[0], seq(_y0[_vmap[_i]], _i = 1 .. _n-_ne)], [seq(_y0[_n+_i], _i = 1 .. nops(_pars))] end if elif _xin = "eventstop" then if _nv = 0 then error "this solution has no events" end if; _i := _dtbl[4]; if _i <> 2 and _i <> 3 then return 0 end if; if _dtbl[_i][4][10] = 1 and assigned(_dtbl[5-_i]) and _dtbl[_i][4][9] < 100 and 100 <= _dtbl[5-_i][4][9] then _i := 5-_i; _dtbl[4] := _i; _j := round(_dtbl[_i][4][17]); return round(_dtbl[_i][3][1][_j, 1]) elif 100 <= _dtbl[_i][4][9] then _j := round(_dtbl[_i][4][17]); return round(_dtbl[_i][3][1][_j, 1]) else return 0 end if elif _xin = "eventstatus" then if _nv = 0 then error "this solution has no events" end if; _i := [selectremove(proc (a) options operator, arrow; _dtbl[1][3][1][a, 7] = 1 end proc, {seq(_j, _j = 1 .. round(_dtbl[1][3][1][_nv+1, 1]))})]; return ':-enabled' = _i[1], ':-disabled' = _i[2] elif _xin = "eventclear" then if _nv = 0 then error "this solution has no events" end if; _i := _dtbl[4]; if _i <> 2 and _i <> 3 then error "no events to clear" end if; if _dtbl[_i][4][10] = 1 and assigned(_dtbl[5-_i]) and _dtbl[_i][4][9] < 100 and 100 < _dtbl[5-_i][4][9] then _dtbl[4] := 5-_i; _i := 5-_i end if; if _dtbl[_i][4][9] < 100 then error "no events to clear" elif _nv < _dtbl[_i][4][9]-100 then error "event error condition cannot be cleared" else _j := _dtbl[_i][4][9]-100; if irem(round(_dtbl[_i][3][1][_j, 4]), 2) = 1 then error "retriggerable events cannot be cleared" end if; _j := round(_dtbl[_i][3][1][_j, 1]); for _k to _nv do if _dtbl[_i][3][1][_k, 1] = _j then if _dtbl[_i][3][1][_k, 2] = 3 then error "range events cannot be cleared" end if; _dtbl[_i][3][1][_k, 8] := _dtbl[_i][3][1][_nv+1, 8] end if end do; _dtbl[_i][4][17] := 0; _dtbl[_i][4][9] := 0; if _dtbl[1][4][10] = 1 then if _i = 2 then try procname(procname("left")) catch:  end try else try procname(procname("right")) catch:  end try end if end if end if; return  elif type(_xin, `=`) and member(lhs(_xin), {"eventdisable", "eventenable"}) then if _nv = 0 then error "this solution has no events" end if; if type(rhs(_xin), {('list')('posint'), ('set')('posint')}) then _i := {op(rhs(_xin))} elif type(rhs(_xin), 'posint') then _i := {rhs(_xin)} else error "event identifiers must be integers in the range 1..%1", round(_dtbl[1][3][1][_nv+1, 1]) end if; if select(proc (a) options operator, arrow; _nv < a end proc, _i) <> {} then error "event identifiers must be integers in the range 1..%1", round(_dtbl[1][3][1][_nv+1, 1]) end if; _k := {}; for _j to _nv do if member(round(_dtbl[1][3][1][_j, 1]), _i) then _k := `union`(_k, {_j}) end if end do; _i := _k; if lhs(_xin) = "eventdisable" then _dtbl[4] := 0; _j := [evalb(assigned(_dtbl[2]) and member(_dtbl[2][4][17], _i)), evalb(assigned(_dtbl[3]) and member(_dtbl[3][4][17], _i))]; for _k in _i do _dtbl[1][3][1][_k, 7] := 0; if assigned(_dtbl[2]) then _dtbl[2][3][1][_k, 7] := 0 end if; if assigned(_dtbl[3]) then _dtbl[3][3][1][_k, 7] := 0 end if end do; if _j[1] then for _k to _nv+1 do if _k <= _nv and not type(_dtbl[2][3][4][_k, 1], 'undefined') then userinfo(3, {'events', 'eventreset'}, `reinit #2, event code `, _k, ` to defined init `, _dtbl[2][3][4][_k, 1]); _dtbl[2][3][1][_k, 8] := _dtbl[2][3][4][_k, 1] elif _dtbl[2][3][1][_k, 2] = 0 and irem(iquo(round(_dtbl[2][3][1][_k, 4]), 32), 2) = 1 then userinfo(3, {'events', 'eventreset'}, `reinit #2, event code `, _k, ` to rate hysteresis init `, _dtbl[2][5][24]); _dtbl[2][3][1][_k, 8] := _dtbl[2][5][24] elif _dtbl[2][3][1][_k, 2] = 0 and irem(iquo(round(_dtbl[2][3][1][_k, 4]), 2), 2) = 0 then userinfo(3, {'events', 'eventreset'}, `reinit #2, event code `, _k, ` to initial init `, _x0); _dtbl[2][3][1][_k, 8] := _x0 else userinfo(3, {'events', 'eventreset'}, `reinit #2, event code `, _k, ` to fireinitial init `, _x0-1); _dtbl[2][3][1][_k, 8] := _x0-1 end if end do; _dtbl[2][4][17] := 0; _dtbl[2][4][9] := 0; if _dtbl[1][4][10] = 1 then procname(procname("left")) end if end if; if _j[2] then for _k to _nv+1 do if _k <= _nv and not type(_dtbl[3][3][4][_k, 2], 'undefined') then userinfo(3, {'events', 'eventreset'}, `reinit #3, event code `, _k, ` to defined init `, _dtbl[3][3][4][_k, 2]); _dtbl[3][3][1][_k, 8] := _dtbl[3][3][4][_k, 2] elif _dtbl[3][3][1][_k, 2] = 0 and irem(iquo(round(_dtbl[3][3][1][_k, 4]), 32), 2) = 1 then userinfo(3, {'events', 'eventreset'}, `reinit #3, event code `, _k, ` to rate hysteresis init `, _dtbl[3][5][24]); _dtbl[3][3][1][_k, 8] := _dtbl[3][5][24] elif _dtbl[3][3][1][_k, 2] = 0 and irem(iquo(round(_dtbl[3][3][1][_k, 4]), 2), 2) = 0 then userinfo(3, {'events', 'eventreset'}, `reinit #3, event code `, _k, ` to initial init `, _x0); _dtbl[3][3][1][_k, 8] := _x0 else userinfo(3, {'events', 'eventreset'}, `reinit #3, event code `, _k, ` to fireinitial init `, _x0+1); _dtbl[3][3][1][_k, 8] := _x0+1 end if end do; _dtbl[3][4][17] := 0; _dtbl[3][4][9] := 0; if _dtbl[1][4][10] = 1 then procname(procname("right")) end if end if else for _k in _i do _dtbl[1][3][1][_k, 7] := 1 end do; _dtbl[2] := evaln(_dtbl[2]); _dtbl[3] := evaln(_dtbl[3]); _dtbl[4] := 0; if _dtbl[1][4][10] = 1 then if _x0 <= procname("right") then try procname(procname("right")) catch:  end try end if; if procname("left") <= _x0 then try procname(procname("left")) catch:  end try end if end if end if; return  elif type(_xin, `=`) and lhs(_xin) = "eventfired" then if not type(rhs(_xin), 'list') then error "'eventfired' must be specified as a list" end if; if _nv = 0 then error "this solution has no events" end if; if _dtbl[4] <> 2 and _dtbl[4] <> 3 then error "'direction' must be set prior to calling/setting 'eventfired'" end if; _i := _dtbl[4]; _val := NULL; if not assigned(_EnvEventRetriggerWarned) then _EnvEventRetriggerWarned := false end if; for _k in rhs(_xin) do if type(_k, 'integer') then _src := _k elif type(_k, 'integer' = 'anything') and type(evalf(rhs(_k)), 'numeric') then _k := lhs(_k) = evalf[max(Digits, 18)](rhs(_k)); _src := lhs(_k) else error "'eventfired' entry is not valid: %1", _k end if; if _src < 1 or round(_dtbl[1][3][1][_nv+1, 1]) < _src then error "event identifiers must be integers in the range 1..%1", round(_dtbl[1][3][1][_nv+1, 1]) end if; _src := {seq(`if`(_dtbl[1][3][1][_j, 1]-_src = 0., _j, NULL), _j = 1 .. _nv)}; if nops(_src) <> 1 then error "'eventfired' can only be set/queried for root-finding events and time/interval events" end if; _src := _src[1]; if _dtbl[1][3][1][_src, 2] <> 0. and _dtbl[1][3][1][_src, 2]-2. <> 0. then error "'eventfired' can only be set/queried for root-finding events and time/interval events" elif irem(round(_dtbl[1][3][1][_src, 4]), 2) = 1 then if _EnvEventRetriggerWarned = false then WARNING(`'eventfired' has no effect on events that retrigger`) end if; _EnvEventRetriggerWarned := true end if; if _dtbl[_i][3][1][_src, 2] = 0 and irem(iquo(round(_dtbl[_i][3][1][_src, 4]), 32), 2) = 1 then _val := _val, undefined elif type(_dtbl[_i][3][4][_src, _i-1], 'undefined') or _i = 2 and _dtbl[2][3][1][_src, 8] < _dtbl[2][3][4][_src, 1] or _i = 3 and _dtbl[3][3][4][_src, 2] < _dtbl[3][3][1][_src, 8] then _val := _val, _dtbl[_i][3][1][_src, 8] else _val := _val, _dtbl[_i][3][4][_src, _i-1] end if; if type(_k, `=`) then if _dtbl[_i][3][1][_src, 2] = 0 and irem(iquo(round(_dtbl[_i][3][1][_src, 4]), 32), 2) = 1 then error "cannot set event code for a rate hysteresis event" end if; userinfo(3, {'events', 'eventreset'}, `manual set event code `, _src, ` to value `, rhs(_k)); _dtbl[_i][3][1][_src, 8] := rhs(_k); _dtbl[_i][3][4][_src, _i-1] := rhs(_k) end if end do; return [_val] elif type(_xin, `=`) and lhs(_xin) = "direction" then if not member(rhs(_xin), {-1, 1, ':-left', ':-right'}) then error "'direction' must be specified as either '1' or 'right' (positive) or '-1' or 'left' (negative)" end if; _src := `if`(_dtbl[4] = 2, -1, `if`(_dtbl[4] = 3, 1, undefined)); _i := `if`(member(rhs(_xin), {1, ':-right'}), 3, 2); _dtbl[4] := _i; _dtbl[_i] := `dsolve/numeric/SC/IVPdcopy`(_dtbl[1], `if`(assigned(_dtbl[_i]), _dtbl[_i], NULL)); if 0 < _nv then for _j to _nv+1 do if _j <= _nv and not type(_dtbl[_i][3][4][_j, _i-1], 'undefined') then userinfo(3, {'events', 'eventreset'}, `reinit #4, event code `, _j, ` to defined init `, _dtbl[_i][3][4][_j, _i-1]); _dtbl[_i][3][1][_j, 8] := _dtbl[_i][3][4][_j, _i-1] elif _dtbl[_i][3][1][_j, 2] = 0 and irem(iquo(round(_dtbl[_i][3][1][_j, 4]), 32), 2) = 1 then userinfo(3, {'events', 'eventreset'}, `reinit #4, event code `, _j, ` to rate hysteresis init `, _dtbl[_i][5][24]); _dtbl[_i][3][1][_j, 8] := _dtbl[_i][5][24] elif _dtbl[_i][3][1][_j, 2] = 0 and irem(iquo(round(_dtbl[_i][3][1][_j, 4]), 2), 2) = 0 then userinfo(3, {'events', 'eventreset'}, `reinit #4, event code `, _j, ` to initial init `, _x0); _dtbl[_i][3][1][_j, 8] := _x0 else userinfo(3, {'events', 'eventreset'}, `reinit #4, event code `, _j, ` to fireinitial init `, _x0-2*_i+5.0); _dtbl[_i][3][1][_j, 8] := _x0-2*_i+5.0 end if end do end if; return _src elif _xin = "eventcount" then if _dtbl[1][3][1] = 0 or _dtbl[4] <> 2 and _dtbl[4] <> 3 then return 0 else return round(_dtbl[_dtbl[4]][3][1][_nv+1, 12]) end if else return "procname" end if end if; if _xout = _x0 then return [_x0, seq(evalf(_dtbl[1][6][_vmap[_i]]), _i = 1 .. _n-_ne)] end if; _i := `if`(_x0 <= _xout, 3, 2); if _xin = "last" and 0 < _dtbl[_i][4][9] and _dtbl[_i][4][9] < 100 then _dat := eval(_dtbl[_i], 2); _j := _dat[4][20]; return [_dat[11][_j, 0], seq(_dat[11][_j, _vmap[_i]], _i = 1 .. _n-_ne-_nd), seq(_dat[8][1][_vmap[_i]], _i = _n-_ne-_nd+1 .. _n-_ne)] end if; if not type(_dtbl[_i], 'array') then _dtbl[_i] := `dsolve/numeric/SC/IVPdcopy`(_dtbl[1], `if`(assigned(_dtbl[_i]), _dtbl[_i], NULL)); if 0 < _nv then for _j to _nv+1 do if _j <= _nv and not type(_dtbl[_i][3][4][_j, _i-1], 'undefined') then userinfo(3, {'events', 'eventreset'}, `reinit #5, event code `, _j, ` to defined init `, _dtbl[_i][3][4][_j, _i-1]); _dtbl[_i][3][1][_j, 8] := _dtbl[_i][3][4][_j, _i-1] elif _dtbl[_i][3][1][_j, 2] = 0 and irem(iquo(round(_dtbl[_i][3][1][_j, 4]), 32), 2) = 1 then userinfo(3, {'events', 'eventreset'}, `reinit #5, event code `, _j, ` to rate hysteresis init `, _dtbl[_i][5][24]); _dtbl[_i][3][1][_j, 8] := _dtbl[_i][5][24] elif _dtbl[_i][3][1][_j, 2] = 0 and irem(iquo(round(_dtbl[_i][3][1][_j, 4]), 2), 2) = 0 then userinfo(3, {'events', 'eventreset'}, `reinit #5, event code `, _j, ` to initial init `, _x0); _dtbl[_i][3][1][_j, 8] := _x0 else userinfo(3, {'events', 'eventreset'}, `reinit #5, event code `, _j, ` to fireinitial init `, _x0-2*_i+5.0); _dtbl[_i][3][1][_j, 8] := _x0-2*_i+5.0 end if end do end if end if; if _xin <> "last" then if 0 < 0 then if `dsolve/numeric/checkglobals`(op(_dtbl[1][14]), _pars, _n, _y0) then `dsolve/numeric/SC/reinitialize`(_dtbl, _y0, _n, procname, _pars, _i) end if end if; if _dtbl[1][4][7] = 0 then error "parameters must be initialized before solution can be computed" end if end if; _dat := eval(_dtbl[_i], 2); _dtbl[4] := _i; try _src := `dsolve/numeric/SC/IVPrun`(_dat, _xout) catch: userinfo(2, `dsolve/debug`, print(`Exception in solnproc:`, [lastexception][2 .. -1])); error  end try; if _dat[17] <> _dtbl[1][17] then _dtbl[1][17] := _dat[17]; _dtbl[1][10] := _dat[10] end if; if _src = 0 and 100 < _dat[4][9] then _val := _dat[3][1][_nv+1, 8] else _val := _dat[11][_dat[4][20], 0] end if; if _src <> 0 or _dat[4][9] <= 0 then _dtbl[1][5][1] := _xout else _dtbl[1][5][1] := _val end if; if _i = 3 and _val < _xout then Rounding := -infinity; if _dat[4][9] = 1 then error "cannot evaluate the solution further right of %1, probably a singularity", evalf[8](_val) elif _dat[4][9] = 2 then error "cannot evaluate the solution further right of %1, maxfun limit exceeded (see ?dsolve,maxfun for details)", evalf[8](_val) elif _dat[4][9] = 3 then if _dat[4][25] = 3 then error "cannot evaluate the solution past the initial point, problem may be initially singular or improperly set up" else error "cannot evaluate the solution past the initial point, problem may be complex, initially singular or improperly set up" end if elif _dat[4][9] = 4 then error "cannot evaluate the solution further right of %1, accuracy goal cannot be achieved with specified 'minstep'", evalf[8](_val) elif _dat[4][9] = 5 then error "cannot evaluate the solution further right of %1, too many step failures, tolerances may be too loose for problem", evalf[8](_val) elif _dat[4][9] = 6 then error "cannot evaluate the solution further right of %1, cannot downgrade delay storage for problems with delay derivative order > 1, try increasing delaypts", evalf[8](_val) elif _dat[4][9] = 10 then error "cannot evaluate the solution further right of %1, interrupt requested", evalf[8](_val) elif 100 < _dat[4][9] then if _dat[4][9]-100 = _nv+1 then error "constraint projection failure on event at t=%1", evalf[8](_val) elif _dat[4][9]-100 = _nv+2 then error "index-1 and derivative evaluation failure on event at t=%1", evalf[8](_val) elif _dat[4][9]-100 = _nv+3 then error "maximum number of event iterations reached (%1) at t=%2", round(_dat[3][1][_nv+1, 3]), evalf[8](_val) else if _Env_dsolve_nowarnstop <> true then `dsolve/numeric/warning`(StringTools:-FormatMessage("cannot evaluate the solution further right of %1, event #%2 triggered a halt", evalf[8](_val), round(_dat[3][1][_dat[4][9]-100, 1]))) end if; Rounding := 'nearest'; _xout := _val end if else error "cannot evaluate the solution further right of %1", evalf[8](_val) end if elif _i = 2 and _xout < _val then Rounding := infinity; if _dat[4][9] = 1 then error "cannot evaluate the solution further left of %1, probably a singularity", evalf[8](_val) elif _dat[4][9] = 2 then error "cannot evaluate the solution further left of %1, maxfun limit exceeded (see ?dsolve,maxfun for details)", evalf[8](_val) elif _dat[4][9] = 3 then if _dat[4][25] = 3 then error "cannot evaluate the solution past the initial point, problem may be initially singular or improperly set up" else error "cannot evaluate the solution past the initial point, problem may be complex, initially singular or improperly set up" end if elif _dat[4][9] = 4 then error "cannot evaluate the solution further left of %1, accuracy goal cannot be achieved with specified 'minstep'", evalf[8](_val) elif _dat[4][9] = 5 then error "cannot evaluate the solution further left of %1, too many step failures, tolerances may be too loose for problem", evalf[8](_val) elif _dat[4][9] = 6 then error "cannot evaluate the solution further left of %1, cannot downgrade delay storage for problems with delay derivative order > 1, try increasing delaypts", evalf[8](_val) elif _dat[4][9] = 10 then error "cannot evaluate the solution further right of %1, interrupt requested", evalf[8](_val) elif 100 < _dat[4][9] then if _dat[4][9]-100 = _nv+1 then error "constraint projection failure on event at t=%1", evalf[8](_val) elif _dat[4][9]-100 = _nv+2 then error "index-1 and derivative evaluation failure on event at t=%1", evalf[8](_val) elif _dat[4][9]-100 = _nv+3 then error "maximum number of event iterations reached (%1) at t=%2", round(_dat[3][1][_nv+1, 3]), evalf[8](_val) else if _Env_dsolve_nowarnstop <> true then `dsolve/numeric/warning`(StringTools:-FormatMessage("cannot evaluate the solution further left of %1, event #%2 triggered a halt", evalf[8](_val), round(_dat[3][1][_dat[4][9]-100, 1]))) end if; Rounding := 'nearest'; _xout := _val end if else error "cannot evaluate the solution further left of %1", evalf[8](_val) end if end if; if _EnvInFsolve = true then _dig := _dat[4][26]; if type(_EnvDSNumericSaveDigits, 'posint') then _dat[4][26] := _EnvDSNumericSaveDigits else _dat[4][26] := Digits end if; _Env_dsolve_SC_native := true; if _dat[4][25] = 1 then _i := 1; _dat[4][25] := 2 else _i := _dat[4][25] end if; _val := `dsolve/numeric/SC/IVPval`(_dat, _xout, _src); _dat[4][25] := _i; _dat[4][26] := _dig; [_xout, seq(_val[_vmap[_i]], _i = 1 .. _n-_ne)] else Digits := _dat[4][26]; _val := `dsolve/numeric/SC/IVPval`(eval(_dat, 2), _xout, _src); [_xout, seq(_val[_vmap[_i]], _i = 1 .. _n-_ne)] end if end proc, (2) = Array(0..0, {}), (3) = [t, A(t), E(t), L(t), R(t), S(t), V(t)], (4) = [a = a]}); _vars := _dat[3]; _pars := map(rhs, _dat[4]); _n := nops(_vars)-1; _solnproc := _dat[1]; if not type(_xout, 'numeric') then if member(x_rkf45, ["start", 'start', "method", 'method', "left", 'left', "right", 'right', "leftdata", "rightdata", "enginedata", "eventstop", 'eventstop', "eventclear", 'eventclear', "eventstatus", 'eventstatus', "eventcount", 'eventcount', "laxtol", 'laxtol', "numfun", 'numfun', NULL]) then _res := _solnproc(convert(x_rkf45, 'string')); if 1 < nops([_res]) then return _res elif type(_res, 'array') then return eval(_res, 1) elif _res <> "procname" then return _res end if elif member(x_rkf45, ["last", 'last', "initial", 'initial', "parameters", 'parameters', "initial_and_parameters", 'initial_and_parameters', NULL]) then _xout := convert(x_rkf45, 'string'); _res := _solnproc(_xout); if _xout = "parameters" then return [seq(_pars[_i] = _res[_i], _i = 1 .. nops(_pars))] elif _xout = "initial_and_parameters" then return [seq(_vars[_i+1] = [_res][1][_i+1], _i = 0 .. _n), seq(_pars[_i] = [_res][2][_i], _i = 1 .. nops(_pars))] else return [seq(_vars[_i+1] = _res[_i+1], _i = 0 .. _n)] end if elif type(_xout, `=`) and member(lhs(_xout), ["initial", 'initial', "parameters", 'parameters', "initial_and_parameters", 'initial_and_parameters', NULL]) then _xout := convert(lhs(x_rkf45), 'string') = rhs(x_rkf45); if type(rhs(_xout), 'list') then _res := _solnproc(_xout) else error "initial and/or parameter values must be specified in a list" end if; if lhs(_xout) = "initial" then return [seq(_vars[_i+1] = _res[_i+1], _i = 0 .. _n)] elif lhs(_xout) = "parameters" then return [seq(_pars[_i] = _res[_i], _i = 1 .. nops(_pars))] else return [seq(_vars[_i+1] = [_res][1][_i+1], _i = 0 .. _n), seq(_pars[_i] = [_res][2][_i], _i = 1 .. nops(_pars))] end if elif type(_xout, `=`) and member(lhs(_xout), ["eventdisable", 'eventdisable', "eventenable", 'eventenable', "eventfired", 'eventfired', "direction", 'direction', NULL]) then return _solnproc(convert(lhs(x_rkf45), 'string') = rhs(x_rkf45)) elif _xout = "solnprocedure" then return eval(_solnproc) elif _xout = "sysvars" then return _vars end if; if procname <> unknown then return ('procname')(x_rkf45) else _ndsol := 1; _ndsol := _ndsol; _ndsol := pointto(_dat[2][0]); return ('_ndsol')(x_rkf45) end if end if; try _res := _solnproc(_xout); [seq(_vars[_i+1] = _res[_i+1], _i = 0 .. _n)] catch: error  end try end proc


Of course we must still set a value for parameter a, before a numeric

solution can be obtained.

S1(parameters = [1])

[a = 1.]

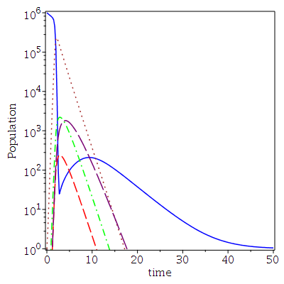
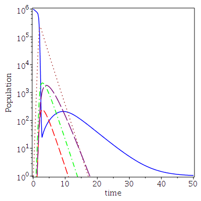
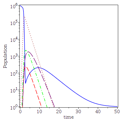
P1 := plots:-odeplot(S1, [[t, S(t)]], 0 .. inf, linestyle = 1, color = blue, labels = ["time", "Population"], labeldirections = ["horizontal", "vertical"], legend = ["S(t) - Susceptible", "R(t) - Recovery"], axes = "boxed")

P2 := plots:-odeplot(S1, [[t, E(t)]], 0 .. inf, linestyle = 2, color = brown, labels = ["time", "Population"], labeldirections = ["horizontal", "vertical"], legend = ["S(t) - Susceptible", "R(t) - Recovery"], axes = "boxed")

P3 := plots:-odeplot(S1, [[t, L(t)]], 0 .. inf, linestyle = 3, color = red, labels = ["time", "Population"], labeldirections = ["horizontal", "vertical"], legend = ["S(t) - Susceptible", "R(t) - Recovery"], axes = "boxed")

P4 := plots:-odeplot(S1, [[t, A(t)]], 0 .. inf, linestyle = 4, color = green, labels = ["time", "Population"], labeldirections = ["horizontal", "vertical"], legend = ["S(t) - Susceptible", "R(t) - Recovery"], axes = "boxed")

P5 := plots:-odeplot(S1, [[t, R(t)]], 0 .. inf, linestyle = 5, color = purple, labels = ["time", "Population"], labeldirections = ["horizontal", "vertical"], legend = ["S(t) - Susceptible", "R(t) - Recovery"], axes = "boxed")

plots:-display(P1, P2, P3, P4, P5, axis[2] = [mode = log])

restart

 

2) Set a numeric value for a before calling dsolve(...,numeric).

 

This is simplest, but not most efficient if the computation is to be re-run

for multiple choises of value for a. In order to recompute for different

values for a the dsolve command could be repeated after each

re-assignment to a.

 

inf := 50

lambda := L(t)+k*A(t)

equ1 := diff(S(t), t) = Lambda-(`&beta;__1`+`&beta;__2`)*S(t)*lambda-mu*S(t)+r*R(t)

equ2 := diff(E(t), t) = `&beta;__1`*S(t)*lambda-(alpha+mu+d__1+(1-p)*epsilon+p*eta)*E(t)

equ3 := diff(L(t), t) = p*eta*E(t)+e*A(t)-(`&sigma;__2`+mu+d__3+y__2)*L(t)

equ4 := diff(A(t), t) = (1-p)*epsilon*E(t)-(`&sigma;__1`+mu+d__2+y__1+e)*A(t)

equ5 := diff(R(t), t) = y__2*L(t)+y__1*A(t)-(mu+r)*R(t)

equ6 := diff(V(t), t) = `&beta;__2`*S(t)*lambda+alpha*E(t)+`&sigma;__1`*A(t)+`&sigma;__2`*L(t)-a*V(t)

S__0 := 1000000; E__0 := 1; L__0 := 0; A__0 := 0; R__0 := 0; V__0 := 0

ICs := S(0) = S__0, E(0) = E__0, L(0) = L__0, A(0) = A__0, R(0) = R__0, V(0) = V__0

parameters := [Lambda = .22, mu = .22, `&beta;__1` = 0.3e-1, `&beta;__2` = 0.3e-1, r = .5, alpha = .6, p = .1, k = 0.4e-1, y__1 = .8, y__2 = .8, d__1 = 0.2e-1, d__2 = 0.6e-1, d__3 = .2, `&sigma;__1` = 0.2e-1, `&sigma;__2` = 0.2e-1, epsilon = 0.2e-1, eta = 0.2e-1, e = 0.1e-1]

a := 1

S1 := dsolve(eval([equ1, equ2, equ3, equ4, equ5, equ6, ICs], parameters), {A(t), E(t), L(t), R(t), S(t), V(t)}, range = 0 .. inf, numeric)

proc (x_rkf45) local _res, _dat, _vars, _solnproc, _xout, _ndsol, _pars, _n, _i; option `Copyright (c) 2000 by Waterloo Maple Inc. All rights reserved.`; if 1 < nargs then error "invalid input: too many arguments" end if; _EnvDSNumericSaveDigits := Digits; Digits := 15; if _EnvInFsolve = true then _xout := evalf[_EnvDSNumericSaveDigits](x_rkf45) else _xout := evalf(x_rkf45) end if; _dat := Array(1..4, {(1) = proc (_xin) local _xout, _dtbl, _dat, _vmap, _x0, _y0, _val, _dig, _n, _ne, _nd, _nv, _pars, _ini, _par, _i, _j, _k, _src; option `Copyright (c) 2002 by Waterloo Maple Inc. All rights reserved.`; table( [( "left" ) = 0., ( "right" ) = 50., ( "complex" ) = false ] ) _xout := _xin; _pars := []; _dtbl := array( 1 .. 4, [( 1 ) = (array( 1 .. 26, [( 1 ) = (datatype = float[8], order = C_order, storage = rectangular), ( 2 ) = (datatype = float[8], order = C_order, storage = rectangular), ( 3 ) = ([0, 0, 0, Array(1..0, 1..2, {}, datatype = float[8], order = C_order)]), ( 4 ) = (Array(1..63, {(1) = 6, (2) = 6, (3) = 0, (4) = 0, (5) = 0, (6) = 0, (7) = 1, (8) = 0, (9) = 0, (10) = 1, (11) = 0, (12) = 0, (13) = 0, (14) = 0, (15) = 0, (16) = 0, (17) = 0, (18) = 1, (19) = 30000, (20) = 0, (21) = 0, (22) = 1, (23) = 4, (24) = 0, (25) = 1, (26) = 15, (27) = 1, (28) = 0, (29) = 1, (30) = 3, (31) = 3, (32) = 0, (33) = 1, (34) = 0, (35) = 0, (36) = 0, (37) = 0, (38) = 0, (39) = 0, (40) = 0, (41) = 0, (42) = 0, (43) = 1, (44) = 0, (45) = 0, (46) = 0, (47) = 0, (48) = 0, (49) = 0, (50) = 50, (51) = 1, (52) = 0, (53) = 0, (54) = 0, (55) = 0, (56) = 0, (57) = 0, (58) = 0, (59) = 10000, (60) = 0, (61) = 1000, (62) = 0, (63) = 0}, datatype = integer[8])), ( 5 ) = (Array(1..28, {(1) = 50.0, (2) = 0.10e-5, (3) = .0, (4) = 0.500001e-14, (5) = .0, (6) = 0.8412764593069244e-2, (7) = .0, (8) = 0.10e-5, (9) = .0, (10) = .0, (11) = .0, (12) = .0, (13) = 1.0, (14) = .0, (15) = .49999999999999, (16) = .0, (17) = 1.0, (18) = 1.0, (19) = .0, (20) = .0, (21) = 1.0, (22) = 1.0, (23) = .0, (24) = .0, (25) = 0.10e-14, (26) = .0, (27) = .0, (28) = .0}, datatype = float[8], order = C_order)), ( 6 ) = (Array(1..6, {(1) = .0, (2) = 1.0, (3) = .0, (4) = .0, (5) = 1000000.0, (6) = .0}, datatype = float[8], order = C_order)), ( 7 ) = ([Array(1..4, 1..7, {(1, 1) = .0, (1, 2) = .203125, (1, 3) = .3046875, (1, 4) = .75, (1, 5) = .8125, (1, 6) = .40625, (1, 7) = .8125, (2, 1) = 0.6378173828125e-1, (2, 2) = .0, (2, 3) = .279296875, (2, 4) = .27237892150878906, (2, 5) = -0.9686851501464844e-1, (2, 6) = 0.1956939697265625e-1, (2, 7) = .5381584167480469, (3, 1) = 0.31890869140625e-1, (3, 2) = .0, (3, 3) = -.34375, (3, 4) = -.335235595703125, (3, 5) = .2296142578125, (3, 6) = .41748046875, (3, 7) = 11.480712890625, (4, 1) = 0.9710520505905151e-1, (4, 2) = .0, (4, 3) = .40350341796875, (4, 4) = 0.20297467708587646e-1, (4, 5) = -0.6054282188415527e-2, (4, 6) = -0.4770040512084961e-1, (4, 7) = .77858567237854}, datatype = float[8], order = C_order), Array(1..6, 1..6, {(1, 1) = .0, (1, 2) = .0, (1, 3) = .0, (1, 4) = .0, (1, 5) = .0, (1, 6) = 1.0, (2, 1) = .25, (2, 2) = .0, (2, 3) = .0, (2, 4) = .0, (2, 5) = .0, (2, 6) = 1.0, (3, 1) = .1875, (3, 2) = .5625, (3, 3) = .0, (3, 4) = .0, (3, 5) = .0, (3, 6) = 2.0, (4, 1) = .23583984375, (4, 2) = -.87890625, (4, 3) = .890625, (4, 4) = .0, (4, 5) = .0, (4, 6) = .2681884765625, (5, 1) = .1272735595703125, (5, 2) = -.5009765625, (5, 3) = .44921875, (5, 4) = -0.128936767578125e-1, (5, 5) = .0, (5, 6) = 0.626220703125e-1, (6, 1) = -0.927734375e-1, (6, 2) = .626220703125, (6, 3) = -.4326171875, (6, 4) = .1418304443359375, (6, 5) = -0.861053466796875e-1, (6, 6) = .3131103515625}, datatype = float[8], order = C_order), Array(1..6, {(1) = .0, (2) = .386, (3) = .21, (4) = .63, (5) = 1.0, (6) = 1.0}, datatype = float[8], order = C_order), Array(1..6, {(1) = .25, (2) = -.1043, (3) = .1035, (4) = -0.362e-1, (5) = .0, (6) = .0}, datatype = float[8], order = C_order), Array(1..6, 1..5, {(1, 1) = .0, (1, 2) = .0, (1, 3) = .0, (1, 4) = .0, (1, 5) = .0, (2, 1) = 1.544, (2, 2) = .0, (2, 3) = .0, (2, 4) = .0, (2, 5) = .0, (3, 1) = .9466785280815533, (3, 2) = .25570116989825814, (3, 3) = .0, (3, 4) = .0, (3, 5) = .0, (4, 1) = 3.3148251870684886, (4, 2) = 2.896124015972123, (4, 3) = .9986419139977808, (4, 4) = .0, (4, 5) = .0, (5, 1) = 1.2212245092262748, (5, 2) = 6.019134481287752, (5, 3) = 12.537083329320874, (5, 4) = -.687886036105895, (5, 5) = .0, (6, 1) = 1.2212245092262748, (6, 2) = 6.019134481287752, (6, 3) = 12.537083329320874, (6, 4) = -.687886036105895, (6, 5) = 1.0}, datatype = float[8], order = C_order), Array(1..6, 1..5, {(1, 1) = .0, (1, 2) = .0, (1, 3) = .0, (1, 4) = .0, (1, 5) = .0, (2, 1) = -5.6688, (2, 2) = .0, (2, 3) = .0, (2, 4) = .0, (2, 5) = .0, (3, 1) = -2.4300933568337584, (3, 2) = -.20635991570891224, (3, 3) = .0, (3, 4) = .0, (3, 5) = .0, (4, 1) = -.10735290581452621, (4, 2) = -9.594562251021896, (4, 3) = -20.470286148096154, (4, 4) = .0, (4, 5) = .0, (5, 1) = 7.496443313968615, (5, 2) = -10.246804314641219, (5, 3) = -33.99990352819906, (5, 4) = 11.708908932061595, (5, 5) = .0, (6, 1) = 8.083246795922411, (6, 2) = -7.981132988062785, (6, 3) = -31.52159432874373, (6, 4) = 16.319305431231363, (6, 5) = -6.0588182388340535}, datatype = float[8], order = C_order), Array(1..3, 1..5, {(1, 1) = .0, (1, 2) = .0, (1, 3) = .0, (1, 4) = .0, (1, 5) = .0, (2, 1) = 10.126235083446911, (2, 2) = -7.487995877607633, (2, 3) = -34.800918615557414, (2, 4) = -7.9927717075687275, (2, 5) = 1.0251377232956207, (3, 1) = -.6762803392806898, (3, 2) = 6.087714651678606, (3, 3) = 16.43084320892463, (3, 4) = 24.767225114183653, (3, 5) = -6.5943891257167815}, datatype = float[8], order = C_order)]), ( 9 ) = ([Array(1..6, {(1) = .1, (2) = .1, (3) = .1, (4) = .1, (5) = .1, (6) = .1}, datatype = float[8], order = C_order), Array(1..6, {(1) = 0.32818400282625364e-13, (2) = 0.4564891743097344e-12, (3) = 0.3263103881869736e-14, (4) = 0.8163255287692544e-10, (5) = 1.0469590274180915, (6) = 0.1952216390275888e-11}, datatype = float[8], order = C_order), Array(1..6, {(1) = .0, (2) = .0, (3) = .0, (4) = .0, (5) = .0, (6) = .0}, datatype = float[8], order = C_order), Array(1..6, {(1) = -0.17227463267196357e-13, (2) = -0.2396325533262359e-12, (3) = -0.17129187214907683e-14, (4) = -0.3889077101952706e-10, (5) = -0.910681670868499e-2, (6) = -0.10245879500791925e-11}, datatype = float[8], order = C_order), Array(1..6, {(1) = .0, (2) = .0, (3) = .0, (4) = .0, (5) = .0, (6) = .0}, datatype = float[8], order = C_order), Array(1..6, 1..6, {(1, 1) = .0, (1, 2) = .0, (1, 3) = .0, (1, 4) = .0, (1, 5) = .0, (1, 6) = .0, (2, 1) = .0, (2, 2) = .0, (2, 3) = .0, (2, 4) = .0, (2, 5) = .0, (2, 6) = .0, (3, 1) = .0, (3, 2) = .0, (3, 3) = .0, (3, 4) = .0, (3, 5) = .0, (3, 6) = .0, (4, 1) = .0, (4, 2) = .0, (4, 3) = .0, (4, 4) = .0, (4, 5) = .0, (4, 6) = .0, (5, 1) = .0, (5, 2) = .0, (5, 3) = .0, (5, 4) = .0, (5, 5) = .0, (5, 6) = .0, (6, 1) = .0, (6, 2) = .0, (6, 3) = .0, (6, 4) = .0, (6, 5) = .0, (6, 6) = .0}, datatype = float[8], order = C_order), Array(1..6, 1..6, {(1, 1) = .0, (1, 2) = .0, (1, 3) = .0, (1, 4) = .0, (1, 5) = .0, (1, 6) = .0, (2, 1) = .0, (2, 2) = .0, (2, 3) = .0, (2, 4) = .0, (2, 5) = .0, (2, 6) = .0, (3, 1) = .0, (3, 2) = .0, (3, 3) = .0, (3, 4) = .0, (3, 5) = .0, (3, 6) = .0, (4, 1) = .0, (4, 2) = .0, (4, 3) = .0, (4, 4) = .0, (4, 5) = .0, (4, 6) = .0, (5, 1) = .0, (5, 2) = .0, (5, 3) = .0, (5, 4) = .0, (5, 5) = .0, (5, 6) = .0, (6, 1) = .0, (6, 2) = .0, (6, 3) = .0, (6, 4) = .0, (6, 5) = .0, (6, 6) = .0}, datatype = float[8], order = C_order), Array(1..6, {(1) = .0, (2) = .0, (3) = .0, (4) = .0, (5) = .0, (6) = .0}, datatype = float[8], order = C_order), Array(1..6, 1..6, {(1, 1) = .0, (1, 2) = .0, (1, 3) = .0, (1, 4) = .0, (1, 5) = .0, (1, 6) = .0, (2, 1) = .0, (2, 2) = .0, (2, 3) = .0, (2, 4) = .0, (2, 5) = .0, (2, 6) = .0, (3, 1) = .0, (3, 2) = .0, (3, 3) = .0, (3, 4) = .0, (3, 5) = .0, (3, 6) = .0, (4, 1) = .0, (4, 2) = .0, (4, 3) = .0, (4, 4) = .0, (4, 5) = .0, (4, 6) = .0, (5, 1) = .0, (5, 2) = .0, (5, 3) = .0, (5, 4) = .0, (5, 5) = .0, (5, 6) = .0, (6, 1) = .0, (6, 2) = .0, (6, 3) = .0, (6, 4) = .0, (6, 5) = .0, (6, 6) = .0}, datatype = float[8], order = C_order), Array(1..6, 1..6, {(1, 1) = -0.17227463267196357e-13, (1, 2) = -0.4121246044246153e-13, (1, 3) = -0.3839661100269737e-13, (1, 4) = -0.4335656333234415e-14, (1, 5) = 0.2161435568343164e-13, (1, 6) = -0.35365195719660505e-13, (2, 1) = -0.2396325533262359e-12, (2, 2) = -0.573303972066669e-12, (2, 3) = -0.5341388720635832e-12, (2, 4) = -0.6019591123938728e-13, (2, 5) = 0.30097234581576e-12, (2, 6) = -0.4919566100259947e-12, (3, 1) = -0.17129187214907683e-14, (3, 2) = -0.4097783528528995e-14, (3, 3) = -0.3817807722419082e-14, (3, 4) = -0.4309730583650088e-15, (3, 5) = 0.2149439990362741e-14, (3, 6) = -0.35163825891108426e-14, (4, 1) = -0.3889077101952706e-10, (4, 2) = -0.811555420695617e-10, (4, 3) = -0.7523550000676978e-10, (4, 4) = -0.26803209585699464e-10, (4, 5) = 0.11675855398609477e-11, (4, 6) = -0.6972080585134271e-10, (5, 1) = -0.910681670868499e-2, (5, 2) = -0.11498642134807488e-1, (5, 3) = -0.11093911215381502e-1, (5, 4) = -0.9286811083068025e-2, (5, 5) = -0.8998231319715234e-2, (5, 6) = -0.1068449192086466e-1, (6, 1) = -0.10245879500791925e-11, (6, 2) = -0.24500419374736068e-11, (6, 3) = -0.22825378762715314e-11, (6, 4) = -0.2601428508916884e-12, (6, 5) = 0.12790978668938405e-11, (6, 6) = -0.21024728636278225e-11}, datatype = float[8], order = C_order), Array(1..6, {(1) = 0, (2) = 0, (3) = 0, (4) = 0, (5) = 0, (6) = 0}, datatype = integer[8]), Array(1..6, {(1) = 0.41280091538377945e-13, (2) = 0.5741983832663347e-12, (3) = 0.4104454476425092e-14, (4) = 0.9876952283053906e-10, (5) = 1.049764699435018, (6) = 0.2455287244506541e-11}, datatype = float[8], order = C_order), Array(1..6, {(1) = 0.20040410328876766e-13, (2) = 0.2787440109920475e-12, (3) = 0.19925893925513154e-14, (4) = 0.5403944086014473e-10, (5) = 1.0413946215259298, (6) = 0.11923623127957745e-11}, datatype = float[8], order = C_order), Array(1..6, {(1) = 0.8783557090118787e-16, (2) = 0.12236962163075382e-14, (3) = 0.8735117458922742e-17, (4) = 0.5016018985117685e-13, (5) = 0.2992469050333568e-7, (6) = 0.5194773197262274e-14}, datatype = float[8], order = C_order), Array(1..6, {(1) = .0, (2) = 1.0, (3) = .0, (4) = .0, (5) = 1000000.0, (6) = .0}, datatype = float[8], order = C_order), Array(1..6, {(1) = -0.27349402307890782e-13, (2) = -0.3804419918084396e-12, (3) = -0.27193548104889855e-14, (4) = -0.5724803355290718e-10, (5) = -0.10249869117732074e-1, (6) = -0.16262174217623628e-11}, datatype = float[8], order = C_order), Array(1..12, {(1) = .0, (2) = .0, (3) = .0, (4) = .0, (5) = .0, (6) = .0, (7) = .0, (8) = .0, (9) = .0, (10) = .0, (11) = .0, (12) = .0}, datatype = float[8], order = C_order)]), ( 8 ) = ([Array(1..6, {(1) = .0, (2) = 1.0, (3) = .0, (4) = .0, (5) = 1000000.0, (6) = .0}, datatype = float[8], order = C_order), Array(1..6, {(1) = .0, (2) = .0, (3) = .0, (4) = .0, (5) = .0, (6) = .0}, datatype = float[8], order = C_order), Array(1..6, {(1) = 0.18e-1, (2) = -.86, (3) = 0.20e-2, (4) = .0, (5) = -219999.78, (6) = .6}, datatype = float[8], order = C_order), 0, 0]), ( 11 ) = (Array(1..6, 0..6, {(1, 1) = .0, (1, 2) = .0, (1, 3) = .0, (1, 4) = .0, (1, 5) = .0, (1, 6) = .0, (2, 0) = .0, (2, 1) = .0, (2, 2) = .0, (2, 3) = .0, (2, 4) = .0, (2, 5) = .0, (2, 6) = .0, (3, 0) = .0, (3, 1) = .0, (3, 2) = .0, (3, 3) = .0, (3, 4) = .0, (3, 5) = .0, (3, 6) = .0, (4, 0) = .0, (4, 1) = .0, (4, 2) = .0, (4, 3) = .0, (4, 4) = .0, (4, 5) = .0, (4, 6) = .0, (5, 0) = .0, (5, 1) = .0, (5, 2) = .0, (5, 3) = .0, (5, 4) = .0, (5, 5) = .0, (5, 6) = .0, (6, 0) = .0, (6, 1) = .0, (6, 2) = .0, (6, 3) = .0, (6, 4) = .0, (6, 5) = .0, (6, 6) = .0}, datatype = float[8], order = C_order)), ( 10 ) = ([proc (N, X, Y, YP) option `[Y[1] = A(t), Y[2] = E(t), Y[3] = L(t), Y[4] = R(t), Y[5] = S(t), Y[6] = V(t)]`; YP[1] := 0.18e-1*Y[2]-1.11*Y[1]; YP[2] := 0.3e-1*Y[5]*(Y[3]+0.4e-1*Y[1])-.860*Y[2]; YP[3] := 0.2e-2*Y[2]+0.1e-1*Y[1]-1.24*Y[3]; YP[4] := .8*Y[3]+.8*Y[1]-.72*Y[4]; YP[5] := .22-0.6e-1*Y[5]*(Y[3]+0.4e-1*Y[1])-.22*Y[5]+.5*Y[4]; YP[6] := 0.3e-1*Y[5]*(Y[3]+0.4e-1*Y[1])+.6*Y[2]+0.2e-1*Y[1]+0.2e-1*Y[3]-Y[6]; 0 end proc, -1, 0, 0, 0, 0, 0, 0]), ( 13 ) = (), ( 12 ) = (), ( 15 ) = ("rkf45"), ( 14 ) = ([0, 0]), ( 18 ) = ([]), ( 19 ) = (0), ( 16 ) = ([0, 0, 0, []]), ( 17 ) = ([proc (N, X, Y, YP) option `[Y[1] = A(t), Y[2] = E(t), Y[3] = L(t), Y[4] = R(t), Y[5] = S(t), Y[6] = V(t)]`; YP[1] := 0.18e-1*Y[2]-1.11*Y[1]; YP[2] := 0.3e-1*Y[5]*(Y[3]+0.4e-1*Y[1])-.860*Y[2]; YP[3] := 0.2e-2*Y[2]+0.1e-1*Y[1]-1.24*Y[3]; YP[4] := .8*Y[3]+.8*Y[1]-.72*Y[4]; YP[5] := .22-0.6e-1*Y[5]*(Y[3]+0.4e-1*Y[1])-.22*Y[5]+.5*Y[4]; YP[6] := 0.3e-1*Y[5]*(Y[3]+0.4e-1*Y[1])+.6*Y[2]+0.2e-1*Y[1]+0.2e-1*Y[3]-Y[6]; 0 end proc, -1, 0, 0, 0, 0, 0, 0]), ( 22 ) = (0), ( 23 ) = (0), ( 20 ) = ([]), ( 21 ) = (0), ( 26 ) = (Array(1..0, {})), ( 25 ) = (Array(1..0, {})), ( 24 ) = (0)  ] )), ( 3 ) = (array( 1 .. 26, [( 1 ) = (datatype = float[8], order = C_order, storage = rectangular), ( 2 ) = (datatype = float[8], order = C_order, storage = rectangular), ( 3 ) = ([0, 0, 0, Array(1..0, 1..2, {}, datatype = float[8], order = C_order)]), ( 4 ) = (Array(1..63, {(1) = 6, (2) = 6, (3) = 0, (4) = 0, (5) = 0, (6) = 0, (7) = 1, (8) = 1, (9) = 0, (10) = 1, (11) = 1289, (12) = 1289, (13) = 0, (14) = 0, (15) = 0, (16) = 0, (17) = 0, (18) = 2255, (19) = 30000, (20) = 5, (21) = 0, (22) = 1, (23) = 4, (24) = 0, (25) = 1, (26) = 15, (27) = 1, (28) = 0, (29) = 1, (30) = 3, (31) = 3, (32) = 0, (33) = 1, (34) = 0, (35) = 0, (36) = 0, (37) = 0, (38) = 0, (39) = 0, (40) = 0, (41) = 0, (42) = 0, (43) = 1, (44) = 0, (45) = 0, (46) = 0, (47) = 0, (48) = 0, (49) = 0, (50) = 50, (51) = 1, (52) = 0, (53) = 0, (54) = 0, (55) = 0, (56) = 0, (57) = 0, (58) = 0, (59) = 10000, (60) = 0, (61) = 1000, (62) = 0, (63) = 0}, datatype = integer[8])), ( 5 ) = (Array(1..28, {(1) = 50.0, (2) = 0.10e-5, (3) = 1.5169834200595673, (4) = 0.500001e-14, (5) = .0, (6) = 0.8412764593069244e-2, (7) = .0, (8) = 0.10e-5, (9) = .0, (10) = .0, (11) = .0, (12) = .0, (13) = 1.0, (14) = .0, (15) = .49999999999999, (16) = .0, (17) = 1.0, (18) = 1.0, (19) = .0, (20) = .0, (21) = 1.0, (22) = 1.0, (23) = .0, (24) = .0, (25) = 0.10e-14, (26) = .0, (27) = .0, (28) = .0}, datatype = float[8], order = C_order)), ( 6 ) = (Array(1..6, {(1) = .0, (2) = 1.0, (3) = .0, (4) = .0, (5) = 1000000.0, (6) = .0}, datatype = float[8], order = C_order)), ( 7 ) = ([Array(1..4, 1..7, {(1, 1) = .0, (1, 2) = .203125, (1, 3) = .3046875, (1, 4) = .75, (1, 5) = .8125, (1, 6) = .40625, (1, 7) = .8125, (2, 1) = 0.6378173828125e-1, (2, 2) = .0, (2, 3) = .279296875, (2, 4) = .27237892150878906, (2, 5) = -0.9686851501464844e-1, (2, 6) = 0.1956939697265625e-1, (2, 7) = .5381584167480469, (3, 1) = 0.31890869140625e-1, (3, 2) = .0, (3, 3) = -.34375, (3, 4) = -.335235595703125, (3, 5) = .2296142578125, (3, 6) = .41748046875, (3, 7) = 11.480712890625, (4, 1) = 0.9710520505905151e-1, (4, 2) = .0, (4, 3) = .40350341796875, (4, 4) = 0.20297467708587646e-1, (4, 5) = -0.6054282188415527e-2, (4, 6) = -0.4770040512084961e-1, (4, 7) = .77858567237854}, datatype = float[8], order = C_order), Array(1..6, 1..6, {(1, 1) = .0, (1, 2) = .0, (1, 3) = .0, (1, 4) = .0, (1, 5) = .0, (1, 6) = 1.0, (2, 1) = .25, (2, 2) = .0, (2, 3) = .0, (2, 4) = .0, (2, 5) = .0, (2, 6) = 1.0, (3, 1) = .1875, (3, 2) = .5625, (3, 3) = .0, (3, 4) = .0, (3, 5) = .0, (3, 6) = 2.0, (4, 1) = .23583984375, (4, 2) = -.87890625, (4, 3) = .890625, (4, 4) = .0, (4, 5) = .0, (4, 6) = .2681884765625, (5, 1) = .1272735595703125, (5, 2) = -.5009765625, (5, 3) = .44921875, (5, 4) = -0.128936767578125e-1, (5, 5) = .0, (5, 6) = 0.626220703125e-1, (6, 1) = -0.927734375e-1, (6, 2) = .626220703125, (6, 3) = -.4326171875, (6, 4) = .1418304443359375, (6, 5) = -0.861053466796875e-1, (6, 6) = .3131103515625}, datatype = float[8], order = C_order), Array(1..6, {(1) = .0, (2) = .386, (3) = .21, (4) = .63, (5) = 1.0, (6) = 1.0}, datatype = float[8], order = C_order), Array(1..6, {(1) = .25, (2) = -.1043, (3) = .1035, (4) = -0.362e-1, (5) = .0, (6) = .0}, datatype = float[8], order = C_order), Array(1..6, 1..5, {(1, 1) = .0, (1, 2) = .0, (1, 3) = .0, (1, 4) = .0, (1, 5) = .0, (2, 1) = 1.544, (2, 2) = .0, (2, 3) = .0, (2, 4) = .0, (2, 5) = .0, (3, 1) = .9466785280815533, (3, 2) = .25570116989825814, (3, 3) = .0, (3, 4) = .0, (3, 5) = .0, (4, 1) = 3.3148251870684886, (4, 2) = 2.896124015972123, (4, 3) = .9986419139977808, (4, 4) = .0, (4, 5) = .0, (5, 1) = 1.2212245092262748, (5, 2) = 6.019134481287752, (5, 3) = 12.537083329320874, (5, 4) = -.687886036105895, (5, 5) = .0, (6, 1) = 1.2212245092262748, (6, 2) = 6.019134481287752, (6, 3) = 12.537083329320874, (6, 4) = -.687886036105895, (6, 5) = 1.0}, datatype = float[8], order = C_order), Array(1..6, 1..5, {(1, 1) = .0, (1, 2) = .0, (1, 3) = .0, (1, 4) = .0, (1, 5) = .0, (2, 1) = -5.6688, (2, 2) = .0, (2, 3) = .0, (2, 4) = .0, (2, 5) = .0, (3, 1) = -2.4300933568337584, (3, 2) = -.20635991570891224, (3, 3) = .0, (3, 4) = .0, (3, 5) = .0, (4, 1) = -.10735290581452621, (4, 2) = -9.594562251021896, (4, 3) = -20.470286148096154, (4, 4) = .0, (4, 5) = .0, (5, 1) = 7.496443313968615, (5, 2) = -10.246804314641219, (5, 3) = -33.99990352819906, (5, 4) = 11.708908932061595, (5, 5) = .0, (6, 1) = 8.083246795922411, (6, 2) = -7.981132988062785, (6, 3) = -31.52159432874373, (6, 4) = 16.319305431231363, (6, 5) = -6.0588182388340535}, datatype = float[8], order = C_order), Array(1..3, 1..5, {(1, 1) = .0, (1, 2) = .0, (1, 3) = .0, (1, 4) = .0, (1, 5) = .0, (2, 1) = 10.126235083446911, (2, 2) = -7.487995877607633, (2, 3) = -34.800918615557414, (2, 4) = -7.9927717075687275, (2, 5) = 1.0251377232956207, (3, 1) = -.6762803392806898, (3, 2) = 6.087714651678606, (3, 3) = 16.43084320892463, (3, 4) = 24.767225114183653, (3, 5) = -6.5943891257167815}, datatype = float[8], order = C_order)]), ( 9 ) = ([Array(1..6, {(1) = .1, (2) = .1, (3) = .1, (4) = .1, (5) = .1, (6) = .1}, datatype = float[8], order = C_order), Array(1..6, {(1) = 0.32818400282625364e-13, (2) = 0.4564891743097344e-12, (3) = 0.3263103881869736e-14, (4) = 0.8163255287692544e-10, (5) = 1.0469590274180915, (6) = 0.1952216390275888e-11}, datatype = float[8], order = C_order), Array(1..6, {(1) = .0, (2) = .0, (3) = .0, (4) = .0, (5) = .0, (6) = .0}, datatype = float[8], order = C_order), Array(1..6, {(1) = -0.17227463267196357e-13, (2) = -0.2396325533262359e-12, (3) = -0.17129187214907683e-14, (4) = -0.3889077101952706e-10, (5) = -0.910681670868499e-2, (6) = -0.10245879500791925e-11}, datatype = float[8], order = C_order), Array(1..6, {(1) = .0, (2) = .0, (3) = .0, (4) = .0, (5) = .0, (6) = .0}, datatype = float[8], order = C_order), Array(1..6, 1..6, {(1, 1) = .0, (1, 2) = .0, (1, 3) = .0, (1, 4) = .0, (1, 5) = .0, (1, 6) = .0, (2, 1) = .0, (2, 2) = .0, (2, 3) = .0, (2, 4) = .0, (2, 5) = .0, (2, 6) = .0, (3, 1) = .0, (3, 2) = .0, (3, 3) = .0, (3, 4) = .0, (3, 5) = .0, (3, 6) = .0, (4, 1) = .0, (4, 2) = .0, (4, 3) = .0, (4, 4) = .0, (4, 5) = .0, (4, 6) = .0, (5, 1) = .0, (5, 2) = .0, (5, 3) = .0, (5, 4) = .0, (5, 5) = .0, (5, 6) = .0, (6, 1) = .0, (6, 2) = .0, (6, 3) = .0, (6, 4) = .0, (6, 5) = .0, (6, 6) = .0}, datatype = float[8], order = C_order), Array(1..6, 1..6, {(1, 1) = .0, (1, 2) = .0, (1, 3) = .0, (1, 4) = .0, (1, 5) = .0, (1, 6) = .0, (2, 1) = .0, (2, 2) = .0, (2, 3) = .0, (2, 4) = .0, (2, 5) = .0, (2, 6) = .0, (3, 1) = .0, (3, 2) = .0, (3, 3) = .0, (3, 4) = .0, (3, 5) = .0, (3, 6) = .0, (4, 1) = .0, (4, 2) = .0, (4, 3) = .0, (4, 4) = .0, (4, 5) = .0, (4, 6) = .0, (5, 1) = .0, (5, 2) = .0, (5, 3) = .0, (5, 4) = .0, (5, 5) = .0, (5, 6) = .0, (6, 1) = .0, (6, 2) = .0, (6, 3) = .0, (6, 4) = .0, (6, 5) = .0, (6, 6) = .0}, datatype = float[8], order = C_order), Array(1..6, {(1) = .0, (2) = .0, (3) = .0, (4) = .0, (5) = .0, (6) = .0}, datatype = float[8], order = C_order), Array(1..6, 1..6, {(1, 1) = .0, (1, 2) = .0, (1, 3) = .0, (1, 4) = .0, (1, 5) = .0, (1, 6) = .0, (2, 1) = .0, (2, 2) = .0, (2, 3) = .0, (2, 4) = .0, (2, 5) = .0, (2, 6) = .0, (3, 1) = .0, (3, 2) = .0, (3, 3) = .0, (3, 4) = .0, (3, 5) = .0, (3, 6) = .0, (4, 1) = .0, (4, 2) = .0, (4, 3) = .0, (4, 4) = .0, (4, 5) = .0, (4, 6) = .0, (5, 1) = .0, (5, 2) = .0, (5, 3) = .0, (5, 4) = .0, (5, 5) = .0, (5, 6) = .0, (6, 1) = .0, (6, 2) = .0, (6, 3) = .0, (6, 4) = .0, (6, 5) = .0, (6, 6) = .0}, datatype = float[8], order = C_order), Array(1..6, 1..6, {(1, 1) = -0.17227463267196357e-13, (1, 2) = -0.4121246044246153e-13, (1, 3) = -0.3839661100269737e-13, (1, 4) = -0.4335656333234415e-14, (1, 5) = 0.2161435568343164e-13, (1, 6) = -0.35365195719660505e-13, (2, 1) = -0.2396325533262359e-12, (2, 2) = -0.573303972066669e-12, (2, 3) = -0.5341388720635832e-12, (2, 4) = -0.6019591123938728e-13, (2, 5) = 0.30097234581576e-12, (2, 6) = -0.4919566100259947e-12, (3, 1) = -0.17129187214907683e-14, (3, 2) = -0.4097783528528995e-14, (3, 3) = -0.3817807722419082e-14, (3, 4) = -0.4309730583650088e-15, (3, 5) = 0.2149439990362741e-14, (3, 6) = -0.35163825891108426e-14, (4, 1) = -0.3889077101952706e-10, (4, 2) = -0.811555420695617e-10, (4, 3) = -0.7523550000676978e-10, (4, 4) = -0.26803209585699464e-10, (4, 5) = 0.11675855398609477e-11, (4, 6) = -0.6972080585134271e-10, (5, 1) = -0.910681670868499e-2, (5, 2) = -0.11498642134807488e-1, (5, 3) = -0.11093911215381502e-1, (5, 4) = -0.9286811083068025e-2, (5, 5) = -0.8998231319715234e-2, (5, 6) = -0.1068449192086466e-1, (6, 1) = -0.10245879500791925e-11, (6, 2) = -0.24500419374736068e-11, (6, 3) = -0.22825378762715314e-11, (6, 4) = -0.2601428508916884e-12, (6, 5) = 0.12790978668938405e-11, (6, 6) = -0.21024728636278225e-11}, datatype = float[8], order = C_order), Array(1..6, {(1) = 0, (2) = 0, (3) = 0, (4) = 0, (5) = 0, (6) = 0}, datatype = integer[8]), Array(1..6, {(1) = 0.41280091538377945e-13, (2) = 0.5741983832663347e-12, (3) = 0.4104454476425092e-14, (4) = 0.9876952283053906e-10, (5) = 1.049764699435018, (6) = 0.2455287244506541e-11}, datatype = float[8], order = C_order), Array(1..6, {(1) = 0.20040410328876766e-13, (2) = 0.2787440109920475e-12, (3) = 0.19925893925513154e-14, (4) = 0.5403944086014473e-10, (5) = 1.0413946215259298, (6) = 0.11923623127957745e-11}, datatype = float[8], order = C_order), Array(1..6, {(1) = 0.8783557090118787e-16, (2) = 0.12236962163075382e-14, (3) = 0.8735117458922742e-17, (4) = 0.5016018985117685e-13, (5) = 0.2992469050333568e-7, (6) = 0.5194773197262274e-14}, datatype = float[8], order = C_order), Array(1..6, {(1) = .0, (2) = 1.0, (3) = .0, (4) = .0, (5) = 1000000.0, (6) = .0}, datatype = float[8], order = C_order), Array(1..6, {(1) = -0.27349402307890782e-13, (2) = -0.3804419918084396e-12, (3) = -0.27193548104889855e-14, (4) = -0.5724803355290718e-10, (5) = -0.10249869117732074e-1, (6) = -0.16262174217623628e-11}, datatype = float[8], order = C_order), Array(1..12, {(1) = .0, (2) = .0, (3) = .0, (4) = .0, (5) = .0, (6) = .0, (7) = .0, (8) = .0, (9) = .0, (10) = .0, (11) = .0, (12) = .0}, datatype = float[8], order = C_order)]), ( 8 ) = ([Array(1..6, {(1) = .0, (2) = 1.0, (3) = .0, (4) = .0, (5) = 1000000.0, (6) = .0}, datatype = float[8], order = C_order), Array(1..6, {(1) = .0, (2) = .0, (3) = .0, (4) = .0, (5) = .0, (6) = .0}, datatype = float[8], order = C_order), Array(1..6, {(1) = -0.17227463267196357e-13, (2) = -0.2396325533262359e-12, (3) = -0.17129187214907683e-14, (4) = -0.3889077101952706e-10, (5) = -0.910681670868499e-2, (6) = -0.10245879500791925e-11}, datatype = float[8], order = C_order), 0, 0]), ( 11 ) = (Array(1..6, 0..6, {(1, 1) = 49.40382834653482, (1, 2) = 0.6928201771116678e-13, (1, 3) = 0.96374294563691e-12, (1, 4) = 0.6888717928496174e-14, (1, 5) = 0.15195457902285662e-9, (1, 6) = 1.0567392156632989, (2, 0) = 1.0567392156632989, (2, 1) = 0.4119730564164669e-11, (2, 2) = 49.76213915052041, (2, 3) = 0.50793105012718767e-13, (2, 4) = 0.7065354290436706e-12, (2, 5) = 0.50503420824675754e-14, (2, 6) = 0.1173182423507852e-9, (3, 0) = 0.1173182423507852e-9, (3, 1) = 1.0524382373133145, (3, 2) = 0.3020789999960407e-11, (3, 3) = 50.120449954506, (3, 4) = 0.3716877726209003e-13, (3, 5) = 0.5170061657714261e-12, (3, 6) = 0.36956638091853574e-14, (4, 0) = 0.36956638091853574e-14, (4, 1) = 0.9053243816792784e-10, (4, 2) = 1.0484632973821846, (4, 3) = 0.22108673333254625e-11, (4, 4) = 50.47876075849158, (4, 5) = 0.2725658431570783e-13, (4, 6) = 0.3791216543522049e-12, (5, 0) = 0.3791216543522049e-12, (5, 1) = 0.2710091662949478e-14, (5, 2) = 0.699196970038446e-10, (5, 3) = 1.0447897279934046, (5, 4) = 0.16215059312187575e-11, (5, 5) = 50.83707156247717, (5, 6) = 0.20040410328876766e-13, (6, 0) = 0.20040410328876766e-13, (6, 1) = 0.2787440109920475e-12, (6, 2) = 0.19925893925513154e-14, (6, 3) = 0.5403944086014473e-10, (6, 4) = 1.0413946215259298, (6, 5) = 0.11923623127957745e-11, (6, 6) = .0}, datatype = float[8], order = C_order)), ( 10 ) = ([proc (N, X, Y, YP) option `[Y[1] = A(t), Y[2] = E(t), Y[3] = L(t), Y[4] = R(t), Y[5] = S(t), Y[6] = V(t)]`; YP[1] := 0.18e-1*Y[2]-1.11*Y[1]; YP[2] := 0.3e-1*Y[5]*(Y[3]+0.4e-1*Y[1])-.860*Y[2]; YP[3] := 0.2e-2*Y[2]+0.1e-1*Y[1]-1.24*Y[3]; YP[4] := .8*Y[3]+.8*Y[1]-.72*Y[4]; YP[5] := .22-0.6e-1*Y[5]*(Y[3]+0.4e-1*Y[1])-.22*Y[5]+.5*Y[4]; YP[6] := 0.3e-1*Y[5]*(Y[3]+0.4e-1*Y[1])+.6*Y[2]+0.2e-1*Y[1]+0.2e-1*Y[3]-Y[6]; 0 end proc, -1, 0, 0, 0, 0, 0, 0]), ( 13 ) = (), ( 12 ) = (Array(1..1289, 0..6, {(1, 1) = .0, (1, 2) = .0, (1, 3) = 1.0, (1, 4) = .0, (1, 5) = .0, (1, 6) = 1000000.0, (2, 0) = 1000000.0, (2, 1) = .0, (2, 2) = 0.2103191148267311e-2, (2, 3) = 0.3778136894323294e-4, (2, 4) = .9983729536088914, (2, 5) = 0.4197753338927603e-5, (2, 6) = 0.3532151470733294e-7, (3, 0) = 0.3532151470733294e-7, (3, 1) = 999537.4050797746, (3, 2) = 0.1439571038919959e-2, (3, 3) = 0.4206382296534622e-2, (3, 4) = 0.7541996401578444e-4, (3, 5) = .9971077012947406, (3, 6) = 0.837929134981031e-5, (4, 0) = 0.837929134981031e-5, (4, 1) = 0.14103239617403324e-6, (4, 2) = 999075.0234354655, (4, 3) = 0.32330976038069817e-2, (4, 4) = 0.6309573444801934e-2, (4, 5) = 0.11292975412000771e-3, (4, 6) = .9962019434931252, (5, 0) = .9962019434931252, (5, 1) = 0.12546168315860791e-4, (5, 2) = 0.31677194414361206e-6, (5, 3) = 998612.8549717064, (5, 4) = 0.5378645108043716e-2, (5, 5) = 0.8412764593069244e-2, (5, 6) = 0.15032459420044177e-3, (6, 0) = 0.15032459420044177e-3, (6, 1) = .9956535183854144, (6, 2) = 0.16699925723570317e-4, (6, 3) = 0.5622058499948587e-6, (6, 4) = 998150.8995929079, (6, 5) = 0.7874413864093833e-2, (6, 6) = 0.12117790198831803e-1, (7, 0) = 0.12117790198831803e-1, (7, 1) = 0.21596239124065399e-3, (7, 2) = .9955504975741296, (7, 3) = 0.23990017498836587e-4, (7, 4) = 0.11631710810990209e-5, (7, 5) = 997337.6273451851, (7, 6) = 0.13117905385474794e-1, (8, 0) = 0.13117905385474794e-1, (8, 1) = 0.1582281580459436e-1, (8, 2) = 0.2813603673057035e-3, (8, 3) = .9965401396140585, (8, 4) = 0.312523999412606e-4, (8, 5) = 0.1977991064667934e-5, (8, 6) = 996525.0155428973, (9, 0) = 996525.0155428973, (9, 1) = 0.1943504847740449e-1, (9, 2) = 0.1952784141035692e-1, (9, 3) = 0.34659191548426917e-3, (9, 4) = .9986136830591309, (9, 5) = 0.3849523603943244e-4, (9, 6) = 0.30054260852869575e-5, (10, 0) = 0.30054260852869575e-5, (10, 1) = 995713.0636585166, (10, 2) = 0.26819002812249186e-1, (10, 3) = 0.23232867016119478e-1, (10, 4) = 0.4117296349914729e-3, (10, 5) = 1.0017636098013865, (10, 6) = 0.45726599349970616e-4, (11, 0) = 0.45726599349970616e-4, (11, 1) = 0.424447750195612e-5, (11, 2) = 994901.7711625065, (11, 3) = 0.35264151701606114e-1, (11, 4) = 0.2719831834038864e-1, (11, 5) = 0.48142336377876024e-3, (11, 6) = 1.0063203762662536, (12, 0) = 1.0063203762662536, (12, 1) = 0.5346259896193855e-4, (12, 2) = 0.58042170674611286e-5, (12, 3) = 994034.1829703233, (12, 4) = 0.45473647271665224e-1, (12, 5) = 0.31163769664657805e-1, (12, 6) = 0.5511790155671794e-3, (13, 0) = 0.5511790155671794e-3, (13, 1) = 1.0120968494602025, (13, 2) = 0.6120429120917619e-4, (13, 3) = 0.76048764591007945e-5, (13, 4) = 993167.3488578362, (13, 5) = 0.5688989129651269e-1, (13, 6) = 0.3512922098892697e-1, (14, 0) = 0.3512922098892697e-1, (14, 1) = 0.6210829987703583e-3, (14, 2) = 1.0190884572927024, (14, 3) = 0.6896128099652139e-4, (14, 4) = 0.9646136436085134e-5, (14, 5) = 992301.2681683159, (14, 6) = 0.6951057863028873e-1, (15, 0) = 0.6951057863028873e-1, (15, 1) = 0.3909467231319613e-1, (15, 2) = 0.691221134773239e-3, (15, 3) = 1.0272921591466713, (15, 4) = 0.7674310648371835e-4, (15, 5) = 0.11927979390663123e-4, (15, 6) = 991435.9402425663, (16, 0) = 991435.9402425663, (16, 1) = 0.8333492132419865e-1, (16, 2) = 0.4364414638674643e-1, (16, 3) = 0.772087666749003e-3, (16, 4) = 1.038195205357753, (16, 5) = 0.8571385770842703e-4, (16, 6) = 0.14842607735218252e-4, (17, 0) = 0.14842607735218252e-4, (17, 1) = 990444.0951374689, (17, 2) = .10067890301709112, (17, 3) = 0.48193620460296724e-1, (17, 4) = 0.8535025589025552e-3, (17, 5) = 1.0506919051664847, (17, 6) = 0.9474398312723687e-4, (18, 0) = 0.9474398312723687e-4, (18, 1) = 0.1807520115921571e-4, (18, 2) = 989453.2389807169, (18, 3) = .11961173958902147, (18, 4) = 0.52743094533847026e-1, (18, 5) = 0.9355932901414641e-3, (18, 6) = 1.0647850097449267, (19, 0) = 1.0647850097449267, (19, 1) = 0.10384764345525744e-3, (19, 2) = 0.21627187617045965e-4, (19, 3) = 988463.370765013, (19, 4) = .1401395332775032, (19, 5) = 0.5729256860739732e-1, (19, 6) = 0.10184871429145146e-2, (20, 0) = 0.10184871429145146e-2, (20, 1) = 1.0804797949345033, (20, 2) = 0.1130389750498724e-3, (20, 3) = 0.25500501500587866e-4, (20, 4) = 987474.4894789788, (20, 5) = .16227090717346682, (20, 6) = 0.6289295924294933e-1, (21, 0) = 0.6289295924294933e-1, (21, 1) = 0.11218202120308908e-2, (21, 2) = 1.1020111552763634, (21, 3) = 0.12449475814759085e-3, (21, 4) = 0.30713431072846725e-4, (21, 5) = 986258.5329391228, (21, 6) = .19173324907465103, (22, 0) = .19173324907465103, (22, 1) = 0.6849334987850132e-1, (22, 2) = 0.12268000753250271e-2, (22, 3) = 1.1260013881211541, (22, 4) = 0.13613111295508783e-3, (22, 5) = 0.364226246740683e-4, (22, 6) = 985044.0685058745, (23, 0) = 985044.0685058745, (23, 1) = .2236686513738379, (23, 2) = 0.7409374051405332e-1, (23, 3) = 0.13336647874304997e-2, (23, 4) = 1.1524759853018964, (23, 5) = 0.14797446280536878e-3, (23, 6) = 0.4263485216347625e-4, (24, 0) = 0.4263485216347625e-4, (24, 1) = 983831.0942672272, (24, 2) = .25810887327639553, (24, 3) = 0.7969413114960533e-1, (24, 4) = 0.14426540854440392e-2, (24, 5) = 1.1814660702285957, (24, 6) = 0.160051412265406e-3, (25, 0) = 0.160051412265406e-3, (25, 1) = 0.4935803840763277e-4, (25, 2) = 982619.6083019756, (25, 3) = .2950913513004013, (25, 4) = 0.871423833987267e-1, (25, 5) = 0.15913125907001402e-2, (25, 6) = 1.2239828930166847, (26, 0) = 1.2239828930166847, (26, 1) = 0.17652128492426692e-3, (26, 2) = 0.59107000611394915e-4, (26, 3) = 981010.6923442013, (26, 4) = .3482901110926041, (26, 5) = 0.9459063564784805e-1, (26, 6) = 0.17447307586167333e-2, (27, 0) = 0.17447307586167333e-2, (27, 1) = 1.2711166958490112, (27, 2) = 0.19351547258334781e-3, (27, 3) = 0.6980049550362743e-4, (27, 4) = 979404.4008221743, (27, 5) = .40617958627236345, (27, 6) = .10203888789696941, (28, 0) = .10203888789696941, (28, 1) = 0.19034933810223452e-2, (28, 2) = 1.3229873562435563, (28, 3) = 0.2110988272473419e-3, (28, 4) = 0.8146681977167011e-4, (28, 5) = 977800.7291395861, (28, 6) = .4688950607628006, (29, 0) = .4688950607628006, (29, 1) = .10948714014609076, (29, 2) = 0.20681988580409805e-2, (29, 3) = 1.379732565019156, (29, 4) = 0.22933769464059545e-3, (29, 5) = 0.9413802463511997e-4, (29, 6) = 976199.6726703141, (30, 0) = 976199.6726703141, (30, 1) = .5365899885682517, (30, 2) = .1157637247810663, (30, 3) = 0.22120591579764485e-2, (30, 4) = 1.4314499528484392, (30, 5) = 0.24526629499251344e-3, (30, 6) = 0.10562240902693077e-3, (31, 0) = 0.10562240902693077e-3, (31, 1) = 974852.5018076818, (31, 2) = .5976279264593002, (31, 3) = .12204030941604183, (31, 4) = 0.2360949210633392e-2, (31, 5) = 1.486842335871726, (31, 6) = 0.2617501233889133e-3, (32, 0) = 0.2617501233889133e-3, (32, 1) = 0.11786935470011558e-3, (32, 2) = 973507.1819777512, (32, 3) = .6624366771852891, (32, 4) = .12831689405101737, (32, 5) = 0.2515254013738555e-2, (32, 6) = 1.5460224052847393, (33, 0) = 1.5460224052847393, (33, 1) = 0.27883184040402166e-3, (33, 2) = 0.13090447503104926e-3, (33, 3) = 972163.710360824, (33, 4) = .7311390680826909, (33, 5) = .1345934786859929, (33, 6) = 0.2675369637700331e-2, (34, 0) = 0.2675369637700331e-2, (34, 1) = 1.6091124641035957, (34, 2) = 0.296555326899627e-3, (34, 3) = 0.14475545717305925e-3, (34, 4) = 970822.0841205749, (34, 5) = .8038678263904309, (34, 6) = .140374337330758, (35, 0) = .140374337330758, (35, 1) = 0.2828330566402445e-2, (35, 2) = 1.6707921520515043, (35, 3) = 0.31348560193993915e-3, (35, 4) = 0.15825985324482682e-3, (35, 5) = 969588.0498589395, (35, 6) = .8745371290541194, (36, 0) = .8745371290541194, (36, 1) = .14615519597552312, (36, 2) = 0.29868932863673855e-2, (36, 3) = 1.736010959235665, (36, 4) = 0.3310347782863727e-3, (36, 5) = 0.17250642965066504e-3, (36, 6) = 968355.576326713, (37, 0) = 968355.576326713, (37, 1) = .9488619656909663, (37, 2) = .15193605462028825, (37, 3) = 0.3151395051814927e-2, (37, 4) = 1.8048868164594767, (37, 5) = 0.34924020605706037e-3, (37, 6) = 0.18752167378721532e-3, (38, 0) = 0.18752167378721532e-3, (38, 1) = 967124.6612687848, (38, 2) = 1.0269691342011393, (38, 3) = .15771691326505335, (38, 4) = 0.33221839448670763e-2, (38, 5) = 1.8775452395006655, (38, 6) = 0.3681404304894153e-3, (39, 0) = 0.3681404304894153e-3, (39, 1) = 0.20333373841227044e-3, (39, 2) = 965895.3024165118, (39, 3) = 1.1089932983963224, (39, 4) = .16341400136773196, (39, 5) = 0.3496998704063476e-2, (39, 6) = 1.952981150812096, (40, 0) = 1.952981150812096, (40, 1) = 0.3874852529302653e-3, (40, 2) = 0.21972529915104648e-3, (40, 3) = 964685.2785491672, (40, 4) = 1.1937999391071559, (40, 5) = .16911108947041054, (40, 6) = 0.36786229726258005e-2, (41, 0) = 0.36786229726258005e-2, (41, 1) = 2.032354958307827, (41, 2) = 0.40758274795600196e-3, (41, 3) = 0.23694990809070406e-3, (41, 4) = 963476.7616978349, (41, 5) = 1.2826935101341095, (41, 6) = .17480817757308914, (42, 0) = .17480817757308914, (42, 1) = 0.3867423549645984e-2, (42, 2) = 2.1158092844220477, (42, 3) = 0.42847352233864734e-3, (42, 4) = 0.25503947150437687e-3, (42, 5) = 962269.74965055, (42, 6) = 1.3758262621518682, (43, 0) = 1.3758262621518682, (43, 1) = .18050526567576775, (43, 2) = 0.4063780270544047e-2, (43, 3) = 2.2034947449353277, (43, 4) = 0.45019962284647153e-3, (43, 5) = 0.2740276754549802e-3, (43, 6) = 961064.2401806744, (44, 0) = 961064.2401806744, (44, 1) = 1.4733587769723793, (44, 2) = .18620594271723478, (44, 3) = 0.42682175608565465e-2, (44, 4) = 2.2956294640394104, (44, 5) = 0.4728190914956918e-3, (44, 6) = 0.2939628614716959e-3, (45, 0) = 0.2939628614716959e-3, (45, 1) = 959859.4730412529, (45, 2) = 1.575525863896367, (45, 3) = .19190661975870182, (45, 4) = 0.4481021555232059e-2, (45, 5) = 2.3923267514810123, (45, 6) = 0.4963636024169685e-3, (46, 0) = 0.4963636024169685e-3, (46, 1) = 0.3148707383487769e-3, (46, 2) = 958656.2058677583, (46, 3) = 1.6824453643303707, (46, 4) = .1976072968001689, (46, 5) = 0.4702615058150381e-2, (46, 6) = 2.493762629515018, (47, 0) = 2.493762629515018, (47, 1) = 0.5208799496923569e-3, (47, 2) = 0.3367906711414976e-3, (47, 3) = 957454.4363828051, (47, 4) = 1.79430437992617, (47, 5) = .20330797384163593, (47, 6) = 0.4933437076544513e-2, (48, 0) = 0.4933437076544513e-2, (48, 1) = 2.6001222153990513, (48, 2) = 0.5464167179469538e-3, (48, 3) = 0.35976407369236026e-3, (48, 4) = 956254.1622918844, (48, 5) = 1.9112995268815722, (48, 6) = .20903857725002445, (49, 0) = .20903857725002445, (49, 1) = 0.5175232059784268e-2, (49, 2) = 2.712198912133776, (49, 3) = 0.5731669118186765e-3, (49, 4) = 0.3839637716464611e-3, (49, 5) = 955049.0920783468, (49, 6) = 2.034293758321842, (50, 0) = 2.034293758321842, (50, 1) = .21476918065841294, (50, 2) = 0.5427292788299092e-2, (50, 3) = 2.829654426365538, (50, 4) = 0.6010522990012266e-3, (50, 5) = 0.4093183007762297e-3, (50, 6) = 953845.5282978578, (51, 0) = 953845.5282978578, (51, 1) = 2.1629060754207856, (51, 2) = .22049978406680146, (51, 3) = 0.5690118271458044e-2, (51, 4) = 2.9527059746958955, (51, 5) = 0.6301280967171022e-3, (51, 6) = 0.43587632287602385e-3, (52, 0) = 0.43587632287602385e-3, (52, 1) = 952643.468564207, (52, 2) = 2.2973667493289804, (52, 3) = .22623038747518998, (52, 4) = 0.5964227699006497e-2, (52, 5) = 3.081581443884338, (52, 6) = 0.6604517529570789e-3, (53, 0) = 0.6604517529570789e-3, (53, 1) = 0.4636889271882809e-3, (53, 2) = 951442.9104706318, (53, 3) = 2.4379172437205003, (53, 4) = .2320008367313993, (53, 5) = 0.6252191626784772e-2, (53, 6) = 3.2174795861176784, (54, 0) = 3.2174795861176784, (54, 1) = 0.6923076441599462e-3, (54, 2) = 0.4930168572340675e-3, (54, 3) = 950235.5195744017, (54, 4) = 2.585854558765584, (54, 5) = .2377712859876086, (54, 6) = 0.65527166264520995e-2, (55, 0) = 0.65527166264520995e-2, (55, 1) = 3.3597798977243274, (55, 2) = 0.7255526906946189e-3, (55, 3) = 0.523728411239544e-3, (55, 4) = 949029.6463113276, (55, 5) = 2.7404929160106635, (55, 6) = .24354173524381795, (56, 0) = .24354173524381795, (56, 1) = 0.6866399033051417e-2, (56, 2) = 3.5087495836612574, (56, 3) = 0.7602528699401857e-3, (56, 4) = 0.5558836298247285e-3, (56, 5) = 947825.2881571164, (56, 6) = 2.902115097025663, (57, 0) = 2.902115097025663, (57, 1) = .24931218450002726, (57, 2) = 0.71938602424986755e-2, (57, 3) = 3.6646685672878796, (57, 4) = 0.7964769300243104e-3, (57, 5) = 0.5895454719255794e-3, (57, 6) = 946622.4425625, (58, 0) = 946622.4425625, (58, 1) = 3.0710172503778512, (58, 2) = .2551256563848655, (58, 3) = 0.7538351986525701e-2, (58, 4) = 3.8290741088542757, (58, 5) = 0.8345845839812048e-3, (58, 6) = 0.6250486335364929e-3, (59, 0) = 0.6250486335364929e-3, (59, 1) = 945412.1558422395, (59, 2) = 3.248854259743006, (59, 3) = .2609391282697038, (59, 4) = 0.7898173317329562e-2, (59, 5) = 4.001143005533392, (59, 6) = 0.8743876759710584e-3, (60, 0) = 0.8743876759710584e-3, (60, 1) = 0.6622183667446531e-3, (60, 2) = 944203.3990477095, (60, 3) = 3.434725337611197, (60, 4) = .26675260015454205, (60, 5) = 0.8274041864513366e-2, (60, 6) = 4.181202816194581, (61, 0) = 4.181202816194581, (61, 1) = 0.9159655951865276e-3, (61, 2) = 0.7011285561129881e-3, (61, 3) = 942996.1694905468, (61, 4) = 3.6289767618566353, (61, 5) = .2725660720393803, (61, 6) = 0.866670625744533e-2, (62, 0) = 0.866670625744533e-2, (62, 1) = 4.36959639167488, (62, 2) = 0.9594011585513519e-3, (62, 3) = 0.7418566219495847e-3, (62, 4) = 941790.4644518577, (62, 5) = 3.831970904582654, (62, 6) = .2784225340350489, (63, 0) = .2784225340350489, (63, 1) = 0.9080047800302866e-2, (63, 2) = 4.568172831013778, (63, 3) = 0.10051237073702376e-2, (63, 4) = 0.7848060807154413e-3, (63, 5) = 940577.3820142274, (63, 6) = 4.045689997351465, (64, 0) = 4.045689997351465, (64, 1) = .2842789960307175, (64, 2) = 0.951205661819936e-2, (64, 3) = 4.775952953988938, (64, 4) = 0.10529109159219039e-2, (64, 5) = 0.8297691739532656e-3, (64, 6) = 939365.8410913748, (65, 0) = 939365.8410913748, (65, 1) = 4.26907007708268, (65, 2) = .2901354580263861, (65, 3) = 0.9963599639820665e-2, (65, 4) = 4.993337037929151, (65, 5) = 0.11028586829633362e-2, (65, 6) = 0.8768365850688239e-3, (66, 0) = 0.8768365850688239e-3, (66, 1) = 938155.8388037767, (66, 2) = 4.502534007218935, (66, 3) = .29599192002205466, (66, 4) = 0.10435581992473141e-1, (66, 5) = 5.220743831548024, (66, 6) = 0.11550671312651447e-2, (67, 0) = 0.11550671312651447e-2, (67, 1) = 0.9261032983259628e-3, (67, 2) = 936947.372234514, (67, 3) = 4.7465241111708405, (67, 4) = .3018897860524582, (67, 5) = 0.10932514063679651e-1, (67, 6) = 5.460330819671238, (68, 0) = 5.460330819671238, (68, 1) = 0.1210035176684285e-2, (68, 2) = 0.9780416529459506e-3, (68, 3) = 935731.9110933435, (68, 4) = 5.00334536722399, (68, 5) = .30778765208286174, (68, 6) = 0.11452137308591256e-1, (69, 0) = 0.11452137308591256e-1, (69, 1) = 5.710992771278269, (69, 2) = 0.1267512988088779e-2, (69, 3) = 0.10324172981987126e-2, (69, 4) = 934518.0014072913, (69, 5) = 5.271803272054282, (69, 6) = .3136855181132653, (70, 0) = .3136855181132653, (70, 1) = 0.11995501106624949e-1, (70, 2) = 5.973217496189958, (70, 3) = 0.13276166406112069e-2, (70, 4) = 0.10893412749292156e-2, (70, 5) = 933305.6400748965, (70, 6) = 5.552412946703985, (71, 0) = 5.552412946703985, (71, 1) = .3195833841436688, (71, 2) = 0.12563701743509294e-1, (71, 3) = 6.247515165693307, (71, 4) = 0.13904673965053633e-2, (71, 5) = 0.11489298648671385e-2, (71, 6) = 932094.8239488893, (72, 0) = 932094.8239488893, (72, 1) = 5.845713087686364, (72, 2) = .3255203790100742, (72, 3) = 0.13161914601580945e-1, (72, 4) = 6.536365411275722, (72, 5) = 0.14566377185345988e-2, (72, 6) = 0.12117280807265303e-2, (73, 0) = 0.12117280807265303e-2, (73, 1) = 930877.5321622689, (73, 2) = 6.154345679760993, (73, 3) = .33145737387647956, (73, 4) = 0.13787670474950463e-1, (73, 5) = 6.838556408284748, (73, 6) = 0.15258544733628657e-2, (74, 0) = 0.15258544733628657e-2, (74, 1) = 0.12774791811395259e-2, (74, 2) = 929661.7996105957, (74, 3) = 6.477006556712516, (74, 4) = .33739436874288486, (74, 5) = 0.1444224070995843e-1, (74, 6) = 7.154681281547937, (75, 0) = 7.154681281547937, (75, 1) = 0.1598258283019171e-2, (75, 2) = 0.13463188589932906e-2, (75, 3) = 928447.6229340126, (75, 4) = 6.814321902567772, (75, 5) = .34333136360929023, (75, 6) = 0.15126954078930605e-1, (76, 0) = 0.15126954078930605e-1, (76, 1) = 7.485360248449578, (76, 2) = 0.16739961201107986e-2, (76, 3) = 0.14183891968409799e-2, (76, 4) = 927234.998716614, (76, 5) = 7.166946480288423, (76, 6) = .34930499617812294, (77, 0) = .34930499617812294, (77, 1) = 0.15847718564418526e-1, (77, 2) = 7.833424081369172, (77, 3) = 0.17537214717650797e-2, (77, 4) = 0.14943151881334695e-2, (77, 5) = 926016.4546384957, (77, 6) = 7.537889962467468, (78, 0) = 7.537889962467468, (78, 1) = .3552786287469557, (78, 2) = 0.16601877087886133e-1, (78, 3) = 8.1975662402596, (78, 4) = 0.18371404220872307e-2, (78, 5) = 0.15738203256029678e-2, (78, 6) = 924799.4751269196, (79, 0) = 924799.4751269196, (79, 1) = 7.9257510525899875, (79, 2) = .3612522613157884, (79, 3) = 0.17390970256915064e-1, (79, 4) = 8.578506530458496, (79, 5) = 0.19244233705582503e-2, (79, 6) = 0.16570701425319121e-2, (80, 0) = 0.16570701425319121e-2, (80, 1) = 923584.0565196743, (80, 2) = 8.331289587561653, (80, 3) = .3672258938846211, (80, 4) = 0.18216608804167277e-1, (80, 5) = 8.976997581419656, (80, 6) = 0.20157484716759513e-2, (81, 0) = 0.20157484716759513e-2, (81, 1) = 0.17442379609100798e-2, (81, 2) = 922370.1950860807, (81, 3) = 8.755300043625175, (81, 4) = .3732337172601433, (81, 5) = 0.1908553251842702e-1, (81, 6) = 9.396265459761919, (82, 0) = 9.396265459761919, (82, 1) = 0.211186120902518e-2, (82, 2) = 0.18360395577495918e-2, (82, 3) = 921150.9526979278, (82, 4) = 9.20120662816519, (82, 5) = .37924154063566545, (82, 6) = 0.1999490719058458e-1, (83, 0) = 0.1999490719058458e-1, (83, 1) = 9.83491459523913, (83, 2) = 0.2212448071406648e-2, (83, 3) = 0.1932180013942164e-2, (83, 4) = 919933.277577979, (83, 5) = 9.667516751733064, (83, 6) = .3852493640111876, (84, 0) = .3852493640111876, (84, 1) = 0.20946599439872933e-1, (84, 2) = 10.293817156813699, (84, 3) = 0.2317715511894617e-2, (84, 4) = 0.203286097506972e-2, (84, 5) = 918717.1657083303, (84, 6) = 10.155151056625904, (85, 0) = 10.155151056625904, (85, 1) = .3912571873867098, (85, 2) = 0.2194256133356503e-1, (85, 3) = 10.773885063297424, (85, 4) = 0.24278794331453893e-2, (85, 5) = 0.21382935753448866e-2, (85, 6) = 917502.6129875873, (86, 0) = 917502.6129875873, (86, 1) = 10.66507214703712, (86, 2) = .39729693612947903, (86, 3) = 0.22990497795755845e-1, (86, 4) = 11.278800035603073, (86, 5) = 0.25437920608433664e-2, (86, 6) = 0.22492989737493297e-2, (87, 0) = 0.22492989737493297e-2, (87, 1) = 916283.1735469264, (87, 2) = 11.201182790526195, (87, 3) = .4033366848722483, (87, 4) = 0.24087397508810258e-1, (87, 5) = 11.807077594627696, (87, 6) = 0.26651202900162332e-2, (88, 0) = 0.26651202900162332e-2, (88, 1) = 0.2365564061300387e-2, (88, 2) = 915065.301297856, (88, 3) = 11.76189901169257, (88, 4) = .4093764336150175, (88, 5) = 0.25235521319166523e-1, (88, 6) = 12.359773155055231, (89, 0) = 12.359773155055231, (89, 1) = 0.27921141712118625e-2, (89, 2) = 0.2487334180499112e-2, (89, 3) = 913848.9918019788, (89, 4) = 12.348334906784615, (89, 5) = .41541618235778677, (89, 6) = 0.26437234005169993e-1, (90, 0) = 0.26437234005169993e-1, (90, 1) = 12.937990235789496, (90, 2) = 0.29250352486348474e-2, (90, 3) = 0.2614866224853213e-2, (90, 4) = 912634.2405192732, (90, 5) = 12.961655367040631, (90, 6) = .42148583676001544, (91, 0) = .42148583676001544, (91, 1) = 0.2770137747841882e-1, (91, 2) = 13.545944659424284, (91, 3) = 0.30648614958346766e-2, (91, 4) = 0.2749105629761117e-2, (91, 5) = 911415.0395468225, (91, 6) = 13.60632486194535, (92, 0) = 13.60632486194535, (92, 1) = .4275554911622441, (92, 2) = 0.29024752926172973e-1, (92, 3) = 14.182057780814654, (92, 4) = 0.32112390642569117e-2, (92, 5) = 0.28897202268459415e-2, (92, 6) = 910197.4027480652, (93, 0) = 910197.4027480652, (93, 1) = 14.280662257506814, (93, 2) = .4336251455644728, (93, 3) = 0.3041009751684878e-1, (93, 4) = 14.84760540034097, (93, 5) = 0.33644706804739685e-2, (93, 6) = 0.30370082299356117e-2, (94, 0) = 0.30370082299356117e-2, (94, 1) = 908981.3251854631, (94, 2) = 14.986014369977912, (94, 3) = .43969479996670147, (94, 4) = 0.3186027464411303e-1, (94, 5) = 15.543921488809032, (94, 6) = 0.3524873030011782e-2, (95, 0) = 0.3524873030011782e-2, (95, 1) = 0.3191281903462176e-2, (95, 2) = 907766.8017979871, (95, 3) = 15.723789454231747, (95, 4) = .44579260703650153, (95, 5) = 0.33385479665896424e-1, (95, 6) = 16.275855146191486, (96, 0) = 16.275855146191486, (96, 1) = 0.3693573772904604e-2, (96, 2) = 0.3353634838598999e-2, (96, 3) = 906548.2049027766, (96, 4) = 16.499118706863584, (96, 5) = .4518904141063016, (96, 6) = 0.3498230511952491e-1, (97, 0) = 0.3498230511952491e-1, (97, 1) = 17.041722796578412, (97, 2) = 0.38701959760272728e-2, (97, 3) = 0.3523713818212997e-2, (97, 4) = 905331.1660103571, (97, 5) = 17.310212276630622, (97, 6) = .45798822117610166, (98, 0) = .45798822117610166, (98, 1) = 0.3665406337488582e-1, (98, 2) = 17.843065296769357, (98, 3) = 0.405510597646035e-2, (98, 4) = 0.37018810268511404e-2, (98, 5) = 904115.6795887402, (98, 6) = 18.158696931490667, (99, 0) = 18.158696931490667, (99, 1) = .4640860282459017, (99, 2) = 0.3840421991290766e-1, (99, 3) = 18.681493793608503, (99, 4) = 0.4248687043328365e-2, (99, 5) = 0.3888515727188061e-2, (99, 6) = 902901.7399561057, (100, 0) = 902901.7399561057, (100, 1) = 19.04627369405547, (100, 2) = .4702104976246828, (100, 3) = 0.4024459243200101e-1, (100, 4) = 19.562613999086658, (100, 5) = 0.4452246260315331e-2, (100, 6) = 0.4084889419345001e-2, (101, 0) = 0.4084889419345001e-2, (101, 1) = 901684.0435101135, (101, 2) = 19.97887101353317, (101, 3) = .4763349670034639, (101, 4) = 0.42171531999220496e-1, (101, 5) = 20.484620741550536, (101, 6) = 0.4665379978259543e-2, (102, 0) = 0.4665379978259543e-2, (102, 1) = 0.4290624642299927e-2, (102, 2) = 900467.8954562384, (102, 3) = 20.954572577601162, (102, 4) = .482459436382245, (102, 5) = 0.4418904535002155e-1, (102, 6) = 21.449373666048423, (103, 0) = 21.449373666048423, (103, 1) = 0.48885313221406065e-2, (103, 2) = 0.4506160981318286e-2, (103, 3) = 899253.289552731, (103, 4) = 21.975341924317103, (103, 5) = .48858390576102606, (103, 6) = 0.46301324754118696e-1, (104, 0) = 0.46301324754118696e-1, (104, 1) = 22.458817292279107, (104, 2) = 0.5122163934348567e-2, (104, 3) = 0.4731958765202493e-2, (104, 4) = 898040.2193762913, (104, 5) = 23.04323227089059, (104, 6) = .49473379200607104, (105, 0) = .49473379200607104, (105, 1) = 0.48522141388931114e-1, (105, 2) = 23.519465759750553, (105, 3) = 0.536780094258196e-2, (105, 4) = 0.49695041480050505e-2, (105, 5) = 896823.6535375328, (105, 6) = 24.16512991339386, (106, 0) = 24.16512991339386, (106, 1) = .500883678251116, (106, 2) = 0.5084755893938339e-1, (106, 3) = 24.629369080005446, (106, 4) = 0.5625006901926466e-2, (106, 5) = 0.5218390880539367e-2, (106, 6) = 895608.6226560578, (107, 0) = 895608.6226560578, (107, 1) = 25.33896746442047, (107, 2) = .507033564496161, (107, 3) = 0.5328242217318812e-1, (107, 4) = 25.790770319299515, (107, 5) = 0.5894317611923457e-2, (107, 6) = 0.5479152200320605e-2, (108, 0) = 0.5479152200320605e-2, (108, 1) = 894395.1196410344, (108, 2) = 26.567113586541133, (108, 3) = .5131834507412061, (108, 4) = 0.5583180049324914e-1, (108, 5) = 27.00601496365568, (108, 6) = 0.6176293713241308e-2, (109, 0) = 0.6176293713241308e-2, (109, 1) = 0.5752346524932461e-2, (109, 2) = 893183.1371819051, (109, 3) = 27.852045179515322, (109, 4) = .5193577291413188, (109, 5) = 0.5851182409077776e-1, (109, 6) = 28.282711245178596, (110, 0) = 28.282711245178596, (110, 1) = 0.64727192248460845e-2, (110, 2) = 0.6039719789088445e-2, (110, 3) = 891967.869689443, (110, 4) = 29.201802730496027, (110, 5) = .5255320075414316, (110, 6) = 0.61318208247022804e-1, (111, 0) = 0.61318208247022804e-1, (111, 1) = 29.618733632788178, (111, 2) = 0.6783120154842603e-2, (111, 3) = 0.63408308543571185e-2, (111, 4) = 890754.1193916355, (111, 5) = 30.614135294288857, (111, 6) = .5317062859415442, (112, 0) = .5317062859415442, (112, 1) = 0.6425680901646014e-1, (112, 2) = 31.016786360366446, (112, 3) = 0.71081441355089515e-2, (112, 4) = 0.6656326277807298e-2, (112, 5) = 889541.8781804271, (112, 6) = 32.09189889252147, (113, 0) = 32.09189889252147, (113, 1) = .537880564341657, (113, 2) = 0.6733375424315255e-1, (113, 3) = 32.47969718342366, (113, 4) = 0.7448468854421621e-2, (113, 5) = 0.6986883165614665e-2, (113, 6) = 888331.1376821047, (114, 0) = 888331.1376821047, (114, 1) = 33.63808010747411, (114, 2) = .5440784046377594, (114, 3) = 0.7056802801699286e-1, (114, 4) = 34.01639455278142, (114, 5) = 0.7806193949444441e-2, (114, 6) = 0.7334562457599845e-2, (115, 0) = 0.7334562457599845e-2, (115, 1) = 887117.2774411689, (115, 2) = 35.262112711086324, (115, 3) = .5502762449338616, (115, 4) = 0.7395491837641315e-1, (115, 5) = 35.62453787841923, (115, 6) = 0.8180798159414228e-2, (116, 0) = 0.8180798159414228e-2, (116, 1) = 0.7698880185915542e-2, (116, 2) = 885904.9116587774, (116, 3) = 36.96152049252776, (116, 4) = .556474085229964, (116, 5) = 0.7750150163725962e-1, (116, 6) = 37.30738608154559, (117, 0) = 37.30738608154559, (117, 1) = 0.8573064057027395e-2, (117, 2) = 0.8080620029635622e-2, (117, 3) = 884694.0310069073, (117, 4) = 38.73974576590334, (117, 5) = .5626719255260664, (117, 6) = 0.8121518277244576e-1, (118, 0) = 0.8121518277244576e-1, (118, 1) = 39.06834698065222, (118, 2) = 0.8983810558391755e-2, (118, 3) = 0.8480602713918102e-2, (118, 4) = 883484.6258366185, (118, 5) = 40.60038825492459, (118, 6) = .568892666130997, (119, 0) = .568892666130997, (119, 1) = 0.8511840235758468e-1, (119, 2) = 40.91794394196873, (119, 3) = 0.9415519557484162e-2, (119, 4) = 0.8901271617999711e-2, (119, 5) = 882272.2256792574, (119, 6) = 42.554565446715124, (120, 0) = 42.554565446715124, (120, 1) = .5751134067359275, (120, 2) = 0.8920592097710932e-1, (120, 3) = 42.853571315282494, (120, 4) = 0.9867611437352222e-2, (120, 5) = 0.9342089791685165e-2, (120, 6) = 881061.2914574086, (121, 0) = 881061.2914574086, (121, 1) = 44.59952314319533, (121, 2) = .581334147340858, (121, 3) = 0.9348628729926964e-1, (121, 4) = 44.87915519967413, (121, 5) = 0.10341031586033193e-1, (121, 6) = 0.980400684460455e-2, (122, 0) = 0.980400684460455e-2, (122, 1) = 879851.8123787703, (122, 2) = 46.73940897250225, (122, 3) = .5875548879457886, (122, 4) = 0.979684472317989e-1, (122, 5) = 46.99880110292549, (122, 6) = 0.10836769318349676e-1, (123, 0) = 0.10836769318349676e-1, (123, 1) = 0.10288017294013185e-1, (123, 2) = 878643.7772636544, (123, 3) = 48.97856026067916, (123, 4) = .593798012097755, (123, 5) = .10267903061362772, (123, 6) = 49.22496049733243, (124, 0) = 49.22496049733243, (124, 1) = 0.11357769817729714e-1, (124, 2) = 0.10797029198246306e-1, (124, 3) = 877432.835497727, (124, 4) = 51.33013048606455, (124, 5) = .6000411362497213, (124, 6) = .10761214438445355, (125, 0) = .10761214438445355, (125, 1) = 51.55469998848269, (125, 2) = 0.11903381151030077e-1, (125, 3) = 0.11330439771684794e-1, (125, 4) = 876223.3243460095, (125, 5) = 53.791021407992496, (125, 6) = .6062842604016876, (126, 0) = .6062842604016876, (126, 1) = .11277811369457552, (126, 2) = 53.992748158308956, (126, 3) = 0.12474745150207136e-1, (126, 4) = 0.11889399423751373e-1, (126, 5) = 875015.2312576651, (126, 6) = 56.36622915316349, (127, 0) = 56.36622915316349, (127, 1) = .612527384553654, (127, 2) = .11818774364553511, (127, 3) = 56.54404968038557, (127, 4) = 0.13073056719563336e-1, (127, 5) = 0.1247511298407052e-1, (127, 6) = 873808.5432145278, (128, 0) = 873808.5432145278, (128, 1) = 59.060978372171725, (128, 2) = .618792499125782, (128, 3) = .12387274387139494, (128, 4) = 59.22338795717719, (128, 5) = 0.13701822809107663e-1, (128, 6) = 0.13091053425070557e-1, (129, 0) = 0.13091053425070557e-1, (129, 1) = 872599.0036999573, (129, 2) = 61.890885512966165, (129, 3) = .6250576136979101, (129, 4) = .12982640954311872, (129, 5) = 62.027423647009606, (129, 6) = 0.14360301676686525e-1, (130, 0) = 0.14360301676686525e-1, (130, 1) = 0.13736535939427148e-1, (130, 2) = 871390.8514346896, (130, 3) = 64.85242590976345, (130, 4) = .6313227282700382, (130, 5) = .13606120922540726, (130, 6) = 64.96185055359345, (131, 0) = 64.96185055359345, (131, 1) = 0.15049872170440015e-1, (131, 2) = 0.14412953943381383e-1, (131, 3) = 870184.0717550729, (131, 4) = 67.95161643385568, (131, 5) = .6375878428421663, (131, 6) = .14259019118701238, (132, 0) = .14259019118701238, (132, 1) = 68.03262267083875, (132, 2) = 0.15771977240500886e-1, (132, 3) = 0.15121766783788638e-1, (132, 4) = 868978.6494339877, (132, 5) = 71.19474916367554, (132, 6) = .6438746600596325, (133, 0) = .6438746600596325, (133, 1) = .14945122692833143, (133, 2) = 71.25734463361948, (133, 3) = 0.16530805259904482e-1, (133, 4) = 0.15867134498135524e-1, (133, 5) = 867770.3999935677, (133, 6) = 74.60042092061614, (134, 0) = 74.60042092061614, (134, 1) = .6501614772770985, (134, 2) = .15663660212863034, (134, 3) = 74.63217378767551, (134, 4) = 0.17325502804365196e-1, (134, 5) = 0.16648269918939394e-1, (134, 6) = 866563.484871062, (135, 0) = 866563.484871062, (135, 1) = 78.16457805946725, (135, 2) = .6564482944945647, (135, 3) = .16416137148945173, (135, 4) = 78.16396488244958, (135, 5) = 0.18157734689958935e-1, (135, 6) = 0.17466860560866045e-1, (136, 0) = 0.17466860560866045e-1, (136, 1) = 865357.8868635742, (136, 2) = 81.89446539137464, (136, 3) = .6627351117120308, (136, 4) = .17204128972132732, (136, 5) = 81.859885865468, (136, 6) = 0.19029243136641116e-1, (137, 0) = 0.19029243136641116e-1, (137, 1) = 0.18324673797271623e-1, (137, 2) = 864153.5880891382, (137, 3) = 85.79765905985957, (137, 4) = .6690434337751207, (137, 5) = .18032170526611344, (137, 6) = 85.74095555619833, (138, 0) = 85.74095555619833, (138, 1) = 0.19945043360784658e-1, (138, 2) = 0.19226705622583693e-1, (138, 3) = 862946.4570778426, (138, 4) = 89.89636333799403, (138, 5) = .6753517558382105, (138, 6) = .18899364710235284, (139, 0) = .18899364710235284, (139, 1) = 89.80270677534466, (139, 2) = 0.20904142908982654e-1, (139, 3) = 0.2017204095738743e-1, (139, 4) = 861740.5960334315, (139, 5) = 94.18586793155251, (139, 6) = .6816600779013005, (140, 0) = .6816600779013005, (140, 1) = .19807529025197917, (140, 2) = 94.05339059611856, (140, 3) = 0.2190855162894092e-1, (140, 4) = 0.2116272326469576e-1, (140, 5) = 860535.9847006089, (140, 6) = 98.67489481132787, (141, 0) = 98.67489481132787, (141, 1) = .6879683999643903, (141, 2) = .20758565483634636, (141, 3) = 98.50163499960168, (141, 4) = 0.2296037281436686e-1, (141, 5) = 0.22200892720188575e-1, (141, 6) = 859332.6020060156, (142, 0) = 859332.6020060156, (142, 1) = 103.37256475003498, (142, 2) = .6942981064568672, (142, 3) = .21757916532964128, (142, 4) = 103.17259188715435, (142, 5) = 0.24065625349229926e-1, (142, 6) = 0.23292562859900987e-1, (143, 0) = 0.23292562859900987e-1, (143, 1) = 858126.3528446523, (143, 2) = 108.30544984454212, (143, 3) = .700627812949344, (143, 4) = .22804528449278308, (143, 5) = 108.06101843992312, (143, 6) = 0.252231435120113e-1, (144, 0) = 0.252231435120113e-1, (144, 1) = 0.24436658544922742e-1, (144, 2) = 856921.2956322092, (144, 3) = 113.46802397747437, (144, 4) = .7069575194418208, (144, 5) = .2390059522233473, (144, 6) = 113.17684509713085, (145, 0) = 113.17684509713085, (145, 1) = 0.26435353448236342e-1, (145, 2) = 0.25635654065093424e-1, (145, 3) = 855717.4064435815, (145, 4) = 118.87078602396883, (145, 5) = .7132872259342977, (145, 6) = .2504841284978524, (146, 0) = .2504841284978524, (146, 1) = 118.53045576766101, (146, 2) = 0.2770479409597655e-1, (146, 3) = 0.26892140818084092e-1, (146, 4) = 854514.6603685081, (146, 5) = 124.52471475736209, (146, 6) = .7196382637907968, (147, 0) = .7196382637907968, (147, 1) = .2625452597713027, (147, 2) = 124.15200766259295, (147, 3) = 0.2903870318297688e-1, (147, 4) = 0.28213371511359497e-1, (147, 5) = 853308.983817524, (147, 6) = 130.46167278034193, (148, 0) = 130.46167278034193, (148, 1) = .7259893016472959, (148, 2) = .2751768541191174, (148, 3) = 130.03529347540774, (148, 4) = 0.30435698747870235e-1, (148, 5) = 0.29598070400394146e-1, (148, 6) = 852104.4048118616, (149, 0) = 852104.4048118616, (149, 1) = 136.67511920925185, (149, 2) = .7323403395037951, (149, 3) = .2884053940624912, (149, 4) = 136.19226333541494, (149, 5) = 0.3189870922548482e-1, (149, 6) = 0.31049233260142268e-1, (150, 0) = 0.31049233260142268e-1, (150, 1) = 850900.895013888, (150, 2) = 143.17769030246285, (150, 3) = .7386913773602941, (150, 4) = .3022585932219853, (150, 5) = 142.6354128327018, (150, 6) = 0.33430799174211275e-1, (151, 0) = 0.33430799174211275e-1, (151, 1) = 0.32569997654668593e-1, (151, 2) = 849698.4248999744, (151, 3) = 149.98259967638003, (151, 4) = .7450637532154937, (151, 5) = .316815290592449, (151, 6) = 149.40096383104253, (152, 0) = 149.40096383104253, (152, 1) = 0.3504068729014284e-1, (152, 2) = 0.341691262589381e-1, (152, 3) = 848492.9287790754, (152, 4) = 157.12812123289666, (152, 5) = .7514361290706932, (152, 6) = .33206055031411996, (153, 0) = .33206055031411996, (153, 1) = 156.48150771988813, (153, 2) = 0.36726721253117815e-1, (153, 3) = 0.35845091402371625e-1, (153, 4) = 847288.4161307976, (153, 5) = 164.60644980827496, (153, 6) = .7578085049258929, (154, 0) = .7578085049258929, (154, 1) = .3480263360146456, (154, 2) = 163.8914234678505, (154, 3) = 0.3849243554868169e-1, (154, 4) = 0.3760152011825149e-1, (154, 5) = 846084.8533116609, (154, 6) = 172.43279251461584, (155, 0) = 172.43279251461584, (155, 1) = .7641808807810925, (155, 2) = .3647460968963852, (155, 3) = 171.64574601189813, (155, 4) = 0.4034152892099184e-1, (155, 5) = 0.39442211098316096e-1, (155, 6) = 844882.2052508306, (156, 0) = 844882.2052508306, (156, 1) = 180.62305092482256, (156, 2) = .7705746555140877, (156, 3) = .3823149561849546, (156, 4) = 179.78805013962176, (156, 5) = 0.4228452077886126e-1, (156, 6) = 0.4137776830030099e-1, (157, 0) = 0.4137776830030099e-1, (157, 1) = 843676.4012391357, (157, 2) = 189.22327346081772, (157, 3) = .776968430247083, (157, 4) = .40071491526115843, (157, 5) = 188.30942770417158, (157, 6) = 0.4431941999279568e-1, (158, 0) = 0.4431941999279568e-1, (158, 1) = 0.43406346884651635e-1, (158, 2) = 842471.4429973242, (158, 3) = 198.22407639963137, (158, 4) = .7833622049800781, (158, 5) = .4199845513191286, (158, 6) = 197.22717833578054, (159, 0) = 197.22717833578054, (159, 1) = 0.4645049230508582e-1, (159, 2) = 0.45532338075339e-1, (159, 3) = 841267.2905017855, (159, 4) = 207.64375887911552, (159, 5) = .7897559797130733, (159, 6) = .4401642339913338, (160, 0) = .4401642339913338, (160, 1) = 206.55939035155563, (160, 2) = 0.4868220164320509e-1, (160, 3) = 0.477603409043898e-1, (160, 4) = 840063.9020115705, (160, 5) = 217.50145516975698, (160, 6) = .7961708197789072, (161, 0) = .7961708197789072, (161, 1) = .46136739788215153, (161, 2) = 216.35786491700463, (161, 3) = 0.51027092245249e-1, (161, 4) = 0.5010304018178613e-1, (161, 5) = 838857.2727975334, (161, 6) = 227.85191403580373, (162, 0) = 227.85191403580373, (162, 1) = .8025856598447412, (162, 2) = .48357355855364326, (162, 3) = 226.61244787631279, (162, 4) = 0.53482897962372e-1, (162, 5) = 0.525583409930869e-1, (162, 6) = 837651.3231552003, (163, 0) = 837651.3231552003, (163, 1) = 238.6844418489297, (163, 2) = .8090004999105751, (163, 3) = .5068292634188077, (163, 4) = 237.34394619163328, (163, 5) = 0.56054765783868636e-1, (163, 6) = 0.5513155861838158e-1, (164, 0) = 0.5513155861838158e-1, (164, 1) = 836446.0053992916, (164, 2) = 250.0210516048916, (164, 3) = .815415339976409, (164, 4) = .5311832217264685, (164, 5) = 248.57411458811652, (164, 6) = 0.5874808172374793e-1, (165, 0) = 0.5874808172374793e-1, (165, 1) = 0.5782825982670693e-1, (165, 2) = 835241.2697794685, (165, 3) = 261.88476008276604, (165, 4) = .8218512386037723, (165, 5) = .5567720098686598, (165, 6) = 260.3651323966277, (166, 0) = 260.3651323966277, (166, 1) = 0.61577948964199894e-1, (166, 2) = 0.6066376380984642e-1, (166, 3) = 834033.1121118572, (166, 4) = 274.34129348173195, (166, 5) = .8282871372311356, (166, 6) = .5835711721932025, (167, 0) = .5835711721932025, (167, 1) = 272.7048942757436, (167, 2) = 0.6454166204403922e-1, (167, 3) = 0.636355661770102e-1, (167, 4) = 832825.4337110758, (167, 5) = 287.37790448060656, (167, 6) = .8347230358584989, (168, 0) = .8347230358584989, (168, 1) = .6116368662356293, (168, 2) = 285.6184207237403, (168, 3) = 0.6764543050268904e-1, (168, 4) = 0.6675010021830817e-1, (168, 5) = 831618.1776864695, (168, 6) = 301.0210686425817, (169, 0) = 301.0210686425817, (169, 1) = .8411589344858622, (169, 2) = .6410278563146169, (169, 3) = 299.1318707362598, (169, 4) = 0.7089575209548349e-1, (169, 5) = 0.7001410353290126e-1, (169, 6) = 830411.2846652167, (170, 0) = 830411.2846652167, (170, 1) = 315.2984675819178, (170, 2) = .8476162010208796, (170, 3) = .6719101196965621, (170, 4) = 313.32058397807737, (170, 5) = 0.7431098103089799e-1, (170, 6) = 0.7344624839410405e-1, (171, 0) = 0.7344624839410405e-1, (171, 1) = 829200.6871638295, (171, 2) = 330.2897494097152, (171, 3) = .8540734675558972, (171, 4) = .7042530534745742, (171, 5) = 328.1694806005735, (171, 6) = 0.7788773186402945e-1, (172, 0) = 0.7788773186402945e-1, (172, 1) = 0.7704338497199717e-1, (172, 2) = 827990.327679882, (172, 3) = 345.9790333097359, (172, 4) = .8605307340909147, (172, 5) = .7381244101228883, (172, 6) = 343.70864559911365, (173, 0) = 343.70864559911365, (173, 1) = 0.8163349611616567e-1, (173, 2) = 0.8081330020589934e-1, (173, 3) = 826780.1382560695, (173, 4) = 362.39815982150134, (173, 5) = .8669880006259322, (173, 6) = .773595085251602, (174, 0) = .773595085251602, (174, 1) = 359.96953125761127, (174, 2) = 0.8555611281989178e-1, (174, 3) = 0.8476414927351701e-1, (174, 4) = 825570.0479523554, (174, 5) = 379.58041823023063, (174, 6) = .8734669827124161, (175, 0) = .8734669827124161, (175, 1) = .8108669899457883, (175, 2) = 377.0435115261311, (175, 3) = 0.8967790954084853e-1, (175, 4) = 0.889187150116077e-1, (175, 5) = 824355.9133520075, (175, 6) = 397.62242180957793, (176, 0) = 397.62242180957793, (176, 1) = .8799459647988999, (176, 2) = .8499016843975806, (176, 3) = 394.9117325195109, (176, 4) = 0.9399463396928613e-1, (176, 5) = 0.9327302011694576e-1, (176, 6) = 823141.7262508892, (177, 0) = 823141.7262508892, (177, 1) = 416.5043129627218, (177, 2) = .8864249468853838, (177, 3) = .8907809112031649, (177, 4) = 413.61036561871055, (177, 5) = 0.9851532440316088e-1, (177, 6) = 0.9783649069972172e-1, (178, 0) = 0.9783649069972172e-1, (178, 1) = 821927.4053888901, (178, 2) = 436.2643811824339, (178, 3) = .8929039289718677, (178, 4) = .933590202556195, (178, 5) = 433.1772237891456, (178, 6) = .1032494381185226, (179, 0) = .1032494381185226, (179, 1) = .10261899849046963, (179, 2) = 820712.8659227361, (179, 3) = 456.94265576178026, (179, 4) = .8994050144087031, (179, 5) = .9785754359551093, (179, 6) = 453.7232365315244, (180, 0) = 453.7232365315244, (180, 1) = .10822416416840325, (180, 2) = .10764837122737324, (180, 3) = 819493.8742358919, (180, 4) = 478.65644456974394, (180, 5) = .9059060998455386, (180, 6) = 1.0256881597144267, (181, 0) = 1.0256881597144267, (181, 1) = 475.2247510965925, (181, 2) = .1134341428230268, (181, 3) = .11291956861308966, (181, 4) = 818274.4802460084, (181, 5) = 501.38083207774264, (181, 6) = .912407185282374, (182, 0) = .912407185282374, (182, 1) = 1.0750269968846986, (182, 2) = 497.72525186688813, (182, 3) = .1188902786855055, (182, 4) = .11844400195882823, (182, 5) = 817054.5867046877, (182, 6) = 525.1618582759701, (183, 0) = 525.1618582759701, (183, 1) = .9189082707192094, (183, 2) = 1.1266951391636233, (183, 3) = 521.2701934413274, (183, 4) = .12460398145968507, (183, 5) = .1242336218694542, (183, 6) = 815834.0920605942, (184, 0) = 815834.0920605942, (184, 1) = 550.0476517839561, (184, 2) = .9254318968460619, (184, 3) = 1.1809923808294567, (184, 4) = 545.9944079056656, (184, 5) = .13060840184060601, (184, 6) = .1303224619160655, (185, 0) = .1303224619160655, (185, 1) = 814608.6548635933, (185, 2) = 576.1808199772717, (185, 3) = .9319555229729144, (185, 4) = 1.2378573991700252, (185, 5) = 571.868102665644, (185, 6) = .1368967564604897, (186, 0) = .1368967564604897, (186, 1) = .13670410748660486, (186, 2) = 813382.3942300794, (186, 3) = 603.5299743703159, (186, 4) = .9384791490997668, (186, 5) = 1.2974091857073973, (186, 6) = 598.9435468057952, (187, 0) = 598.9435468057952, (187, 1) = .14348220182216795, (187, 2) = .1433923745825645, (187, 3) = 812155.1936995531, (187, 4) = 632.1504675792036, (187, 5) = .9450027752266192, (187, 6) = 1.3597722392582605, (188, 0) = 1.3597722392582605, (188, 1) = 627.2753730386141, (188, 2) = .15037850329270896, (188, 3) = .15040173190497885, (188, 4) = 810926.9316463899, (188, 5) = 662.1001585973327, (188, 6) = .9515494402772422, (189, 0) = .9515494402772422, (189, 1) = 1.4253126508409621, (189, 2) = 657.027705448148, (189, 3) = .15762614197041153, (189, 4) = .15777386767270576, (189, 5) = 809693.1369986725, (189, 6) = 693.5526645752025, (190, 0) = 693.5526645752025, (190, 1) = .9580961053278653, (190, 2) = 1.4939524371513455, (190, 3) = 688.1628425328657, (190, 4) = .16521649173885722, (190, 5) = .16550057803512916, (190, 6) = 808458.0119592644, (191, 0) = 808458.0119592644, (191, 1) = 726.4682568638839, (191, 2) = .9646427703784883, (191, 3) = 1.565835167736333, (191, 4) = 720.7436028736978, (191, 5) = .17316542634887555, (191, 6) = .17359859241378148, (192, 0) = .17359859241378148, (192, 1) = 807221.4169873735, (192, 2) = 760.9134746413315, (192, 3) = .9711894354291113, (192, 4) = 1.641111050108366, (192, 5) = 754.835639172532, (192, 6) = .18148955340327882, (193, 0) = .18148955340327882, (193, 1) = .18208543024133678, (193, 2) = 805983.206345254, (193, 3) = 796.9578632728513, (193, 4) = .9777597122097832, (193, 5) = 1.720227951068839, (193, 6) = 790.6390815432027, (194, 0) = 790.6390815432027, (194, 1) = .19023839578296164, (194, 2) = .19101225146518408, (194, 3) = 804738.7524120723, (194, 4) = 834.8131649055262, (194, 5) = .9843299889904551, (194, 6) = 1.8030861625620718, (195, 0) = 1.8030861625620718, (195, 1) = 828.105966635124, (195, 2) = .19940092456080663, (195, 3) = .200368505433779, (195, 4) = 803492.3578821887, (195, 5) = 874.4288266251884, (195, 6) = .990900265771127, (196, 0) = .990900265771127, (196, 1) = 1.889858912878206, (196, 2) = 867.3117773796423, (196, 3) = .20899629237324863, (196, 4) = .21017445221620423, (196, 5) = 802243.8554958919, (196, 6) = 915.8848207635552, (197, 0) = 915.8848207635552, (197, 1) = .9974705425517989, (197, 2) = 1.9807274298532156, (197, 3) = 908.3353928213635, (197, 4) = .21904453621775, (197, 5) = .220451308172979, (197, 6) = 800993.070563056, (198, 0) = 800993.070563056, (198, 1) = 959.264723139069, (198, 2) = 1.004065094981534, (198, 3) = 2.0762408186174675, (198, 4) = 951.4213591077839, (198, 5) = .22960637252591237, (198, 6) = .2312619967990926, (199, 0) = .2312619967990926, (199, 1) = 799735.1855848604, (199, 2) = 1004.8273153543212, (199, 3) = 1.010659647411269, (199, 4) = 2.176270822878198, (199, 5) = 996.5082957236342, (199, 6) = .24066761494650246, (200, 0) = .24066761494650246, (200, 1) = .24259286522112275, (200, 2) = 798474.6255958342, (200, 3) = 1052.5078881798156, (200, 4) = 1.0172541998410038, (200, 5) = 2.281026462369019, (200, 6) = 1043.686882238051, (201, 0) = 1043.686882238051, (201, 1) = .25225137290953187, (201, 2) = .25446845341870106, (201, 3) = 797211.1900588553, (201, 4) = 1102.402538415799, (201, 5) = 1.023848752270739, (201, 6) = 2.3907263954303475, (202, 0) = 2.3907263954303475, (202, 1) = 1093.0518646144467, (202, 2) = .264381821382325, (202, 3) = .2669144590576865, (202, 4) = 795944.6695339374, (202, 5) = 1154.6116791363377, (202, 6) = 1.0304683554563137, (203, 0) = 1.0304683554563137, (203, 1) = 2.5060455911378856, (203, 2) = 1144.9028041907927, (203, 3) = .27713359290085826, (203, 4) = .2800084781372096, (203, 5) = 794670.0152793134, (203, 6) = 1209.4523688593292, (204, 0) = 1209.4523688593292, (204, 1) = 1.0370879586418884, (204, 2) = 2.626817975356982, (204, 3) = 1199.160637383171, (204, 4) = .2904883185833518, (204, 5) = .2937327236967643, (204, 6) = 793391.8021878432, (205, 0) = 793391.8021878432, (205, 1) = 1266.841236033095, (205, 2) = 1.0437075618274632, (205, 3) = 2.7532957625153234, (205, 4) = 1255.9342694748027, (205, 5) = .30447388298280464, (205, 6) = .30811692575179583, (206, 0) = .30811692575179583, (206, 1) = 792109.7897901571, (206, 2) = 1326.8937229936503, (206, 3) = 1.050327165013038, (206, 4) = 2.8857427778710485, (206, 5) = 1315.3374701001417, (206, 6) = .3191194541851755, (207, 0) = .3191194541851755, (207, 1) = .32319221597813197, (207, 2) = 790823.7269592738, (207, 3) = 1389.7304374587543, (207, 4) = 1.056972729678527, (207, 5) = 3.0249912312483493, (207, 6) = 1377.7382650730553, (208, 0) = 1377.7382650730553, (208, 1) = .33451704972785185, (208, 2) = .3390545812585013, (208, 3) = 789528.2821821677, (208, 4) = 1455.7409774751782, (208, 5) = 1.063618294344016, (208, 6) = 3.170824536800694, (209, 0) = 3.170824536800694, (209, 1) = 1443.034094305389, (209, 2) = .35064271444350364, (209, 3) = .3556806798117453, (209, 4) = 788228.2150297622, (209, 5) = 1524.8171669180783, (209, 6) = 1.070263859009505, (210, 0) = 1.070263859009505, (210, 1) = 3.323547041735796, (210, 2) = 1511.3557076318396, (210, 3) = .3675300959591829, (210, 4) = .37310653806423527, (210, 5) = 786923.2371417774, (210, 6) = 1597.0976443135974, (211, 0) = 1597.0976443135974, (211, 1) = 1.076909423674994, (211, 2) = 3.483477075912165, (211, 3) = 1582.839667009429, (211, 4) = .3852143875892325, (211, 5) = .3913698797299873, (211, 6) = 785613.0474135844, (212, 0) = 785613.0474135844, (212, 1) = 1672.7272228621507, (212, 2) = 1.0835820259660955, (212, 3) = 3.6516443765304296, (212, 4) = 1657.9396561578296, (212, 5) = .40380944573511107, (212, 6) = .4105898725667559, (213, 0) = .4105898725667559, (213, 1) = 784291.9670749288, (213, 2) = 1752.1862778948584, (213, 3) = 1.0902546282571972, (213, 4) = 3.8277643278282887, (213, 5) = 1736.521635149995, (213, 6) = .4232837917351825, (214, 0) = .4232837917351825, (214, 1) = .4307356487214021, (214, 2) = 782964.9846881513, (214, 3) = 1835.3333915729397, (214, 4) = 1.0969272305482987, (214, 5) = 4.01220420238588, (214, 6) = 1818.7425151404314, (215, 0) = 1818.7425151404314, (215, 1) = .443678029179562, (215, 2) = .4518508772194037, (215, 3) = 781631.7544971314, (215, 4) = 1922.3349953269087, (215, 5) = 1.1035998328394, (215, 6) = 4.205348105899052, (216, 0) = 4.205348105899052, (216, 1) = 1904.7661418887503, (216, 2) = .46503462239042825, (216, 3) = .47398128269322903, (216, 4) = 780291.9155264039, (216, 5) = 2013.3648916901675, (216, 6) = 1.110300750749092, (217, 0) = 1.110300750749092, (217, 1) = 4.408475460378433, (217, 2) = 1995.1540143191314, (217, 3) = .4874950327716743, (217, 4) = .49727543625947074, (217, 5) = 778939.3606069274, (217, 6) = 2109.0177426799696, (218, 0) = 2109.0177426799696, (218, 1) = 1.117001668658784, (218, 2) = 4.621209265007965, (218, 3) = 2089.729569449277, (218, 4) = .5110175649770323, (218, 5) = .5216921887694501, (218, 6) = 777579.3640640115, (219, 0) = 777579.3640640115, (219, 1) = 2209.1072145774497, (219, 2) = 1.1237025865684758, (219, 3) = 4.8439927516306485, (219, 4) = 2188.681019140988, (219, 5) = .5356512191132882, (219, 6) = .547284491653679, (220, 0) = .547284491653679, (220, 1) = 776211.5114134384, (220, 2) = 2313.833009229366, (220, 3) = 1.1304035044781677, (220, 4) = 5.077289408042993, (220, 5) = 2292.2048344621917, (220, 6) = .5614472343062966, (221, 0) = .5614472343062966, (221, 1) = .5741077864046018, (221, 2) = 774835.3700258862, (221, 3) = 2423.403612993093, (221, 4) = 1.1371342624719518, (221, 5) = 5.322696468225188, (221, 6) = 2400.999129219025, (222, 0) = 2400.999129219025, (222, 1) = .5885822084672133, (222, 2) = .6023482039273479, (222, 3) = 773444.3015923975, (222, 4) = 2538.5585404230565, (222, 5) = 1.1438650204657361, (222, 6) = 5.579710448289437, (223, 0) = 5.579710448289437, (223, 1) = 2514.829436498384, (223, 2) = .6170004590977758, (223, 3) = .6319504358774147, (223, 4) = 772043.9394803568, (223, 5) = 2659.0502776443177, (223, 6) = 1.1505957784595204, (224, 0) = 1.1505957784595204, (224, 1) = 5.848866282676701, (224, 2) = 2633.921372795119, (224, 3) = .6467611227459895, (224, 4) = .6629787162261787, (224, 5) = 770633.7869955641, (224, 6) = 2785.1183093165887, (225, 0) = 2785.1183093165887, (225, 1) = 1.1573265364533045, (225, 2) = 6.130723267620226, (225, 3) = 2758.5103697570944, (225, 4) = .6779260287240938, (225, 5) = .695500295988643, (225, 6) = 769213.3258546103, (226, 0) = 769213.3258546103, (226, 1) = 2917.01256710199, (226, 2) = 1.164088960254989, (226, 3) = 6.427286269057102, (226, 4) = 2889.4689263358514, (226, 5) = .7107168409349673, (226, 6) = .7297496593115924, (227, 0) = .7297496593115924, (227, 1) = 767775.2556013464, (227, 2) = 3055.6575170193482, (227, 3) = 1.1708513840566737, (227, 4) = 6.737877266981437, (227, 5) = 3026.4831124333305, (227, 6) = .7450585762793734, (228, 0) = .7450585762793734, (228, 1) = .7656518446519557, (228, 2) = 766325.664005156, (228, 3) = 3200.7216607684904, (228, 4) = 1.1776138078583582, (228, 5) = 7.0631419179420645, (228, 6) = 3169.8231763121507, (229, 0) = 3169.8231763121507, (229, 1) = .7810226096263733, (229, 2) = .8032848120793903, (229, 3) = 764863.956166249, (229, 4) = 3352.4919865117763, (229, 5) = 1.1843762316600428, (229, 6) = 7.403755158903313, (230, 0) = 7.403755158903313, (230, 1) = 3319.770998325018, (230, 2) = .8186835521401971, (230, 3) = .8427301782278496, (230, 4) = 763389.5115631152, (230, 5) = 3511.2678740120605, (230, 6) = 1.191172515622578, (231, 0) = 1.191172515622578, (231, 1) = 7.762249055326679, (231, 2) = 3477.423455894494, (231, 3) = .8583213515051464, (231, 4) = .8842852051106156, (231, 5) = 761894.1992571675, (231, 6) = 3678.2118341330497, (232, 0) = 3678.2118341330497, (232, 1) = 1.1979687995851136, (232, 2) = 8.137702916399595, (232, 3) = 3642.356758968962, (232, 4) = .8998341902352238, (232, 5) = .9278474463592268, (232, 6) = 760384.686584137, (233, 0) = 760384.686584137, (233, 1) = 3852.8762219600767, (233, 2) = 1.2047650835476489, (233, 3) = 8.530896102532559, (233, 4) = 3814.894310711614, (233, 5) = .943308221103213, (233, 6) = .9735115791573357, (234, 0) = .9735115791573357, (234, 1) = 758860.2615268556, (234, 2) = 4035.6046487811127, (234, 3) = 1.2115613675101842, (234, 4) = 8.94264313696312, (234, 5) = 3995.373251810241, (234, 6) = .9888334831587198, (235, 0) = .9888334831587198, (235, 1) = 1.0213767137831922, (235, 2) = 757320.1817578819, (235, 3) = 4226.755375630045, (235, 4) = 1.2183941576907702, (235, 5) = 9.376164027230175, (235, 6) = 4185.181630256727, (236, 0) = 4185.181630256727, (236, 1) = 1.0367659770484927, (236, 2) = 1.0718223637193036, (236, 3) = 755755.2677519853, (236, 4) = 4427.799918152433, (236, 5) = 1.2252269478713564, (236, 6) = 9.830198249287951, (237, 0) = 9.830198249287951, (237, 1) = 4383.7427082894055, (237, 2) = 1.086966307728196, (237, 3) = 1.1247073689572988, (237, 4) = 754172.9321807795, (237, 5) = 4638.128879351872, (237, 6) = 1.2320597380519427, (238, 0) = 1.2320597380519427, (238, 1) = 10.305686641650372, (238, 2) = 4591.443043668487, (238, 3) = 1.139538474802364, (238, 4) = 1.1801467933201077, (238, 5) = 752572.3236513769, (238, 6) = 4858.153214381725, (239, 0) = 4858.153214381725, (239, 1) = 1.2388925282325287, (239, 2) = 10.803612225545725, (239, 3) = 4808.685346608292, (239, 4) = 1.1945911397448346, (239, 5) = 1.2382610772382816, (239, 6) = 750952.5550593615, (240, 0) = 750952.5550593615, (240, 1) = 5088.3011253618, (240, 2) = 1.2457650250419219, (240, 3) = 11.328101194168047, (240, 4) = 5037.238900900736, (240, 5) = 1.2525804812218224, (240, 6) = 1.2995385458811082, (241, 0) = 1.2995385458811082, (241, 1) = 749303.1132191957, (241, 2) = 5330.448857056913, (241, 3) = 1.2526375218513153, (241, 4) = 11.877413895521201, (241, 5) = 5276.312645785215, (241, 6) = 1.3133141253223832, (242, 0) = 1.3133141253223832, (242, 1) = 1.3637831379590724, (242, 2) = 747632.3777026974, (242, 3) = 5583.760275398847, (242, 4) = 1.2595100186607087, (242, 5) = 12.452686216642098, (242, 6) = 5526.367945605968, (243, 0) = 5526.367945605968, (243, 1) = 1.3769176275087731, (243, 2) = 1.431134818186314, (243, 3) = 745939.3317005781, (243, 4) = 5848.726203147515, (243, 5) = 1.2663825154701018, (243, 6) = 13.055104581146587, (244, 0) = 13.055104581146587, (244, 1) = 5787.885048844134, (244, 2) = 1.4435221279797996, (244, 3) = 1.501740075159586, (244, 4) = 744222.9165467272, (244, 5) = 6125.857658717023, (244, 6) = 1.2732986008247047, (245, 0) = 1.2732986008247047, (245, 1) = 13.690000596182427, (245, 2) = 6063.137022886736, (245, 3) = 1.5137170598716991, (245, 4) = 1.576232643403507, (245, 5) = 742470.9093847667, (245, 6) = 6417.565923368077, (246, 0) = 6417.565923368077, (246, 1) = 1.2802146861793078, (246, 2) = 14.354954792943431, (246, 3) = 6351.030674764317, (246, 4) = 1.5872348815703026, (246, 5) = 1.6543381030648956, (246, 6) = 740692.9555509613, (247, 0) = 740692.9555509613, (247, 1) = 6722.695115702051, (247, 2) = 1.2871307715339109, (247, 3) = 15.051338684367623, (247, 4) = 6652.115627514777, (247, 5) = 1.6642271870701126, (247, 6) = 1.7362268911787089, (248, 0) = 1.7362268911787089, (248, 1) = 738887.842598244, (248, 2) = 7041.830432250498, (248, 3) = 1.2940468568885137, (248, 4) = 15.780584224660368, (248, 5) = 6966.963418571965, (248, 6) = 1.7448522491303695, (249, 0) = 1.7448522491303695, (249, 1) = 1.8220773649129525, (249, 2) = 737054.3093508166, (249, 3) = 7375.58055285652, (249, 4) = 1.30100674286502, (249, 5) = 16.549133084402087, (249, 6) = 7298.299569037508, (250, 0) = 7298.299569037508, (250, 1) = 1.8298222042225352, (250, 2) = 1.9126595158590927, (250, 3) = 735179.1476741972, (250, 4) = 7726.83799927233, (250, 5) = 1.3079666288415264, (250, 6) = 17.354056838871315, (251, 0) = 17.354056838871315, (251, 1) = 7644.802072376828, (251, 2) = 1.9188132333859658, (251, 3) = 2.0076406630016224, (251, 4) = 733272.492234712, (251, 5) = 8094.204890772016, (251, 6) = 1.314926514818033, (252, 0) = 1.314926514818033, (252, 1) = 18.197008383964132, (252, 2) = 8007.122850429055, (252, 3) = 2.012008023103494, (252, 4) = 2.1072282058276626, (252, 5) = 731332.9031149278, (252, 6) = 8478.376026994265, (253, 0) = 8478.376026994265, (253, 1) = 1.3218864007945392, (253, 2) = 19.079712551386642, (253, 3) = 8385.938939794843, (253, 4) = 2.1095972080123246, (253, 5) = 2.2116391393346, (253, 6) = 729358.8843219336, (254, 0) = 729358.8843219336, (254, 1) = 8880.073190134888, (254, 2) = 1.328874669935075, (254, 3) = 20.007823414803823, (254, 4) = 8783.603743359414, (254, 5) = 2.2122058192855345, (254, 6) = 2.321557235499625, (255, 0) = 2.321557235499625, (255, 1) = 727340.6107547892, (255, 2) = 9301.79638600633, (255, 3) = 1.335862939075611, (255, 4) = 20.979716321906743, (255, 5) = 9199.343032340503, (255, 6) = 2.3196541698258852, (256, 0) = 2.3196541698258852, (256, 1) = 2.436806126467414, (256, 2) = 725284.4327959445, (256, 3) = 9742.729315471546, (256, 4) = 1.3428512082161468, (256, 5) = 21.997364917004436, (256, 6) = 9633.920571466477, (257, 0) = 9633.920571466477, (257, 1) = 2.432160384491794, (257, 2) = 2.557636227749123, (257, 3) = 723188.6607219162, (257, 4) = 10203.68694988456, (257, 5) = 1.3498394773566826, (257, 6) = 23.06282715727991, (258, 0) = 23.06282715727991, (258, 1) = 10088.128177320488, (258, 2) = 2.5499519027442408, (258, 3) = 2.6843094439524795, (258, 4) = 721051.5418337402, (258, 5) = 10685.514502346272, (258, 6) = 1.3568622244229978, (259, 0) = 1.3568622244229978, (259, 1) = 24.18387634328367, (259, 2) = 10565.179596717437, (259, 3) = 2.673888007322608, (259, 4) = 2.817770087819846, (259, 5) = 718860.3935490721, (259, 6) = 11191.627282704034, (260, 0) = 11191.627282704034, (260, 1) = 1.3638849714893126, (260, 2) = 25.35763611825377, (260, 3) = 11063.743676906235, (260, 4) = 2.803650610103729, (260, 5) = 2.957697364338008, (260, 6) = 716623.7493158263, (261, 0) = 716623.7493158263, (261, 1) = 11720.61963387009, (261, 2) = 1.3709077185556278, (261, 3) = 26.586461236371406, (261, 4) = 11584.711010556239, (261, 5) = 2.9394999384194445, (261, 6) = 3.1043939234722533, (262, 0) = 3.1043939234722533, (262, 1) = 714339.6346253807, (262, 2) = 12273.443254735534, (262, 3) = 1.3779304656219429, (262, 4) = 27.872804809499055, (262, 5) = 12129.002923860631, (262, 6) = 3.0817070842512946, (263, 0) = 3.0817070842512946, (263, 1) = 3.2581761694952096, (263, 2) = 712006.005457001, (263, 3) = 12851.083133454684, (263, 4) = 1.3849947751981575, (263, 5) = 29.22737099649487, (263, 6) = 12701.010447843773, (264, 0) = 12701.010447843773, (264, 1) = 3.231455285729731, (264, 2) = 3.4203511891304244, (264, 3) = 709606.4740145016, (264, 4) = 13458.207880055345, (264, 5) = 1.3920590847743721, (264, 6) = 30.645417097, (265, 0) = 30.645417097, (265, 1) = 13298.582460286581, (265, 2) = 3.388220102599423, (265, 3) = 3.5903806847366613, (265, 4) = 707152.4809951383, (265, 5) = 14092.543501628077, (265, 6) = 1.3991233943505867, (266, 0) = 1.3991233943505867, (266, 1) = 32.12974957581945, (266, 2) = 13922.751116242078, (266, 3) = 3.5523116568284303, (266, 4) = 3.768630855567371, (266, 5) = 704641.7317351275, (266, 6) = 14755.194997867424, (267, 0) = 14755.194997867424, (267, 1) = 1.4061877039268014, (267, 2) = 33.6832889248156, (267, 3) = 14574.58131618467, (267, 4) = 3.724052663573652, (267, 5) = 3.9554843613239212, (267, 6) = 702071.8567115464, (268, 0) = 702071.8567115464, (268, 1) = 15447.303078331439, (268, 2) = 1.413301499088987, (268, 3) = 35.32072030389288, (268, 4) = 15260.04191008325, (268, 5) = 3.9050663728453654, (268, 6) = 4.152745194541051, (269, 0) = 4.152745194541051, (269, 1) = 699421.7560010343, (269, 2) = 16175.217436903717, (269, 3) = 1.4204152942511725, (269, 4) = 37.03462168929386, (269, 5) = 15975.818664460407, (269, 6) = 4.094532117819181, (270, 0) = 4.094532117819181, (270, 1) = 4.359559973979328, (270, 2) = 696706.6504220393, (270, 3) = 16935.431526745546, (270, 4) = 1.4275290894133579, (270, 5) = 38.828332547332764, (270, 6) = 16723.09800602139, (271, 0) = 16723.09800602139, (271, 1) = 4.292818883409242, (271, 2) = 4.576372306471037, (271, 3) = 693923.8928763863, (271, 4) = 17729.21847736813, (271, 5) = 1.4346428845755435, (271, 6) = 40.70532339259648, (272, 0) = 40.70532339259648, (272, 1) = 17503.09978520374, (272, 2) = 4.50031012411864, (272, 3) = 4.803645480941036, (272, 4) = 691070.7585903143, (272, 5) = 18557.888251267133, (272, 6) = 1.4418152486702376, (273, 0) = 1.4418152486702376, (273, 1) = 42.68573477592028, (273, 2) = 18323.92265169197, (273, 3) = 4.719232034972287, (273, 4) = 5.043870731400542, (273, 5) = 688120.0422806307, (273, 6) = 19430.06187025655, (274, 0) = 19430.06187025655, (274, 1) = 1.4489876127649317, (274, 2) = 44.758284406005664, (274, 3) = 19180.598550820825, (274, 4) = 4.948337176241967, (274, 5) = 5.2957364258956865, (274, 6) = 685091.9916723319, (275, 0) = 685091.9916723319, (275, 1) = 20340.47890366025, (275, 2) = 1.4561599768596258, (275, 3) = 46.9269369145978, (275, 4) = 20074.47613022568, (275, 5) = 5.188063557855937, (275, 6) = 5.559780585994133, (276, 0) = 5.559780585994133, (276, 1) = 681983.5834523435, (276, 2) = 21290.590967241642, (276, 3) = 1.46333234095432, (276, 4) = 49.19580572465668, (276, 5) = 21006.935786445963, (276, 6) = 5.438865613238261, (277, 0) = 5.438865613238261, (277, 1) = 5.836564732227227, (277, 2) = 678791.7184234406, (277, 3) = 22281.885299968733, (277, 4) = 1.470573912381913, (277, 5) = 51.592575335578026, (277, 6) = 21988.971192689783, (278, 0) = 21988.971192689783, (278, 1) = 5.703803271854351, (278, 2) = 6.129540245573473, (278, 3) = 675481.156997956, (278, 4) = 23326.0736874026, (278, 5) = 1.477815483809506, (278, 6) = 54.10037893922016, (279, 0) = 54.10037893922016, (279, 1) = 23013.257012617207, (279, 2) = 5.9810117261225235, (279, 3) = 6.436725855705838, (279, 4) = 672078.9493852741, (279, 5) = 24415.39364048035, (279, 6) = 1.485057055237099, (280, 0) = 1.485057055237099, (280, 1) = 56.723908470907325, (280, 2) = 24081.302934339048, (280, 3) = 6.271009263569502, (280, 4) = 6.758774915489232, (280, 5) = 668581.6895172974, (280, 6) = 25551.476754636158, (281, 0) = 25551.476754636158, (281, 1) = 1.492298626664692, (281, 2) = 59.468021906413256, (281, 3) = 25194.644836626332, (281, 4) = 6.574332491258624, (281, 5) = 7.096368768174485, (281, 6) = 664985.9049812311, (282, 0) = 664985.9049812311, (282, 1) = 26735.985144717644, (282, 2) = 1.4996220786812415, (282, 3) = 62.37092582696841, (282, 4) = 26368.23501090024, (282, 5) = 6.895204137647305, (282, 6) = 7.454313589927001, (283, 0) = 7.454313589927001, (283, 1) = 661245.652611843, (283, 2) = 27984.862273642975, (283, 3) = 1.5069455306977908, (283, 4) = 65.40764396435203, (283, 5) = 27591.382821956744, (283, 6) = 7.230862943110972, (284, 0) = 7.230862943110972, (284, 1) = 7.829644942160886, (284, 2) = 657397.3058081509, (284, 3) = 29286.770086819117, (284, 4) = 1.51426898271434, (284, 5) = 68.58370476412053, (284, 6) = 28865.741845179135, (285, 0) = 28865.741845179135, (285, 1) = 7.581919488849114, (285, 2) = 8.223157286603227, (285, 3) = 653437.1002617584, (285, 4) = 30643.505875303385, (285, 5) = 1.5215924347308896, (285, 6) = 71.90481730859459, (286, 0) = 71.90481730859459, (286, 1) = 30192.980157044614, (286, 2) = 7.949004273614853, (286, 3) = 8.635678308715605, (286, 4) = 649361.2272500559, (286, 5) = 32056.8861488593, (286, 6) = 1.5290130631183476, (287, 0) = 1.5290130631183476, (287, 1) = 75.42397883075594, (287, 2) = 31593.486865706815, (287, 3) = 8.337974432290428, (287, 4) = 9.073944042380075, (287, 5) = 645109.3500743132, (287, 6) = 33548.67509596705, (288, 0) = 33548.67509596705, (288, 1) = 1.5364336915058057, (288, 2) = 79.10439876834766, (288, 3) = 33051.76494095169, (288, 4) = 8.744762785266438, (288, 5) = 9.5335400062488, (288, 6) = 640730.7340346383, (289, 0) = 640730.7340346383, (289, 1) = 35102.421886885146, (289, 2) = 1.5438543198932637, (289, 3) = 82.95255185881109, (289, 4) = 34569.56817964373, (289, 5) = 9.170084260405417, (289, 6) = 10.015433588487898, (290, 0) = 10.015433588487898, (290, 1) = 636221.3335948216, (290, 2) = 36720.04874446079, (290, 3) = 1.5512749482807218, (290, 4) = 86.97510175605143, (290, 5) = 36148.6438336849, (290, 6) = 9.614674595991664, (291, 0) = 9.614674595991664, (291, 1) = 10.520631409160675, (291, 2) = 631577.0998324844, (291, 3) = 38403.47629389177, (291, 4) = 1.5588113886028268, (291, 5) = 91.24597281963884, (291, 6) = 37816.86405766325, (292, 0) = 37816.86405766325, (292, 1) = 10.086703240502061, (292, 2) = 11.0586424814762, (292, 3) = 626718.219586344, (292, 4) = 40182.495085020215, (292, 5) = 1.5663478289249317, (292, 6) = 95.71112199573247, (293, 0) = 95.71112199573247, (293, 1) = 39551.875844544535, (293, 2) = 10.580196103909357, (293, 3) = 11.622905054592769, (293, 4) = 621711.8805738935, (293, 5) = 42033.350813806625, (293, 6) = 1.5738842692470365, (294, 0) = 1.5738842692470365, (294, 1) = 100.37806785803781, (294, 2) = 41355.447049006296, (294, 3) = 11.095983121092491, (294, 4) = 12.214598725803569, (294, 5) = 616553.9183009412, (294, 6) = 43958.00708268589, (295, 0) = 43958.00708268589, (295, 1) = 1.5814207095691415, (295, 2) = 105.25451381983858, (295, 3) = 43229.304088546596, (295, 4) = 11.634914554333681, (295, 5) = 12.834949062810345, (295, 6) = 611240.2344221553, (296, 0) = 611240.2344221553, (296, 1) = 45958.39092021885, (296, 2) = 1.5889903187243062, (296, 3) = 110.3712442724795, (296, 4) = 45183.85072550414, (296, 5) = 12.200391335886378, (296, 6) = 13.488157295640598, (297, 0) = 13.488157295640598, (297, 1) = 605742.3626812714, (297, 2) = 48045.70568860526, (297, 3) = 1.5965599278794709, (297, 4) = 115.71538525681639, (297, 5) = 47212.64057138485, (297, 6) = 12.790989313114956, (298, 0) = 12.790989313114956, (298, 1) = 14.172889581330804, (298, 2) = 600079.3704839349, (298, 3) = 50213.17187365444, (298, 4) = 1.6041295370346356, (298, 5) = 121.2952071754915, (298, 6) = 49317.23855692044, (299, 0) = 49317.23855692044, (299, 1) = 13.407621040374853, (299, 2) = 14.890526551297604, (299, 3) = 594247.4299700265, (299, 4) = 52462.569976906976, (299, 5) = 1.6116991461898003, (299, 6) = 127.11913074940034, (300, 0) = 127.11913074940034, (300, 1) = 51499.11908034052, (300, 2) = 14.051215545184334, (300, 3) = 15.642499163569584, (300, 4) = 588242.8797097695, (300, 5) = 54795.59396122472, (300, 6) = 1.6192969745311057, (301, 0) = 1.6192969745311057, (301, 1) = 133.21884275084136, (301, 2) = 53768.23385737956, (301, 3) = 14.725272728070905, (301, 4) = 16.43329372374033, (301, 5) = 582038.8677372688, (301, 6) = 57223.01906486885, (302, 0) = 57223.01906486885, (302, 1) = 1.6268948028724108, (302, 2) = 139.58182788501335, (302, 3) = 56117.87525562724, (302, 4) = 15.428407655351029, (302, 5) = 17.26171613515169, (302, 6) = 575654.1480507145, (303, 0) = 575654.1480507145, (303, 1) = 59737.81411884484, (303, 2) = 1.6344926312137162, (303, 3) = 146.2169116753522, (303, 4) = 58549.18404477683, (303, 5) = 16.161593588573734, (303, 6) = 18.129361869619782, (304, 0) = 18.129361869619782, (304, 1) = 569085.6846891813, (304, 2) = 62341.35029901503, (304, 3) = 1.6420904595550216, (304, 4) = 153.1330054065392, (304, 5) = 61063.14634485621, (304, 6) = 16.925813078279482, (305, 0) = 16.925813078279482, (305, 1) = 19.03787963482939, (305, 2) = 562330.7406829294, (305, 3) = 65034.84648367484, (305, 4) = 1.6497386785811474, (305, 5) = 160.38785808308606, (305, 6) = 63678.091269021024, (306, 0) = 63678.091269021024, (306, 1) = 17.727444776933208, (306, 2) = 19.995423962659018, (306, 3) = 555340.2103120671, (306, 4) = 67838.13258575354, (306, 5) = 1.657386897607273, (306, 6) = 167.94569833002134, (307, 0) = 167.94569833002134, (307, 1) = 66378.28031128667, (307, 2) = 18.562533338954577, (307, 3) = 20.99789063847827, (307, 4) = 548156.1606710546, (307, 5) = 70734.54329581128, (307, 6) = 1.6650351166333985, (308, 0) = 1.6650351166333985, (308, 1) = 175.81567169612515, (308, 2) = 69164.15369208709, (308, 3) = 19.4320865053457, (308, 4) = 22.047115455232177, (308, 5) = 540776.9149935576, (308, 6) = 73724.7581414144, (309, 0) = 73724.7581414144, (309, 1) = 1.6726833356595243, (309, 2) = 184.00690724712337, (309, 3) = 72035.91671214727, (309, 4) = 20.337109942745023, (309, 5) = 23.14498876855609, (309, 6) = 533201.2631560096, (310, 0) = 533201.2631560096, (310, 1) = 76809.22147248738, (310, 2) = 1.680414213228479, (310, 3) = 192.62241460514386, (310, 4) = 75025.96250243032, (310, 5) = 21.28898114272295, (310, 6) = 24.306149130787187, (311, 0) = 24.306149130787187, (311, 1) = 525343.4015891925, (311, 2) = 80023.00374274103, (311, 3) = 1.6881450907974336, (311, 4) = 201.58468123493657, (311, 5) = 78103.4135602953, (311, 6) = 22.279132218037677, (312, 0) = 22.279132218037677, (312, 1) = 25.52105435813035, (312, 2) = 517283.92929860856, (312, 3) = 83333.21723023731, (312, 4) = 1.6958759683663884, (312, 5) = 210.9028020318045, (312, 6) = 81267.6484278216, (313, 0) = 81267.6484278216, (313, 1) = 23.308564083452367, (313, 2) = 26.79181018043575, (313, 3) = 509023.27469375834, (313, 4) = 86739.4792963201, (313, 5) = 1.703606845935343, (313, 6) = 220.58570274514557, (314, 0) = 220.58570274514557, (314, 1) = 84517.71561605086, (314, 2) = 24.37825862684852, (314, 3) = 28.120575728328717, (314, 4) = 500562.5339138687, (314, 5) = 90241.07310675106, (314, 6) = 1.7114663018091685, (315, 0) = 1.7114663018091685, (315, 1) = 230.81255356030886, (315, 2) = 87908.4912470023, (315, 3) = 25.508003683341265, (315, 4) = 29.5331835412099, (315, 5) = 491757.8133976384, (315, 6) = 93897.53270092333, (316, 0) = 93897.53270092333, (316, 1) = 1.7193257576829937, (316, 2) = 241.43424932305373, (316, 3) = 91384.9121927282, (316, 4) = 26.681321787846176, (316, 5) = 31.010394746648874, (316, 6) = 482750.78848691314, (317, 0) = 482750.78848691314, (317, 1) = 97649.9253969802, (317, 2) = 1.7271852135568189, (317, 3) = 252.4592621391932, (317, 4) = 94944.82917668234, (317, 5) = 27.899143320904106, (317, 6) = 32.554620656944635, (318, 0) = 32.554620656944635, (318, 1) = 473544.9624405139, (318, 2) = 101496.32572750266, (318, 3) = 1.7350446694306443, (318, 4) = 263.89567432859525, (318, 5) = 98585.6582086553, (318, 6) = 29.162355150852225, (319, 0) = 29.162355150852225, (319, 1) = 34.16832089097274, (319, 2) = 464144.7315776526, (319, 3) = 105434.36369030687, (319, 4) = 1.7430979972101752, (319, 5) = 276.04891929771736, (319, 6) = 102397.06243060355, (320, 0) = 102397.06243060355, (320, 1) = 30.504685469311976, (320, 2) = 35.896511101865045, (320, 3) = 454316.5172519323, (320, 4) = 109561.64575206013, (320, 5) = 1.751151324989706, (320, 6) = 288.6497408377477, (321, 0) = 288.6497408377477, (321, 1) = 106286.4953745605, (321, 2) = 31.89638551468906, (321, 3) = 37.70299924977556, (321, 4) = 444296.49645425106, (321, 5) = 113778.6334084612, (321, 6) = 1.7592046527692369, (322, 0) = 1.7592046527692369, (322, 1) = 301.70509874815355, (322, 2) = 110249.68146542233, (322, 3) = 33.33821613742168, (322, 4) = 39.590546531342994, (322, 5) = 434092.50322129554, (322, 6) = 118081.23727070613, (323, 0) = 118081.23727070613, (323, 1) = 1.7672579805487678, (323, 2) = 315.2212490022705, (323, 3) = 114281.80921833222, (323, 4) = 34.830859845354205, (323, 5) = 41.561950945724746, (323, 6) = 423713.4900884731, (324, 0) = 423713.4900884731, (324, 1) = 122464.81415498254, (324, 2) = 1.7755985633592426, (324, 3) = 329.7110887918784, (324, 4) = 118524.72919593129, (324, 5) = 36.43094436117284, (324, 6) = 43.69508732922558, (325, 0) = 43.69508732922558, (325, 1) = 412790.52097265073, (325, 2) = 127084.56021849698, (325, 3) = 1.7839391461697174, (325, 4) = 344.7061604562475, (325, 5) = 122829.31135471209, (325, 6) = 38.0867239076165, (326, 0) = 38.0867239076165, (326, 1) = 45.92435558624352, (326, 2) = 401703.11307522445, (326, 3) = 131779.17264547737, (326, 4) = 1.792279728980192, (326, 5) = 360.2104832672382, (326, 6) = 127188.38825290391, (327, 0) = 127188.38825290391, (327, 1) = 39.79863093399739, (327, 2) = 48.252921792417936, (327, 3) = 390465.05820756627, (327, 4) = 136541.59619973446, (327, 5) = 1.8006203117906667, (327, 6) = 376.2269270548944, (328, 0) = 376.2269270548944, (328, 1) = 131594.18843701665, (328, 2) = 41.5669701530323, (328, 3) = 50.683966292351364, (328, 4) = 379091.4360478948, (328, 5) = 141364.14228598686, (328, 6) = 1.8093807798421144, (329, 0) = 1.8093807798421144, (329, 1) = 393.60290537910964, (329, 2) = 136262.9442569719, (329, 3) = 43.48527992328198, (329, 4) = 53.35122839042395, (329, 5) = 367017.1574333089, (329, 6) = 146485.10811200622, (330, 0) = 146485.10811200622, (330, 1) = 1.8181412478935621, (330, 2) = 411.54603589497117, (330, 3) = 140963.64322005498, (330, 4) = 45.466056194407116, (330, 5) = 56.13871906655289, (330, 6) = 354831.7820961561, (331, 0) = 354831.7820961561, (331, 1) = 151652.87625426616, (331, 2) = 1.8269017159450098, (331, 3) = 430.0549899002864, (331, 4) = 145685.27560335764, (331, 5) = 47.509135378311285, (331, 6) = 59.05006873167085, (332, 0) = 59.05006873167085, (332, 1) = 342557.1244737044, (332, 2) = 156856.41382474164, (332, 3) = 1.8356621839964575, (332, 4) = 449.1266572343233, (332, 5) = 150416.26059039493, (332, 6) = 49.61415614677715, (333, 0) = 49.61415614677715, (333, 1) = 62.08887926752636, (333, 2) = 330216.2688670872, (333, 3) = 162084.07120391593, (333, 4) = 1.8442104586878414, (333, 5) = 468.2740942000914, (333, 6) = 155030.09414077314, (334, 0) = 155030.09414077314, (334, 1) = 51.72736022093258, (334, 2) = 65.18035361281093, (334, 3) = 318133.71842184727, (334, 4) = 167196.6714462084, (334, 5) = 1.8527587333792255, (334, 6) = 487.9463308509689, (335, 0) = 487.9463308509689, (335, 1) = 159629.5844783911, (335, 2) = 53.89829245433452, (335, 3) = 68.39979980093987, (335, 4) = 306034.8629169346, (335, 5) = 172308.7277736747, (335, 6) = 1.8613070080706096, (336, 0) = 1.8613070080706096, (336, 1) = 508.1353235313146, (336, 2) = 164202.70257293445, (336, 3) = 56.12604560938012, (336, 4) = 71.75036627627681, (336, 5) = 293944.066407187, (336, 6) = 177408.01483155423, (337, 0) = 177408.01483155423, (337, 1) = 1.8698552827619934, (337, 2) = 528.8311929120148, (337, 3) = 168737.20341759524, (337, 4) = 58.40950890555403, (337, 5) = 75.23512604252404, (337, 6) = 281886.2599594786, (338, 0) = 281886.2599594786, (338, 1) = 182482.04412027934, (338, 2) = 1.8781379879461353, (338, 3) = 549.3565664152035, (338, 4) = 173082.2768605009, (338, 5) = 60.67393444121913, (338, 6) = 78.74244472073114, (339, 0) = 78.74244472073114, (339, 1) = 270258.500970627, (339, 2) = 187362.35395532692, (339, 3) = 1.8864206931302774, (339, 4) = 570.3346591172788, (339, 5) = 177368.01386246513, (339, 6) = 62.988067287424855, (340, 0) = 62.988067287424855, (340, 1) = 82.38113955994503, (340, 2) = 258709.0581758247, (340, 3) = 192195.29360580104, (340, 4) = 1.8947033983144193, (340, 5) = 591.7517261675583, (340, 6) = 181583.0496926695, (341, 0) = 181583.0496926695, (341, 1) = 65.35037002346887, (341, 2) = 86.1536911993076, (341, 3) = 247261.42084844105, (341, 4) = 196969.15420804487, (341, 5) = 1.9029861034985611, (341, 6) = 613.5923938904617, (342, 0) = 613.5923938904617, (342, 1) = 185716.18759226517, (342, 2) = 67.75912482678653, (342, 3) = 90.06247011200982, (342, 4) = 235938.86537189764, (342, 5) = 201672.35288297466, (342, 6) = 1.9106172486462787, (343, 0) = 1.9106172486462787, (343, 1) = 634.0753214332113, (343, 2) = 189442.2214024948, (343, 3) = 70.01788268143007, (343, 4) = 93.78627679936353, (343, 5) = 225637.53671582896, (343, 6) = 205933.1816850813, (344, 0) = 205933.1816850813, (344, 1) = 1.9182483937939963, (344, 2) = 654.8892381625642, (344, 3) = 193080.95413995127, (344, 4) = 72.31288131038218, (344, 5) = 97.62926261694787, (344, 6) = 215479.6589935747, (345, 0) = 215479.6589935747, (345, 1) = 210115.52658341135, (345, 2) = 1.925879538941714, (345, 3) = 676.0189014801458, (345, 4) = 196624.24832314037, (345, 5) = 74.64242124807535, (345, 6) = 101.59295364052832, (346, 0) = 101.59295364052832, (346, 1) = 205482.44862628728, (346, 2) = 214210.86478625474, (346, 3) = 1.9335106840894316, (346, 4) = 697.4480319172226, (346, 5) = 200064.34821709403, (346, 6) = 77.00468836417005, (347, 0) = 77.00468836417005, (347, 1) = 105.67876949901978, (347, 2) = 195662.43953052294, (347, 3) = 218211.0284067516, (347, 4) = 1.9405473718419457, (347, 5) = 717.4583831454881, (347, 6) = 203138.6547423341, (348, 0) = 203138.6547423341, (348, 1) = 79.21028497152443, (348, 2) = 109.55565786901603, (348, 3) = 186778.10612617963, (348, 4) = 221808.50061450436, (348, 5) = 1.94758405959446, (348, 6) = 737.6946889141602, (349, 0) = 737.6946889141602, (349, 1) = 206113.45855899496, (349, 2) = 81.44051542057721, (349, 3) = 113.53841087282052, (349, 4) = 178069.7993160968, (349, 5) = 225312.56165652242, (349, 6) = 1.954620747346974, (350, 0) = 1.954620747346974, (350, 1) = 758.1423552091809, (350, 2) = 208983.64315512183, (350, 3) = 83.69375546658857, (350, 4) = 117.62785144248556, (350, 5) = 169548.70393400354, (350, 6) = 228717.72417124885, (351, 0) = 228717.72417124885, (351, 1) = 1.9616574350994882, (351, 2) = 778.7862147162058, (351, 3) = 211744.515749905, (351, 4) = 85.96831761929809, (351, 5) = 121.82471174445041, (351, 6) = 161225.20444483712, (352, 0) = 161225.20444483712, (352, 1) = 232018.90958708012, (352, 2) = 1.9681764890356335, (352, 3) = 798.0729167556318, (352, 4) = 214201.01922148548, (352, 5) = 88.09306957908358, (352, 6) = 125.80925431645659, (353, 0) = 125.80925431645659, (353, 1) = 153698.6869526828, (353, 2) = 234980.39306739965, (353, 3) = 1.9746955429717787, (353, 4) = 817.501910066368, (353, 5) = 216556.9234272908, (353, 6) = 90.233219690707, (354, 0) = 90.233219690707, (354, 1) = 129.88695940186938, (354, 2) = 146357.06118055235, (354, 3) = 237845.19141367963, (354, 4) = 1.9812145969079242, (354, 5) = 837.0602787594767, (354, 6) = 218809.47256942338, (355, 0) = 218809.47256942338, (355, 1) = 92.38733226584057, (355, 2) = 134.05817130069434, (355, 3) = 139206.7105363811, (355, 4) = 240610.21944260638, (355, 5) = 1.9877336508440695, (355, 6) = 856.7348442809451, (356, 0) = 856.7348442809451, (356, 1) = 220956.2870396805, (356, 2) = 94.55394278895255, (356, 3) = 138.32316181565275, (356, 4) = 132253.2898604188, (356, 5) = 243272.76121806947, (356, 6) = 1.9937956142972773, (357, 0) = 1.9937956142972773, (357, 1) = 875.1224475628075, (357, 2) = 222855.92960733606, (357, 3) = 96.57855113829947, (357, 4) = 142.37342682352357, (357, 5) = 125968.46290576941, (357, 6) = 245654.5857405312, (358, 0) = 245654.5857405312, (358, 1) = 1.9998575777504852, (358, 2) = 893.5881859134001, (358, 3) = 224661.02810118548, (358, 4) = 98.61148477643334, (358, 5) = 146.50504136212933, (358, 6) = 119861.68504624547, (359, 0) = 119861.68504624547, (359, 1) = 247944.1043241069, (359, 2) = 2.005919541203693, (359, 3) = 912.1212202903031, (359, 4) = 226370.49269567244, (359, 5) = 100.65154009174397, (359, 6) = 150.71803857244802, (360, 0) = 150.71803857244802, (360, 1) = 113935.88650980552, (360, 2) = 250139.94992608682, (360, 3) = 2.0119815046569007, (360, 4) = 930.7106383347101, (360, 5) = 227983.52830641568, (360, 6) = 102.69750559591635, (361, 0) = 102.69750559591635, (361, 1) = 155.0123962600936, (361, 2) = 108193.41722603259, (361, 3) = 252241.04819702258, (361, 4) = 2.0176379643503526, (361, 5) = 948.0977592801703, (361, 6) = 229401.2365621769, (362, 0) = 229401.2365621769, (362, 1) = 104.61086989880822, (362, 2) = 159.09280041634827, (362, 3) = 103002.01360788463, (362, 4) = 254115.44076447602, (362, 5) = 2.023294424043804, (362, 6) = 965.5156471625523, (363, 0) = 965.5156471625523, (363, 1) = 230734.30586040745, (363, 2) = 106.52734633796368, (363, 3) = 163.24386073335097, (363, 4) = 97972.87769457746, (363, 5) = 255906.18912436353, (363, 6) = 2.028950883737256, (364, 0) = 2.028950883737256, (364, 1) = 982.9555370050724, (364, 2) = 231982.71232361425, (364, 3) = 108.44596251433036, (364, 4) = 167.46541976975664, (364, 5) = 93106.67737411904, (364, 6) = 257613.044646877, (365, 0) = 257613.044646877, (365, 1) = 2.0346073434307073, (365, 2) = 1000.4086939427407, (365, 3) = 233146.644055702, (365, 4) = 110.36574957132288, (365, 5) = 171.7572791739793, (365, 6) = 88403.65740227787, (366, 0) = 88403.65740227787, (366, 1) = 259235.97132517892, (366, 2) = 2.039905785249105, (366, 3) = 1016.7615113238911, (366, 4) = 234160.62383380657, (366, 5) = 112.1642345169456, (366, 6) = 175.84104515325674, (367, 0) = 175.84104515325674, (367, 1) = 84146.19073428193, (367, 2) = 260680.19206730137, (367, 3) = 2.0452042270675026, (367, 4) = 1033.1113617836008, (367, 5) = 235101.27076978495, (367, 6) = 113.9621271158927, (368, 0) = 113.9621271158927, (368, 1) = 179.98604913680103, (368, 2) = 80031.37411207905, (368, 3) = 262051.1837866683, (368, 4) = 2.0505026688859007, (368, 5) = 1049.45133169813, (368, 6) = 235969.17326375403, (369, 0) = 235969.17326375403, (369, 1) = 115.75866106336593, (369, 2) = 184.19202575255764, (369, 3) = 76058.52967160053, (369, 4) = 263349.3571534896, (369, 5) = 2.0558011107042984, (369, 6) = 1065.7745860130672, (370, 0) = 1065.7745860130672, (370, 1) = 236765.06252398188, (370, 2) = 117.55307892495213, (370, 3) = 188.4586800059085, (370, 4) = 72226.69052433007, (370, 5) = 264575.2675620409, (370, 6) = 2.0607857987573563, (371, 0) = 2.0607857987573563, (371, 1) = 1081.1099518378883, (371, 2) = 237448.85039624607, (371, 3) = 119.23863858135951, (371, 4) = 192.52778273771173, (371, 5) = 68749.38300122668, (371, 6) = 265663.22925010754, (372, 0) = 265663.22925010754, (372, 1) = 2.0657704868104148, (372, 2) = 1096.419093545983, (372, 3) = 238070.46686536254, (372, 4) = 120.92105922731177, (372, 5) = 196.6500046953356, (372, 6) = 65394.57912665958, (373, 0) = 65394.57912665958, (373, 1) = 266688.5042191947, (373, 2) = 2.070755174863473, (373, 3) = 1111.6966433920804, (373, 4) = 238630.80379170884, (373, 5) = 122.59974647616895, (373, 6) = 200.82502619486615, (374, 0) = 200.82502619486615, (374, 1) = 62160.89023637873, (374, 2) = 267651.8459746502, (374, 3) = 2.075739862916531, (374, 4) = 1126.9373287916385, (374, 5) = 239130.84389203673, (374, 6) = 124.27411661356825, (375, 0) = 124.27411661356825, (375, 1) = 205.05250636955444, (375, 2) = 59046.74076581729, (375, 3) = 268554.10124485695, (375, 4) = 2.080451102624626, (375, 5) = 1141.3034003199612, (375, 6) = 239548.98745676503, (376, 0) = 239548.98745676503, (376, 1) = 125.85215069251191, (376, 2) = 209.09597103104198, (376, 3) = 56211.73440925227, (376, 4) = 269351.54928008816, (376, 5) = 2.0851623423327212, (376, 6) = 1155.6277014138163, (377, 0) = 1155.6277014138163, (377, 1) = 239915.1679164716, (377, 2) = 127.42535010028253, (377, 3) = 213.18564815660082, (377, 4) = 53480.37125263845, (377, 5) = 270096.1005744444, (377, 6) = 2.0898735820408163, (378, 0) = 2.0898735820408163, (378, 1) = 1169.906104964892, (378, 2) = 240230.3874657065, (378, 3) = 128.99325831394083, (378, 4) = 217.32119682591951, (378, 5) = 50850.95696308975, (378, 6) = 270788.65063769114, (379, 0) = 270788.65063769114, (379, 1) = 2.0945848217489114, (379, 2) = 1184.134578879663, (379, 3) = 240495.70263846722, (379, 4) = 130.555429436619, (379, 5) = 221.502261082196, (379, 6) = 48321.68291067203, (380, 0) = 48321.68291067203, (380, 1) = 271430.1517013445, (380, 2) = 2.099058259245897, (380, 3) = 1197.5950765065882, (380, 4) = 240702.44106316695, (380, 5) = 132.03304403511615, (380, 6) = 225.51407381967175, (381, 0) = 225.51407381967175, (381, 1) = 46011.02301874207, (381, 2) = 271992.9359025988, (381, 3) = 2.103531696742883, (381, 4) = 1211.0037711989153, (381, 5) = 240866.15276832698, (381, 6) = 133.5047359310754, (382, 0) = 133.5047359310754, (382, 1) = 229.566257368039, (382, 2) = 43787.23220203904, (382, 3) = 272511.4856244193, (382, 4) = 2.1080051342398693, (382, 5) = 1224.357509416045, (382, 6) = 240987.83827604834, (383, 0) = 240987.83827604834, (383, 1) = 134.97015671390562, (383, 2) = 233.65846907582616, (383, 3) = 41648.55170699444, (383, 4) = 272986.719604133, (383, 5) = 2.112478571736855, (383, 6) = 1237.6532247003709, (384, 0) = 1237.6532247003709, (384, 1) = 241068.52790817528, (384, 2) = 136.4289676964298, (384, 3) = 237.79035567341478, (384, 4) = 39593.157806550866, (384, 5) = 273419.58857226453, (384, 6) = 2.116745032465616, (385, 0) = 2.116745032465616, (385, 1) = 1250.2769892323997, (385, 2) = 241108.25757397985, (385, 3) = 137.81382323487057, (385, 4) = 241.76769841698913, (385, 5) = 37708.73435199588, (385, 6) = 273793.85652994626, (386, 0) = 273793.85652994626, (386, 1) = 2.121011493194376, (386, 2) = 1262.84279257939, (386, 3) = 241112.5829431255, (386, 4) = 139.19209428763656, (386, 5) = 245.7804731898591, (386, 6) = 35896.70158876514, (387, 0) = 35896.70158876514, (387, 1) = 274131.3400918462, (387, 2) = 2.1252779539231366, (387, 3) = 1275.3482362876507, (387, 4) = 241082.44319349082, (387, 5) = 140.56351624158268, (387, 6) = 249.82834657902288, (388, 0) = 249.82834657902288, (388, 1) = 34155.370158749036, (388, 2) = 274432.9159970826, (388, 3) = 2.1295444146518974, (388, 4) = 1287.7909981634755, (388, 5) = 241018.79138153204, (388, 6) = 141.9278329892994, (389, 0) = 141.9278329892994, (389, 1) = 253.91097771505076, (389, 2) = 32483.01811134713, (389, 3) = 274699.4767900783, (389, 4) = 2.1336301909978497, (389, 5) = 1299.6459818760643, (389, 6) = 240927.31227724208, (390, 0) = 240927.31227724208, (390, 1) = 143.2274823877696, (390, 2) = 257.85296868910063, (390, 3) = 30944.534219566016, (390, 4) = 274922.76284605265, (390, 5) = 2.1377159673438024, (390, 6) = 1311.4395400421226, (391, 0) = 1311.4395400421226, (391, 1) = 240806.82976670138, (391, 2) = 144.5201813454179, (391, 3) = 261.82620351999344, (391, 4) = 29466.166260865193, (391, 5) = 275115.5642025919, (391, 6) = 2.141801743689755, (392, 0) = 2.141801743689755, (392, 1) = 1323.1698567503272, (392, 2) = 240658.19391101605, (392, 3) = 145.8057298578583, (392, 4) = 265.83036380374335, (392, 5) = 28046.36146061759, (392, 6) = 275278.6834327612, (393, 0) = 275278.6834327612, (393, 1) = 2.1458875200357075, (393, 2) = 1334.835181125981, (393, 3) = 240482.25866566075, (393, 4) = 147.0839351686934, (393, 5) = 269.86512594300274, (393, 6) = 26683.555051375653, (394, 0) = 26683.555051375653, (394, 1) = 275412.92865091964, (394, 2) = 2.1498148893427427, (394, 3) = 1345.9854091731536, (394, 4) = 240288.20800060846, (394, 5) = 148.3054900093197, (394, 6) = 273.7719981763037, (395, 0) = 273.7719981763037, (395, 1) = 25425.84907985459, (395, 2) = 275515.5073543617, (395, 3) = 2.1537422586497783, (395, 4) = 1357.0726068521544, (395, 5) = 240070.47844833208, (395, 6) = 149.51993220287727, (396, 0) = 149.51993220287727, (396, 1) = 277.7065447534029, (396, 2) = 24217.964859333435, (396, 3) = 275592.87409727235, (396, 4) = 2.1576696279568135, (396, 5) = 1368.095406943795, (396, 6) = 239829.82175506925, (397, 0) = 239829.82175506925, (397, 1) = 150.72711147704715, (397, 2) = 281.66846495257073, (397, 3) = 23058.513757447567, (397, 4) = 275645.7446732691, (397, 5) = 2.1615969972638487, (397, 6) = 1379.052496800117, (398, 0) = 1379.052496800117, (398, 1) = 239566.98755483917, (398, 2) = 151.926883637085, (398, 3) = 285.6574544827602, (398, 4) = 21946.107785464377, (398, 5) = 275674.83414823335, (398, 6) = 2.165384803506441, (399, 0) = 2.165384803506441, (399, 1) = 1389.5567902645885, (399, 2) = 239293.18214009132, (399, 3) = 153.07687461195545, (399, 4) = 289.5300465562543, (399, 5) = 20916.503994378934, (399, 6) = 275681.0284564588, (400, 0) = 275681.0284564588, (400, 1) = 2.169172609749033, (400, 2) = 1399.997722788105, (400, 3) = 239000.10167377547, (400, 4) = 154.21972996698693, (400, 5) = 293.4272523810653, (400, 6) = 19928.145365133983, (401, 0) = 19928.145365133983, (401, 1) = 275666.39697750204, (401, 2) = 2.172960415991625, (401, 3) = 1410.3742728525322, (401, 4) = 238688.40069017687, (401, 5) = 155.3553377209553, (401, 6) = 297.34878978156, (402, 0) = 297.34878978156, (402, 1) = 18979.812336851002, (402, 2) = 275631.5671967626, (402, 3) = 2.176748222234217, (402, 4) = 1420.6854642585638, (402, 5) = 238358.72821525676, (402, 6) = 156.48359093677365, (403, 0) = 156.48359093677365, (403, 1) = 301.2943741821486, (403, 2) = 18070.293354426674, (403, 3) = 275577.16224292596, (403, 4) = 2.1804124299895267, (403, 5) = 1430.597125621784, (403, 6) = 238023.3162126601, (404, 0) = 238023.3162126601, (404, 1) = 157.5679342907166, (404, 2) = 305.1338243971125, (404, 3) = 17226.256998926423, (404, 4) = 275506.4863067076, (404, 5) = 2.184076637744836, (404, 6) = 1440.4459598326512, (405, 0) = 1440.4459598326512, (405, 1) = 237672.2589295316, (405, 2) = 158.64521316120815, (405, 3) = 308.99524728433084, (405, 4) = 16416.348333904418, (405, 5) = 275418.6200598808, (405, 6) = 2.1877408455001457, (406, 0) = 2.1877408455001457, (406, 1) = 1450.2312120363854, (406, 2) = 237306.12011365793, (406, 3) = 159.71534508221683, (406, 4) = 312.8783790468695, (406, 5) = 15639.509552677635, (406, 6) = 275314.1070828091, (407, 0) = 275314.1070828091, (407, 1) = 2.191405053255455, (407, 2) = 1459.9521647589693, (407, 3) = 236925.45628929112, (407, 4) = 160.77825174600835, (407, 5) = 316.78295433238395, (407, 6) = 14894.694784894353, (408, 0) = 14894.694784894353, (408, 1) = 275193.48468363384, (408, 2) = 2.1949592355836884, (408, 3) = 1469.3191508900445, (408, 4) = 236542.86401790733, (408, 5) = 161.8022693052629, (408, 6) = 320.5905215760762, (409, 0) = 320.5905215760762, (409, 1) = 14201.864451334106, (409, 2) = 275061.59453470196, (409, 3) = 2.198513417911922, (409, 4) = 1478.6244206361828, (409, 5) = 236147.61203748154, (409, 6) = 162.81935603181645, (410, 0) = 162.81935603181645, (410, 1) = 324.41776773543705, (410, 2) = 13537.268753882256, (410, 3) = 274915.52115424897, (410, 4) = 2.2020676002401554, (410, 5) = 1487.8674251249577, (410, 6) = 235740.1821357218, (411, 0) = 235740.1821357218, (411, 1) = 163.8294522402156, (411, 2) = 328.2644466603024, (411, 3) = 12899.99827703392, (411, 4) = 274755.7314894863, (411, 5) = 2.2056217825683886, (411, 6) = 1497.047646176061, (412, 0) = 1497.047646176061, (412, 1) = 235321.04822038198, (412, 2) = 164.83250165739912, (412, 3) = 332.13031125631005, (412, 4) = 12289.15728286374, (412, 5) = 274582.6853898889, (412, 6) = 2.2090775335244395, (413, 0) = 2.2090775335244395, (413, 1) = 1505.9129634621802, (413, 2) = 234902.74180860294, (413, 3) = 165.8009651877542, (413, 4) = 335.90727298608306, (413, 5) = 11719.738208034347, (413, 6) = 274402.1503853229, (414, 0) = 274402.1503853229, (414, 1) = 2.21253328448049, (414, 2) = 1514.7180502127944, (414, 3) = 234474.2283669722, (414, 4) = 166.76267188775114, (414, 5) = 339.70190903885384, (414, 6) = 11173.680612987555, (415, 0) = 11173.680612987555, (415, 1) = 274209.9168003513, (415, 2) = 2.2159890354365404, (415, 3) = 1523.4625168546436, (415, 4) = 234035.91728243916, (415, 5) = 167.71757967376732, (415, 6) = 343.51398989308416, (416, 0) = 343.51398989308416, (416, 1) = 10650.207685703203, (416, 2) = 274006.3833109395, (416, 3) = 2.2194447863925912, (416, 4) = 1532.1459989338582, (416, 5) = 233588.2100527593, (416, 6) = 168.66564925345418, (417, 0) = 168.66564925345418, (417, 1) = 347.3432855256126, (417, 2) = 10148.55667173761, (417, 3) = 273791.9413449791, (417, 4) = 2.2228120624021894, (417, 5) = 1540.5481786619364, (417, 6) = 233143.30168098604, (418, 0) = 233143.30168098604, (418, 1) = 169.58283352434046, (418, 2) = 351.09088210014374, (418, 3) = 9680.026919210954, (418, 4) = 273572.86239336076, (418, 5) = 2.2261793384117876, (418, 6) = 1548.8918467279284, (419, 0) = 1548.8918467279284, (419, 1) = 232690.1996970906, (419, 2) = 170.4934597519867, (419, 3) = 354.85439063641127, (419, 4) = 9230.831270330875, (419, 5) = 273344.1369414169, (419, 6) = 2.2295466144213862, (420, 0) = 2.2295466144213862, (420, 1) = 1557.176736842045, (420, 2) = 232229.2504639137, (420, 3) = 171.39749946107673, (420, 4) = 358.63359710179503, (420, 5) = 8800.309356581385, (420, 6) = 273106.10384556826, (421, 0) = 273106.10384556826, (421, 1) = 2.2329138904309844, (421, 2) = 1565.4026032241936, (421, 3) = 231760.79282350442, (421, 4) = 172.29492645402726, (421, 5) = 362.4282872820252, (421, 6) = 8387.814432385818, (422, 0) = 8387.814432385818, (422, 1) = 272859.0949656983, (422, 2) = 2.236201289837914, (422, 3) = 1573.376184785257, (422, 4) = 231296.52108296475, (422, 5) = 173.16466304699622, (422, 6) = 366.14769392449494, (423, 0) = 366.14769392449494, (423, 1) = 8001.88979686415, (423, 2) = 272609.5971526564, (423, 3) = 2.239488689244843, (423, 4) = 1581.293106617824, (423, 5) = 230825.70778732703, (423, 6) = 174.02805423722987, (424, 0) = 174.02805423722987, (424, 1) = 369.8814543754527, (424, 2) = 7631.971457585537, (424, 3) = 272352.14757833094, (424, 4) = 2.2427760886517727, (424, 5) = 1589.1531978442229, (424, 6) = 230348.64499986637, (425, 0) = 230348.64499986637, (425, 1) = 174.88508206874388, (425, 2) = 373.6293689259262, (425, 3) = 7277.500065888224, (425, 4) = 272087.03328742535, (425, 5) = 2.2460634880587023, (425, 6) = 1596.9563043010867, (426, 0) = 1596.9563043010867, (426, 1) = 229865.6178346748, (426, 2) = 175.73573044063858, (426, 3) = 377.3912379156558, (426, 4) = 6937.929003823718, (426, 5) = 271814.5348033837, (426, 6) = 2.249278479118314, (427, 0) = 2.249278479118314, (427, 1) = 1604.532291650742, (427, 2) = 229387.72790208424, (427, 3) = 176.56145851318124, (427, 4) = 381.0835530173062, (427, 5) = 6619.7368688295755, (427, 6) = 271541.15919855755, (428, 0) = 271541.15919855755, (428, 1) = 2.2524934701779253, (428, 2) = 1612.0535340771514, (428, 3) = 228904.65150525232, (428, 4) = 177.38106002094958, (428, 5) = 384.78883701526803, (428, 6) = 6314.801026350652, (429, 0) = 6314.801026350652, (429, 1) = 271261.2317368153, (429, 2) = 2.255708461237537, (429, 3) = 1619.5199344808416, (429, 4) = 228416.63427148847, (429, 5) = 178.1945251308315, (429, 6) = 388.5069033878588, (430, 0) = 388.5069033878588, (430, 1) = 6022.649007537903, (430, 2) = 270974.99495766015, (430, 3) = 2.2589234522971484, (430, 4) = 1626.931409361127, (430, 5) = 227923.91554260982, (430, 6) = 179.0018455179931, (431, 0) = 179.0018455179931, (431, 1) = 392.23756582667255, (431, 2) = 5742.819954506535, (431, 3) = 270682.6854638712, (431, 4) = 2.2620725591479927, (431, 5) = 1634.13768638786, (431, 6) = 227436.96027289555, (432, 0) = 227436.96027289555, (432, 1) = 179.78665795922382, (432, 2) = 395.9038088387019, (432, 3) = 5480.239914736161, (432, 4) = 270390.70082436875, (432, 5) = 2.2652216659988365, (432, 6) = 1641.2911471512682, (433, 0) = 1641.2911471512682, (433, 1) = 226945.9296939158, (433, 2) = 180.5655635415335, (433, 3) = 399.5817837071564, (433, 4) = 5228.643066245934, (433, 5) = 270093.3210979577, (433, 6) = 2.2683707728496803, (434, 0) = 2.2683707728496803, (434, 1) = 1648.3917514911127, (434, 2) = 226451.02993971328, (434, 3) = 181.33855869040093, (434, 4) = 403.27131601954113, (434, 5) = 4987.631182380493, (434, 6) = 269790.7508273912, (435, 0) = 269790.7508273912, (435, 1) = 2.2715198797005245, (435, 2) = 1655.4394702934856, (435, 3) = 225952.46154542384, (435, 4) = 182.10564105555807, (435, 5) = 406.9722316927183, (435, 6) = 4756.816445584132, (436, 0) = 4756.816445584132, (436, 1) = 269483.1892403698, (436, 2) = 2.2746088344456297, (436, 3) = 1662.3011710617657, (436, 4) = 225460.0403312857, (436, 5) = 182.85232560412194, (436, 6) = 410.6133465325786, (437, 0) = 410.6133465325786, (437, 1) = 4539.953321475699, (437, 2) = 269176.840344114, (437, 3) = 2.2776977891907344, (437, 4) = 1669.11196418509, (437, 5) = 224964.45460829494, (437, 6) = 183.593320197366, (438, 0) = 183.593320197366, (438, 1) = 414.26508314998114, (438, 2) = 4332.193823358906, (438, 3) = 268866.0526480011, (438, 4) = 2.280786743935839, (438, 5) = 1675.871853304208, (438, 6) = 224465.8770609903, (439, 0) = 224465.8770609903, (439, 1) = 184.32862606567002, (439, 2) = 417.92727823596994, (439, 3) = 4133.202863245306, (439, 4) = 268550.99840243795, (439, 5) = 2.2838756986809443, (439, 6) = 1682.5808510176644, (440, 0) = 1682.5808510176644, (440, 1) = 223964.47544291118, (440, 2) = 185.0582454313468, (440, 3) = 421.5997688912165, (440, 4) = 3942.6545675226344, (440, 5) = 268231.8451575212, (440, 6) = 2.286909566340837, (441, 0) = 2.286909566340837, (441, 1) = 1689.1206861277064, (441, 2) = 223469.42409500282, (441, 3) = 185.76932090419143, (441, 4) = 425.2166305021605, (441, 5) = 3763.4163519452495, (441, 6) = 267914.55104488577, (442, 0) = 267914.55104488577, (442, 1) = 2.289943434000729, (442, 2) = 1695.6114791055102, (442, 3) = 222971.95446388357, (442, 4) = 186.47491803999586, (442, 5) = 428.8431134283222, (442, 6) = 3591.7269672788207, (443, 0) = 3591.7269672788207, (443, 1) = 267593.6090740848, (443, 2) = 2.2929773016606214, (443, 3) = 1702.0532671220847, (443, 4) = 222472.2109934762, (443, 5) = 187.1750417383867, (443, 6) = 432.47906453622977, (444, 0) = 432.47906453622977, (444, 1) = 3427.3048246085486, (444, 2) = 267269.1641463047, (444, 3) = 2.296011169320514, (444, 4) = 1708.4460945986452, (444, 5) = 221970.33382240028, (444, 6) = 187.86969770104662, (445, 0) = 187.86969770104662, (445, 1) = 436.12433115583354, (445, 2) = 3269.8764140868093, (445, 3) = 266941.3570446093, (445, 4) = 2.298994451095965, (445, 5) = 1714.6846371254958, (445, 6) = 221474.87584126825, (446, 0) = 221474.87584126825, (446, 1) = 188.5474457240997, (446, 2) = 439.7177538151714, (446, 3) = 3121.6354368930197, (446, 4) = 266615.8696237505, (446, 5) = 2.301977732871416, (446, 6) = 1720.8759446339266, (447, 0) = 1720.8759446339266, (447, 1) = 220977.6105926413, (447, 2) = 189.21992011018762, (447, 3) = 443.3198924693916, (447, 4) = 2979.6565896176044, (447, 5) = 266287.3888710523, (447, 6) = 2.304961014646867, (448, 0) = 2.304961014646867, (448, 1) = 1727.020079784807, (448, 2) = 220478.6587365878, (448, 3) = 189.88712853980664, (448, 4) = 446.9306033098753, (448, 5) = 2843.703485879007, (448, 6) = 265956.03658677946, (449, 0) = 265956.03658677946, (449, 1) = 2.307944296422318, (449, 2) = 1733.117111093795, (449, 3) = 219978.13719946367, (449, 4) = 190.54907934040054, (449, 5) = 450.5497430256565, (449, 6) = 2713.546770627327, (450, 0) = 2713.546770627327, (450, 1) = 265621.93098907627, (450, 2) = 2.310881015655448, (450, 3) = 1739.0730464777566, (450, 4) = 219484.00453139513, (450, 5) = 191.19557207031536, (450, 6) = 454.1204896446761, (451, 0) = 454.1204896446761, (451, 1) = 2590.8669762228697, (451, 2) = 265290.4622065693, (451, 3) = 2.313817734888578, (451, 4) = 1744.983485834569, (451, 5) = 218988.5645036299, (451, 6) = 191.83698792040593, (452, 0) = 191.83698792040593, (452, 1) = 457.69912992824186, (452, 2) = 2473.3840056732574, (452, 3) = 264956.5420197538, (452, 4) = 2.3167544541217078, (452, 5) = 1750.8485110154904, (452, 6) = 218491.91778498088, (453, 0) = 218491.91778498088, (453, 1) = 192.47333665660415, (453, 2) = 461.2855286161956, (453, 3) = 2360.8995801932124, (453, 4) = 264620.27275687933, (453, 5) = 2.3196911733548378, (453, 6) = 1756.6682085866169, (454, 0) = 1756.6682085866169, (454, 1) = 217994.16182352125, (454, 2) = 193.104628565126, (454, 3) = 464.87955096584017, (454, 4) = 2253.221504836592, (454, 5) = 264281.75364794617, (454, 6) = 2.322584947687362, (455, 0) = 2.322584947687362, (455, 1) = 1762.3585529032143, (455, 2) = 217502.6914228111, (455, 3) = 193.7217528958841, (455, 4) = 468.4283429852488, (455, 5) = 2151.6383836541595, (455, 6) = 263946.0776592157, (456, 0) = 263946.0776592157, (456, 1) = 2.325478722019886, (456, 2) = 1768.0050663145205, (456, 3) = 217010.32225154396, (456, 4) = 194.33398856947838, (456, 5) = 471.98427906743916, (456, 6) = 2054.369693904411, (457, 0) = 2054.369693904411, (457, 1) = 263608.39920611517, (457, 2) = 2.3283724963524097, (457, 3) = 1773.6078449260856, (457, 4) = 216517.13820142354, (457, 5) = 194.94134689288248, (457, 6) = 475.5472317937726, (458, 0) = 475.5472317937726, (458, 1) = 1961.24922640129, (458, 2) = 263268.80423043255, (458, 3) = 2.331266270684934, (458, 4) = 1779.1669886272625, (458, 5) = 216023.22039780594, (458, 6) = 195.54383958994515, (459, 0) = 195.54383958994515, (459, 1) = 479.11707427230135, (459, 2) = 1872.1160114911356, (459, 3) = 262927.37600630615, (459, 4) = 2.334120373235454, (459, 5) = 1784.6072794366216, (459, 6) = 215535.43154060977, (460, 0) = 215535.43154060977, (460, 1) = 196.1333183116007, (460, 2) = 482.64460201487117, (460, 3) = 1787.9585819232102, (460, 4) = 262588.91139792535, (460, 5) = 2.3369744757859743, (460, 6) = 1790.0053276631472, (461, 0) = 1790.0053276631472, (461, 1) = 215047.0774398801, (461, 2) = 196.7180877786243, (461, 3) = 486.17858823323814, (461, 4) = 1707.3843862054403, (461, 5) = 262248.81643269677, (461, 6) = 2.3398285783364945, (462, 0) = 2.3398285783364945, (462, 1) = 1795.361239801516, (462, 2) = 214558.22792549475, (462, 3) = 197.2981604132285, (462, 4) = 489.7189127072626, (462, 5) = 1630.2541653635635, (462, 6) = 261907.1632802392, (463, 0) = 261907.1632802392, (463, 1) = 2.3426826808870147, (463, 2) = 1800.6751253699526, (463, 3) = 214068.95045951704, (463, 4) = 197.87354897009718, (463, 5) = 493.2654557450265, (463, 6) = 1556.4331558824983, (464, 0) = 1556.4331558824983, (464, 1) = 261564.02182160495, (464, 2) = 2.3455000927095955, (464, 3) = 1805.879588899984, (464, 4) = 213585.60669149645, (464, 5) = 198.43695929687505, (464, 6) = 496.77238921987595, (465, 0) = 496.77238921987595, (465, 1) = 1486.6796260972292, (465, 2) = 261223.8978635855, (465, 3) = 2.348317504532176, (465, 4) = 1811.04332040816, (465, 5) = 213101.96950756817, (465, 6) = 198.9958308786169, (466, 0) = 198.9958308786169, (466, 1) = 500.2851521581297, (466, 2) = 1419.903171504339, (466, 3) = 260882.4521393318, (466, 4) = 2.3511349163547566, (466, 5) = 1816.1664337566604, (466, 6) = 212618.09696394185, (467, 0) = 212618.09696394185, (467, 1) = 199.5501769203409, (467, 2) = 503.8036309532832, (467, 3) = 1355.987155397802, (467, 4) = 260539.7452552266, (467, 5) = 2.3539523281773373, (467, 6) = 1821.2490452105405, (468, 0) = 1821.2490452105405, (468, 1) = 212134.04509587135, (468, 2) = 200.10001089066083, (468, 3) = 507.3277125230556, (468, 4) = 1294.8187863717235, (468, 5) = 260195.83586004752, (468, 6) = 2.3567357838759606, (469, 0) = 2.3567357838759606, (469, 1) = 1826.2307432421326, (469, 2) = 211655.7038624711, (469, 3) = 200.6388007321069, (469, 4) = 510.8147128195168, (469, 5) = 1236.9792680221356, (469, 6) = 259854.94592342293, (470, 0) = 259854.94592342293, (470, 1) = 2.359519239574584, (470, 2) = 1831.1731424316256, (470, 3) = 211177.29033298316, (470, 4) = 201.17321351672754, (470, 5) = 514.3069637546373, (470, 6) = 1181.6141255712846, (471, 0) = 1181.6141255712846, (471, 1) = 259512.99027614124, (471, 2) = 2.3623026952732067, (471, 3) = 1836.0763616532204, (471, 4) = 210698.852714377, (471, 5) = 201.70326297361012, (471, 6) = 517.8043578031516, (472, 0) = 517.8043578031516, (472, 1) = 1128.6256940913881, (472, 2) = 259170.01982376445, (472, 3) = 2.36508615097183, (472, 4) = 1840.940521677402, (472, 5) = 210220.43749271275, (472, 6) = 202.2289630392502, (473, 0) = 202.2289630392502, (473, 1) = 521.3067879561196, (473, 2) = 1077.919589671861, (473, 3) = 258826.08380130355, (473, 4) = 2.367838178987573, (473, 5) = 1845.7114809935608, (473, 6) = 209747.48986190546, (474, 0) = 209747.48986190546, (474, 1) = 202.74446533176638, (474, 2) = 524.774519396539, (474, 3) = 1029.940600989022, (474, 4) = 258485.12842444997, (474, 5) = 2.370590207003316, (474, 6) = 1850.44449852596, (475, 0) = 1850.44449852596, (475, 1) = 209274.64939502772, (475, 2) = 203.2557435996007, (475, 3) = 528.2469673261754, (475, 4) = 984.0189345898857, (475, 5) = 258143.31992088145, (475, 6) = 2.3733422350190585, (476, 0) = 2.3733422350190585, (476, 1) = 1855.1396963326722, (476, 2) = 208801.9560657678, (476, 3) = 203.76281189548354, (476, 4) = 531.7240298156137, (476, 5) = 940.0728238518336, (476, 6) = 257800.70106292868, (477, 0) = 257800.70106292868, (477, 1) = 2.3760942630348016, (477, 2) = 1859.7971979547, (477, 3) = 208329.44838518143, (477, 4) = 204.26568443373299, (477, 5) = 535.2056054411989, (477, 6) = 898.0232960617002, (478, 0) = 898.0232960617002, (478, 1) = 257457.31320003228, (478, 2) = 2.378817221908284, (478, 3) = 1864.3685248747393, (478, 4) = 207862.1507627785, (478, 5) = 204.75912981157455, (478, 6) = 538.6547487583524, (479, 0) = 538.6547487583524, (479, 1) = 858.2098608547329, (479, 2) = 257116.8347689958, (479, 3) = 2.3815401807817667, (479, 4) = 1868.9031927419965, (479, 5) = 207395.10555873706, (479, 6) = 205.24849576221155, (480, 0) = 205.24849576221155, (480, 1) = 542.1081143069441, (480, 2) = 820.1076266958239, (480, 3) = 256775.6798090123, (480, 4) = 2.384263139655249, (480, 5) = 1873.4013253887279, (480, 6) = 206928.34586864876, (481, 0) = 206928.34586864876, (481, 1) = 205.7337965078377, (481, 2) = 545.5656053098834, (481, 3) = 783.6481413877736, (481, 4) = 256433.88427683836, (481, 5) = 2.3869860985287312, (481, 6) = 1877.863047792977, (482, 0) = 1877.863047792977, (482, 1) = 206461.90354690072, (482, 2) = 206.21504639488475, (482, 3) = 549.027125483539, (482, 4) = 748.7653280047678, (482, 5) = 256091.48291909607, (482, 6) = 2.3896822102404123, (483, 0) = 2.3896822102404123, (483, 1) = 1882.2450299244103, (483, 2) = 206000.4028909592, (483, 3) = 206.68757443644154, (483, 4) = 552.4583923185525, (483, 5) = 715.7173195210031, (483, 6) = 255751.8935237747, (484, 0) = 255751.8935237747, (484, 1) = 2.392378321952093, (484, 2) = 1886.5915634754788, (484, 3) = 205539.27184906916, (484, 4) = 207.15615946281827, (484, 5) = 555.8934228436842, (484, 6) = 684.0931638378189, (485, 0) = 684.0931638378189, (485, 1) = 255411.77439802917, (485, 2) = 2.3950744336637735, (485, 3) = 1890.9027729758684, (485, 4) = 205078.53777400005, (485, 5) = 207.6208157482652, (485, 6) = 559.3321250276997, (486, 0) = 559.3321250276997, (486, 1) = 653.8355534771731, (486, 2) = 255071.15578942752, (486, 3) = 2.3977705453754545, (486, 4) = 1895.1787838261935, (486, 5) = 204618.22696652068, (486, 6) = 208.08155766084167, (487, 0) = 208.08155766084167, (487, 1) = 562.7744073194934, (487, 2) = 624.8891977469184, (487, 3) = 254730.06691752575, (487, 4) = 2.4004419267453896, (487, 5) = 1899.3809808776693, (487, 6) = 204162.58069216643, (488, 0) = 204162.58069216643, (488, 1) = 208.53422691364415, (488, 2) = 566.1885564005136, (488, 3) = 597.4492407156835, (488, 4) = 254391.67062312423, (488, 5) = 2.403113308115324, (488, 6) = 1903.5488697085166, (489, 0) = 1903.5488697085166, (489, 1) = 203707.39824303045, (489, 2) = 208.9830816333747, (489, 3) = 569.606042679878, (489, 4) = 571.1945068702713, (489, 5) = 254052.8667153615, (489, 6) = 2.405784689485259, (490, 0) = 2.405784689485259, (490, 1) = 1907.682574734784, (490, 2) = 203252.70217924236, (490, 3) = 209.4281360582609, (490, 4) = 573.0267784983328, (490, 5) = 546.0770132881119, (490, 6) = 253713.68066081585, (491, 0) = 253713.68066081585, (491, 1) = 2.408456070855194, (491, 2) = 1911.7822210194872, (491, 3) = 202798.51417014896, (491, 4) = 209.869404495564, (491, 5) = 576.4506766629262, (491, 6) = 522.0504877886451, (492, 0) = 522.0504877886451, (492, 1) = 253374.13705348995, (492, 2) = 2.4111047638644574, (492, 3) = 1915.81354620468, (492, 4) = 202348.70569207295, (492, 5) = 210.30320144860576, (492, 6) = 579.8485320412219, (493, 0) = 579.8485320412219, (493, 1) = 499.2612588284489, (493, 2) = 253037.14757462213, (493, 3) = 2.413753456873721, (493, 4) = 1919.8116354866365, (493, 5) = 201899.43646009956, (493, 6) = 210.73330466607035, (494, 0) = 210.73330466607035, (494, 1) = 583.2493269325661, (494, 2) = 477.4590238460985, (494, 3) = 252699.85215512203, (494, 4) = 2.4164021498829844, (494, 5) = 1923.7766125695312, (494, 6) = 201450.72503634854, (495, 0) = 201450.72503634854, (495, 1) = 211.15972828556258, (495, 2) = 586.6529777042452, (495, 3) = 456.6035987514707, (495, 4) = 252362.27225876294, (495, 5) = 2.419050842892248, (495, 6) = 1927.7086016221117, (496, 0) = 1927.7086016221117, (496, 1) = 201002.58922920362, (496, 2) = 211.58248649356125, (496, 3) = 590.0594011759343, (496, 4) = 436.6562495927639, (496, 5) = 252024.4286090721, (496, 6) = 2.4216788447532807, (497, 0) = 2.4216788447532807, (497, 1) = 1931.5773949930242, (497, 2) = 200558.5398862975, (497, 3) = 211.99833364394777, (497, 4) = 593.441872980882, (497, 5) = 417.7254343042962, (497, 6) = 251688.9831664312, (498, 0) = 251688.9831664312, (498, 1) = 2.4243068466143134, (498, 2) = 1935.4139586091353, (498, 3) = 200115.0898927053, (498, 4) = 212.41060039356745, (498, 5) = 596.8269125286475, (498, 6) = 399.616898754562, (499, 0) = 399.616898754562, (499, 1) = 251353.3165230349, (499, 2) = 2.4269348484753466, (499, 3) = 1939.2184150358642, (499, 4) = 199672.2544765914, (499, 5) = 212.8193007336954, (499, 6) = 600.2144398921771, (500, 0) = 600.2144398921771, (500, 1) = 382.29697961091637, (500, 2) = 251017.44679192815, (500, 3) = 2.4295628503363793, (500, 4) = 1942.9908871547505, (500, 5) = 199230.0482286498, (500, 6) = 213.22444868808697, (501, 0) = 213.22444868808697, (501, 1) = 603.6043755831192, (501, 2) = 365.73324225424716, (501, 3) = 250681.39145832622, (501, 4) = 2.4321721440512105, (501, 5) = 1946.7049819129122, (501, 6) = 198791.62618529802, (502, 0) = 198791.62618529802, (502, 1) = 213.62321181691672, (502, 2) = 606.9724837435318, (502, 3) = 350.00474166670665, (502, 4) = 250347.5614404182, (502, 5) = 2.4347814377660413, (502, 6) = 1950.3877884733633, (503, 0) = 1950.3877884733633, (503, 1) = 198353.85115815324, (503, 2) = 214.01850060498793, (503, 3) = 610.3428111889442, (503, 4) = 334.96161926654884, (503, 5) = 250013.58094227282, (503, 6) = 2.4373907314808725, (504, 0) = 2.4373907314808725, (504, 1) = 1954.0394279748466, (504, 2) = 197916.73559596678, (504, 3) = 214.41032886685215, (504, 4) = 613.7152813980015, (504, 5) = 320.57566244042823, (504, 6) = 249679.46527239552, (505, 0) = 249679.46527239552, (505, 1) = 2.4400000251957037, (505, 2) = 1957.6600217514338, (505, 3) = 197480.29140848262, (505, 4) = 214.79871043621588, (505, 5) = 617.0898182748323, (505, 6) = 306.8196995069079, (506, 0) = 306.8196995069079, (506, 1) = 249345.2292067861, (506, 2) = 2.4425926113357432, (506, 3) = 1961.226804422738, (506, 4) = 197047.31799726537, (506, 5) = 215.1812051902978, (506, 6) = 620.4447197208982, (507, 0) = 620.4447197208982, (507, 1) = 293.74994532545276, (507, 2) = 249013.0281254747, (507, 3) = 2.445185197475783, (507, 4) = 1964.763177059623, (507, 5) = 196615.02923051687, (507, 6) = 215.56032453357594, (508, 0) = 215.56032453357594, (508, 1) = 623.8015129367556, (508, 2) = 281.25175579100994, (508, 3) = 248680.73568583946, (508, 4) = 2.4477777836158228, (508, 5) = 1968.2692592000442, (508, 6) = 196183.43524032517, (509, 0) = 196183.43524032517, (509, 1) = 215.93608208602234, (509, 2) = 627.1601245242545, (509, 3) = 269.3014735590426, (509, 4) = 248348.36484921526, (509, 5) = 2.4503703697558623, (509, 6) = 1971.7451704790215, (510, 0) = 1971.7451704790215, (510, 1) = 195752.54570303284, (510, 2) = 216.30849147593534, (510, 3) = 630.520481498172, (510, 4) = 257.8763232273312, (510, 5) = 248015.92812513228, (510, 6) = 2.452948300151364, (511, 0) = 2.452948300151364, (511, 1) = 1975.1716356064774, (511, 2) = 195324.79957791156, (511, 3) = 216.67548932631678, (511, 4) = 633.8635013529769, (511, 5) = 247.01477591742548, (511, 6) = 247685.31725209826, (512, 0) = 247685.31725209826, (512, 1) = 2.4555262305468655, (512, 2) = 1978.5685062116177, (512, 3) = 194897.76768990743, (512, 4) = 217.03920365935198, (512, 5) = 637.2081042170237, (512, 6) = 236.6301512643123, (513, 0) = 236.6301512643123, (513, 1) = 247354.66455898833, (513, 2) = 2.458104160942367, (513, 3) = 1981.9359001520554, (513, 4) = 194471.45824028482, (513, 5) = 217.3996478929928, (513, 6) = 640.5542195470357, (514, 0) = 640.5542195470357, (514, 1) = 226.70259814066992, (514, 2) = 247023.98104289314, (514, 3) = 2.4606820913378686, (514, 4) = 1985.2739353024858, (514, 5) = 194045.87904487693, (514, 6) = 217.75683544471372, (515, 0) = 217.75683544471372, (515, 1) = 643.9017772009255, (515, 2) = 217.2130129423271, (515, 3) = 246693.27731732393, (515, 4) = 2.463247505319501, (515, 5) = 1988.5667350870758, (515, 6) = 193623.09843964214, (516, 0) = 193623.09843964214, (516, 1) = 218.10906906826185, (516, 2) = 647.2344444469551, (516, 3) = 208.1860892598296, (516, 4) = 246364.1693084344, (516, 5) = 2.4658129193011336, (516, 6) = 1991.8306934287057, (517, 0) = 1991.8306934287057, (517, 1) = 193201.05531075026, (517, 2) = 218.45810406634305, (517, 3) = 650.5684026423855, (517, 4) = 199.5573698626198, (517, 5) = 246035.06111508733, (517, 6) = 2.4683783332827662, (518, 0) = 2.4683783332827662, (518, 1) = 1995.0659265051788, (518, 2) = 192779.75625004634, (518, 3) = 218.80395365627257, (518, 4) = 653.9035838414294, (518, 5) = 191.31018347114602, (518, 6) = 245705.9620907097, (519, 0) = 245705.9620907097, (519, 1) = 2.4709437472643985, (519, 2) = 1998.2725504461823, (519, 3) = 192359.20752325674, (519, 4) = 219.14663104772015, (519, 5) = 657.2399204887054, (519, 6) = 183.42849282701337, (520, 0) = 183.42849282701337, (520, 1) = 245376.8812627531, (520, 2) = 2.4734989110533077, (520, 3) = 2001.4380395505427, (520, 4) = 191941.09085271915, (520, 5) = 219.4847991542933, (520, 6) = 660.5640085550406, (521, 0) = 660.5640085550406, (521, 1) = 175.9263085906222, (521, 2) = 245049.14201438415, (521, 3) = 2.4760540748422164, (521, 4) = 2004.575377486142, (521, 5) = 191523.72996717572, (521, 6) = 219.81984649481882, (522, 0) = 219.81984649481882, (522, 1) = 663.8891102454072, (522, 2) = 168.75683921794828, (522, 3) = 244721.43772130745, (522, 4) = 2.4786092386311256, (522, 5) = 2007.6846788210985, (522, 6) = 191107.13011646311, (523, 0) = 191107.13011646311, (523, 1) = 220.1517860950322, (523, 2) = 667.2151599619093, (523, 3) = 161.9060696624373, (523, 4) = 244393.77636168303, (523, 5) = 2.4811644024200348, (523, 6) = 2010.7660580221052, (524, 0) = 2010.7660580221052, (524, 1) = 190691.29627428114, (524, 2) = 220.4806309671687, (524, 3) = 670.5420924873531, (524, 4) = 155.36052316681815, (524, 5) = 244066.16563627796, (524, 6) = 2.483711752167319, (525, 0) = 2.483711752167319, (525, 1) = 2013.810333486369, (525, 2) = 190277.5012798825, (525, 3) = 220.80540256598337, (525, 4) = 673.8596650855951, (525, 5) = 149.12594976223602, (525, 6) = 243739.61457468336, (526, 0) = 243739.61457468336, (526, 1) = 2.4862591019146034, (526, 2) = 2016.8270842219872, (526, 3) = 189864.47666346148, (526, 4) = 221.12712412197774, (526, 5) = 677.1779867922846, (526, 6) = 143.16959416286304, (527, 0) = 143.16959416286304, (527, 1) = 243413.1282943155, (527, 2) = 2.4888064516618873, (527, 3) = 2019.816423319962, (527, 4) = 189452.22655498917, (527, 5) = 221.44580848525865, (527, 6) = 680.4969941124388, (528, 0) = 680.4969941124388, (528, 1) = 137.47965997019747, (528, 2) = 243086.71362281466, (528, 3) = 2.4913538014091716, (528, 4) = 2022.7784637260388, (528, 5) = 189040.75485038242, (528, 6) = 221.76146848762258, (529, 0) = 221.76146848762258, (529, 1) = 683.8166239232727, (529, 2) = 132.04480841238015, (529, 3) = 242760.37715135707, (529, 4) = 2.493895990263672, (529, 5) = 2025.7073996752083, (529, 6) = 188630.8964706732, (530, 0) = 188630.8964706732, (530, 1) = 222.0734865571675, (530, 2) = 687.1300862952199, (530, 3) = 126.86443280164238, (530, 4) = 242434.78612754907, (530, 5) = 2.4964381791181722, (530, 6) = 2028.6093717506321, (531, 0) = 2028.6093717506321, (531, 1) = 188221.82039639805, (531, 2) = 222.3825179873041, (531, 3) = 690.4440441392769, (531, 4) = 121.91691315589004, (531, 5) = 242109.28539576908, (531, 6) = 2.4989803679726728, (532, 0) = 2.4989803679726728, (532, 1) = 2031.4844917569405, (532, 2) = 187813.52982181503, (532, 3) = 222.68857547489495, (532, 4) = 693.7584358198015, (532, 5) = 117.19230614572854, (532, 6) = 241783.88082139322, (533, 0) = 241783.88082139322, (533, 1) = 2.5015225568271733, (533, 2) = 2034.332871317123, (533, 3) = 187406.02774253397, (533, 4) = 222.99167169450192, (533, 5) = 697.0732000661698, (533, 6) = 112.68105816415711, (534, 0) = 112.68105816415711, (534, 1) = 241458.57806778158, (534, 2) = 2.5040625062121444, (534, 3) = 2037.1521478160018, (534, 4) = 186999.67488788048, (534, 5) = 223.29155618560895, (534, 6) = 700.3853555304036, (535, 0) = 700.3853555304036, (535, 1) = 108.37771038496209, (535, 2) = 241133.66902022995, (535, 3) = 2.5066024555971156, (535, 4) = 2039.944953172068, (535, 5) = 186594.1145224078, (535, 6) = 223.5885098503901, (536, 0) = 223.5885098503901, (536, 1) = 703.697761723345, (536, 2) = 104.2694492350376, (536, 3) = 240808.87231028674, (536, 4) = 2.509142404982087, (536, 5) = 2042.7113981507557, (536, 6) = 186189.3490568818, (537, 0) = 186189.3490568818, (537, 1) = 223.8825452611034, (537, 2) = 707.010358623213, (537, 3) = 100.34787913154581, (537, 4) = 240484.19299883256, (537, 5) = 2.5116823543670583, (537, 6) = 2045.4515933052173, (538, 0) = 2045.4515933052173, (538, 1) = 185785.38073319104, (538, 2) = 224.17367496434397, (538, 3) = 710.3230865675267, (538, 4) = 96.60493709609806, (538, 5) = 240159.6359736968, (538, 6) = 2.514223309425806, (539, 0) = 2.514223309425806, (539, 1) = 2048.166718422893, (539, 2) = 185382.05215204463, (539, 3) = 224.46202503467416, (539, 4) = 713.6371979370887, (539, 5) = 93.03150953285974, (539, 6) = 239835.0775206934, (540, 0) = 239835.0775206934, (540, 1) = 2.5167642644845536, (540, 2) = 2050.8557936133348, (540, 3) = 184979.52532455255, (540, 4) = 224.74749213709356, (540, 5) = 716.95132208916, (540, 6) = 89.62170972115503, (541, 0) = 89.62170972115503, (541, 1) = 239510.6507158998, (541, 2) = 2.5193052195433014, (541, 3) = 2053.518928906971, (541, 4) = 184577.80200330628, (541, 5) = 225.03008875422856, (541, 6) = 720.2654003649684, (542, 0) = 720.2654003649684, (542, 1) = 86.36843492074142, (542, 2) = 239186.35994801656, (542, 3) = 2.5218461746020493, (542, 4) = 2056.1562340955775, (542, 5) = 184176.8837970434, (542, 6) = 225.30982734014466, (543, 0) = 225.30982734014466, (543, 1) = 723.5793744609431, (543, 2) = 83.26486698473482, (543, 3) = 238862.20945702484, (543, 4) = 2.524391763433768, (543, 5) = 2058.772557878457, (543, 6) = 183776.04325181711, (544, 0) = 183776.04325181711, (544, 1) = 225.58722267997632, (544, 2) = 726.8992294263895, (544, 3) = 80.29919896970283, (544, 4) = 238537.61260062864, (544, 5) = 2.5269373522654863, (544, 6) = 2061.3631771276478, (545, 0) = 2061.3631771276478, (545, 1) = 183376.01355890415, (545, 2) = 225.861774490834, (545, 3) = 730.2188637616024, (545, 4) = 77.47094442460732, (545, 5) = 238213.164603241, (545, 6) = 2.5294829410972053, (546, 0) = 2.5294829410972053, (546, 1) = 2063.928201502529, (546, 2) = 182976.7959152992, (546, 3) = 226.13349520733826, (546, 4) = 733.5382199109231, (546, 5) = 74.77408073404882, (546, 6) = 237888.8692924665, (547, 0) = 237888.8692924665, (547, 1) = 2.532028529928924, (547, 2) = 2066.4677404004374, (547, 3) = 182578.39139517155, (547, 4) = 226.40239723297205, (547, 5) = 736.8572406716044, (547, 6) = 72.20282954397364, (548, 0) = 72.20282954397364, (548, 1) = 237564.7303676105, (548, 2) = 2.534582825949871, (548, 3) = 2068.9904592281373, (548, 4) = 182179.44239015604, (548, 5) = 226.6693983188822, (548, 6) = 740.187219827659, (549, 0) = 740.187219827659, (549, 1) = 69.7434709210739, (549, 2) = 237239.64350855246, (549, 3) = 2.5371371219708183, (549, 4) = 2071.487737811531, (549, 5) = 181781.31387548798, (549, 6) = 226.93358632364956, (550, 0) = 226.93358632364956, (550, 1) = 743.5167469776941, (550, 2) = 67.39966960283465, (550, 3) = 236914.72118056344, (550, 4) = 2.5396914179917656, (550, 5) = 2073.9596858675645, (550, 6) = 181384.00657582955, (551, 0) = 181384.00657582955, (551, 1) = 227.19497368272664, (551, 2) = 746.8457653962943, (551, 3) = 65.16630568084871, (551, 4) = 236589.96674354706, (551, 5) = 2.542245714012713, (551, 6) = 2076.406412829586, (552, 0) = 2076.406412829586, (552, 1) = 180987.52111069052, (552, 2) = 227.4535727980441, (552, 3) = 750.1742187106939, (552, 4) = 63.03846964299683, (552, 5) = 236265.38344622657, (552, 6) = 2.5448133004099134, (553, 0) = 2.5448133004099134, (553, 1) = 2078.840562384311, (553, 2) = 180589.80145333146, (553, 3) = 227.7107198860938, (553, 4) = 753.519364376744, (553, 5) = 61.00116986784091, (553, 6) = 235939.28694032872, (554, 0) = 235939.28694032872, (554, 1) = 2.5473808868071144, (554, 2) = 2081.2494485662787, (554, 3) = 180192.91314032453, (554, 4) = 227.96507466542502, (554, 5) = 756.8638258965119, (554, 6) = 59.061191797255645, (555, 0) = 59.061191797255645, (555, 1) = 235613.3696037775, (555, 2) = 2.549948473204315, (555, 3) = 2083.6331816503703, (555, 4) = 179796.85649075385, (555, 5) = 228.216649629175, (555, 6) = 760.2075470847047, (556, 0) = 760.2075470847047, (556, 1) = 57.21417035315965, (556, 2) = 235287.63440745464, (556, 3) = 2.5525160596015155, (556, 4) = 2085.9918716070842, (556, 5) = 179401.63173341283, (556, 6) = 228.46545723464794, (557, 0) = 228.46545723464794, (557, 1) = 763.5504721107187, (557, 2) = 55.45592242773551, (557, 3) = 234962.08422539596, (557, 4) = 2.5551020946424594, (557, 5) = 2088.342306674522, (557, 6) = 179004.40822431006, (558, 0) = 179004.40822431006, (558, 1) = 228.71326790450505, (558, 2) = 766.916555777182, (558, 3) = 53.770718666397826, (558, 4) = 234634.38472489553, (558, 5) = 2.5576881296834033, (558, 6) = 2090.6675604241623, (559, 0) = 2090.6675604241623, (559, 1) = 178608.02879483314, (559, 2) = 228.95829656015115, (559, 3) = 770.2817192050461, (559, 4) = 52.167607762988766, (559, 5) = 234306.87846274488, (559, 6) = 2.560274164724347, (560, 0) = 2.560274164724347, (560, 1) = 2092.967744270381, (560, 2) = 178212.4934110056, (560, 3) = 229.20055581834166, (560, 4) = 773.6459064370721, (560, 5) = 50.64285631863053, (560, 6) = 233979.56808726737, (561, 0) = 233979.56808726737, (561, 1) = 2.562860199765291, (561, 2) = 2095.24296930216, (561, 3) = 177817.8019610705, (561, 4) = 229.44005825764552, (561, 5) = 777.0090618753812, (561, 6) = 49.19288904672831, (562, 0) = 49.19288904672831, (562, 1) = 233652.4561619279, (562, 2) = 2.565470481679453, (562, 3) = 2097.51432876835, (562, 4) = 177420.26550007684, (562, 5) = 229.67902333577564, (562, 6) = 780.4026479875378, (563, 0) = 780.4026479875378, (563, 1) = 47.80168891638745, (563, 2) = 233322.4809805324, (563, 3) = 2.568080763593615, (563, 4) = 2099.760485616834, (563, 5) = 177023.5884048233, (563, 6) = 229.91520528998606, (564, 0) = 229.91520528998606, (564, 1) = 783.7950701506635, (564, 2) = 46.47984865181986, (564, 3) = 232992.71297515222, (564, 4) = 2.570691045507777, (564, 5) = 2101.981553076343, (564, 6) = 176627.77032836457, (565, 0) = 176627.77032836457, (565, 1) = 230.1486169370233, (565, 2) = 787.1862722963192, (565, 3) = 45.22416407977598, (565, 4) = 232663.15452791, (565, 5) = 2.573301327421939, (565, 6) = 2104.177644027957, (566, 0) = 2104.177644027957, (566, 1) = 176232.8108565266, (566, 2) = 230.3792710529401, (566, 3) = 790.5761987231364, (566, 4) = 44.03156911176604, (566, 5) = 232333.80794607633, (566, 6) = 2.5759423578288865, (567, 0) = 2.5759423578288865, (567, 1) = 2106.3742998139196, (567, 2) = 175834.07220111848, (567, 3) = 230.609848783837, (567, 4) = 794.0047027821674, (567, 5) = 42.88614201971591, (567, 6) = 232000.79964577075, (568, 0) = 232000.79964577075, (568, 1) = 2.5785833882358338, (568, 2) = 2108.545618586959, (568, 3) = 175436.21143682784, (568, 4) = 230.83762982037263, (568, 5) = 797.4317873125567, (568, 6) = 41.7994124589126, (569, 0) = 41.7994124589126, (569, 1) = 231668.01275180577, (569, 2) = 2.581224418642781, (569, 3) = 2110.6917161735164, (569, 4) = 175039.22793281756, (569, 5) = 231.06262726780622, (569, 6) = 800.857395762291, (570, 0) = 800.857395762291, (570, 1) = 40.768620354489464, (570, 2) = 231335.44942813742, (570, 3) = 2.5838654490497284, (570, 4) = 2112.812708027833, (570, 5) = 174643.12099994835, (570, 6) = 231.28485418792192, (571, 0) = 231.28485418792192, (571, 1) = 804.2814719576818, (571, 2) = 39.79112689489896, (571, 3) = 231003.1117722048, (571, 4) = 2.5865444946440084, (571, 5) = 2114.938697343672, (571, 6) = 174242.20729566796, (572, 0) = 174242.20729566796, (572, 1) = 231.50746259007974, (572, 2) = 807.7532117847888, (572, 3) = 38.85143311029717, (572, 4) = 230666.2230722169, (572, 5) = 2.5892235402382884, (572, 6) = 2117.0390911289446, (573, 0) = 2117.0390911289446, (573, 1) = 173842.19396895563, (573, 2) = 231.7272470712104, (573, 3) = 811.223259673006, (573, 4) = 37.961491470421834, (573, 5) = 230329.5707235789, (573, 6) = 2.591902585832568, (574, 0) = 2.591902585832568, (574, 1) = 2119.1140087186586, (574, 2) = 173443.0801241936, (574, 3) = 231.9442211278858, (574, 4) = 814.6915581744101, (574, 5) = 37.11891537324369, (574, 6) = 229993.1567133097, (575, 0) = 229993.1567133097, (575, 1) = 2.594581631426848, (575, 2) = 2121.163569047649, (575, 3) = 173044.86481504896, (575, 4) = 232.15839821001805, (575, 5) = 818.1580502348311, (575, 6) = 36.32142533627437, (576, 0) = 36.32142533627437, (576, 1) = 229656.98296883292, (576, 2) = 2.5973067847938864, (576, 3) = 2123.2225100539263, (576, 4) = 172640.7168492209, (576, 5) = 232.373405626573, (576, 6) = 821.6822906254745, (577, 0) = 821.6822906254745, (577, 1) = 35.55422463589921, (577, 2) = 229315.27193039015, (577, 3) = 2.6000319381609245, (577, 4) = 2125.255460450777, (577, 5) = 172237.49647933186, (577, 6) = 232.58554689162182, (578, 0) = 232.58554689162182, (578, 1) = 825.2045440132036, (578, 2) = 34.829253675401844, (578, 3) = 228973.8133350002, (578, 4) = 2.602757091527963, (578, 5) = 2127.26254414393, (578, 6) = 171835.20255484313, (579, 0) = 171835.20255484313, (579, 1) = 232.79483601279338, (579, 2) = 828.7247515938441, (579, 3) = 34.14444083140286, (579, 4) = 228632.6090284725, (579, 5) = 2.6054822448950015, (579, 6) = 2129.243884606255, (580, 0) = 2129.243884606255, (580, 1) = 171433.83388099316, (580, 2) = 233.00128694732194, (580, 3) = 832.2428549773637, (580, 4) = 33.49780968679312, (580, 5) = 228291.66080274474, (580, 6) = 2.608262487051709, (581, 0) = 2.608262487051709, (581, 1) = 2131.238876292036, (581, 2) = 171025.30377711618, (581, 3) = 233.2090008739431, (581, 4) = 835.8298480029171, (581, 5) = 32.87550201034733, (581, 6) = 227944.0860333845, (582, 0) = 227944.0860333845, (582, 1) = 2.611042729208416, (582, 2) = 2133.2073316856495, (582, 3) = 170617.73405763134, (582, 4) = 233.41378989469047, (582, 5) = 839.414529435197, (582, 6) = 32.28908071441626, (583, 0) = 32.28908071441626, (583, 1) = 227596.78140021322, (583, 2) = 2.6138229713651233, (583, 3) = 2135.1493805070027, (583, 4) = 170211.12331807482, (583, 5) = 233.61566866829753, (583, 6) = 842.9968385957773, (584, 0) = 842.9968385957773, (584, 1) = 31.736740798199776, (584, 2) = 227249.74863918882, (584, 3) = 2.616603213521831, (584, 4) = 2137.065152004237, (584, 5) = 169805.47011536942, (584, 6) = 233.81465179864543, (585, 0) = 233.81465179864543, (585, 1) = 846.5767152467192, (585, 2) = 31.21676240606266, (585, 3) = 226902.98943709928, (585, 4) = 2.6194484828677793, (585, 5) = 2138.9986595064024, (585, 6) = 169391.31892129264, (586, 0) = 169391.31892129264, (586, 1) = 234.0153061087938, (586, 2) = 850.2377408598162, (586, 3) = 30.716421822393038, (586, 4) = 226548.4048109875, (586, 5) = 2.6222937522137277, (586, 6) = 2140.9049184908404, (587, 0) = 2140.9049184908404, (587, 1) = 168978.16739839723, (587, 2) = 234.2129585110113, (587, 3) = 853.8960926014554, (587, 4) = 30.24660134229508, (587, 5) = 226194.1101076084, (587, 6) = 2.6251390215596757, (588, 0) = 2.6251390215596757, (588, 1) = 2142.784065954609, (588, 2) = 168566.01388047624, (588, 3) = 234.40762447976218, (588, 4) = 857.5517073314826, (588, 5) = 29.80572268941144, (588, 6) = 225840.1069810566, (589, 0) = 225840.1069810566, (589, 1) = 2.627984290905624, (589, 2) = 2144.636238376069, (589, 3) = 168154.85666762278, (589, 4) = 234.59931942927017, (589, 5) = 861.2045223837998, (589, 6) = 29.392284203558344, (590, 0) = 29.392284203558344, (590, 1) = 225486.39704008013, (590, 2) = 2.6309055656444293, (590, 3) = 2146.5099648655846, (590, 4) = 167733.75101595596, (590, 5) = 234.79306009708367, (590, 6) = 864.9519365780742, (591, 0) = 864.9519365780742, (591, 1) = 28.994854814408402, (591, 2) = 225123.5451603292, (591, 3) = 2.633826840383235, (591, 4) = 2148.3555458006927, (591, 5) = 167313.69186855707, (591, 6) = 234.98370163322957, (592, 0) = 234.98370163322957, (592, 1) = 868.6962671712896, (592, 2) = 28.623389628469326, (592, 3) = 224761.00562996554, (592, 4) = 2.63674811512204, (592, 5) = 2150.1731271873487, (592, 6) = 166894.67728052486, (593, 0) = 166894.67728052486, (593, 1) = 235.17126052261438, (593, 2) = 872.4374478898749, (593, 3) = 28.276504233718338, (593, 4) = 224398.78004674276, (593, 5) = 2.6396693898608454, (593, 6) = 2151.962854455577, (594, 0) = 2151.962854455577, (594, 1) = 166476.70527763918, (594, 2) = 235.35575318332536, (594, 3) = 876.1754129767339, (594, 4) = 27.952883566806936, (594, 5) = 224036.86996612663, (594, 6) = 2.6426787934097535, (595, 0) = 2.6426787934097535, (595, 1) = 2153.7775998385764, (595, 2) = 166047.21204744183, (595, 3) = 235.54262249907964, (595, 4) = 880.0227132164856, (595, 5) = 27.642511937020593, (595, 6) = 223664.37332938946, (596, 0) = 223664.37332938946, (596, 1) = 2.6456881969586616, (596, 2) = 2155.5630966001386, (596, 3) = 165618.82090791588, (596, 4) = 235.726272946733, (596, 5) = 883.8664608908532, (596, 6) = 27.3542219008422, (597, 0) = 27.3542219008422, (597, 1) = 223292.21473228923, (597, 2) = 2.64869760050757, (597, 3) = 2157.319501819822, (597, 4) = 165191.52960862347, (597, 5) = 235.90672225360555, (597, 6) = 887.7065858182636, (598, 0) = 887.7065858182636, (598, 1) = 27.086795885786362, (598, 2) = 222920.3957401382, (598, 3) = 2.6517070040564783, (598, 4) = 2159.046971930858, (598, 5) = 164765.33587380877, (598, 6) = 236.08398807210096, (599, 0) = 236.08398807210096, (599, 1) = 891.5430183870006, (599, 2) = 26.839079433398084, (599, 3) = 222548.91787833846, (599, 4) = 2.6548179455375562, (599, 5) = 2160.8024768629566, (599, 6) = 164325.91356089662, (600, 0) = 164325.91356089662, (600, 1) = 236.2639071444719, (600, 2) = 895.5049383078481, (600, 3) = 26.602562861990563, (600, 4) = 222165.2664408699, (600, 5) = 2.6579288870186337, (600, 6) = 2162.5273990363617, (601, 0) = 2162.5273990363617, (601, 1) = 163887.65909728684, (601, 2) = 236.44046239795736, (601, 3) = 899.4627630957258, (601, 4) = 26.38480632923045, (601, 5) = 221781.98272583965, (601, 6) = 2.661039828499711, (602, 0) = 2.661039828499711, (602, 1) = 2164.2219090866233, (602, 2) = 163450.5698889749, (602, 3) = 236.61367308099, (602, 4) = 903.4164177595508, (602, 5) = 26.18473689216552, (602, 6) = 221399.06828920986, (603, 0) = 221399.06828920986, (603, 1) = 2.664150769980789, (603, 2) = 2165.886176915684, (603, 3) = 163014.64332040228, (603, 4) = 236.7835583570403, (603, 5) = 907.3658279452084, (603, 6) = 26.00133932719636, (604, 0) = 26.00133932719636, (604, 1) = 221016.52464878676, (604, 2) = 2.667378134630423, (604, 3) = 2167.5809478675314, (604, 4) = 162563.6286326815, (604, 5) = 236.95630738518705, (604, 6) = 911.4584753712128, (605, 0) = 911.4584753712128, (605, 1) = 25.827672945359907, (605, 2) = 220620.05823598374, (605, 3) = 2.6706054992800565, (605, 4) = 2169.2435407986964, (605, 5) = 162113.8594272227, (605, 6) = 237.12551918849982, (606, 0) = 237.12551918849982, (606, 1) = 915.546393764461, (606, 2) = 25.66991464486368, (606, 3) = 220223.99409356117, (606, 4) = 2.6738328639296904, (606, 5) = 2170.874142913986, (606, 6) = 161665.3327152369, (607, 0) = 161665.3327152369, (607, 1) = 237.2912148745895, (607, 2) = 919.629502264624, (607, 3) = 25.527117850536264, (607, 4) = 219828.33379123875, (607, 5) = 2.6770602285793244, (607, 6) = 2172.4729405755147, (608, 0) = 2172.4729405755147, (608, 1) = 161218.0454900493, (608, 2) = 237.45341545354944, (608, 3) = 923.7077207328634, (608, 4) = 25.398388989486936, (608, 5) = 219433.07886173893, (608, 6) = 2.6804206362724345, (609, 0) = 2.6804206362724345, (609, 1) = 2174.104047900755, (609, 2) = 160753.6334765877, (609, 3) = 237.61861082743053, (609, 4) = 927.9487752463556, (609, 5) = 25.27839747328428, (609, 6) = 219021.96256289416, (610, 0) = 219021.96256289416, (610, 1) = 2.683781043965545, (610, 2) = 2175.7010841261576, (610, 3) = 160290.55853473602, (610, 4) = 237.7800631607439, (610, 5) = 932.1843533313835, (610, 6) = 25.171857503899886, (611, 0) = 25.171857503899886, (611, 1) = 218611.2890153866, (611, 2) = 2.687141451658656, (611, 3) = 2177.264256723088, (611, 4) = 159828.8172135654, (611, 5) = 237.9377958348134, (611, 6) = 936.4143669991463, (612, 0) = 936.4143669991463, (612, 1) = 25.07793382508974, (612, 2) = 218201.05982669478, (612, 3) = 2.690501859351766, (612, 4) = 2178.7937721827284, (612, 5) = 159368.40604798193, (612, 6) = 238.09183211761953, (613, 0) = 238.09183211761953, (613, 1) = 940.6387290892181, (613, 2) = 24.995840007230154, (613, 3) = 217791.27656785812, (613, 4) = 2.6940140141480797, (613, 5) = 2180.3566081879862, (613, 6) = 158888.62177173168, (614, 0) = 158888.62177173168, (614, 1) = 238.24889884962553, (614, 2) = 945.0477183686684, (614, 3) = 24.921881858684095, (614, 4) = 217363.4668382006, (614, 5) = 2.6975261689443935, (614, 6) = 2181.883136660685, (615, 0) = 2181.883136660685, (615, 1) = 158410.2827073668, (615, 2) = 238.40197940997052, (615, 3) = 949.4503422230041, (615, 4) = 24.859254237082844, (615, 5) = 216936.1476080822, (615, 6) = 2.7010383237407076, (616, 0) = 2.7010383237407076, (616, 1) = 2183.3735899302096, (616, 2) = 157933.3848540511, (616, 3) = 238.5510999681434, (616, 4) = 953.8465040212001, (616, 5) = 24.807220746455112, (616, 6) = 216509.32054861565, (617, 0) = 216509.32054861565, (617, 1) = 2.7045504785370214, (617, 2) = 2184.8281991708263, (617, 3) = 157457.92420072356, (617, 4) = 238.6962865601557, (617, 5) = 958.236108096614, (617, 6) = 24.765090069534143, (618, 0) = 24.765090069534143, (618, 1) = 216082.98729438952, (618, 2) = 2.708235639185533, (618, 3) = 2186.3161766182843, (618, 4) = 156960.58348984085, (618, 5) = 238.84442381277438, (618, 6) = 962.8347867560317, (619, 0) = 962.8347867560317, (619, 1) = 24.730824196338133, (619, 2) = 215636.1858525002, (619, 3) = 2.7119207998340444, (619, 4) = 2187.765209348394, (619, 5) = 156464.81597282944, (619, 6) = 238.9882882666477, (620, 0) = 238.9882882666477, (620, 1) = 967.4260332058911, (620, 2) = 24.706055103252297, (620, 3) = 215189.93162564, (620, 4) = 2.715605960482556, (620, 5) = 2189.175560326828, (620, 6) = 155970.6169845929, (621, 0) = 155970.6169845929, (621, 1) = 239.12790952644298, (621, 2) = 972.0097403303355, (621, 3) = 24.690134860884736, (621, 4) = 214744.22637745948, (621, 5) = 2.719291121131068, (621, 6) = 2190.5474911391493, (622, 0) = 2190.5474911391493, (622, 1) = 155477.9818541697, (622, 2) = 239.26331703746237, (622, 3) = 976.585802152401, (622, 4) = 24.68245720419512, (622, 5) = 214299.0718342651, (622, 6) = 2.7231737335099107, (623, 0) = 2.7231737335099107, (623, 1) = 2191.9516536553438, (623, 2) = 154960.6378643961, (623, 3) = 239.40145350096944, (623, 4) = 981.3986642298777, (623, 5) = 24.68266313435387, (623, 6) = 213830.6634267563, (624, 0) = 213830.6634267563, (624, 1) = 2.7270563458887533, (624, 2) = 2193.313760071688, (624, 3) = 154445.01913829654, (624, 4) = 239.53497913806626, (624, 5) = 986.202802167652, (624, 6) = 24.690780563781335, (625, 0) = 24.690780563781335, (625, 1) = 213362.8701247251, (625, 2) = 2.7309389582675956, (625, 3) = 2194.6341113697235, (625, 4) = 153931.12019660548, (625, 5) = 239.66392781439026, (625, 6) = 990.9980960918048, (626, 0) = 990.9980960918048, (626, 1) = 24.70624126048083, (626, 2) = 212895.69381771356, (626, 3) = 2.7348215706464383, (626, 4) = 2195.913006857906, (626, 5) = 153418.9355592286, (626, 6) = 239.78833320251496, (627, 0) = 239.78833320251496, (627, 1) = 995.7844274935889, (627, 2) = 24.7285154987755, (627, 3) = 212429.13635620574, (627, 4) = 2.7389301202433174, (627, 5) = 2197.2215096941295, (627, 6) = 152878.80660322396, (628, 0) = 152878.80660322396, (628, 1) = 239.91506760402203, (628, 2) = 1000.8393953435285, (628, 3) = 24.758960215435355, (628, 4) = 211936.10487611216, (628, 5) = 2.7430386698401965, (628, 6) = 2198.484275454825, (629, 0) = 2198.484275454825, (629, 1) = 152340.58464225617, (629, 2) = 240.03679148995343, (629, 3) = 1005.884058909643, (629, 4) = 24.795948344833857, (629, 5) = 211443.77048858337, (629, 6) = 2.7471472194370756, (630, 0) = 2.7471472194370756, (630, 1) = 2199.701652716607, (630, 2) = 151804.26318422717, (630, 3) = 240.15354405816208, (630, 4) = 1010.9182827146778, (630, 5) = 24.83898384137604, (630, 6) = 210952.1352486781, (631, 0) = 210952.1352486781, (631, 1) = 2.7512557690339547, (631, 2) = 2200.873987996017, (631, 3) = 151269.83574227325, (631, 4) = 240.2653642689443, (631, 5) = 1015.9419329437022, (631, 6) = 24.887606201625232, (632, 0) = 24.887606201625232, (632, 1) = 210461.20116953514, (632, 2) = 2.7556239382223384, (632, 3) = 2202.0713877406197, (632, 4) = 150703.70784955335, (632, 5) = 240.37888405053457, (632, 6) = 1021.2712831737176, (633, 0) = 1021.2712831737176, (633, 1) = 24.944952454890924, (633, 2) = 209940.01615253979, (633, 3) = 2.7599921074107225, (633, 4) = 2203.2186740080174, (633, 5) = 150139.7057926479, (633, 6) = 240.48691844049821, (634, 0) = 240.48691844049821, (634, 1) = 1026.58837517579, (634, 2) = 25.007665898560376, (634, 3) = 209419.62825457996, (634, 4) = 2.764360276599106, (634, 5) = 2204.316255630857, (634, 6) = 149577.82179944628, (635, 0) = 149577.82179944628, (635, 1) = 240.5895133838548, (635, 2) = 1031.8930542522003, (635, 3) = 25.075316119439186, (635, 4) = 208900.03974454376, (635, 5) = 2.76872844578749, (635, 6) = 2205.3645388620102, (636, 0) = 2205.3645388620102, (636, 1) = 149018.04811066337, (636, 2) = 240.68671452834587, (636, 3) = 1037.1851677637576, (636, 4) = 25.147505426675504, (636, 5) = 208381.25284499032, (636, 6) = 2.7733967012352814, (637, 0) = 2.7733967012352814, (637, 1) = 2206.4307990738184, (637, 2) = 148422.14284942704, (637, 3) = 240.78468216535137, (637, 4) = 1042.8267807365016, (637, 5) = 25.229258662301312, (637, 6) = 207827.71467895678, (638, 0) = 207827.71467895678, (638, 1) = 2.7780649566830733, (638, 2) = 2207.4417052774506, (638, 3) = 147828.6295156649, (638, 4) = 240.8765962295684, (638, 5) = 1048.4536891969703, (638, 6) = 25.315374030456766, (639, 0) = 25.315374030456766, (639, 1) = 207275.09712904415, (639, 2) = 2.782733212130865, (639, 3) = 2208.397743635725, (639, 4) = 147237.49869132054, (639, 5) = 240.96251132004545, (639, 6) = 1054.0657145507842, (640, 0) = 1054.0657145507842, (640, 1) = 25.40548090982288, (640, 2) = 206723.40273825944, (640, 3) = 2.7874014675786567, (640, 4) = 2209.299397020198, (640, 5) = 146648.74098103427, (640, 6) = 241.0424816568382, (641, 0) = 241.0424816568382, (641, 1) = 1059.6626807999276, (641, 2) = 25.499238687618007, (641, 3) = 206172.63399670142, (641, 4) = 2.7924192629864937, (641, 5) = 2210.2084649997582, (641, 6) = 146018.5350791069, (642, 0) = 146018.5350791069, (642, 1) = 241.12187228098503, (642, 2) = 1065.6617342827153, (642, 3) = 25.603732609777335, (642, 4) = 205581.6609266677, (642, 5) = 2.7974370583943307, (642, 6) = 2211.05584425585, (643, 0) = 2211.05584425585, (643, 1) = 145391.0485358321, (643, 2) = 241.1945231639472, (643, 3) = 1071.6429767686295, (643, 4) = 25.711737655275655, (643, 5) = 204991.76308788077, (643, 6) = 2.8024548538021676, (644, 0) = 2.8024548538021676, (644, 1) = 2211.8421218298186, (644, 2) = 144766.26977509775, (644, 3) = 241.2605001868466, (644, 4) = 1077.6061996115009, (644, 5) = 25.822937676092707, (644, 6) = 204402.94337429953, (645, 0) = 204402.94337429953, (645, 1) = 2.8074726492100046, (645, 2) = 2212.5678804756285, (645, 3) = 144144.18725681657, (645, 4) = 241.319868737478, (645, 5) = 1083.5511975072002, (645, 6) = 25.937043895890564, (646, 0) = 25.937043895890564, (646, 1) = 203815.20461723578, (646, 2) = 2.8129015077338657, (646, 3) = 2213.285604568567, (646, 4) = 143474.16637899668, (646, 5) = 241.37673318821305, (646, 6) = 1089.9624567120509, (647, 0) = 1089.9624567120509, (647, 1) = 26.06346820314974, (647, 2) = 203180.53829434316, (647, 3) = 2.818330366257727, (647, 4) = 2213.93389208454, (647, 5) = 142807.2736094728, (647, 6) = 241.42601956555166, (648, 0) = 241.42601956555166, (648, 1) = 1096.3518948744027, (648, 2) = 26.192692347128553, (648, 3) = 202547.14395358597, (648, 4) = 2.823759224781588, (648, 5) = 2214.513464239679, (648, 6) = 142143.4944794235, (649, 0) = 142143.4944794235, (649, 1) = 241.46780874580475, (649, 2) = 1102.7192650406405, (649, 3) = 26.324449713799304, (649, 4) = 201915.02493962826, (649, 5) = 2.829188083305449, (649, 6) = 2215.0250365312977, (650, 0) = 2215.0250365312977, (650, 1) = 141482.81457475078, (650, 2) = 241.5021809477706, (650, 3) = 1109.0643246588652, (650, 4) = 26.458498478338914, (650, 5) = 201284.18451998217, (650, 6) = 2.8351058916494982, (651, 0) = 2.8351058916494982, (651, 1) = 2215.506053975425, (651, 2) = 140766.1442195715, (651, 3) = 241.5312931436571, (651, 4) = 1115.9551572195332, (651, 5) = 26.60697567472882, (651, 6) = 200597.98775246326, (652, 0) = 200597.98775246326, (652, 1) = 2.8410236999935474, (652, 2) = 2215.908026114359, (652, 3) = 140053.12090664878, (652, 4) = 241.55178887430708, (652, 5) = 1122.8188939756988, (652, 6) = 26.757669058470178, (653, 0) = 26.757669058470178, (653, 1) = 199913.31808304507, (653, 2) = 2.8469415083375966, (653, 3) = 2216.231856700201, (653, 4) = 139343.7261912332, (653, 5) = 241.56376939988343, (653, 6) = 1129.6552383905505, (654, 0) = 1129.6552383905505, (654, 1) = 26.910356897093457, (654, 2) = 199230.17943847037, (654, 3) = 2.852859316681646, (654, 4) = 2216.478441646357, (654, 5) = 138637.94171060904, (654, 6) = 241.56733508007304, (655, 0) = 241.56733508007304, (655, 1) = 1136.4638998785174, (655, 2) = 27.064839697709136, (655, 3) = 198548.57564637522, (655, 4) = 2.8593660464941486, (655, 5) = 2216.661465780577, (655, 6) = 137866.06503602845, (656, 0) = 137866.06503602845, (656, 1) = 241.56166154728328, (656, 2) = 1143.9178460338196, (656, 3) = 27.2365562744882, (656, 4) = 197800.91682486187, (656, 5) = 2.865872776306651, (656, 6) = 2216.7533478882656, (657, 0) = 2216.7533478882656, (657, 1) = 137098.50662514888, (657, 2) = 241.5460661777967, (657, 3) = 1151.3376111247303, (657, 4) = 27.410022866265972, (657, 5) = 197055.12286931637, (657, 6) = 2.8723795061191533, (658, 0) = 2.8723795061191533, (658, 1) = 2216.7552463875772, (658, 2) = 136335.2424148786, (658, 3) = 241.52067864523326, (658, 4) = 1158.722833430542, (658, 5) = 27.585058225512526, (658, 6) = 196311.1984621962, (659, 0) = 196311.1984621962, (659, 1) = 2.878886235931656, (659, 2) = 2216.6683086104695, (659, 3) = 135576.24846577077, (659, 4) = 241.48562735085181, (659, 5) = 1166.073159521249, (659, 6) = 27.76150079411506, (660, 0) = 27.76150079411506, (660, 1) = 195569.1481528321, (660, 2) = 2.8861102449964813, (660, 3) = 2216.4691011891773, (660, 4) = 134738.5590609286, (660, 5) = 241.43554605407837, (660, 6) = 1174.1924625354868, (661, 0) = 1174.1924625354868, (661, 1) = 27.9588696229504, (661, 2) = 194747.49753561453, (661, 3) = 2.8933342540613065, (661, 4) = 2216.16333136902, (661, 5) = 133906.07152019057, (661, 6) = 241.37388179372516, (662, 0) = 241.37388179372516, (662, 1) = 1182.2678658259913, (662, 2) = 28.157631365836608, (662, 3) = 193928.16827334746, (662, 4) = 2.9005582631261317, (662, 5) = 2215.752521813033, (662, 6) = 133078.75361822124, (663, 0) = 133078.75361822124, (663, 1) = 241.30080484153046, (663, 2) = 1190.2989210363476, (663, 3) = 28.35764118220951, (663, 4) = 193111.16602749538, (663, 5) = 2.907782272190957, (663, 6) = 2215.2381789466876, (664, 0) = 2215.2381789466876, (664, 1) = 132256.57331946297, (664, 2) = 241.21648360754153, (664, 3) = 1198.285191749357, (664, 4) = 28.558771291089144, (664, 5) = 192296.49627227118, (664, 6) = 2.915881232544528, (665, 0) = 2.915881232544528, (665, 1) = 2214.540281032453, (665, 2) = 131340.8821743898, (665, 3) = 241.10878602323965, (665, 4) = 1207.1849627286479, (665, 5) = 28.785456428666503, (665, 6) = 191385.93593987974, (666, 0) = 191385.93593987974, (666, 1) = 2.9239801928980986, (666, 2) = 2213.7162002197347, (666, 3) = 130431.56388629212, (666, 4) = 240.98739668761527, (666, 5) = 1216.0273300846966, (666, 6) = 29.01327927262816, (667, 0) = 29.01327927262816, (667, 1) = 190478.32113852684, (667, 2) = 2.9320791532516695, (667, 3) = 2212.7679874116097, (667, 4) = 129528.5741604392, (667, 5) = 240.8525446777115, (667, 6) = 1224.8117313708788, (668, 0) = 1224.8117313708788, (668, 1) = 29.242127861507957, (668, 2) = 189573.65875997406, (668, 3) = 2.9401781136052403, (668, 4) = 2211.697668895467, (668, 5) = 128631.86900038816, (668, 6) = 240.70445625149003, (669, 0) = 240.70445625149003, (669, 1) = 1233.537621893318, (669, 2) = 29.47190436874471, (669, 3) = 188671.9554211028, (669, 4) = 2.9493089177570466, (669, 5) = 2210.3470566541114, (669, 6) = 127628.4015649922, (670, 0) = 127628.4015649922, (670, 1) = 240.52190652599242, (670, 2) = 1243.304404267364, (670, 3) = 29.731963175525536, (670, 4) = 187658.92750876272, (670, 5) = 2.9584397219088525, (670, 6) = 2208.846617915685, (671, 0) = 2208.846617915685, (671, 1) = 126632.80436779636, (671, 2) = 240.32313264012635, (671, 3) = 1252.9954192441671, (671, 4) = 29.99299732533488, (671, 5) = 186649.677385732, (671, 6) = 2.9675705260606584, (672, 0) = 2.9675705260606584, (672, 1) = 2207.199145384934, (672, 2) = 125645.01571688858, (672, 3) = 240.10844611840673, (672, 4) = 1262.609965745521, (672, 5) = 30.254925241903475, (672, 6) = 185644.21330266082, (673, 0) = 185644.21330266082, (673, 1) = 2.9767013302124647, (673, 2) = 2205.4073938121132, (673, 3) = 124664.97439428483, (673, 4) = 239.87815414417713, (673, 5) = 1272.147369458586, (673, 6) = 30.517675710012874, (674, 0) = 30.517675710012874, (674, 1) = 184642.54309757863, (674, 2) = 2.98683614770062, (674, 3) = 2203.2529716734907, (674, 4) = 123586.16706217785, (674, 5) = 239.60463328823602, (674, 6) = 1282.6423773547974, (675, 0) = 1282.6423773547974, (675, 1) = 30.810206869649747, (675, 2) = 183535.18189535112, (675, 3) = 2.9969709651887753, (675, 4) = 2200.9278039458122, (675, 5) = 122516.7472890224, (675, 6) = 239.31266734446658, (676, 0) = 239.31266734446658, (676, 1) = 1293.0406997561677, (676, 2) = 31.103612975261413, (676, 3) = 182432.5134905591, (676, 4) = 3.00710578267693, (676, 5) = 2198.4354961002864, (676, 6) = 121456.63338955905, (677, 0) = 121456.63338955905, (677, 1) = 239.0026579048388, (677, 2) = 1303.3415276299756, (677, 3) = 31.397842259047835, (677, 4) = 181334.54685210116, (677, 5) = 3.0172406001650853, (677, 6) = 2195.779598935291, (678, 0) = 2195.779598935291, (678, 1) = 120405.74437988593, (678, 2) = 238.67500031679754, (678, 3) = 1313.5440895094587, (678, 4) = 31.692847673369368, (678, 5) = 180241.29036866117, (678, 6) = 3.028009315957897, (679, 0) = 3.028009315957897, (679, 1) = 2192.782237434798, (679, 2) = 119299.14445884252, (679, 3) = 238.30794563587844, (679, 4) = 1324.2762887200822, (679, 5) = 32.007107969510564, (679, 6) = 179084.82442050948, (680, 0) = 179084.82442050948, (680, 1) = 3.0387780317507085, (680, 2) = 2189.6082567272165, (680, 3) = 118202.77339888224, (680, 4) = 237.92186450846592, (680, 5) = 1334.8958819263087, (680, 6) = 32.322165003691474, (681, 0) = 32.322165003691474, (681, 1) = 177933.69372896722, (681, 2) = 3.0495467475435203, (681, 3) = 2186.261717071192, (681, 4) = 117116.53661680424, (681, 5) = 237.5172084425091, (681, 6) = 1345.4020794617031, (682, 0) = 1345.4020794617031, (682, 1) = 32.63799316642974, (682, 2) = 176787.90624576443, (682, 3) = 3.060315463336332, (682, 4) = 2182.74661287422, (682, 5) = 116040.34039613529, (682, 6) = 237.0944214361856, (683, 0) = 237.0944214361856, (683, 1) = 1355.794135601036, (683, 2) = 32.95456470776882, (683, 3) = 175647.46923985175, (683, 4) = 3.0711076260189767, (683, 5) = 2179.058684257943, (683, 6) = 114971.7811104452, (684, 0) = 114971.7811104452, (684, 1) = 236.65296195659772, (684, 2) = 1366.0935991925076, (684, 3) = 33.27254304241598, (684, 4) = 174509.92372302653, (684, 5) = 3.0818997887016213, (684, 6) = 2175.2092909874386, (685, 0) = 2175.2092909874386, (685, 1) = 113913.1202966703, (685, 2) = 236.19416279775967, (685, 3) = 1376.277055754684, (685, 4) = 33.59122875466202, (685, 5) = 173377.76456786276, (685, 6) = 3.092691951384266, (686, 0) = 3.092691951384266, (686, 1) = 2171.2022581336228, (686, 2) = 112864.26620152734, (686, 3) = 235.7184485811687, (686, 4) = 1386.3438839338562, (686, 5) = 33.9106132224215, (686, 6) = 172250.99706241154, (687, 0) = 172250.99706241154, (687, 1) = 3.1034841140669105, (687, 2) = 2167.0413480939947, (687, 3) = 111825.12791716133, (687, 4) = 235.22623679212805, (687, 5) = 1396.2935029039177, (687, 6) = 34.23068087256345, (688, 0) = 34.23068087256345, (688, 1) = 171129.62585962279, (688, 2) = 3.114002114170874, (688, 3) = 2162.8416084335436, (688, 4) = 110821.65053772832, (688, 5) = 234.7310464143467, (688, 6) = 1405.877066491901, (689, 0) = 1405.877066491901, (689, 1) = 34.54325652151688, (689, 2) = 170041.93806543338, (689, 3) = 3.124520114274837, (689, 4) = 2158.5025933850497, (689, 5) = 109827.23343066404, (689, 6) = 234.2209492706844, (690, 0) = 234.2209492706844, (690, 1) = 1415.3483229434373, (690, 2) = 34.85646157056454, (690, 3) = 168959.38283874438, (690, 4) = 3.1350381143788004, (690, 5) = 2154.0276170453235, (690, 6) = 108841.79471692804, (691, 0) = 108841.79471692804, (691, 1) = 233.69631262094174, (691, 2) = 1424.7068426996784, (691, 3) = 35.1702951124049, (691, 4) = 167881.96277017667, (691, 5) = 3.1455561144827637, (691, 6) = 2149.4199401259834, (692, 0) = 2149.4199401259834, (692, 1) = 107865.2532546775, (692, 2) = 233.15749765569234, (692, 3) = 1433.952229618292, (692, 4) = 35.48474739614761, (692, 5) = 166809.67992152795, (692, 6) = 3.1558037429527253, (693, 0) = 3.1558037429527253, (693, 1) = 2144.806137497808, (693, 2) = 106922.29483921602, (693, 3) = 232.61923563465268, (693, 4) = 1442.8508039259991, (693, 5) = 35.791697538665716, (693, 6) = 165769.90306037985, (694, 0) = 165769.90306037985, (694, 1) = 3.1660513714226868, (694, 2) = 2140.0723320489237, (694, 3) = 105987.63209605863, (694, 4) = 232.0681749655172, (694, 5) = 1451.6413367528617, (694, 6) = 36.09922379991484, (695, 0) = 36.09922379991484, (695, 1) = 164735.0050900799, (695, 2) = 3.1762989998926483, (695, 3) = 2135.221395778772, (695, 4) = 105061.19195991941, (695, 5) = 231.50463336917488, (695, 6) = 1460.323550784937, (696, 0) = 1460.323550784937, (696, 1) = 36.40732838525596, (696, 2) = 163704.9864852976, (696, 3) = 3.18654662836261, (696, 4) = 2130.2561552128664, (696, 5) = 104142.90200778894, (696, 6) = 230.92892340449777, (697, 0) = 230.92892340449777, (697, 1) = 1468.897196237583, (697, 2) = 36.71600400199705, (697, 3) = 162679.8472804577, (697, 4) = 3.1965929726692823, (697, 5) = 2125.2801658064986, (697, 6) = 103250.49152564755, (698, 0) = 103250.49152564755, (698, 1) = 230.3530058422336, (698, 2) = 1477.1968325314872, (698, 3) = 37.01915871756749, (698, 4) = 161679.58007488822, (698, 5) = 3.206639316975955, (698, 6) = 2120.199570012298, (699, 0) = 2120.199570012298, (699, 1) = 102365.77815144995, (699, 2) = 229.76597359847477, (699, 3) = 1485.3917252921774, (699, 4) = 37.32285454514003, (699, 5) = 160684.00127996333, (699, 6) = 3.216685661282627, (700, 0) = 3.216685661282627, (700, 1) = 2115.0169059593045, (700, 2) = 101488.69540575758, (700, 3) = 229.1681069800211, (700, 4) = 1493.4817141391736, (700, 5) = 37.62709504476701, (700, 6) = 159693.1097062499, (701, 0) = 159693.1097062499, (701, 1) = 3.2267320055892994, (701, 2) = 2109.7346720280893, (701, 3) = 100619.1773830539, (701, 4) = 228.55968178826635, (701, 5) = 1501.4666619397644, (701, 6) = 37.9318739636268, (702, 0) = 37.9318739636268, (702, 1) = 158706.9037884559, (702, 2) = 3.2366383655829876, (702, 3) = 2104.430938132906, (702, 4) = 99769.11876685591, (702, 5) = 227.94965984267867, (702, 6) = 1509.2373815921783, (703, 0) = 1509.2373815921783, (703, 1) = 38.23292189847811, (703, 2) = 157739.0258080764, (703, 3) = 3.246544725576676, (703, 4) = 2099.03510056161, (703, 5) = 98926.28989050047, (703, 6) = 227.32989121140778, (704, 0) = 227.32989121140778, (704, 1) = 1516.9057686475273, (704, 2) = 38.53448724178108, (704, 3) = 156775.6997000823, (704, 4) = 3.2564510855703643, (704, 5) = 2093.5494431055213, (704, 6) = 98090.62916740285, (705, 0) = 98090.62916740285, (705, 1) = 226.70062768245816, (705, 2) = 1524.4717562219785, (705, 3) = 38.83657423616435, (705, 4) = 155816.92289627547, (705, 5) = 3.2663574455640525, (705, 6) = 2087.9762139720333, (706, 0) = 2087.9762139720333, (706, 1) = 97262.07553607444, (706, 2) = 226.06211701636974, (706, 3) = 1531.9352975111622, (706, 4) = 39.13917707331123, (706, 5) = 154862.6925001174, (706, 6) = 3.276157746156507, (707, 0) = 3.276157746156507, (707, 1) = 2082.378652241039, (707, 2) = 96449.32656386621, (707, 3) = 225.42158220926467, (707, 4) = 1539.2180993497611, (707, 5) = 39.43903662637086, (707, 6) = 153923.14877349962, (708, 0) = 153923.14877349962, (708, 1) = 3.285958046748961, (708, 2) = 2076.6996580888836, (708, 3) = 95643.41593978096, (708, 4) = 224.77246793275162, (708, 5) = 1546.4006035475857, (708, 6) = 39.73939572580215, (709, 0) = 39.73939572580215, (709, 1) = 152988.04802143582, (709, 2) = 3.295758347341415, (709, 3) = 2070.9413072168704, (709, 4) = 94844.28602353169, (709, 5) = 224.1150026404301, (709, 6) = 1553.4828212008272, (710, 0) = 1553.4828212008272, (710, 1) = 40.040258986040186, (710, 2) = 152057.38649372384, (710, 3) = 3.305558647933869, (710, 4) = 2065.1056430375043, (710, 5) = 94051.87966171032, (710, 6) = 223.4494111366878, (711, 0) = 223.4494111366878, (711, 1) = 1560.464780955814, (711, 2) = 40.34162080716347, (711, 3) = 151131.16014976276, (711, 4) = 3.3152762732332963, (711, 5) = 2059.2448511289103, (711, 6) = 93272.74095154786, (712, 0) = 93272.74095154786, (712, 1) = 222.78162866269355, (712, 2) = 1567.2888934493105, (712, 3) = 40.640921609689116, (712, 4) = 150217.12240176913, (712, 5) = 3.324993898532724, (712, 6) = 2053.3119520473756, (713, 0) = 2053.3119520473756, (713, 1) = 92500.10232417854, (713, 2) = 222.1062860715291, (713, 3) = 1574.0145394799385, (713, 4) = 40.940707738849646, (713, 5) = 149307.4365490849, (713, 6) = 3.334711523832151, (714, 0) = 3.334711523832151, (714, 1) = 2047.3088454740512, (714, 2) = 91733.9094430606, (714, 3) = 221.42359208183782, (714, 4) = 1580.6417966554432, (714, 5) = 41.24098402216623, (714, 6) = 148402.0978071174, (715, 0) = 148402.0978071174, (715, 1) = 3.344429149131578, (715, 2) = 2041.23740151303, (715, 3) = 90974.10842734584, (715, 4) = 220.7337520743531, (715, 5) = 1587.1707580395755, (715, 6) = 41.541744965932835, (716, 0) = 41.541744965932835, (716, 1) = 147501.10113233415, (716, 2) = 3.3540941492301735, (716, 3) = 2035.1328762853834, (716, 4) = 90224.7092036453, (716, 5) = 220.04075984085145, (716, 6) = 1593.5669707856707, (717, 0) = 1593.5669707856707, (717, 1) = 41.841346930084, (717, 2) = 146609.28535872893, (717, 3) = 3.363759149328769, (717, 4) = 2028.9643547402447, (717, 5) = 89481.52781655264, (717, 6) = 219.34109419958884, (718, 0) = 219.34109419958884, (718, 1) = 1599.8661783426603, (718, 2) = 42.14142373235485, (718, 3) = 145721.7540228945, (718, 4) = 3.373424149427364, (718, 5) = 2022.733591169488, (718, 6) = 88744.51256231588, (719, 0) = 88744.51256231588, (719, 1) = 218.6349475570552, (719, 2) = 1606.0685164638764, (719, 3) = 42.44198036129546, (719, 4) = 144838.50139889386, (719, 5) = 3.383089149525959, (719, 6) = 2016.442312436732, (720, 0) = 2016.442312436732, (720, 1) = 88013.61216897069, (720, 2) = 217.92250922879444, (720, 3) = 1612.1741346527429, (720, 4) = 42.7430113505696, (720, 5) = 143959.52152740766, (720, 6) = 3.3927252531376877, (721, 0) = 3.3927252531376877, (721, 1) = 2010.1112896528948, (721, 2) = 87290.93392577754, (721, 3) = 217.20612267822202, (721, 4) = 1618.165373861054, (721, 5) = 43.0436035535931, (721, 6) = 143087.41708629474, (722, 0) = 143087.41708629474, (722, 1) = 3.402361356749416, (722, 2) = 2003.7234598731047, (722, 3) = 86574.23351485575, (722, 4) = 216.48384867437355, (722, 5) = 1624.0608079157828, (722, 6) = 43.344662858530604, (723, 0) = 43.344662858530604, (723, 1) = 142219.54734923618, (723, 2) = 3.4119974603611447, (723, 3) = 1997.2804544658259, (723, 4) = 85863.46136995903, (723, 5) = 215.7558658223783, (723, 6) = 1629.8606246056906, (724, 0) = 1629.8606246056906, (724, 1) = 43.64619438975824, (724, 2) = 141355.90571391289, (724, 3) = 3.421633563972873, (724, 4) = 1990.7838791153615, (724, 5) = 85158.56833800775, (724, 6) = 215.02234983714266, (725, 0) = 215.02234983714266, (725, 1) = 1635.5650240402392, (725, 2) = 43.94819265990798, (725, 3) = 140496.48536598124, (725, 4) = 3.431259892094159, (725, 5) = 1984.2419830457677, (725, 6) = 84460.21191203121, (726, 0) = 84460.21191203121, (726, 1) = 214.28422577944215, (726, 2) = 1641.1685763865023, (726, 3) = 44.250339502981696, (726, 4) = 139642.14472170055, (726, 5) = 3.440886220215444, (726, 6) = 1977.6497525000866, (727, 0) = 1977.6497525000866, (727, 1) = 83767.62583161007, (727, 2) = 213.5409217524424, (727, 3) = 1646.677340682772, (727, 4) = 44.55294780583966, (727, 5) = 138792.00256197137, (727, 6) = 3.4505125483367296, (728, 0) = 3.4505125483367296, (728, 1) = 1971.0087128029106, (728, 2) = 83080.7622936098, (728, 3) = 212.79260444696348, (728, 4) = 1652.0915521480363, (728, 5) = 44.85602281462852, (728, 6) = 137946.0514543963, (729, 0) = 137946.0514543963, (729, 1) = 3.460138876458015, (729, 2) = 1964.320365040043, (729, 3) = 82399.57389338472, (729, 4) = 212.0394378302002, (729, 5) = 1657.4114570947631, (729, 6) = 45.159558988443095, (730, 0) = 45.159558988443095, (730, 1) = 137104.28377284788, (730, 2) = 3.4697712978565645, (730, 3) = 1957.581909359721, (730, 4) = 81723.58777711831, (730, 5) = 211.28110200026623, (730, 6) = 1662.6405909727912, (731, 0) = 1662.6405909727912, (731, 1) = 45.46373767801207, (731, 2) = 136266.1628375686, (731, 3) = 3.4794037192551137, (731, 4) = 1950.7990201902362, (731, 5) = 81053.19019935948, (731, 6) = 210.51823103295814, (732, 0) = 210.51823103295814, (732, 1) = 1667.7758253248157, (732, 2) = 45.768373831603725, (732, 3) = 135432.21475253525, (732, 4) = 3.4890361406536634, (732, 5) = 1943.9731298344113, (732, 6) = 80388.33482880556, (733, 0) = 80388.33482880556, (733, 1) = 209.75098116109604, (733, 2) = 1672.8174392431843, (733, 3) = 46.07347280805058, (733, 4) = 134602.43128835515, (733, 5) = 3.4986685620522127, (733, 6) = 1937.1056475745677, (734, 0) = 1937.1056475745677, (734, 1) = 79728.97572100424, (734, 2) = 208.97950603453882, (734, 3) = 1677.765721838244, (734, 4) = 46.37902898900394, (734, 5) = 133776.80403790774, (734, 6) = 3.508320602063348, (735, 0) = 3.508320602063348, (735, 1) = 1930.1838506099718, (735, 2) = 79073.74101293969, (735, 3) = 208.2023730943507, (735, 4) = 1682.6307662460795, (735, 5) = 46.68565472805042, (735, 6) = 132953.65551174423, (736, 0) = 132953.65551174423, (736, 1) = 3.5179726420744837, (736, 2) = 1923.223056012368, (736, 3) = 78423.93376435828, (736, 4) = 207.42129878830846, (736, 5) = 1687.4027098550282, (736, 6) = 46.99273526437355, (737, 0) = 46.99273526437355, (737, 1) = 132134.6626948217, (737, 2) = 3.527624682085619, (737, 3) = 1916.224613331885, (737, 4) = 77779.50888343895, (737, 5) = 206.63643004008304, (737, 6) = 1692.0818728319703, (738, 0) = 1692.0818728319703, (738, 1) = 47.30027606267058, (738, 2) = 131319.81658403995, (738, 3) = 3.5372767220967543, (738, 4) = 1909.189850139495, (738, 5) = 77140.42165598347, (738, 6) = 205.84791131084714, (739, 0) = 205.84791131084714, (739, 1) = 1696.668584402571, (739, 2) = 47.60827140815844, (739, 3) = 130509.108012823, (739, 4) = 3.5469601855364123, (739, 5) = 1902.0969998024568, (739, 6) = 76504.57294240901, (740, 0) = 76504.57294240901, (740, 1) = 205.05330049262955, (740, 2) = 1701.1776654437244, (740, 3) = 47.91771467976134, (740, 4) = 129699.9084574871, (740, 5) = 3.5566436489760704, (740, 6) = 1894.9702027086378, (741, 0) = 1894.9702027086378, (741, 1) = 75874.00765395834, (741, 2) = 204.25529975547573, (741, 3) = 1705.5943830896265, (741, 4) = 48.22761117755725, (741, 5) = 128894.85443208423, (741, 6) = 3.566327112415728, (742, 0) = 3.566327112415728, (742, 1) = 1887.8107339006808, (742, 2) = 75248.68174889861, (742, 3) = 203.45404763670012, (742, 4) = 1709.9190963485316, (742, 5) = 48.53796646630124, (742, 6) = 128093.9361755502, (743, 0) = 128093.9361755502, (743, 1) = 3.576010575855386, (743, 2) = 1880.619847342629, (743, 3) = 74628.55155585405, (743, 4) = 202.6496803155171, (743, 5) = 1714.152172418763, (743, 6) = 48.84877471871541, (744, 0) = 48.84877471871541, (744, 1) = 127297.14377624236, (744, 2) = 3.5857359858893716, (744, 3) = 1873.3674320655655, (744, 4) = 74010.92096923753, (744, 5) = 201.83882807748108, (744, 6) = 1718.3117300570657, (745, 0) = 1718.3117300570657, (745, 1) = 49.16137347151651, (745, 2) = 126501.04241103322, (745, 3) = 3.595461395923357, (745, 4) = 1866.085797783905, (745, 5) = 73398.44401299587, (745, 6) = 201.02510178747778, (746, 0) = 201.02510178747778, (746, 1) = 1722.3796218624775, (746, 2) = 49.474424797877894, (746, 3) = 125709.08221202978, (746, 4) = 3.6051868059573424, (746, 5) = 1858.7761517511503, (746, 6) = 72791.07753816101, (747, 0) = 72791.07753816101, (747, 1) = 200.20863234869316, (747, 2) = 1726.3562438850295, (747, 3) = 49.78793435720678, (747, 4) = 124921.25266993402, (747, 5) = 3.614912215991328, (747, 6) = 1851.4396809287703, (748, 0) = 1851.4396809287703, (748, 1) = 72188.7787604893, (748, 2) = 199.38954839761186, (748, 3) = 1730.241999567315, (748, 4) = 50.101896195452035, (748, 5) = 124137.54313670871, (748, 6) = 3.624689131701568, (749, 0) = 3.624689131701568, (749, 1) = 1844.0384960684978, (749, 2) = 71588.35540422348, (749, 3) = 198.56361887589105, (749, 4) = 1734.0571594885193, (749, 5) = 50.41796466914583, (749, 6) = 123353.82498768088, (750, 0) = 123353.82498768088, (750, 1) = 3.6344660474118076, (750, 2) = 1836.6125455782358, (750, 3) = 70992.96794290637, (750, 4) = 197.73530090638738, (750, 5) = 1737.781327934087, (750, 6) = 50.73448584365388, (751, 0) = 50.73448584365388, (751, 1) = 122574.24858272764, (751, 2) = 3.644242963122047, (751, 3) = 1829.1629744623488, (751, 4) = 70402.57398744657, (751, 5) = 196.9047183787429, (751, 6) = 1741.4149365362132, (752, 0) = 1741.4149365362132, (752, 1) = 51.05146546770348, (752, 2) = 121798.80266910273, (752, 3) = 3.6540198788322873, (752, 4) = 1821.690908126062, (752, 5) = 69817.13150923248, (752, 6) = 196.0719929966221, (753, 0) = 196.0719929966221, (753, 1) = 1744.9584235785594, (753, 2) = 51.36889744725929, (753, 3) = 121027.47586632981, (753, 4) = 3.6638571309503734, (753, 5) = 1814.1511438683574, (753, 6) = 69233.03134469551, (754, 0) = 69233.03134469551, (754, 1) = 195.23208675596337, (754, 2) = 1748.4332709848056, (754, 3) = 51.68873273396011, (754, 4) = 120255.53464323698, (754, 5) = 3.67369438306846, (754, 6) = 1806.5908320982185, (755, 0) = 1806.5908320982185, (755, 1) = 68653.85967394657, (755, 2) = 194.3902516773471, (755, 3) = 1751.8177912794206, (755, 4) = 52.009021517256066, (755, 5) = 119487.74000639847, (755, 6) = 3.683531635186546, (756, 0) = 3.683531635186546, (756, 1) = 1799.0110601830688, (756, 2) = 68079.57475382547, (756, 3) = 193.54660515379751, (756, 4) = 1755.112450489081, (756, 5) = 52.32976962973797, (756, 6) = 118724.07996022103, (757, 0) = 118724.07996022103, (757, 1) = 3.693368887304632, (757, 2) = 1791.4128965061354, (757, 3) = 67510.1351986101, (757, 4) = 192.70126246421046, (757, 5) = 1758.3177205956092, (757, 6) = 52.650970824763945, (758, 0) = 52.650970824763945, (758, 1) = 117964.54239174114, (758, 2) = 3.7032747574858247, (758, 3) = 1783.7442114328378, (758, 4) = 66941.57823681779, (758, 5) = 191.8484239021569, (758, 6) = 1761.4555059715576, (759, 0) = 1761.4555059715576, (759, 1) = 52.97485787108614, (759, 2) = 117203.8601212915, (759, 3) = 3.713180627667018, (759, 4) = 1776.058993607407, (759, 5) = 66377.8513157024, (759, 6) = 190.99409359889162, (760, 0) = 190.99409359889162, (760, 1) = 1764.5036293602461, (760, 2) = 53.29919978637668, (760, 3) = 116447.33301153596, (760, 4) = 3.723086497848211, (760, 5) = 1768.3582766287668, (760, 6) = 65818.91323898993, (761, 0) = 65818.91323898993, (761, 1) = 190.1383828846534, (761, 2) = 1767.4625902164344, (761, 3) = 53.62400248137026, (761, 4) = 115694.94832099935, (761, 5) = 3.7329923680294037, (761, 6) = 1760.643075661021, (762, 0) = 1760.643075661021, (762, 1) = 65264.723165864016, (762, 2) = 189.2814010399457, (762, 3) = 1770.3328932891409, (762, 4) = 53.94925954443939, (762, 5) = 114946.69320069223, (762, 6) = 3.742974728331026, (763, 0) = 3.742974728331026, (763, 1) = 1752.8546590298392, (763, 2) = 64711.01587992542, (763, 3) = 188.416624712376, (763, 4) = 1773.1361898987568, (763, 5) = 54.27747505669593, (763, 6) = 114196.82466292045, (764, 0) = 114196.82466292045, (764, 1) = 3.7529570886326478, (764, 2) = 1745.0535474307296, (764, 3) = 64162.04800035287, (764, 4) = 187.55077410657364, (764, 5) = 1775.8504993743209, (764, 6) = 54.60614730888605, (765, 0) = 54.60614730888605, (765, 1) = 113451.12316975991, (765, 2) = 3.7629394489342696, (765, 3) = 1737.2407239565391, (765, 4) = 63617.77879057816, (765, 5) = 186.68395485612584, (765, 6) = 1778.4763538150903, (766, 0) = 1778.4763538150903, (766, 1) = 54.93528228379306, (766, 2) = 112709.57522757835, (766, 3) = 3.772921809235892, (766, 4) = 1729.4171537590366, (766, 5) = 63078.16786846237, (766, 6) = 185.816270602959, (767, 0) = 185.816270602959, (767, 1) = 1781.0142899814675, (767, 2) = 55.26487339240123, (767, 3) = 111972.16724470326, (767, 4) = 3.782988233179487, (767, 5) = 1721.517778665576, (767, 6) = 62538.689407950005, (768, 0) = 62538.689407950005, (768, 1) = 184.94050666396834, (768, 2) = 1783.485116468206, (768, 3) = 55.5976889609032, (768, 4) = 111232.72788463694, (768, 5) = 3.7930546571230814, (768, 6) = 1713.6093915054423, (769, 0) = 1713.6093915054423, (769, 1) = 62003.866607291005, (769, 2) = 184.0640686872393, (769, 3) = 1785.8676480635786, (769, 4) = 55.93096357082431, (769, 5) = 110497.4704235022, (769, 6) = 3.803121081066676, (770, 0) = 3.803121081066676, (770, 1) = 1705.6929276266178, (770, 2) = 61473.65911198388, (770, 3) = 183.18705691986148, (770, 4) = 1788.1624488808236, (770, 5) = 56.264703270422274, (770, 6) = 109766.38060628099, (771, 0) = 109766.38060628099, (771, 1) = 3.813187505010271, (771, 2) = 1697.7693048821786, (771, 3) = 60948.02692179636, (771, 4) = 182.30956966994398, (771, 5) = 1790.3700870825794, (771, 6) = 56.5989012806467, (772, 0) = 56.5989012806467, (772, 1) = 109039.44408910938, (772, 2) = 3.823345357946554, (772, 3) = 1689.7673740703985, (772, 4) = 60422.21815486028, (772, 5) = 181.42372858909246, (772, 6) = 1792.5100043444525, (773, 0) = 1792.5100043444525, (773, 1) = 56.936585936325564, (773, 2) = 108310.10049923153, (773, 3) = 3.833503210882837, (773, 4) = 1681.7599779232116, (773, 5) = 59900.98741326115, (773, 6) = 180.53759853059643, (774, 0) = 180.53759853059643, (774, 1) = 1794.5623430478418, (774, 2) = 57.27473230424318, (774, 3) = 107584.95635904266, (774, 4) = 3.8436610638191193, (774, 5) = 1673.7480063845671, (774, 6) = 59384.29465465916, (775, 0) = 59384.29465465916, (775, 1) = 179.65127461826353, (775, 2) = 1796.5276988191383, (775, 3) = 57.61334649097617, (775, 4) = 106863.99664015896, (775, 5) = 3.8538189167554022, (775, 6) = 1665.7323323087587, (776, 0) = 1665.7323323087587, (776, 1) = 58872.10019162708, (776, 2) = 178.76485008497062, (776, 3) = 1798.4066707382992, (776, 4) = 57.95242151435599, (776, 5) = 106147.206234354, (776, 6) = 3.8640754310601517, (777, 0) = 3.8640754310601517, (777, 1) = 1657.635917935489, (777, 2) = 58359.45488147814, (777, 3) = 177.86980676348327, (777, 4) = 1800.2168595636508, (777, 5) = 58.295243870305384, (777, 6) = 105427.66856520252, (778, 0) = 105427.66856520252, (778, 1) = 3.8743319453649008, (778, 2) = 1649.53746480209, (778, 3) = 57851.315421507315, (778, 4) = 176.974846091118, (778, 5) = 1801.9402162519825, (778, 6) = 58.638530921950455, (779, 0) = 58.638530921950455, (779, 1) = 104712.35037036895, (779, 2) = 3.8845884596696503, (779, 3) = 1641.4378194320093, (779, 4) = 57347.642017936494, (779, 5) = 176.08005829173948, (779, 6) = 1803.5773675530402, (780, 0) = 1803.5773675530402, (780, 1) = 58.98228882634304, (780, 2) = 104001.23583350999, (780, 3) = 3.8948449739743998, (780, 4) = 1633.3378116289368, (780, 5) = 56848.39523329822, (780, 6) = 175.18553174233875, (781, 0) = 175.18553174233875, (781, 1) = 1805.1289430854608, (781, 2) = 59.326510384497055, (781, 3) = 103294.30906733073, (781, 4) = 3.9052073129970277, (781, 5) = 1625.1546900600981, (781, 6) = 56348.452853171686, (782, 0) = 56348.452853171686, (782, 1) = 174.28212913108024, (782, 2) = 1806.6102671857918, (782, 3) = 59.67474046983781, (782, 4) = 102584.32491034249, (782, 5) = 3.9155696520196557, (782, 6) = 1616.972849984832, (783, 0) = 1616.972849984832, (783, 1) = 55852.94905367892, (783, 2) = 173.379168871021, (783, 3) = 1808.0055411508176, (783, 4) = 60.02343849278918, (783, 5) = 101878.58254470903, (783, 6) = 3.925931991042284, (784, 0) = 3.925931991042284, (784, 1) = 1608.793096182034, (784, 2) = 55361.84423116311, (784, 3) = 172.476736475113, (784, 4) = 1809.3154225597484, (784, 5) = 60.3726106522315, (784, 6) = 101177.06534900631, (785, 0) = 101177.06534900631, (785, 1) = 3.936294330064912, (785, 2) = 1600.616217050085, (785, 3) = 54875.09914039444, (785, 4) = 171.5749156500397, (785, 5) = 1810.5405712829763, (785, 6) = 60.722249517872726, (786, 0) = 60.722249517872726, (786, 1) = 100479.7566397091, (786, 2) = 3.9467696437782553, (786, 3) = 1592.353899494772, (786, 4) = 54387.43896043493, (786, 5) = 170.66396794646255, (786, 6) = 1811.6936291219322, (787, 0) = 1811.6936291219322, (787, 1) = 61.076160384507844, (787, 2) = 99779.106045474, (787, 3) = 3.957244957491598, (787, 4) = 1584.0960894215732, (787, 5) = 53904.154523742756, (787, 6) = 169.75381168543103, (788, 0) = 169.75381168543103, (788, 1) = 1812.7614595431498, (788, 2) = 61.43054263577421, (788, 3) = 99082.72170388293, (788, 4) = 3.967720271204941, (788, 5) = 1575.843551272668, (788, 6) = 53425.20636256962, (789, 0) = 53425.20636256962, (789, 1) = 168.84452782813142, (789, 2) = 1813.7447507449006, (789, 3) = 61.785402502804494, (789, 4) = 98390.58616882662, (789, 5) = 3.9781955849182844, (789, 6) = 1567.5970334223366, (790, 0) = 1567.5970334223366, (790, 1) = 52950.55537040336, (790, 2) = 167.93619556709854, (790, 3) = 1814.6441926421078, (790, 4) = 62.14073230854881, (790, 5) = 97702.68194097007, (790, 6) = 3.988791059409347, (791, 0) = 3.988791059409347, (791, 1) = 1559.2627931132668, (791, 2) = 52474.79154760935, (791, 3) = 167.01849106064853, (791, 4) = 1815.4693605674008, (791, 5) = 62.50060146823306, (791, 6) = 97011.17332891766, (792, 0) = 97011.17332891766, (792, 1) = 3.9993865339004095, (792, 2) = 1550.9362026026724, (792, 3) = 52003.34465528347, (792, 4) = 166.10191763091728, (792, 5) = 1816.2101694075984, (792, 6) = 62.86094561062368, (793, 0) = 62.86094561062368, (793, 1) = 96323.95745417965, (793, 2) = 4.009982008391472, (793, 3) = 1542.6179871672343, (793, 4) = 51536.175310832965, (793, 5) = 165.18655182012577, (793, 6) = 1816.867337842754, (794, 0) = 1816.867337842754, (794, 1) = 63.22177098846014, (794, 2) = 95641.0160238819, (794, 3) = 4.020577482882535, (794, 4) = 1534.3088563052377, (794, 5) = 51073.244496386265, (794, 6) = 164.27246843687456, (795, 0) = 164.27246843687456, (795, 1) = 1817.4415856947392, (795, 2) = 63.58306966133851, (795, 3) = 94962.33070088796, (795, 4) = 4.0313003853734, (795, 5) = 1525.9097527610384, (795, 6) = 50609.02196226436, (796, 0) = 50609.02196226436, (796, 1) = 163.34877205538146, (796, 2) = 1817.9390542722194, (796, 3) = 63.94918039803151, (796, 4) = 94279.79747386568, (796, 5) = 4.0420232878642635, (796, 6) = 1517.521367038289, (797, 0) = 1517.521367038289, (797, 1) = 50149.0612172201, (797, 2) = 162.4265379479291, (797, 3) = 1818.3530824717113, (797, 4) = 64.31576981037412, (797, 5) = 93601.58539395046, (797, 6) = 4.052746190355128, (798, 0) = 4.052746190355128, (798, 1) = 1509.1443862079998, (798, 2) = 49693.322915881385, (798, 3) = 161.50583834706154, (798, 4) = 1818.6844193821007, (798, 5) = 64.68284416084057, (798, 6) = 92927.67529692575, (799, 0) = 92927.67529692575, (799, 1) = 4.063469092845992, (799, 2) = 1500.7794818322513, (799, 3) = 49241.76808174957, (799, 4) = 160.58674378450385, (799, 5) = 1818.9338146556988, (799, 6) = 65.05039522773967, (800, 0) = 65.05039522773967, (800, 1) = 92258.04798342437, (800, 2) = 4.07432681352978, (800, 3) = 1492.3223826714875, (800, 4) = 48788.759072596935, (800, 5) = 159.65779938840268, (800, 6) = 1819.103619652544, (801, 0) = 1819.103619652544, (801, 1) = 65.42303781840947, (801, 2) = 91584.3457080269, (801, 3) = 4.0851845342135675, (801, 4) = 1483.879003425968, (801, 5) = 48339.960074774535, (801, 6) = 158.7306409356506, (802, 0) = 158.7306409356506, (802, 1) = 1819.1909580529018, (802, 2) = 65.79616281280154, (802, 3) = 90914.99483531693, (802, 4) = 4.096042254897355, (802, 5) = 1475.4499937296496, (802, 6) = 47895.33173447161, (803, 0) = 47895.33173447161, (803, 1) = 157.80533643716666, (803, 2) = 1819.1966093382798, (803, 3) = 66.16977646984945, (803, 4) = 90249.97530260915, (803, 5) = 4.106899975581143, (803, 6) = 1467.0359879597386, (804, 0) = 1467.0359879597386, (804, 1) = 47454.83507156815, (804, 2) = 156.881952233939, (804, 3) = 1819.1213529685624, (804, 4) = 66.54387026709574, (804, 5) = 89589.2670213875, (804, 6) = 4.117900067346296, (805, 0) = 4.117900067346296, (805, 1) = 1458.527588621385, (805, 2) = 47012.73617958222, (805, 3) = 155.9484846935913, (805, 4) = 1818.9634021115698, (805, 5) = 66.92334313814854, (805, 6) = 88924.27106434932, (806, 0) = 88924.27106434932, (806, 1) = 4.12890015911145, (806, 2) = 1450.0358528739475, (806, 3) = 46574.7986151946, (806, 4) = 155.01712005283443, (806, 5) = 1818.7240182225023, (806, 6) = 67.30330211138595, (807, 0) = 67.30330211138595, (807, 1) = 88263.65854804961, (807, 2) = 4.139900250876604, (807, 3) = 1441.5613935078313, (807, 4) = 46140.98297230611, (807, 5) = 154.08792216959617, (807, 6) = 1818.4040112093332, (808, 0) = 1818.4040112093332, (808, 1) = 67.68375342732136, (808, 2) = 87607.40848158294, (808, 3) = 4.150900342641757, (808, 4) = 1433.1048082940756, (808, 5) = 45711.250223995135, (808, 6) = 153.16095326113654, (809, 0) = 153.16095326113654, (809, 1) = 1818.0041903637102, (809, 2) = 68.06468824147647, (809, 3) = 86955.49985780037, (809, 4) = 4.162050559487204, (809, 5) = 1424.5516500234141, (809, 6) = 45279.77987739888, (810, 0) = 45279.77987739888, (810, 1) = 152.22367035379872, (810, 2) = 1817.518286756513, (810, 3) = 68.45129907941936, (810, 4) = 86299.103398249, (810, 5) = 4.173200776332651, (810, 6) = 1416.018047390678, (811, 0) = 1416.018047390678, (811, 1) = 44852.4250312716, (811, 2) = 151.288801324612, (811, 3) = 1816.9520482420749, (811, 4) = 68.83839961711894, (811, 5) = 85647.12415028692, (811, 6) = 4.184350993178098, (812, 0) = 4.184350993178098, (812, 1) = 1407.5045767738216, (812, 2) = 44429.14618478084, (812, 3) = 150.3564059291729, (812, 4) = 1816.306315232707, (812, 5) = 69.22599605995633, (812, 6) = 84999.54016231057, (813, 0) = 84999.54016231057, (813, 1) = 4.195501210023545, (813, 2) = 1399.0117997563184, (813, 3) = 44009.904222438534, (813, 4) = 149.42654231031284, (813, 5) = 1815.5819269170854, (813, 6) = 69.61407921814687, (814, 0) = 69.61407921814687, (814, 1) = 84356.32947638932, (814, 2) = 4.20680954498005, (814, 3) = 1390.4202860524217, (814, 4) = 43588.80051661659, (814, 5) = 148.48613645600915, (814, 6) = 1814.7677898244353, (815, 0) = 1814.7677898244353, (815, 1) = 70.00814605377408, (815, 2) = 83708.44182286225, (815, 3) = 4.218117879936555, (815, 4) = 1381.8511745810438, (815, 5) = 43171.76913075709, (815, 6) = 147.54845014836468, (816, 0) = 147.54845014836468, (816, 1) = 1813.874485409441, (816, 2) = 70.4027060063542, (816, 3) = 83065.00684670024, (816, 4) = 4.22942621489306, (816, 5) = 1373.305005586285, (816, 6) = 42758.77042789702, (817, 0) = 42758.77042789702, (817, 1) = 146.61353907446153, (817, 2) = 1812.9028847050809, (817, 3) = 70.79776522733022, (817, 4) = 82426.00160027204, (817, 5) = 4.240734549849565, (817, 6) = 1364.7823047322956, (818, 0) = 1364.7823047322956, (818, 1) = 42349.76516328088, (818, 2) = 145.68145733540618, (818, 3) = 1811.8538568978543, (818, 4) = 71.19331415600797, (818, 5) = 81791.40313992724, (818, 6) = 4.252209272956355, (819, 0) = 4.252209272956355, (819, 1) = 1356.1587165480657, (819, 2) = 41938.7839872724, (819, 3) = 144.73860720182367, (819, 4) = 1810.7111404694472, (819, 5) = 71.59516643211063, (819, 6) = 81151.94830554134, (820, 0) = 81151.94830554134, (820, 1) = 4.263683996063145, (820, 2) = 1347.5603373911154, (820, 3) = 41531.834410793934, (820, 4) = 143.79877758297374, (820, 5) = 1809.4904988358744, (820, 6) = 71.99751497243685, (821, 0) = 71.99751497243685, (821, 1) = 80516.98328157436, (821, 2) = 4.2751587191699345, (821, 3) = 1338.987671505267, (821, 4) = 41128.87662008296, (821, 5) = 142.86202011526038, (821, 6) = 1808.1928338002904, (822, 0) = 1808.1928338002904, (822, 1) = 72.40036585329335, (822, 2) = 79886.4840860362, (822, 3) = 4.286633442276725, (822, 4) = 1330.4412087606033, (822, 5) = 40729.87120116535, (822, 6) = 141.928384875025, (823, 0) = 141.928384875025, (823, 1) = 1806.8190446780166, (823, 2) = 72.80370911483166, (823, 3) = 79260.42675168358, (823, 4) = 4.298283139213634, (823, 5) = 1321.7917186241575, (823, 6) = 40328.78461061418, (824, 0) = 40328.78461061418, (824, 1) = 140.98375686845588, (824, 2) = 1805.3473550886636, (824, 3) = 73.2136887486471, (824, 4) = 78629.34224416489, (824, 5) = 4.309932836150543, (824, 6) = 1313.1702097134976, (825, 0) = 1313.1702097134976, (825, 1) = 39931.69119280969, (825, 2) = 140.04244620398015, (825, 3) = 1803.7990622359882, (825, 4) = 73.6241674223235, (825, 5) = 78002.78632870848, (825, 6) = 4.321582533087453, (826, 0) = 4.321582533087453, (826, 1) = 1304.5771502661044, (826, 2) = 39538.55091695905, (826, 3) = 139.10450046981202, (826, 4) = 1802.1750988708377, (826, 5) = 74.03515111309713, (826, 6) = 77380.7339474588, (827, 0) = 77380.7339474588, (827, 1) = 4.333232230024362, (827, 2) = 1296.0129943455872, (827, 3) = 39149.324160384, (827, 4) = 138.16996571936815, (827, 5) = 1800.4763945933298, (827, 6) = 74.44662943071098, (828, 0) = 74.44662943071098, (828, 1) = 76763.16006860088, (828, 2) = 4.345065841925075, (828, 3) = 1287.3436795724483, (828, 4) = 38757.91895860927, (828, 5) = 137.2242153790549, (828, 6) = 1798.6753059996681, (829, 0) = 1798.6753059996681, (829, 1) = 74.86509187888586, (829, 2) = 76140.39586226754, (829, 3) = 4.356899453825788, (829, 4) = 1278.7050884444102, (829, 5) = 38370.47064737052, (829, 6) = 136.282075584097, (830, 0) = 136.282075584097, (830, 1) = 1796.7990214682545, (830, 2) = 75.28405565466583, (830, 3) = 75522.20066744201, (830, 4) = 4.368733065726501, (830, 5) = 1270.0976530504483, (830, 6) = 37986.93893878477, (831, 0) = 37986.93893878477, (831, 1) = 135.3435898620888, (831, 2) = 1794.848504897953, (831, 3) = 75.70352660915151, (831, 4) = 74908.54830552077, (831, 5) = 4.380566677627215, (831, 6) = 1261.5217915011417, (832, 0) = 1261.5217915011417, (832, 1) = 37607.283962187976, (832, 2) = 134.40880023066802, (832, 3) = 1792.8247163493268, (832, 4) = 76.12349388699371, (832, 5) = 74299.412635838, (832, 6) = 4.392593542582956, (833, 0) = 4.392593542582956, (833, 1) = 1252.8386466412412, (833, 2) = 37225.36045794767, (833, 3) = 133.46257354130455, (833, 4) = 1790.6937860072849, (833, 5) = 76.55080921901464, (833, 6) = 73684.93029873219, (834, 0) = 73684.93029873219, (834, 1) = 4.404620407538697, (834, 2) = 1244.1889425496568, (834, 3) = 36847.35957253297, (834, 4) = 132.520247455663, (834, 5) = 1788.4891583089693, (834, 6) = 76.97862754491719, (835, 0) = 76.97862754491719, (835, 1) = 73075.05902660717, (835, 2) = 4.41664727249444, (835, 3) = 1235.5730748904612, (835, 4) = 36473.240720831556, (835, 5) = 131.58186141361398, (835, 6) = 1786.2118285190145, (836, 0) = 1786.2118285190145, (836, 1) = 77.40695455901408, (836, 2) = 72469.7714716265, (836, 3) = 4.428674137450181, (836, 4) = 1226.991425542359, (836, 5) = 36102.963744871755, (836, 6) = 130.64745336971416, (837, 0) = 130.64745336971416, (837, 1) = 1783.8627873482417, (837, 2) = 77.83577890227046, (837, 3) = 71869.04033647254, (837, 4) = 4.440904034178163, (837, 5) = 1218.3003742092487, (837, 6) = 35730.33466192452, (838, 0) = 35730.33466192452, (838, 1) = 129.70138800735484, (838, 2) = 1781.401570200226, (838, 3) = 78.27233288539679, (838, 4) = 71262.8122923672, (838, 5) = 4.453133930906145, (838, 6) = 1209.645459664806, (839, 0) = 1209.645459664806, (839, 1) = 35361.59581550924, (839, 2) = 128.75951060875303, (839, 3) = 1778.8682517662646, (839, 4) = 78.70939075311307, (839, 5) = 70661.23900320352, (839, 6) = 4.465363827634127, (840, 0) = 4.465363827634127, (840, 1) = 1201.0270407378853, (840, 2) = 34996.70628282809, (840, 3) = 127.82185648435562, (840, 4) = 1776.2638589062271, (840, 5) = 79.14695800817718, (840, 6) = 70064.29189956834, (841, 0) = 70064.29189956834, (841, 1) = 4.47759372436211, (841, 2) = 1192.4454626645522, (841, 3) = 34635.62557900845, (841, 4) = 126.88845948397001, (841, 5) = 1773.589413179279, (841, 6) = 79.58502274481306, (842, 0) = 79.58502274481306, (842, 1) = 69471.94247592079, (842, 2) = 4.490036918561068, (842, 3) = 1183.7523688493125, (842, 4) = 34272.115095624555, (842, 5) = 125.9431860057864, (842, 6) = 1770.7974761870842, (843, 0) = 1770.7974761870842, (843, 1) = 80.0312179430764, (843, 2) = 68873.95138271306, (843, 3) = 4.5024801127600265, (843, 4) = 1175.098090680785, (843, 5) = 33912.46424607552, (843, 6) = 125.00238557100329, (844, 0) = 125.00238557100329, (844, 1) = 1767.9351381109336, (844, 2) = 80.47791696268874, (844, 3) = 68280.66037892329, (844, 4) = 4.514923306958985, (844, 5) = 1166.482949607246, (844, 6) = 33556.63172887624, (845, 0) = 33556.63172887624, (845, 1) = 124.0660893042679, (845, 2) = 1765.0034576408916, (845, 3) = 80.92512507536128, (845, 4) = 67692.03961707238, (845, 5) = 4.527366501157943, (845, 6) = 1157.9072536783717, (846, 0) = 1157.9072536783717, (846, 1) = 33204.57669216576, (846, 2) = 123.13432689453161, (846, 3) = 1762.003487384419, (846, 4) = 81.37282978042296, (846, 5) = 67108.05932777519, (846, 6) = 4.540033795075132, (847, 0) = 4.540033795075132, (847, 1) = 1149.2179326523778, (847, 2) = 32850.01959299844, (847, 3) = 122.19046988311574, (847, 4) = 1758.8804238663276, (847, 5) = 81.82908666762317, (847, 6) = 66518.29755803396, (848, 0) = 66518.29755803396, (848, 1) = 4.552701088992321, (848, 2) = 1140.5700926879135, (848, 3) = 32499.293204508213, (848, 4) = 121.25136910701791, (848, 5) = 1755.6887707021951, (848, 6) = 82.28584615191318, (849, 0) = 82.28584615191318, (849, 1) = 65933.28286970076, (849, 2) = 4.56536838290951, (849, 3) = 1131.9640171697292, (849, 4) = 32152.35580475116, (849, 5) = 120.31705143380249, (849, 6) = 1752.4296186458514, (850, 0) = 1752.4296186458514, (850, 1) = 82.74311322903185, (850, 2) = 65352.98407627444, (850, 3) = 4.5780356768266985, (850, 4) = 1123.3999762819583, (850, 5) = 31809.166134080257, (850, 6) = 119.38754232080097, (851, 0) = 119.38754232080097, (851, 1) = 1749.1040515477491, (851, 2) = 83.20087474942669, (851, 3) = 64777.37008454435, (851, 4) = 4.5909384625147736, (851, 5) = 1114.7202052348623, (851, 6) = 31463.407061764723, (852, 0) = 31463.407061764723, (852, 1) = 118.44572149832976, (852, 2) = 1745.6494957890854, (852, 3) = 83.66763283099243, (852, 4) = 64195.83930006189, (852, 5) = 4.603841248202848, (852, 6) = 1106.0845707439144, (853, 0) = 1106.0845707439144, (853, 1) = 31121.45136484805, (853, 2) = 117.50893858548405, (853, 3) = 1742.1282806794882, (853, 4) = 84.13489088341083, (853, 5) = 63619.10426385372, (853, 6) = 4.616744033890923, (854, 0) = 4.616744033890923, (854, 1) = 1097.4933173059, (854, 2) = 30783.256858165227, (854, 3) = 116.57721610617662, (854, 4) = 1738.5415292609562, (854, 5) = 84.60265357526497, (854, 6) = 63047.13238461661, (855, 0) = 63047.13238461661, (855, 1) = 4.629646819578998, (855, 2) = 1088.9466764210774, (855, 3) = 30448.78183256154, (855, 4) = 115.65057520033496, (855, 5) = 1734.8903568083338, (855, 6) = 85.07090704745205, (856, 0) = 85.07090704745205, (856, 1) = 62479.89118062677, (856, 2) = 4.642797136541878, (856, 3) = 1080.2822048470418, (856, 4) = 30111.67462351924, (856, 5) = 114.71140651343752, (856, 6) = 1731.1039991726686, (857, 0) = 1731.1039991726686, (857, 1) = 85.54862598975649, (857, 2) = 61906.601986332294, (857, 3) = 4.655947453504759, (857, 4) = 1071.6645187519216, (857, 5) = 29778.344958058624, (857, 6) = 113.77755624270213, (858, 0) = 113.77755624270213, (858, 1) = 1727.2530395348122, (858, 2) = 86.02684059370439, (858, 3) = 61338.15890327885, (858, 4) = 4.669097770467641, (858, 5) = 1063.0938227733086, (858, 6) = 29448.750143818575, (859, 0) = 29448.750143818575, (859, 1) = 112.84904246600958, (859, 2) = 1723.33863343132, (859, 3) = 86.50555514232263, (859, 4) = 60774.52786435993, (859, 5) = 4.682248087430521, (859, 6) = 1054.570308764978, (860, 0) = 1054.570308764978, (860, 1) = 29122.847979277987, (860, 2) = 111.92588190457559, (860, 3) = 1719.3619277203604, (860, 4) = 86.98475499862117, (860, 5) = 60215.67492955969, (860, 6) = 4.695658685177312, (861, 0) = 4.695658685177312, (861, 1) = 1045.9268687652018, (861, 2) = 28794.25507682452, (861, 3) = 110.98997859760063, (861, 4) = 1715.2435305475183, (861, 5) = 87.47391575273167, (861, 6) = 59650.646604967755, (862, 0) = 59650.646604967755, (862, 1) = 4.709069282924103, (862, 2) = 1037.3328597850805, (862, 3) = 28469.415311299643, (862, 4) = 110.05967337681543, (862, 5) = 1711.0627246105157, (862, 6) = 87.9635658479782, (863, 0) = 87.9635658479782, (863, 1) = 59090.51647517714, (863, 2) = 4.722479880670894, (863, 3) = 1028.7884454783002, (863, 4) = 28148.285437734263, (863, 5) = 109.13497975520363, (863, 6) = 1706.8206981185906, (864, 0) = 1706.8206981185906, (864, 1) = 88.45370911509515, (864, 2) = 58535.24892061386, (864, 3) = 4.735890478417685, (864, 4) = 1020.2937769388041, (864, 5) = 27830.822718030253, (864, 6) = 108.21590991778835, (865, 0) = 108.21590991778835, (865, 1) = 1702.518629639131, (865, 2) = 88.94433006205496, (865, 3) = 57984.80846767391, (865, 4) = 4.7495748846788155, (865, 5) = 1011.6770934823338, (865, 6) = 27510.61465237109, (866, 0) = 27510.61465237109, (866, 1) = 107.28388359845175, (866, 2) = 1698.0680441912764, (866, 3) = 89.44543597100562, (866, 4) = 57428.06876715243, (866, 5) = 4.763259290939946, (866, 6) = 1003.1124862477892, (867, 0) = 1003.1124862477892, (867, 1) = 27194.13666897179, (867, 2) = 106.35773451278187, (867, 3) = 1693.557388650003, (867, 4) = 89.94702250495483, (867, 5) = 56876.28109277092, (867, 6) = 4.776943697201075, (868, 0) = 4.776943697201075, (868, 1) = 994.6000766186003, (868, 2) = 26881.34492317767, (868, 3) = 105.43747147268748, (868, 4) = 1688.9878840352005, (868, 5) = 90.44909296596538, (868, 6) = 56329.40818967174, (869, 0) = 56329.40818967174, (869, 1) = 4.790628103462205, (869, 2) = 986.1399736569164, (869, 3) = 26572.19609453256, (869, 4) = 104.52310199255022, (869, 5) = 1684.3607407040417, (869, 6) = 90.9516309196764, (870, 0) = 90.9516309196764, (870, 1) = 55787.41296937712, (870, 2) = 4.804600698793163, (870, 3) = 977.5557749076789, (870, 4) = 26260.251023355886, (870, 5) = 103.59556370108106, (870, 6) = 1679.5779254674458, (871, 0) = 1679.5779254674458, (871, 1) = 91.46520878956126, (871, 2) = 55238.99798846852, (871, 3) = 4.8185732941241195, (871, 4) = 969.0263001491481, (871, 5) = 25952.014262718334, (871, 6) = 102.67418156562861, (872, 0) = 102.67418156562861, (872, 1) = 1674.7375345668834, (872, 2) = 91.9792557219975, (872, 3) = 54695.59064203452, (872, 4) = 4.832545889455076, (872, 5) = 960.5516270368312, (872, 6) = 25647.441319300855, (873, 0) = 25647.441319300855, (873, 1) = 101.75895954255083, (873, 2) = 1669.8408219167668, (873, 3) = 92.49377440282564, (873, 4) = 54157.151950423286, (873, 5) = 4.846518484786034, (873, 6) = 952.1318211611753, (874, 0) = 952.1318211611753, (874, 1) = 25346.48824271427, (874, 2) = 100.84990032322217, (874, 3) = 1664.8890296849213, (874, 4) = 93.0087473563567, (874, 5) = 53623.64312248603, (874, 6) = 4.86079458441395, (875, 0) = 4.86079458441395, (875, 1) = 943.5858489454586, (875, 2) = 25042.691545889385, (875, 3) = 99.92746161242714, (875, 4) = 1659.7740703528705, (875, 5) = 93.53534846672319, (875, 6) = 53083.5972264548, (876, 0) = 53083.5972264548, (876, 1) = 4.875070684041868, (876, 2) = 935.097253825422, (876, 3) = 24742.582604997613, (876, 4) = 99.0114580360508, (876, 5) = 1654.6041967347353, (876, 6) = 94.06240370150151, (877, 0) = 94.06240370150151, (877, 1) = 52548.6163807434, (877, 2) = 4.889346783669784, (877, 3) = 926.6660680883841, (877, 4) = 24446.116226932492, (877, 5) = 98.10188852097302, (877, 6) = 1649.3806956528178, (878, 0) = 1649.3806956528178, (878, 1) = 94.58991502979706, (878, 2) = 52018.65978410103, (878, 3) = 4.9036228832977, (878, 4) = 918.2923122343565, (878, 5) = 24153.247781772523, (878, 6) = 97.19875076417007, (879, 0) = 97.19875076417007, (879, 1) = 1644.1048410298938, (879, 2) = 95.11786382208611, (879, 3) = 51493.686847822086, (879, 4) = 4.918218827078983, (879, 5) = 909.790332771668, (879, 6) = 23857.491706355817, (880, 0) = 23857.491706355817, (880, 1) = 96.2820248030446, (880, 2) = 1638.6579725594659, (880, 3) = 95.65806483986394, (880, 4) = 50962.06266270831, (880, 5) = 4.932814770860264, (880, 6) = 901.3483914781218, (881, 0) = 901.3483914781218, (881, 1) = 23565.40398577892, (881, 2) = 95.37201327542773, (881, 3) = 1633.1590302713785, (881, 4) = 96.19870104534009, (881, 5) = 50435.56278217921, (881, 6) = 4.947410714641546, (882, 0) = 4.947410714641546, (882, 1) = 892.9664734369788, (882, 2) = 23276.938673628516, (882, 3) = 94.46870988401203, (882, 4) = 1627.609333819295, (882, 5) = 96.73977357531, (882, 6) = 49914.14447862334, (883, 0) = 49914.14447862334, (883, 1) = 4.962006658422828, (883, 2) = 884.6445522477389, (883, 3) = 22992.050408589734, (883, 4) = 93.5721071396825, (883, 5) = 1622.0101887287515, (883, 6) = 97.2812625182785, (884, 0) = 97.2812625182785, (884, 1) = 49397.76526316777, (884, 2) = 4.976939910065805, (884, 3) = 876.1923671590336, (884, 4) = 22704.233757174577, (884, 5) = 92.66170984136585, (884, 6) = 1616.2318198506298, (885, 0) = 1616.2318198506298, (885, 1) = 97.83566627562523, (885, 2) = 48874.623723540215, (885, 3) = 4.9918731617087815, (885, 4) = 867.8028917697534, (885, 5) = 22420.06715071334, (885, 6) = 91.75830684364675, (886, 0) = 91.75830684364675, (886, 1) = 1610.4044099035737, (886, 2) = 98.39048155126227, (886, 3) = 48356.667611504316, (886, 4) = 5.006806413351757, (886, 5) = 859.4760619127932, (886, 6) = 22139.50383330733, (887, 0) = 22139.50383330733, (887, 1) = 90.86188640802128, (887, 2) = 1604.5293111832098, (887, 3) = 98.9457085165738, (887, 4) = 47843.85215963708, (887, 5) = 5.021739664994734, (887, 6) = 851.2118022714632, (888, 0) = 851.2118022714632, (888, 1) = 21862.497657878957, (888, 2) = 89.97243564583233, (888, 3) = 1598.6078605456182, (888, 4) = 99.50132583184809, (888, 5) = 47336.13286786143, (888, 6) = 5.037028921476455, (889, 0) = 5.037028921476455, (889, 1) = 842.8152600834926, (889, 2) = 21582.525521177366, (889, 3) = 89.06898684272106, (889, 4) = 1592.4986012910101, (889, 5) = 100.07056190233904, (889, 6) = 46821.54332908405, (890, 0) = 46821.54332908405, (890, 1) = 5.052318177958176, (890, 2) = 834.4841119118072, (890, 3) = 21306.186148645047, (890, 4) = 88.17281300362552, (890, 5) = 1586.343540338588, (890, 6) = 100.64018022232521, (891, 0) = 100.64018022232521, (891, 1) = 46312.20223803378, (891, 2) = 5.067607434439897, (891, 3) = 826.218242065393, (891, 4) = 21033.43191578831, (891, 5) = 87.28389670781749, (891, 6) = 1580.1440622963314, (892, 0) = 1580.1440622963314, (892, 1) = 101.21017984425607, (892, 2) = 45808.06266453041, (892, 3) = 5.082896690921618, (892, 4) = 818.0175240739645, (892, 5) = 20764.215832635615, (892, 6) = 86.40221943024447, (893, 0) = 86.40221943024447, (893, 1) = 1573.901534930671, (893, 2) = 101.7805378329493, (893, 3) = 45309.07797705928, (893, 4) = 5.0985620035154025, (893, 5) = 809.6825322214733, (893, 6) = 20491.99935986215, (894, 0) = 20491.99935986215, (894, 1) = 85.50634409554613, (894, 2) = 1567.462227688566, (894, 3) = 102.36526283681212, (894, 4) = 44803.11838670318, (894, 5) = 5.1142273161091865, (894, 6) = 801.4156336390868, (895, 0) = 801.4156336390868, (895, 1) = 20223.399336565675, (895, 2) = 84.61802539164313, (895, 3) = 1560.9805803479885, (895, 4) = 102.95033419705373, (895, 5) = 44302.47218626826, (895, 6) = 5.129892628702971, (896, 0) = 5.129892628702971, (896, 1) = 793.2166585922006, (896, 2) = 19958.367207334362, (896, 3) = 83.73723994860514, (896, 4) = 1554.4580093268942, (896, 5) = 103.53574966984053, (896, 6) = 43807.090149490214, (897, 0) = 43807.090149490214, (897, 1) = 5.145557941296755, (897, 2) = 785.085426979698, (897, 3) = 19696.855079147917, (897, 4) = 82.86396334288435, (897, 5) = 1547.8959127006804, (897, 6) = 104.12148453285984, (898, 0) = 104.12148453285984, (898, 1) = 43316.92338314166, (898, 2) = 5.16162084955074, (898, 3) = 776.8179644393375, (898, 4) = 19432.31128490926, (898, 5) = 81.97629287205412, (898, 6) = 1541.1276674845506, (899, 0) = 1541.1276674845506, (899, 1) = 104.72238207249332, (899, 2) = 42819.68051510025, (899, 3) = 5.177683757804726, (899, 4) = 768.6213113007772, (899, 5) = 19171.36852638588, (899, 6) = 81.09646188458069, (900, 0) = 81.09646188458069, (900, 1) = 1534.3207829866124, (900, 2) = 105.32358223693964, (900, 3) = 42327.817920789654, (900, 4) = 5.193746666058711, (900, 5) = 760.4952409988547, (900, 6) = 18913.97725142011, (901, 0) = 18913.97725142011, (901, 1) = 80.22444076624669, (901, 2) = 1527.4767067207874, (901, 3) = 105.92508128090903, (901, 4) = 41841.28393318206, (901, 5) = 5.209809574312696, (901, 6) = 752.4395170643518, (902, 0) = 752.4395170643518, (902, 1) = 18660.08860049636, (902, 2) = 79.36019890560759, (902, 3) = 1520.59686624932, (902, 4) = 106.52685247491516, (902, 5) = 41360.02725609619, (902, 6) = 5.226293254406767, (903, 0) = 5.226293254406767, (903, 1) = 744.2456477772278, (903, 2) = 18403.14020770913, (903, 3) = 78.48137247342481, (903, 4) = 1513.5011009931352, (903, 5) = 107.14463257226299, (903, 6) = 40871.59701263131, (904, 0) = 40871.59701263131, (904, 1) = 5.242776934500838, (904, 2) = 736.1253225911926, (904, 3) = 18149.778269036615, (904, 4) = 77.61066971619083, (904, 5) = 1506.3706549884146, (904, 6) = 107.76266228371499, (905, 0) = 107.76266228371499, (905, 1) = 40388.61588006858, (905, 2) = 5.259260614594909, (905, 3) = 728.0782550327559, (905, 4) = 17899.952165946117, (905, 5) = 76.7480544498166, (905, 6) = 1499.207005872939, (906, 0) = 1499.207005872939, (906, 1) = 108.38093612482663, (906, 2) = 39911.02959352436, (906, 3) = 5.275744294688979, (906, 4) = 720.1041492448827, (906, 5) = 17653.61200541793, (906, 6) = 75.89348955598541, (907, 0) = 75.89348955598541, (907, 1) = 1492.011609605749, (907, 2) = 108.99942510585569, (907, 3) = 39438.784300650994, (907, 4) = 5.292673723886439, (907, 5) = 711.990036403192, (907, 6) = 17404.187321243448, (908, 0) = 17404.187321243448, (908, 1) = 75.02415555610519, (908, 2) = 1484.5900963860831, (908, 3) = 109.63482298354047, (908, 4) = 38959.27208299972, (908, 5) = 5.3096031530839, (908, 6) = 703.952222313564, (909, 0) = 703.952222313564, (909, 1) = 17158.335267734336, (909, 2) = 74.16323087996858, (909, 3) = 1477.1381388090786, (909, 4) = 110.27040647305809, (909, 5) = 38485.279767748296, (909, 6) = 5.326532582281361, (910, 0) = 5.326532582281361, (910, 1) = 695.9903571996082, (910, 2) = 16916.00408625317, (910, 3) = 73.310672414893, (910, 4) = 1469.6572433505455, (910, 5) = 110.90616807506683, (910, 6) = 38016.75032149973, (911, 0) = 38016.75032149973, (911, 1) = 5.343462011478821, (911, 2) = 688.1040824896202, (911, 3) = 16677.142779435424, (911, 4) = 72.46643618464387, (911, 5) = 1462.1488929519971, (911, 6) = 111.54207624800426, (912, 0) = 111.54207624800426, (912, 1) = 37553.62716946768, (912, 2) = 5.360864150337514, (912, 3) = 680.0760038575946, (912, 4) = 16435.175604422362, (912, 5) = 71.60725376846425, (912, 6) = 1454.4038112725966, (913, 0) = 1454.4038112725966, (913, 1) = 112.19585024446265, (913, 2) = 37083.14832375049, (913, 3) = 5.3782662891962065, (913, 4) = 672.1269995870595, (913, 5) = 16196.76791357992, (913, 6) = 70.75676785738408, (914, 0) = 70.75676785738408, (914, 1) = 1446.632821403299, (914, 2) = 112.84973282014688, (914, 3) = 36618.2621126708, (914, 4) = 5.395668428054899, (914, 5) = 664.2566528588118, (914, 6) = 15961.866730041718, (915, 0) = 15961.866730041718, (915, 1) = 69.91492801538452, (915, 2) = 1438.8374569917298, (915, 3) = 113.50371414056218, (915, 4) = 36158.90854885278, (915, 5) = 5.413070566913592, (915, 6) = 656.4645387254878, (916, 0) = 656.4645387254878, (916, 1) = 15730.41987716461, (916, 2) = 69.08168302247952, (916, 3) = 1431.0192261558957, (916, 4) = 114.15775977592995, (916, 5) = 35705.02815457034, (916, 6) = 5.430974561188059, (917, 0) = 5.430974561188059, (917, 1) = 648.5289030794663, (917, 2) = 15495.849445140044, (917, 3) = 68.23332374479452, (917, 4) = 1422.953224560716, (917, 5) = 114.83068813364633, (917, 6) = 35243.708494977116, (918, 0) = 35243.708494977116, (918, 1) = 5.4488785554625245, (918, 2) = 640.6751389009468, (918, 3) = 15264.825937111185, (918, 4) = 67.39394970886656, (918, 5) = 1414.866174547761, (918, 6) = 115.50363257642627, (919, 0) = 115.50363257642627, (919, 1) = 34788.05611022096, (919, 2) = 5.466782549736991, (919, 3) = 632.9027582115924, (919, 4) = 15037.295075183494, (919, 5) = 66.56350272145305, (919, 6) = 1406.759634809942, (920, 0) = 1406.759634809942, (920, 1) = 116.17658056228805, (920, 2) = 34338.00785734437, (920, 3) = 5.484686544011458, (920, 4) = 625.2112656639919, (920, 5) = 14813.203424164998, (920, 6) = 65.74192389526506, (921, 0) = 65.74192389526506, (921, 1) = 1398.6351363635358, (921, 2) = 116.84949438462277, (921, 3) = 33893.501159707484, (921, 4) = 5.503123948023186, (921, 5) = 617.3746305349534, (921, 6) = 14585.974373537649, (922, 0) = 14585.974373537649, (922, 1) = 64.90507348450821, (922, 2) = 1390.251403973577, (922, 3) = 117.54237056976838, (922, 4) = 33441.47757718596, (922, 5) = 5.5215613520349125, (922, 6) = 609.62268542787, (923, 0) = 609.62268542787, (923, 1) = 14362.280170252787, (923, 2) = 64.07749856501661, (923, 3) = 1381.8518324067638, (923, 4) = 118.23515198062991, (923, 5) = 32995.19775981587, (923, 6) = 5.539998756046639, (924, 0) = 5.539998756046639, (924, 1) = 601.9548666790791, (924, 2) = 14142.065147661458, (924, 3) = 63.259132709947124, (924, 4) = 1373.4380027185332, (924, 5) = 118.92782293451471, (924, 6) = 32554.59518991386, (925, 0) = 32554.59518991386, (925, 1) = 5.558436160058367, (925, 2) = 594.370604122001, (925, 3) = 13925.274528205362, (925, 4) = 62.44990890032278, (925, 5) = 1365.0114659765031, (925, 6) = 119.62034199859795, (926, 0) = 119.62034199859795, (926, 1) = 32119.60397917484, (926, 2) = 5.577441183423376, (926, 3) = 586.6396949453851, (926, 4) = 13705.336902939613, (926, 5) = 61.625269162534174, (926, 6) = 1356.3138157712501, (927, 0) = 1356.3138157712501, (927, 1) = 120.33396812284212, (927, 2) = 31677.025139616162, (927, 3) = 5.596446206788386, (927, 4) = 578.9963150104418, (927, 5) = 13488.922413688573, (927, 6) = 60.81019655489292, (928, 0) = 60.81019655489292, (928, 1) = 1347.6059131065017, (928, 2) = 121.04736677556464, (928, 3) = 31240.26831541191, (928, 4) = 5.615451230153395, (928, 5) = 571.4398199965742, (928, 6) = 13275.973912190711, (929, 0) = 13275.973912190711, (929, 1) = 60.00461589456477, (929, 2) = 1338.8893580461431, (929, 3) = 121.76051862903903, (929, 4) = 30809.263376010207, (929, 5) = 5.634456253518405, (929, 6) = 563.9695600711445, (930, 0) = 563.9695600711445, (930, 1) = 13066.435189997654, (930, 2) = 59.20845152240834, (930, 3) = 1330.165718178052, (930, 4) = 122.47337800422588, (930, 5) = 30383.940890568716, (930, 6) = 5.6540660329704515, (931, 0) = 5.6540660329704515, (931, 1) = 556.3512908396499, (931, 2) = 12853.744468461395, (931, 3) = 58.396742386832656, (931, 4) = 1321.158684175795, (931, 5) = 123.20855580206165, (931, 6) = 29950.9680265946, (932, 0) = 29950.9680265946, (932, 1) = 5.673675812422499, (932, 2) = 548.8234090291676, (932, 3) = 12644.565399477664, (932, 4) = 57.59489318528915, (932, 5) = 1312.1473921354177, (932, 6) = 123.94334743480529, (933, 0) = 123.94334743480529, (933, 1) = 29523.897056358717, (933, 2) = 5.693285591874547, (933, 3) = 541.3851842080991, (933, 4) = 12438.839255051404, (933, 5) = 56.80281940691345, (933, 6) = 1303.1334569658527, (934, 0) = 1303.1334569658527, (934, 1) = 124.67772934253513, (934, 2) = 29102.653977822873, (934, 3) = 5.712895371326594, (934, 4) = 534.0358815689681, (934, 5) = 12236.508302533593, (934, 6) = 56.02043619650874, (935, 0) = 56.02043619650874, (935, 1) = 1294.1184584219272, (935, 2) = 125.41165099816271, (935, 3) = 28687.16556727031, (935, 4) = 5.73315026898667, (935, 5) = 526.5373770804546, (935, 6) = 12031.02545256979, (936, 0) = 12031.02545256979, (936, 1) = 55.22239791007898, (936, 2) = 1284.8074093253028, (936, 3) = 126.16916966319114, (936, 4) = 28263.973368263578, (936, 5) = 5.753405166646745, (936, 6) = 519.132134287944, (937, 0) = 519.132134287944, (937, 1) = 11829.042838182519, (937, 2) = 54.434513176395996, (937, 3) = 1275.4985367888808, (937, 4) = 126.9261124886198, (937, 5) = 27846.764385001516, (937, 6) = 5.77366006430682, (938, 0) = 5.77366006430682, (938, 1) = 511.8193306747278, (938, 2) = 11630.500048239359, (938, 3) = 53.65668753124368, (938, 4) = 1266.1934654285615, (938, 5) = 127.68245099898058, (938, 6) = 27435.4604634251, (939, 0) = 27435.4604634251, (939, 1) = 5.7939149619668955, (939, 2) = 504.5981406536739, (939, 3) = 11435.337727828099, (939, 4) = 52.88882631679388, (939, 5) = 1256.8937818256202, (939, 6) = 128.438129122829, (940, 0) = 128.438129122829, (940, 1) = 27029.98431585115, (940, 2) = 5.814858890894453, (940, 3) = 497.22676036190234, (940, 4) = 11237.029284412403, (940, 5) = 52.105221785487416, (940, 6) = 1247.2850540981726, (941, 0) = 1247.2850540981726, (941, 1) = 129.21874912461885, (941, 2) = 26616.76191699737, (941, 3) = 5.83580281982201, (941, 4) = 489.95152781973474, (941, 5) = 11042.20953521009, (941, 6) = 51.33206473348988, (942, 0) = 51.33206473348988, (942, 1) = 1237.6854123709988, (942, 2) = 129.99856665228296, (942, 3) = 26209.60524799639, (942, 4) = 5.856746748749568, (942, 5) = 482.7715218946029, (942, 6) = 10850.81627740506, (943, 0) = 10850.81627740506, (943, 1) = 50.56925006116853, (943, 2) = 1228.0964846564768, (943, 3) = 130.77754752030924, (943, 4) = 25808.431698992183, (943, 5) = 5.877690677677126, (943, 6) = 475.685819886256, (944, 0) = 475.685819886256, (944, 1) = 10662.788431206554, (944, 2) = 49.81667264776288, (944, 3) = 1218.5198578379652, (944, 4) = 131.555629308148, (944, 5) = 25413.159625335877, (944, 6) = 5.8993714546997245, (945, 0) = 5.8993714546997245, (945, 1) = 468.4491832366435, (945, 2) = 10471.626590382803, (945, 3) = 49.04828990923497, (945, 4) = 1208.6209115911888, (945, 5) = 132.3600610870413, (945, 6) = 25010.111690686965, (946, 0) = 25010.111690686965, (946, 1) = 5.921052231722323, (946, 2) = 461.31158603306335, (946, 3) = 10283.941551027037, (946, 4) = 48.29064818231413, (946, 5) = 1198.7384723125983, (946, 6) = 133.16341962316696, (947, 0) = 133.16341962316696, (947, 1) = 24613.212856211885, (947, 2) = 5.942733008744922, (947, 3) = 454.27200140635045, (947, 4) = 10099.669205317152, (947, 5) = 47.543630990107516, (947, 6) = 1188.8741636923949, (948, 0) = 1188.8741636923949, (948, 1) = 133.96566409894137, (948, 2) = 24222.375728147617, (948, 3) = 5.96441378576752, (948, 4) = 447.3294026522974, (948, 5) = 9918.746641843765, (948, 6) = 46.80712203234523, (949, 0) = 46.80712203234523, (949, 1) = 1179.0295649740654, (949, 2) = 134.76672481648208, (949, 3) = 23837.513989077324, (949, 4) = 5.9868835100993705, (949, 5) = 440.23541566410705, (949, 6) = 9734.70936263206, (950, 0) = 9734.70936263206, (950, 1) = 46.05477683128566, (950, 2) = 1168.849166532237, (950, 3) = 135.5956009731644, (950, 4) = 23444.86187867216, (950, 5) = 6.009353234431222, (950, 6) = 433.24335705480064, (951, 0) = 433.24335705480064, (951, 1) = 9554.136369769509, (951, 2) = 45.3134648354542, (951, 3) = 1158.6932459218867, (951, 4) = 136.4230803783331, (951, 5) = 23058.44265329801, (951, 6) = 6.0318229587630725, (952, 0) = 6.0318229587630725, (952, 1) = 426.3520864811338, (952, 2) = 9376.961533009962, (952, 3) = 44.58305738683237, (952, 4) = 1148.5634131043232, (952, 5) = 137.2491145154204, (952, 6) = 22678.163782150586, (953, 0) = 22678.163782150586, (953, 1) = 6.054292683094923, (953, 2) = 419.5604657652667, (953, 3) = 9203.119999203185, (953, 4) = 43.86342623109696, (953, 5) = 1138.4612300471044, (953, 6) = 138.07362534198202, (954, 0) = 138.07362534198202, (954, 1) = 22303.933935968613, (954, 2) = 6.07760813736729, (954, 3) = 412.6173483282107, (954, 4) = 9026.191099278025, (954, 5) = 43.12796463761986, (954, 6) = 1128.0096653753467, (955, 0) = 1128.0096653753467, (955, 1) = 138.92746461205277, (955, 2) = 21921.916933038596, (955, 3) = 6.100923591639656, (955, 4) = 405.77903421007693, (955, 5) = 8852.713024012188, (955, 6) = 42.403825860191986, (956, 0) = 42.403825860191986, (956, 1) = 1117.591138763695, (956, 2) = 139.77952056747037, (956, 3) = 21546.216441011846, (956, 4) = 6.124239045912023, (956, 5) = 399.0442612238788, (956, 6) = 8682.617500328823, (957, 0) = 8682.617500328823, (957, 1) = 41.690868192845436, (957, 2) = 1107.2072350195117, (957, 3) = 140.62973576346306, (957, 4) = 21176.73441382776, (957, 5) = 6.147554500184389, (957, 6) = 392.41177166020356, (958, 0) = 392.41177166020356, (958, 1) = 8515.837620999373, (958, 2) = 40.98895059437853, (958, 3) = 1096.859487179268, (958, 4) = 141.4780225918503, (958, 5) = 20813.374148215433, (958, 6) = 6.1717775677439395, (959, 0) = 6.1717775677439395, (959, 1) = 385.6280846352517, (959, 2) = 8346.006845079875, (959, 3) = 40.271251565982375, (959, 4) = 1086.1488105485862, (959, 5) = 142.3571835112154, (959, 6) = 20442.250704784547, (960, 0) = 20442.250704784547, (960, 1) = 6.1960006353034895, (960, 2) = 378.95204715744484, (960, 3) = 8179.6120975497615, (960, 4) = 39.565160768799494, (960, 5) = 1075.4803612345113, (960, 6) = 143.23409915876863, (961, 0) = 143.23409915876863, (961, 1) = 20077.526502449287, (961, 2) = 6.22022370286304, (961, 3) = 372.3822661967007, (961, 4) = 8016.582840784243, (961, 5) = 38.87052252021199, (961, 6) = 1064.8556850606578, (962, 0) = 1064.8556850606578, (962, 1) = 144.10870175412754, (962, 2) = 19719.097577492335, (962, 3) = 6.24444677042259, (962, 4) = 365.9173558750131, (962, 5) = 7856.85000065388, (962, 6) = 38.187182102802154, (963, 0) = 38.187182102802154, (963, 1) = 1054.2762720796302, (963, 2) = 144.98089273569954, (963, 3) = 19366.86146853524, (963, 4) = 6.269644858749427, (963, 5) = 359.30202661172376, (963, 6) = 7694.113032642746, (964, 0) = 7694.113032642746, (964, 1) = 37.48815984063402, (964, 2) = 1043.3205943178925, (964, 3) = 145.88551446221632, (964, 4) = 19006.910405617848, (964, 5) = 6.294842947076265, (964, 6) = 352.7971454080564, (965, 0) = 352.7971454080564, (965, 1) = 7534.795498344796, (965, 2) = 36.801024965699874, (965, 3) = 1032.4170006531422, (965, 4) = 146.7873388461334, (965, 5) = 18653.43948123333, (965, 6) = 6.3200410354031025, (966, 0) = 6.3200410354031025, (966, 1) = 346.4011787912317, (966, 2) = 7378.824474990699, (966, 3) = 36.12560683221867, (966, 4) = 1021.5669812438846, (966, 5) = 147.68628617419566, (966, 6) = 18306.338389696968, (967, 0) = 18306.338389696968, (967, 1) = 6.3452391237299395, (967, 2) = 340.1126035352767, (967, 3) = 7226.128610710428, (967, 4) = 35.46173610551088, (967, 5) = 1010.771966273015, (967, 6) = 148.58224536998975, (968, 0) = 148.58224536998975, (968, 1) = 17965.498508038418, (968, 2) = 6.371485579518174, (968, 3) = 333.67494747872263, (968, 4) = 7070.486983210179, (968, 5) = 34.782341957767855, (968, 6) = 999.5877859891394, (969, 0) = 999.5877859891394, (969, 1) = 149.51217269299013, (969, 2) = 17617.020060621668, (969, 3) = 6.397732035306408, (969, 4) = 327.3504660677307, (969, 5) = 6918.245843741268, (969, 6) = 34.11510548564529, (970, 0) = 34.11510548564529, (970, 1) = 988.4662494835216, (970, 2) = 150.43864300699192, (970, 3) = 17275.099636099425, (970, 4) = 6.423978491094643, (970, 5) = 321.1374752552548, (970, 6) = 6769.329768313444, (971, 0) = 6769.329768313444, (971, 1) = 33.45984004417929, (971, 2) = 977.4087712084311, (971, 3) = 151.36156287553473, (971, 4) = 16939.620144802968, (971, 5) = 6.450224946882877, (971, 6) = 315.0343048215589, (972, 0) = 315.0343048215589, (972, 1) = 6623.665021869571, (972, 2) = 32.81636069774573, (972, 3) = 966.4167012659774, (972, 4) = 152.28080697488429, (972, 5) = 16610.466383771185, (972, 6) = 6.477599441782774, (973, 0) = 6.477599441782774, (973, 1) = 308.7840399909266, (973, 2) = 6475.125863616955, (973, 3) = 32.157584271489725, (973, 4) = 955.0232810380237, (973, 5) = 153.2354960954054, (973, 6) = 16273.782939243929, (974, 0) = 16273.782939243929, (974, 1) = 6.504973936682671, (974, 2) = 302.64957400528596, (974, 3) = 6329.9652419047725, (974, 4) = 31.511223682181498, (974, 5) = 943.7037967090002, (974, 6) = 154.18594031179398, (975, 0) = 154.18594031179398, (975, 1) = 15943.730917154733, (975, 2) = 6.532348431582567, (975, 3) = 296.6290617023076, (975, 4) = 6188.1051245888575, (975, 5) = 30.877075214315433, (975, 6) = 932.4595630590868, (976, 0) = 932.4595630590868, (976, 1) = 155.13203049271158, (976, 2) = 15620.185990963642, (976, 3) = 6.559722926482463, (976, 4) = 290.72067588640266, (976, 5) = 6049.469297964192, (976, 6) = 30.25493731991441, (977, 0) = 30.25493731991441, (977, 1) = 921.2918260303844, (977, 2) = 156.07362518289608, (977, 3) = 15303.02595148208, (977, 4) = 6.588311786667796, (977, 5) = 284.6679253489476, (977, 6) = 5908.044831365184, (978, 0) = 5908.044831365184, (978, 1) = 29.61780629158616, (978, 2) = 909.7116120357612, (978, 3) = 157.05202656839887, (978, 4) = 14978.48224869215, (978, 5) = 6.616900646853129, (978, 6) = 278.73345764345777, (979, 0) = 278.73345764345777, (979, 1) = 5769.973174544765, (979, 2) = 28.993333111794374, (979, 3) = 898.2173785296324, (979, 4) = 158.02524278475843, (979, 5) = 14660.637068817974, (979, 6) = 6.645489507038461, (980, 0) = 6.645489507038461, (980, 1) = 272.915255737507, (980, 2) = 5635.173595529978, (980, 3) = 28.38129590978759, (980, 4) = 886.8103121218378, (980, 5) = 158.9931468890343, (980, 6) = 14349.35839499263, (981, 0) = 14349.35839499263, (981, 1) = 6.674078367223794, (981, 2) = 267.2113253437969, (981, 3) = 5503.56732251626, (981, 4) = 27.781475508740925, (981, 5) = 875.491526069152, (981, 6) = 159.9555793046523, (982, 0) = 159.9555793046523, (982, 1) = 14044.516588207402, (982, 2) = 6.703974812956268, (982, 3) = 261.3666011165868, (982, 4) = 5369.273999281332, (982, 5) = 27.167053451660102, (982, 6) = 863.7506045473797, (983, 0) = 863.7506045473797, (983, 1) = 160.95599385898402, (983, 2) = 13732.479063195682, (983, 3) = 6.733871258688742, (983, 4) = 255.64245718948828, (983, 5) = 5238.3030900921985, (983, 6) = 26.565510208713466, (984, 0) = 26.565510208713466, (984, 1) = 852.1084662921963, (984, 2) = 161.9501026984224, (984, 3) = 13427.198655523916, (984, 4) = 6.763767704421216, (984, 5) = 250.03669398228735, (984, 6) = 5110.571094597791, (985, 0) = 5110.571094597791, (985, 1) = 25.976604687952822, (985, 2) = 840.5661360902009, (985, 3) = 162.93775888125117, (985, 4) = 13128.535218696561, (985, 5) = 6.79366415015369, (985, 6) = 244.54714016237958, (986, 0) = 244.54714016237958, (986, 1) = 4985.996627141503, (986, 2) = 25.400099094655666, (986, 3) = 829.124560958247, (986, 4) = 163.9187827012241, (986, 5) = 12836.3512777272, (986, 6) = 6.824968407741347, (987, 0) = 6.824968407741347, (987, 1) = 238.92129960069437, (987, 2) = 4858.853754713029, (987, 3) = 24.809480400912825, (987, 4) = 817.2531363298159, (987, 5) = 164.938687954592, (987, 6) = 12537.20612562108, (988, 0) = 12537.20612562108, (988, 1) = 6.856272665329004, (988, 2) = 233.41809453981827, (988, 3) = 4734.9972103022465, (988, 4) = 24.231934578872607, (988, 5) = 805.4940412981474, (988, 6) = 165.95095491563708, (989, 0) = 165.95095491563708, (989, 1) = 12244.865537474478, (989, 2) = 6.8875769229166615, (989, 3) = 228.0351326609181, (989, 4) = 4614.340689560882, (989, 5) = 23.667200312775073, (989, 6) = 793.8480994302997, (990, 0) = 793.8480994302997, (990, 1) = 166.9554145180759, (990, 2) = 11959.180832123653, (990, 3) = 6.918881180504318, (990, 4) = 222.77005620633466, (990, 5) = 4496.800170439363, (990, 6) = 23.115020273037043, (991, 0) = 23.115020273037043, (991, 1) = 782.3160523806504, (991, 2) = 167.95186504607824, (991, 3) = 11680.006329879692, (991, 4) = 6.951700429883992, (991, 5) = 217.3742195372877, (991, 6) = 4376.827851613083, (992, 0) = 4376.827851613083, (992, 1) = 22.549321007388908, (992, 2) = 770.3489198322807, (992, 3) = 168.98770929470214, (992, 4) = 11394.15573489508, (992, 5) = 6.9845196792636655, (992, 6) = 212.10276553211227, (993, 0) = 212.10276553211227, (993, 1) = 4260.098942814496, (993, 2) = 21.99685488535313, (993, 3) = 758.5083645019282, (993, 4) = 170.01433530879427, (993, 5) = 11115.142903395077, (993, 6) = 7.017338928643339, (994, 0) = 7.017338928643339, (994, 1) = 206.95309997941683, (994, 2) = 4146.524344768908, (994, 3) = 21.457339487245182, (994, 4) = 746.7949631161164, (994, 5) = 171.03155004698212, (994, 6) = 10842.810275064958, (995, 0) = 10842.810275064958, (995, 1) = 7.050158178023013, (995, 2) = 201.92267043723456, (995, 3) = 4036.0174210263385, (995, 4) = 20.930497162386672, (995, 5) = 735.20920685705, (995, 6) = 172.03912826416266, (996, 0) = 172.03912826416266, (996, 1) = 10577.003660142725, (996, 2) = 7.08460630995441, (996, 3) = 196.76808592749086, (996, 4) = 3923.233608210128, (996, 5) = 20.390840474373878, (996, 6) = 723.1861761481185, (997, 0) = 723.1861761481185, (997, 1) = 173.08609294929067, (997, 2) = 10304.859538344905, (997, 3) = 7.1190544418858055, (997, 4) = 191.73924754897794, (997, 5) = 3813.64221721516, (997, 6) = 19.86453555016244, (998, 0) = 19.86453555016244, (998, 1) = 711.3045934751891, (998, 2) = 174.12197394402833, (998, 3) = 10039.568587802562, (998, 4) = 7.153502573817201, (998, 5) = 186.83335178414413, (998, 6) = 3707.1514210293117, (999, 0) = 3707.1514210293117, (999, 1) = 19.351278183425073, (999, 2) = 699.5647366086464, (999, 3) = 175.14655298320375, (999, 4) = 9780.964117939213, (999, 5) = 7.187950705748598, (999, 6) = 182.04764506037765, (1000, 0) = 182.04764506037765, (1000, 1) = 3603.672048147666, (1000, 2) = 18.850769820414868, (1000, 3) = 687.966794965863, (1000, 4) = 176.15958047939964, (1000, 5) = 9528.88321898711, (1000, 6) = 7.224147890290704, (1001, 0) = 7.224147890290704, (1001, 1) = 177.1454870774635, (1001, 2) = 3498.0885148392786, (1001, 3) = 18.338264432060384, (1001, 4) = 675.9330025408112, (1001, 5) = 177.21131494558801, (1001, 6) = 9270.857755452369, (1002, 0) = 9270.857755452369, (1002, 1) = 7.260345074832809, (1002, 2) = 172.3699707303999, (1002, 3) = 3395.6370570895265, (1002, 4) = 17.839179070295696, (1002, 5) = 664.0560297853391, (1002, 6) = 178.24977527619646, (1003, 0) = 178.24977527619646, (1003, 1) = 9019.679156584294, (1003, 2) = 7.296542259374915, (1003, 3) = 167.7180783740913, (1003, 4) = 3296.223259786331, (1003, 5) = 17.353187346602976, (1003, 6) = 652.33579697772, (1004, 0) = 652.33579697772, (1004, 1) = 179.27471780907584, (1004, 2) = 8775.171482555215, (1004, 3) = 7.332739443917021, (1004, 4) = 163.18685150251204, (1004, 5) = 3199.7555666076946, (1004, 6) = 16.87996951377357, (1005, 0) = 16.87996951377357, (1005, 1) = 640.7721344530391, (1005, 2) = 180.2858690019822, (1005, 3) = 8537.163026665647, (1005, 4) = 7.370811561460115, (1005, 5) = 158.54793800384866, (1005, 6) = 3101.372649924465, (1006, 0) = 3101.372649924465, (1006, 1) = 16.395679955827212, (1006, 2) = 628.778160877279, (1006, 3) = 181.33420721172055, (1006, 4) = 8293.655347417458, (1006, 5) = 7.408883679003209, (1006, 6) = 154.03600370586025, (1007, 0) = 154.03600370586025, (1007, 1) = 3006.05084338739, (1007, 2) = 15.924819103356874, (1007, 3) = 616.9567052941051, (1007, 4) = 182.36671748037764, (1007, 5) = 8056.962355860731, (1007, 6) = 7.446955796546304, (1008, 0) = 7.446955796546304, (1008, 1) = 149.6478155719345, (1008, 2) = 2913.693369694127, (1008, 3) = 15.46703837785491, (1008, 4) = 605.3072661017098, (1008, 5) = 183.3831323059271, (1008, 6) = 7826.8989186973, (1009, 0) = 7826.8989186973, (1009, 1) = 7.485027914089398, (1009, 2) = 145.38020993501226, (1009, 3) = 2824.2065217058803, (1009, 4) = 15.021996936651652, (1009, 5) = 593.8292518677234, (1009, 6) = 184.38315645133338, (1010, 0) = 184.38315645133338, (1010, 1) = 7603.284629336951, (1010, 2) = 7.525105978049259, (1010, 3) = 141.0146309756045, (1010, 4) = 2733.006607938419, (1010, 5) = 14.566904755628624, (1010, 6) = 581.9309457830836, (1011, 0) = 581.9309457830836, (1011, 1) = 185.41783203851608, (1011, 2) = 7374.663189772323, (1011, 3) = 7.565184042009121, (1011, 4) = 136.77572009363968, (1011, 5) = 2644.785094405792, (1011, 6) = 14.125181158045542, (1012, 0) = 14.125181158045542, (1012, 1) = 570.2209522245987, (1012, 2) = 186.4337287954719, (1012, 3) = 7152.794241407424, (1012, 4) = 7.605262105968983, (1012, 5) = 132.66003215498006, (1012, 6) = 2559.4431649643284, (1013, 0) = 2559.4431649643284, (1013, 1) = 13.696455858136865, (1013, 2) = 558.6982786728129, (1013, 3) = 187.43055952838756, (1013, 4) = 6937.483730569155, (1013, 5) = 7.645340169928844, (1013, 6) = 128.66420263276092, (1014, 0) = 128.66420263276092, (1014, 1) = 2476.885289537045, (1014, 2) = 13.280367501816379, (1014, 3) = 547.3618451622137, (1014, 4) = 188.40801230808185, (1014, 5) = 6728.542862147284, (1014, 6) = 7.687559972552994, (1015, 0) = 7.687559972552994, (1015, 1) = 124.58086213321096, (1015, 2) = 2392.8252245199815, (1015, 3) = 12.855323784991763, (1015, 4) = 535.6197523811616, (1015, 5) = 189.41639547715997, (1015, 6) = 6515.123647390695, (1016, 0) = 6515.123647390695, (1016, 1) = 7.7297797751771435, (1016, 2) = 120.62314552090169, (1016, 3) = 2311.648254201332, (1016, 4) = 12.443511276354005, (1016, 5) = 524.0815765919153, (1016, 6) = 190.40262745835525, (1017, 0) = 190.40262745835525, (1017, 1) = 6308.360907440743, (1017, 2) = 7.771999577801293, (1017, 3) = 116.78740432431641, (1017, 4) = 2233.2539501075753, (1017, 5) = 12.044539047384172, (1017, 6) = 512.7457625905647, (1018, 0) = 512.7457625905647, (1018, 1) = 191.36640917622015, (1018, 2) = 6108.052194929074, (1018, 3) = 7.814219380425443, (1018, 4) = 113.07008283656282, (1018, 5) = 2157.5453856808813, (1018, 6) = 11.658026387618834, (1019, 0) = 11.658026387618834, (1019, 1) = 501.6106730214884, (1019, 2) = 192.307420820193, (1019, 3) = 5914.0008856545755, (1019, 4) = 7.85872170954383, (1019, 5) = 109.27617230266269, (1019, 6) = 2080.5482824332194, (1020, 0) = 2080.5482824332194, (1020, 1) = 11.263697664825926, (1020, 2) = 490.0889892450224, (1020, 3) = 193.274306241826, (1020, 4) = 5716.02231333473, (1020, 5) = 7.903224038662218, (1020, 6) = 105.60603941150555, (1021, 0) = 105.60603941150555, (1021, 1) = 2006.3259509089557, (1021, 2) = 10.882378776705732, (1021, 3) = 478.78630280642744, (1021, 4) = 194.21523725349198, (1021, 5) = 5524.567353705825, (1021, 6) = 7.947726367780605, (1022, 0) = 7.947726367780605, (1022, 1) = 102.0558472245169, (1022, 2) = 1934.7768772334161, (1022, 3) = 10.513659859810137, (1022, 4) = 467.70042392832937, (1022, 5) = 195.12991562272705, (1022, 6) = 5339.425968042353, (1023, 0) = 5339.425968042353, (1023, 1) = 7.992228696898993, (1023, 2) = 98.62186449222526, (1023, 3) = 1865.8032598499985, (1023, 4) = 10.157142628027975, (1023, 5) = 456.8290895632384, (1023, 6) = 196.01802749987732, (1024, 0) = 196.01802749987732, (1024, 1) = 5160.394530008007, (1024, 2) = 8.03916057854016, (1024, 3) = 95.12230796043642, (1024, 4) = 1795.7505034743979, (1024, 5) = 9.793954323645954, (1024, 6) = 445.5941050115393, (1025, 0) = 445.5941050115393, (1025, 1) = 196.92550401146244, (1025, 2) = 4977.990941532065, (1025, 3) = 8.08609246018133, (1025, 4) = 91.74383708347986, (1025, 5) = 1728.3513334011793, (1025, 6) = 9.443466466013911, (1026, 0) = 9.443466466013911, (1026, 1) = 434.59230920903974, (1026, 2) = 197.80280375712687, (1026, 3) = 4801.939466880664, (1026, 4) = 8.133024341822498, (1026, 5) = 88.48244762611381, (1026, 6) = 1663.5037639724526, (1027, 0) = 1663.5037639724526, (1027, 1) = 9.105252620067867, (1027, 2) = 423.8208088850802, (1027, 3) = 198.64964834863292, (1027, 4) = 4632.023553527678, (1027, 5) = 8.179956223463666, (1027, 6) = 85.33425451926826, (1028, 0) = 85.33425451926826, (1028, 1) = 1601.1097210414216, (1028, 2) = 8.778899336241533, (1028, 3) = 413.2766506439957, (1028, 4) = 199.46575007190702, (1028, 5) = 4468.033664824579, (1028, 6) = 8.229473719300838, (1029, 0) = 8.229473719300838, (1029, 1) = 82.13118373250565, (1029, 2) = 1537.8342368490516, (1029, 3) = 8.446982937009217, (1029, 4) = 402.39473297371717, (1029, 5) = 200.29317834986466, (1029, 6) = 4301.21024359325, (1030, 0) = 4301.21024359325, (1030, 1) = 8.27899121513801, (1030, 2) = 79.04565160721214, (1030, 3) = 1477.0791303033034, (1030, 4) = 8.127369219909797, (1030, 5) = 391.7589367392703, (1030, 6) = 201.08582711795341, (1031, 0) = 201.08582711795341, (1031, 1) = 4140.528659074369, (1031, 2) = 8.328508710975184, (1031, 3) = 76.07351365554025, (1031, 4) = 1418.7426184952194, (1031, 5) = 7.819618143562148, (1031, 6) = 381.36560240337406, (1032, 0) = 381.36560240337406, (1032, 1) = 201.84346446929248, (1032, 2) = 3985.7671682203745, (1032, 3) = 8.378026206812356, (1032, 4) = 73.21075832429904, (1032, 5) = 1362.7270125296673, (1032, 6) = 7.523304080492358, (1033, 0) = 7.523304080492358, (1033, 1) = 371.211028343536, (1033, 2) = 202.5658565907479, (1033, 3) = 3836.7116499877084, (1033, 4) = 8.430299331707307, (1033, 5) = 70.30308856167545, (1033, 6) = 1306.0089406160607, (1034, 0) = 1306.0089406160607, (1034, 1) = 7.222455283604877, (1034, 2) = 360.74628116852006, (1034, 3) = 203.28996899966694, (1034, 4) = 3685.3241505679625, (1034, 5) = 8.482572456602256, (1034, 6) = 67.50858699456597, (1035, 0) = 67.50858699456597, (1035, 1) = 1251.667573363176, (1035, 2) = 6.933426941416852, (1035, 3) = 350.53898673446196, (1035, 4) = 203.97438930043484, (1035, 5) = 3539.8312170332388, (1035, 6) = 8.534845581497207, (1036, 0) = 8.534845581497207, (1036, 1) = 64.82300067624132, (1036, 2) = 1199.6020293647405, (1036, 3) = 6.655768846963452, (1036, 4) = 340.58466530896584, (1036, 5) = 204.61896756120822, (1036, 6) = 3400.007423823404, (1037, 0) = 3400.007423823404, (1037, 1) = 8.587118706392157, (1037, 2) = 62.242223375623716, (1037, 3) = 1149.7156826352957, (1037, 4) = 6.38904662580529, (1037, 5) = 330.8788185608851, (1037, 6) = 205.22356030180927, (1038, 0) = 205.22356030180927, (1038, 1) = 3265.6355647285363, (1038, 2) = 8.642250962149635, (1038, 3) = 59.629484542948894, (1038, 4) = 1099.3600653104863, (1038, 5) = 6.119123487015155, (1038, 6) = 320.90635172576344, (1039, 0) = 320.90635172576344, (1039, 1) = 205.81776500261046, (1039, 2) = 3129.5909106441895, (1039, 3) = 8.697383217907113, (1039, 4) = 57.12445669278691, (1039, 5) = 1051.2223052042566, (1039, 6) = 5.860427280093383, (1040, 0) = 5.860427280093383, (1040, 1) = 311.19994357288823, (1040, 2) = 206.36730328222174, (1040, 3) = 2999.142798177882, (1040, 4) = 8.752515473664591, (1040, 5) = 54.72283345544959, (1040, 6) = 1005.2035646634696, (1041, 0) = 1005.2035646634696, (1041, 1) = 5.612503493631957, (1041, 2) = 301.75427620297927, (1041, 3) = 206.87215245761058, (1041, 4) = 2874.0647877792585, (1041, 5) = 8.807647729422069, (1041, 6) = 52.42046771728776, (1042, 0) = 52.42046771728776, (1042, 1) = 961.2093721748645, (1042, 2) = 5.3749147234820285, (1042, 3) = 292.564042412166, (1042, 4) = 207.33230516812796, (1042, 5) = 2754.139183930232, (1042, 6) = 8.862736473162695, (1043, 0) = 8.862736473162695, (1043, 1) = 50.21507543228919, (1043, 2) = 919.182009787695, (1043, 3) = 5.147416388769934, (1043, 4) = 283.63090578166333, (1043, 5) = 207.7474761792899, (1043, 6) = 2639.245779780668, (1044, 0) = 2639.245779780668, (1044, 1) = 8.91782521690332, (1044, 2) = 48.10097783153725, (1044, 3) = 879.0002577603464, (1044, 4) = 4.9294143442227885, (1044, 5) = 274.9422419809952, (1044, 6) = 208.11814473769013, (1045, 0) = 208.11814473769013, (1045, 1) = 2529.087919210856, (1045, 2) = 8.972913960643949, (1045, 3) = 46.07449574225537, (1045, 4) = 840.5822060273664, (1045, 5) = 4.720521390116984, (1045, 6) = 266.4928082489903, (1046, 0) = 266.4928082489903, (1046, 1) = 208.44444055882383, (1046, 2) = 2423.473399217068, (1046, 3) = 9.028002704384575, (1046, 4) = 44.13208815598567, (1046, 5) = 803.8495441587888, (1046, 6) = 4.520365105615133, (1047, 0) = 4.520365105615133, (1047, 1) = 258.2773976672987, (1047, 2) = 208.72651395947594, (1047, 3) = 2322.217476584364, (1047, 4) = 9.083106010995664, (1047, 5) = 42.26986904694788, (1047, 6) = 768.7184294898132, (1048, 0) = 768.7184294898132, (1048, 1) = 4.328538077054739, (1048, 2) = 250.28875872931283, (1048, 3) = 208.96460429034892, (1048, 4) = 2225.117653284944, (1048, 5) = 9.138209317606751, (1048, 6) = 40.485092452237154, (1049, 0) = 40.485092452237154, (1049, 1) = 735.1274893407827, (1049, 2) = 4.144750884785618, (1049, 3) = 242.52395582495456, (1049, 4) = 209.15887396782216, (1049, 5) = 2132.0310861688863, (1049, 6) = 9.193312624217839, (1050, 0) = 9.193312624217839, (1050, 1) = 38.77461290745226, (1050, 2) = 703.0085719438275, (1050, 3) = 3.9686733887648233, (1050, 4) = 234.97789926917045, (1050, 5) = 209.3095963899454, (1050, 6) = 2042.794273350879, (1051, 0) = 2042.794273350879, (1051, 1) = 9.248415930828928, (1051, 2) = 37.13540473559019, (1051, 3) = 672.2965079293881, (1051, 4) = 3.7999882122592825, (1051, 5) = 227.64555321971284, (1051, 6) = 209.4170673849887, (1052, 0) = 209.4170673849887, (1052, 1) = 1957.2500930992223, (1052, 2) = 9.303536786476304, (1052, 3) = 35.56407110784112, (1052, 4) = 642.9199221683659, (1052, 5) = 3.638340239151605, (1052, 6) = 220.5197003389219, (1053, 0) = 220.5197003389219, (1053, 1) = 209.48162646303237, (1053, 2) = 1875.2221602439636, (1053, 3) = 9.358657642123678, (1053, 4) = 34.058353674045875, (1053, 5) = 614.8294497249484, (1053, 6) = 3.483491922009583, (1054, 0) = 3.483491922009583, (1054, 1) = 213.5977771611294, (1054, 2) = 209.5036084027587, (1054, 3) = 1796.5936152863733, (1054, 4) = 9.413778497771052, (1054, 5) = 32.615568867706045, (1054, 6) = 587.9683372229458, (1055, 0) = 587.9683372229458, (1055, 1) = 3.3351623133039023, (1055, 2) = 206.87491359192703, (1055, 3) = 209.48341723891815, (1055, 4) = 1721.225481611398, (1055, 5) = 9.468899353418427, (1055, 6) = 31.233136563854096, (1056, 0) = 31.233136563854096, (1056, 1) = 562.2823045754872, (1056, 2) = 3.193081447437465, (1056, 3) = 200.34630562682173, (1056, 4) = 209.42147882301077, (1056, 5) = 1648.9842320580306, (1056, 6) = 9.524038060054078, (1057, 0) = 9.524038060054078, (1057, 1) = 29.908159119527756, (1057, 2) = 537.7117321001514, (1057, 3) = 3.0569470906804797, (1057, 4) = 194.0051929385091, (1057, 5) = 209.318205683946, (1057, 6) = 1579.7197720147733, (1058, 0) = 1579.7197720147733, (1058, 1) = 9.579176766689727, (1058, 2) = 28.63871580012861, (1058, 3) = 514.2156614482413, (1058, 4) = 2.9265577424597864, (1058, 5) = 187.8490445527225, (1058, 6) = 209.17410478673744, (1059, 0) = 209.17410478673744, (1059, 1) = 1513.3330950469235, (1059, 2) = 9.634315473325378, (1059, 3) = 27.422521576703165, (1059, 4) = 491.7467974627221, (1059, 5) = 2.8016747479423323, (1059, 6) = 181.87325531249783, (1060, 0) = 181.87325531249783, (1060, 1) = 208.9896943425277, (1060, 2) = 1449.7061701870207, (1060, 3) = 9.689454179961029, (1060, 4) = 26.257380426218322, (1060, 5) = 470.25989767496816, (1060, 6) = 2.6820688699932096, (1061, 0) = 2.6820688699932096, (1061, 1) = 176.07329383358632, (1061, 2) = 208.7655121040573, (1061, 3) = 1388.725614684382, (1061, 4) = 9.74460836961249, (1061, 5) = 25.140877602783203, (1061, 6) = 449.706102290285, (1062, 0) = 449.706102290285, (1062, 1) = 2.5674887089176006, (1062, 2) = 170.44314572692892, (1062, 3) = 208.50203915575128, (1062, 4) = 1330.266574575912, (1062, 5) = 9.799762559263952, (1062, 6) = 24.071325390865482, (1063, 0) = 24.071325390865482, (1063, 1) = 430.05034369939256, (1063, 2) = 2.457757763520549, (1063, 3) = 164.980076038531, (1063, 4) = 208.19992622796875, (1063, 5) = 1274.2422365407035, (1063, 6) = 9.854916748915414, (1064, 0) = 9.854916748915414, (1064, 1) = 23.04678170424674, (1064, 2) = 411.2531864442547, (1064, 3) = 2.3526736503170222, (1064, 4) = 159.67977316654097, (1064, 5) = 207.8597869080393, (1064, 6) = 1220.5524479970757, (1065, 0) = 1220.5524479970757, (1065, 1) = 9.910070938566875, (1065, 2) = 22.065380790364664, (1065, 3) = 393.2768997676194, (1065, 4) = 2.2520420374347374, (1065, 5) = 154.53800338492164, (1065, 6) = 207.48225099430422, (1066, 0) = 207.48225099430422, (1066, 1) = 1169.1010156818188, (1066, 2) = 9.96523630442401, (1066, 3) = 21.125145956331817, (1066, 4) = 376.08202855793473, (1066, 5) = 2.155657445925976, (1066, 6) = 149.54961549149252, (1067, 0) = 149.54961549149252, (1067, 1) = 207.0678789114687, (1067, 2) = 1119.7858793479636, (1067, 3) = 10.020401670281146, (1067, 4) = 20.224564269674158, (1067, 5) = 359.6379036530835, (1067, 6) = 2.0633621652217227, (1068, 0) = 2.0633621652217227, (1068, 1) = 144.71158602098666, (1068, 2) = 206.6174167251295, (1068, 3) = 1072.5292516355325, (1068, 4) = 10.07556703613828, (1068, 5) = 19.36198796749497, (1068, 6) = 343.9116283147717, (1069, 0) = 343.9116283147717, (1069, 1) = 1.9749848436504667, (1069, 2) = 140.01991229389313, (1069, 3) = 206.1315533352428, (1069, 4) = 1027.2462278218954, (1069, 5) = 10.130732401995415, (1069, 6) = 18.535834556687664, (1070, 0) = 18.535834556687664, (1070, 1) = 328.8717222839833, (1070, 2) = 1.8903609940543058, (1070, 3) = 135.47067084594286, (1070, 4) = 205.61098994240368, (1070, 5) = 983.8552711050704, (1070, 6) = 10.185903281686285, (1071, 0) = 10.185903281686285, (1071, 1) = 17.744508674607744, (1071, 2) = 314.48669762789973, (1071, 3) = 1.8093249899734145, (1071, 4) = 131.05958315393465, (1071, 5) = 205.056384212848, (1071, 6) = 942.2741054617368, (1072, 0) = 942.2741054617368, (1072, 1) = 10.241074161377153, (1072, 2) = 16.986640561613783, (1072, 3) = 300.72939473209766, (1072, 4) = 1.7317344873358065, (1072, 5) = 126.78334376525625, (1072, 6) = 204.46851951336987, (1073, 0) = 204.46851951336987, (1073, 1) = 902.432246300267, (1073, 2) = 10.296245041068023, (1073, 3) = 16.260834407778134, (1073, 4) = 287.57236144999865, (1073, 5) = 1.6574446212878502, (1073, 6) = 122.63826394557509, (1074, 0) = 122.63826394557509, (1074, 1) = 203.8481397323532, (1074, 2) = 864.2577805805928, (1074, 3) = 10.351415920758892, (1074, 4) = 15.565750061098303, (1074, 5) = 274.98932319753527, (1074, 6) = 1.58631636462226, (1075, 0) = 1.58631636462226, (1075, 1) = 118.62073342485454, (1075, 2) = 203.19599693873855, (1075, 3) = 827.6816563416145, (1075, 4) = 10.406585776057948, (1075, 5) = 14.900114472775726, (1075, 6) = 262.95538658210717, (1076, 0) = 262.95538658210717, (1076, 1) = 1.5182176961620826, (1076, 2) = 114.72729124497262, (1076, 3) = 202.5128651022294, (1076, 4) = 792.6382860146093, (1076, 5) = 10.461755631357004, (1076, 6) = 14.262684168726802, (1077, 0) = 14.262684168726802, (1077, 1) = 251.44636225909295, (1077, 2) = 1.4530197611935198, (1077, 3) = 110.95440731491468, (1077, 4) = 201.79950530323075, (1077, 5) = 759.0635725954176, (1077, 6) = 10.516925486656058, (1078, 0) = 10.516925486656058, (1078, 1) = 13.652278497924808, (1078, 2) = 240.4393348241563, (1078, 3) = 1.390600251740668, (1078, 4) = 107.29870394599575, (1078, 5) = 201.05669670747125, (1078, 6) = 726.896660497524, (1079, 0) = 726.896660497524, (1079, 1) = 10.572095341955114, (1079, 2) = 13.067764154430463, (1079, 3) = 229.91236825944551, (1079, 4) = 1.3308418129079265, (1079, 5) = 103.75687962425314, (1079, 6) = 200.28522261206112, (1080, 0) = 200.28522261206112, (1080, 1) = 696.0791215981694, (1080, 2) = 10.627257153432385, (1080, 3) = 12.508134467421336, (1080, 4) = 219.84592927525296, (1080, 5) = 1.273640144530301, (1080, 6) = 100.32620099221785, (1081, 0) = 100.32620099221785, (1081, 1) = 199.48598940278058, (1081, 2) = 666.5591398745169, (1081, 3) = 10.682418964909656, (1081, 4) = 11.97226287262626, (1081, 5) = 210.21845435787202, (1081, 6) = 1.2188788018133256, (1082, 0) = 1.2188788018133256, (1082, 1) = 97.00299439861125, (1082, 2) = 198.6596806591828, (1082, 3) = 638.2785105465223, (1082, 4) = 10.737580776386928, (1082, 5) = 11.459152037579349, (1082, 6) = 201.0108105074568, (1083, 0) = 201.0108105074568, (1083, 1) = 1.1664546463326164, (1083, 2) = 93.78418438815847, (1083, 3) = 197.80709243459748, (1083, 4) = 611.1857786437793, (1083, 5) = 10.792742587864199, (1083, 6) = 10.967844814964698, (1084, 0) = 10.967844814964698, (1084, 1) = 192.20467963784472, (1084, 2) = 1.116268733651298, (1084, 3) = 90.66676830016704, (1084, 4) = 196.92902113880288, (1084, 5) = 585.2315463426571, (1084, 6) = 10.84788917770984, (1085, 0) = 10.84788917770984, (1085, 1) = 10.497550773443086, (1085, 2) = 183.78482137206865, (1085, 3) = 1.0682392325398993, (1085, 4) = 87.64863560688617, (1085, 5) = 196.02651618554975, (1085, 6) = 560.3751635272985, (1086, 0) = 560.3751635272985, (1086, 1) = 10.903035767555483, (1086, 2) = 10.047254182265116, (1086, 3) = 175.7320562340868, (1086, 4) = 1.0222613885788288, (1086, 5) = 84.72605625286955, (1086, 6) = 195.10013682200304, (1087, 0) = 195.10013682200304, (1087, 1) = 536.5640128026232, (1087, 2) = 10.958182357401125, (1087, 3) = 9.616113567069725, (1087, 4) = 168.03040615241383, (1087, 5) = .9782483223050833, (1087, 6) = 81.89624394643981, (1088, 0) = 81.89624394643981, (1088, 1) = 194.1506794463299, (1088, 2) = 513.7546221495602, (1088, 3) = 11.013328947246766, (1088, 4) = 9.20332149461718, (1088, 5) = 160.6645714011544, (1088, 6) = .936116699070556, (1089, 0) = .936116699070556, (1089, 1) = 79.15648107960183, (1089, 2) = 193.1789374493115, (1089, 3) = 491.9052609801091, (1089, 4) = 11.068453239740355, (1089, 5) = 8.808260508901467, (1089, 6) = 153.62270792784543, (1090, 0) = 153.62270792784543, (1090, 1) = .8958026387230856, (1090, 2) = 76.50517341692505, (1090, 3) = 192.18610711989206, (1090, 4) = 470.98420149480626, (1090, 5) = 11.123577532233945, (1090, 6) = 8.430020614390235, (1091, 0) = 8.430020614390235, (1091, 1) = 146.88782819686193, (1091, 2) = .8572124756908474, (1091, 3) = 73.93861681333087, (1091, 4) = 191.17258725341816, (1091, 5) = 450.944170810817, (1091, 6) = 11.178701824727536, (1092, 0) = 11.178701824727536, (1092, 1) = 8.067892588298227, (1092, 2) = 140.4465866558053, (1092, 3) = .8202730959552275, (1092, 4) = 71.45429816276106, (1092, 5) = 190.13916024058463, (1092, 6) = 431.74846838894325, (1093, 0) = 431.74846838894325, (1093, 1) = 11.233826117221126, (1093, 2) = 7.721195994383558, (1093, 3) = 134.2862026481811, (1093, 4) = .7849143768710349, (1093, 5) = 69.04976848622746, (1093, 6) = 189.08660259283417, (1094, 0) = 189.08660259283417, (1094, 1) = 413.3618663993332, (1094, 2) = 11.28892134461585, (1094, 3) = 7.389450057226408, (1094, 4) = 128.39749165967322, (1094, 5) = .7510866083864672, (1094, 6) = 66.72384953126694, (1095, 0) = 66.72384953126694, (1095, 1) = 188.016254302602, (1095, 2) = 395.75967986096293, (1095, 3) = 11.344016572010577, (1095, 4) = 7.071845247085907, (1095, 5) = 122.765487112161, (1095, 6) = .7187066096639203, (1096, 0) = .7187066096639203, (1096, 1) = 64.4729343923797, (1096, 2) = 186.92832923551333, (1096, 3) = 378.89973395185694, (1096, 4) = 11.399111799405304, (1096, 5) = 6.7677843612314375, (1096, 6) = 117.3790407290175, (1097, 0) = 117.3790407290175, (1097, 1) = .6877129019307894, (1097, 2) = 62.29476534909293, (1097, 3) = 185.82358378847718, (1097, 4) = 362.75106576986644, (1097, 5) = 11.45420702680003, (1097, 6) = 6.476694503129875, (1098, 0) = 6.476694503129875, (1098, 1) = 112.22747484270678, (1098, 2) = .6580465272778827, (1098, 3) = 60.18714402785434, (1098, 4) = 184.70276613450355, (1098, 5) = 347.283956754843, (1098, 6) = 11.509266887031306, (1099, 0) = 11.509266887031306, (1099, 1) = 6.198201798010242, (1099, 2) = 107.30366978684192, (1099, 3) = .6296688493393882, (1099, 4) = 58.14921851659133, (1099, 5) = 183.56735027261598, (1099, 6) = 332.4792242167757, (1100, 0) = 332.4792242167757, (1100, 1) = 11.56432674726258, (1100, 2) = 5.9315912910845805, (1100, 3) = 102.59451619868167, (1100, 4) = .6025065169096188, (1100, 5) = 56.177536640960376, (1100, 6) = 182.41735212740156, (1101, 0) = 182.41735212740156, (1101, 1) = 318.2995138700967, (1101, 2) = 11.619386607493857, (1101, 3) = 5.676360510114379, (1101, 4) = 98.09070024792766, (1101, 5) = .5765078714315778, (1101, 6) = 54.270077304509385, (1102, 0) = 54.270077304509385, (1102, 1) = 181.2534925129013, (1102, 2) = 304.71871944647523, (1102, 3) = 11.674446467725133, (1102, 4) = 5.432027479143009, (1102, 5) = 93.78330031785553, (1102, 6) = .551623376200415, (1103, 0) = .551623376200415, (1103, 1) = 52.424873923787715, (1103, 2) = 180.07648220151432, (1103, 3) = 291.7117852269745, (1103, 4) = 11.729465240550088, (1103, 5) = 5.198301227061396, (1103, 6) = 89.66678871719763, (1104, 0) = 89.66678871719763, (1104, 1) = .5278229772005147, (1104, 2) = 50.641323911473876, (1104, 3) = 178.88791395515426, (1104, 4) = 279.26379052428246, (1104, 5) = 11.784484013375042, (1104, 6) = 4.974554809775409, (1105, 0) = 4.974554809775409, (1105, 1) = 85.72975154271491, (1105, 2) = .5050424395038929, (1105, 3) = 48.91617285351776, (1105, 4) = 177.68760324966408, (1105, 5) = 267.3418876049544, (1105, 6) = 11.839502786199999, (1106, 0) = 11.839502786199999, (1106, 1) = 4.760365749105408, (1106, 2) = 81.96440680526084, (1106, 3) = .4832383820345025, (1106, 4) = 47.247617223079516, (1106, 5) = 176.4762280400491, (1106, 6) = 255.92407714484023, (1107, 0) = 255.92407714484023, (1107, 1) = 11.894521559024954, (1107, 2) = 4.555328831068469, (1107, 3) = 78.36329951769332, (1107, 4) = .46236920793327396, (1107, 5) = 45.63390324517307, (1107, 6) = 175.25445492230781, (1108, 0) = 175.25445492230781, (1108, 1) = 244.98924613492025, (1108, 2) = 11.949494186444312, (1108, 3) = 4.359216942803898, (1108, 4) = 74.92212272931326, (1108, 5) = .4424114706637317, (1108, 6) = 44.074613604503284, (1109, 0) = 44.074613604503284, (1109, 1) = 174.02397588290026, (1109, 2) = 234.5257523684289, (1109, 3) = 12.00446681386367, (1109, 4) = 4.171484061084249, (1109, 5) = 71.63099760066078, (1109, 6) = .4233092934007991, (1110, 0) = .4233092934007991, (1110, 1) = 42.56672097614424, (1110, 2) = 172.7844124691677, (1110, 3) = 224.5049103155896, (1110, 4) = 12.059439441283029, (1110, 5) = 3.9917751717865184, (1110, 6) = 68.483421509557, (1111, 0) = 68.483421509557, (1111, 1) = .40502626416995546, (1111, 2) = 41.10862056288097, (1111, 3) = 171.53639464403952, (1111, 4) = 214.9081905362899, (1111, 5) = 12.114412068702388, (1111, 6) = 3.8197497888357086, (1112, 0) = 3.8197497888357086, (1112, 1) = 65.47316456686639, (1112, 2) = .3875274700614935, (1112, 3) = 39.69875272228441, (1112, 4) = 170.28054015006435, (1112, 5) = 205.7178108888477, (1112, 6) = 12.169334205749282, (1113, 0) = 12.169334205749282, (1113, 1) = 3.6552297358653028, (1113, 2) = 62.59685229273344, (1113, 3) = .37079452622412923, (1113, 4) = 38.336833631975125, (1113, 5) = 169.01861770180895, (1113, 6) = 196.92463780467227, (1114, 0) = 196.92463780467227, (1114, 1) = 12.224256342796178, (1114, 2) = 3.497742525094153, (1114, 3) = 59.84598348708677, (1114, 4) = .35477913296122715, (1114, 5) = 37.02008025493441, (1114, 6) = 167.75006873328124, (1115, 0) = 167.75006873328124, (1115, 1) = 188.50378442674443, (1115, 2) = 12.279178479843072, (1115, 3) = 3.346989975815544, (1115, 4) = 57.215124179946265, (1115, 5) = .3394507399982738, (1115, 6) = 35.7470682710419, (1116, 0) = 35.7470682710419, (1116, 1) = 166.47547199877175, (1116, 2) = 180.43965056994205, (1116, 3) = 12.334100616889966, (1116, 4) = 3.2026861232855794, (1116, 5) = 54.69906795183439, (1116, 6) = .32478005569761115, (1117, 0) = .32478005569761115, (1117, 1) = 34.51641414494519, (1117, 2) = 165.1953935716602, (1117, 3) = 172.7172658036169, (1117, 4) = 12.388968658622009, (1117, 5) = 3.0646901647813856, (1117, 6) = 52.2951510318824, (1118, 0) = 52.2951510318824, (1118, 1) = .310752559944343, (1118, 2) = 33.327926776355405, (1118, 3) = 163.91165472387496, (1118, 4) = 165.32940931600484, (1118, 5) = 12.443836700354053, (1118, 6) = 2.932595707891137, (1119, 0) = 2.932595707891137, (1119, 1) = 49.99609778923457, (1119, 2) = .2973267497075202, (1119, 3) = 32.179074435425726, (1119, 4) = 162.62353609525414, (1119, 5) = 158.254622536432, (1119, 6) = 12.498704742086097, (1120, 0) = 12.498704742086097, (1120, 1) = 2.806152403804654, (1120, 2) = 47.79736699776155, (1120, 3) = .2844770007933122, (1120, 4) = 31.068595877023043, (1120, 5) = 161.33156367304295, (1120, 6) = 151.47977631746843, (1121, 0) = 151.47977631746843, (1121, 1) = 12.55357278381814, (1121, 2) = 2.685120169001179, (1121, 3) = 45.694607347964045, (1121, 4) = .2721787452135548, (1121, 5) = 29.995266538330245, (1121, 6) = 160.0362506437371, (1122, 0) = 160.0362506437371, (1122, 1) = 144.99227197375973, (1122, 2) = 12.608383874449313, (1122, 3) = 2.5693866969275914, (1122, 4) = 43.68569650374244, (1122, 5) = .2604204091240226, (1122, 6) = 28.958956743157955, (1123, 0) = 28.958956743157955, (1123, 1) = 158.7394461191712, (1123, 2) = 138.78634457580992, (1123, 3) = 12.663194965080486, (1123, 4) = 2.458604410652016, (1123, 5) = 41.764440042405106, (1123, 6) = .24916652701414824, (1124, 0) = .24916652701414824, (1124, 1) = 27.9573849572334, (1124, 2) = 157.44029307682786, (1124, 3) = 132.84359794627093, (1124, 4) = 12.71800605571166, (1124, 5) = 2.352563184446193, (1124, 6) = 39.92704259850071, (1125, 0) = 39.92704259850071, (1125, 1) = .2383956115329073, (1125, 2) = 26.989436632814076, (1125, 3) = 156.13926456742178, (1125, 4) = 127.15298606129097, (1125, 5) = 12.772817146342833, (1125, 6) = 2.251061514322925, (1126, 0) = 2.251061514322925, (1126, 1) = 38.16986736358207, (1126, 2) = .22808706129929895, (1126, 3) = 26.054030092609825, (1126, 4) = 154.8368210010385, (1126, 5) = 121.70390955523321, (1126, 6) = 12.827569175127806, (1127, 0) = 12.827569175127806, (1127, 1) = 2.1540088273922464, (1127, 2) = 36.49120506020958, (1127, 3) = .218231549347633, (1127, 4) = 25.15107368431757, (1127, 5) = 153.5348150039892, (1127, 6) = 116.49171191948108, (1128, 0) = 116.49171191948108, (1128, 1) = 12.882321203912777, (1128, 2) = 2.0611094116824655, (1128, 3) = 34.88580769949806, (1128, 4) = .20879892615683648, (1128, 5) = 24.27852876553409, (1128, 6) = 152.2322773207454, (1129, 0) = 152.2322773207454, (1129, 1) = 111.50070716492866, (1129, 2) = 12.937073232697749, (1129, 3) = 1.9721869427687517, (1129, 4) = 33.35050310751504, (1129, 5) = .19977117637526948, (1129, 6) = 23.43541223645819, (1130, 0) = 23.43541223645819, (1130, 1) = 150.9296290207395, (1130, 2) = 106.72160434640205, (1130, 3) = 12.991825261482722, (1130, 4) = 1.8870723347533283, (1130, 5) = 31.8822515253179, (1130, 6) = .1911310276028686, (1131, 0) = .1911310276028686, (1131, 1) = 22.62077035612208, (1131, 2) = 149.62727891473918, (1131, 3) = 102.14548849777985, (1131, 4) = 13.046516850756424, (1131, 5) = 1.805691628313677, (1131, 6) = 30.47965984021385, (1132, 0) = 30.47965984021385, (1132, 1) = .182870870334775, (1132, 2) = 21.834532484447315, (1132, 3) = 148.32705990871048, (1132, 4) = 97.76854896431425, (1132, 5) = 13.101208440030124, (1132, 6) = 1.7277944779597074, (1133, 0) = 1.7277944779597074, (1133, 1) = 29.138302616966307, (1133, 2) = .17496519881639927, (1133, 3) = 21.074891123922264, (1133, 4) = 147.0279169861456, (1133, 5) = 93.57747831452222, (1133, 6) = 13.155900029303826, (1134, 0) = 13.155900029303826, (1134, 1) = 1.6532329478100118, (1134, 2) = 27.855528411046915, (1134, 3) = .16739891030203827, (1134, 4) = 20.340980550220213, (1134, 5) = 145.730221067464, (1134, 6) = 89.56446353617557, (1135, 0) = 89.56446353617557, (1135, 1) = 13.210591618577528, (1135, 2) = 1.581865177487907, (1135, 3) = 26.62879639203549, (1135, 4) = .1601575249422941, (1135, 5) = 19.631961186156527, (1135, 6) = 144.4343313648615, (1136, 0) = 144.4343313648615, (1136, 1) = 85.72200802418438, (1136, 2) = 13.2652221078506, (1136, 3) = 1.5136299625083778, (1136, 4) = 25.456956721289323, (1136, 5) = .1532347517290761, (1136, 6) = 18.94777143258405, (1137, 0) = 18.94777143258405, (1137, 1) = 143.14203940432702, (1137, 2) = 82.04694953596294, (1137, 3) = 13.31985259712367, (1137, 4) = 1.4483163540776598, (1137, 5) = 24.336294219991757, (1137, 6) = .14660911289081408, (1138, 0) = .14660911289081408, (1138, 1) = 18.286820231254904, (1138, 2) = 141.85223092531913, (1138, 3) = 78.52805266188953, (1138, 4) = 13.374483086396742, (1138, 5) = 1.3858002477513751, (1138, 6) = 23.26459257877788, (1139, 0) = 23.26459257877788, (1139, 1) = .14026794809085655, (1139, 2) = 17.648346345090392, (1139, 3) = 140.56522918464822, (1139, 4) = 75.15874838319066, (1139, 5) = 13.429113575669813, (1139, 6) = 1.3259626374593956, (1140, 0) = 1.3259626374593956, (1140, 1) = 22.239727915222698, (1140, 2) = .13419911917516655, (1140, 3) = 17.031611764846613, (1140, 4) = 139.28134640245182, (1140, 5) = 71.93273390551312, (1140, 6) = 13.483683006101515, (1141, 0) = 13.483683006101515, (1141, 1) = 1.2687521733477085, (1141, 2) = 21.260738908691707, (1141, 3) = .12839735375782357, (1141, 4) = 16.43655583380195, (1141, 5) = 138.00231290845235, (1141, 6) = 68.84734737154062, (1142, 0) = 68.84734737154062, (1142, 1) = 13.538252436533217, (1142, 2) = 1.213991901249264, (1142, 3) = 20.324520095901974, (1142, 4) = .12284464611954034, (1142, 5) = 15.861787491181067, (1142, 6) = 136.72698103554734, (1143, 0) = 136.72698103554734, (1143, 1) = 65.89314649458481, (1143, 2) = 13.592821866964917, (1143, 3) = 1.161577715126577, (1143, 4) = 19.42921879213529, (1143, 5) = .11753038344068198, (1143, 6) = 15.306638259742824, (1144, 0) = 15.306638259742824, (1144, 1) = 135.4556293194361, (1144, 2) = 63.06460893354631, (1144, 3) = 13.647391297396618, (1144, 4) = 1.1114097868735375, (1144, 5) = 18.57305956211451, (1144, 6) = .11244439063884101, (1145, 0) = .11244439063884101, (1145, 1) = 14.770460250582751, (1145, 2) = 134.18852601100565, (1145, 3) = 60.3564363180273, (1145, 4) = 13.70190039960994, (1145, 5) = 1.063444443747529, (1145, 6) = 17.755228457954487, (1146, 0) = 17.755228457954487, (1146, 1) = .10758218876580349, (1146, 2) = 14.253188556895863, (1146, 3) = 132.92732237275408, (1146, 4) = 57.766356335622895, (1146, 5) = 13.75640950182326, (1146, 6) = 1.0175338997140062, (1147, 0) = 1.0175338997140062, (1147, 1) = 16.973140686405955, (1147, 2) = .10292874841806696, (1147, 3) = 13.75361489504524, (1147, 4) = 131.6708619944548, (1147, 5) = 55.28646942811287, (1147, 6) = 13.81091860403658, (1148, 0) = 13.81091860403658, (1148, 1) = .9735908257286199, (1148, 2) = 16.22524743829642, (1148, 3) = 0.9847517287348467e-1, (1148, 4) = 13.27115293583607, (1148, 5) = 130.41938192348252, (1148, 6) = 52.912133620229405, (1149, 0) = 52.912133620229405, (1149, 1) = 13.865427706249902, (1149, 2) = .9315314821327416, (1149, 3) = 15.510064484177352, (1149, 4) = 0.9421293236926595e-1, (1149, 5) = 12.80523456283979, (1149, 6) = 129.17310972039226, (1150, 0) = 129.17310972039226, (1150, 1) = 50.638895343814454, (1150, 2) = 13.919877895031902, (1150, 3) = .8913182364127731, (1150, 4) = 14.82689425359361, (1150, 5) = 0.9013817208210403e-1, (1150, 6) = 12.35578754517302, (1151, 0) = 12.35578754517302, (1151, 1) = 127.93360160083778, (1151, 2) = 48.46478874427727, (1151, 3) = 13.974328083813901, (1151, 4) = .8528282055623376, (1151, 5) = 14.17359451228058, (1151, 6) = 0.8623840156682816e-1, (1152, 0) = 0.8623840156682816e-1, (1152, 1) = 11.921769108507382, (1152, 2) = 126.69971562728057, (1152, 3) = 46.38323475764357, (1152, 4) = 14.0287782725959, (1152, 5) = .8159881319280093, (1152, 6) = 13.548870401113852, (1153, 0) = 13.548870401113852, (1153, 1) = 0.825061622035858e-1, (1153, 2) = 11.502665515641684, (1153, 3) = 125.47165074376494, (1153, 4) = 44.39033167853206, (1153, 5) = 14.083228461377901, (1153, 6) = .7807277696046659, (1154, 0) = .7807277696046659, (1154, 1) = 12.951481061503781, (1154, 2) = 0.789343030257519e-1, (1154, 3) = 11.097979112644916, (1154, 4) = 124.24959722378617, (1154, 5) = 42.4823362857402, (1154, 6) = 14.137621839959863, (1155, 0) = 14.137621839959863, (1155, 1) = .7470142917359052, (1155, 2) = 12.380821844244887, (1155, 3) = 0.7551946560274304e-1, (1155, 4) = 10.707628769411905, (1155, 5) = 123.03500198402973, (1155, 6) = 40.65752668959926, (1156, 0) = 40.65752668959926, (1156, 1) = 14.192015218541824, (1156, 2) = .7147459845463088, (1156, 3) = 11.835125125412526, (1156, 4) = 0.7225131611075562e-1, (1156, 5) = 10.330720434512335, (1156, 6) = 121.82675922645308, (1157, 0) = 121.82675922645308, (1157, 1) = 38.910449005237425, (1157, 2) = 14.246408597123786, (1157, 3) = .6838613906043753, (1157, 4) = 11.313308276600889, (1157, 5) = 0.6912360095093972e-1, (1157, 6) = 9.966804393451305, (1158, 0) = 9.966804393451305, (1158, 1) = 120.62503321779451, (1158, 2) = 37.23782384555445, (1158, 3) = 14.300801975705747, (1158, 4) = .6543015797663061, (1158, 5) = 10.81433383417998, (1158, 6) = 0.6613032449311283e-1, (1159, 0) = 0.6613032449311283e-1, (1159, 1) = 9.615445112769343, (1159, 2) = 119.429980366739, (1159, 3) = 35.63650513753944, (1159, 4) = 14.355141352073552, (1159, 5) = .6260375945662227, (1159, 6) = 10.337672201691827, (1160, 0) = 10.337672201691827, (1160, 1) = 0.6326852780611875e-1, (1160, 2) = 9.276552011090953, (1160, 3) = 118.24292552376109, (1160, 4) = 34.10496768406673, (1160, 5) = 14.409480728441359, (1160, 6) = .5989856479053542, (1161, 0) = .5989856479053542, (1161, 1) = 9.881871685125741, (1161, 2) = 0.6052970205917221e-1, (1161, 3) = 8.949363816792197, (1161, 4) = 117.0628191827126, (1161, 5) = 32.63871255632847, (1161, 6) = 14.463820104809166, (1162, 0) = 14.463820104809166, (1162, 1) = .5730941768892593, (1162, 2) = 9.446027023283731, (1162, 3) = 0.5790860331551487e-1, (1162, 4) = 8.633487181799321, (1162, 5) = 115.88979431319464, (1162, 6) = 31.23498342199989, (1163, 0) = 31.23498342199989, (1163, 1) = 14.518159481176971, (1163, 2) = .5483137396755775, (1163, 3) = 9.02927073851006, (1163, 4) = 0.55400203987643004e-1, (1163, 5) = 8.328541245079121, (1163, 6) = 114.72397681857393, (1164, 0) = 114.72397681857393, (1164, 1) = 29.891136095402107, (1164, 2) = 14.572448399557246, (1164, 3) = .5246185323760815, (1164, 4) = 8.631134553009268, (1164, 5) = 0.5300187055055436e-1, (1164, 6) = 8.034426084112575, (1165, 0) = 8.034426084112575, (1165, 1) = 113.56655788815611, (1165, 2) = 28.605806005691406, (1165, 3) = 14.62673731793752, (1165, 4) = .5019398982554997, (1165, 5) = 8.250432350895705, (1165, 6) = 0.50706633483682e-1, (1166, 0) = 0.50706633483682e-1, (1166, 1) = 7.75049834058305, (1166, 2) = 112.41656310113609, (1166, 3) = 27.37530190677995, (1166, 4) = 14.681026236317795, (1166, 5) = .4802345704628418, (1166, 6) = 7.88640710285653, (1167, 0) = 7.88640710285653, (1167, 1) = 0.48510094810504306e-1, (1167, 2) = 7.476414214222029, (1167, 3) = 111.27409739868789, (1167, 4) = 26.197307016297813, (1167, 5) = 14.73531515469807, (1167, 6) = .4594610625999279, (1168, 0) = .4594610625999279, (1168, 1) = 7.5383333958115415, (1168, 2) = 0.46408038041941865e-1, (1168, 3) = 7.211840887359405, (1168, 4) = 110.13925941444163, (1168, 5) = 25.06959890045492, (1168, 6) = 14.789557944398023, (1169, 0) = 14.789557944398023, (1169, 1) = .4395961716595827, (1169, 2) = 7.205793603931031, (1169, 3) = 0.4439809784436971e-1, (1169, 4) = 6.956669607179279, (1169, 5) = 109.0130959148273, (1169, 6) = 23.990945806775784, (1170, 0) = 23.990945806775784, (1170, 1) = 14.843800734097977, (1170, 2) = .42058397400444036, (1170, 3) = 6.887824221012664, (1170, 4) = 0.42474599325962016e-1, (1170, 5) = 6.710361265285226, (1170, 6) = 107.89472522436024, (1171, 0) = 107.89472522436024, (1171, 1) = 22.958337540452803, (1171, 2) = 14.89804352379793, (1171, 3) = .402388158333901, (1171, 4) = 6.583792100711761, (1171, 5) = 0.4063385331874416e-1, (1171, 6) = 6.472615553745953, (1172, 0) = 6.472615553745953, (1172, 1) = 106.78422736558807, (1172, 2) = 21.969826643580983, (1172, 3) = 14.952286313497885, (1172, 4) = .38497390825158617, (1172, 5) = 6.29309055905028, (1172, 6) = 0.3887232294068365e-1, (1173, 0) = 0.3887232294068365e-1, (1173, 1) = 6.243141814364027, (1173, 2) = 105.68167677037933, (1173, 3) = 21.0235450440341, (1173, 4) = 15.00648815836165, (1173, 5) = .3683201897535646, (1173, 6) = 6.015344237669961, (1174, 0) = 6.015344237669961, (1174, 1) = 0.3718786634416263e-1, (1174, 2) = 6.0218231874482075, (1174, 3) = 104.58796548425511, (1174, 4) = 20.11837209051367, (1174, 5) = 15.060690003225414, (1174, 6) = .35238176768973795, (1175, 0) = .35238176768973795, (1175, 1) = 5.749775749201354, (1175, 2) = 0.35575894756534616e-1, (1175, 3) = 5.80821240595613, (1175, 4) = 103.50232139632506, (1175, 5) = 19.251870342589758, (1175, 6) = 15.11489184808918, (1176, 0) = 15.11489184808918, (1176, 1) = .33712816237146503, (1176, 2) = 5.49585548105922, (1176, 3) = 0.3403331292275414e-1, (1176, 4) = 5.602047289929327, (1176, 5) = 102.42480252907193, (1176, 6) = 18.422402624744603, (1177, 0) = 18.422402624744603, (1177, 1) = 15.169093692952945, (1177, 2) = .3225301496240395, (1177, 3) = 5.253075975471308, (1177, 4) = 0.325571534124747e-1, (1177, 5) = 5.403074130843025, (1177, 6) = 101.35546198373544, (1178, 0) = 101.35546198373544, (1178, 1) = 17.628398569545226, (1178, 2) = 15.223260724300939, (1178, 3) = .3085685225829049, (1178, 4) = 5.021097467551166, (1178, 5) = 0.31145462484452904e-1, (1178, 6) = 5.211168769952147, (1179, 0) = 5.211168769952147, (1179, 1) = 100.29502687666574, (1179, 2) = 16.868831428523965, (1179, 3) = 15.277427755648931, (1179, 4) = .2952069983202572, (1179, 5) = 4.79929782659762, (1179, 6) = 0.29794560556653932e-1, (1180, 0) = 0.29794560556653932e-1, (1180, 1) = 5.025964621723503, (1180, 2) = 99.24285096715552, (1180, 3) = 16.141744320694404, (1180, 4) = 15.331594786996924, (1180, 5) = .2824199865012481, (1180, 6) = 4.587233967064417, (1181, 0) = 4.587233967064417, (1181, 1) = 0.28501850040910055e-1, (1181, 2) = 4.847232892478407, (1181, 3) = 98.19897298491544, (1181, 4) = 15.44576072441209, (1181, 5) = 15.385761818344918, (1181, 6) = .2701829516089975, (1182, 0) = .2701829516089975, (1182, 1) = 4.384481357583972, (1182, 2) = 0.27264840681816994e-1, (1182, 3) = 4.674752220336643, (1182, 4) = 97.16342735731168, (1182, 5) = 14.77956035435762, (1182, 6) = 15.439901234904113, (1183, 0) = 15.439901234904113, (1183, 1) = .2584782396443996, (1183, 2) = 4.190730446553307, (1183, 3) = 0.26081738471558105e-1, (1183, 4) = 4.508391955495032, (1183, 5) = 96.13676577702189, (1183, 6) = 14.14219654666832, (1184, 0) = 14.14219654666832, (1184, 1) = 15.49404065146331, (1184, 2) = .24727705091955154, (1184, 3) = 4.005488350447417, (1184, 4) = 0.24949623431191323e-1, (1184, 5) = 4.347856237848636, (1184, 6) = 95.11848401852546, (1185, 0) = 95.11848401852546, (1185, 1) = 13.532114797373008, (1185, 2) = 15.548180068022507, (1185, 3) = .23655789456211437, (1185, 4) = 3.8283842974167603, (1185, 5) = 0.2386631501668957e-1, (1185, 6) = 4.1929454768626195, (1186, 0) = 4.1929454768626195, (1186, 1) = 94.10860400452916, (1186, 2) = 12.9481575306284, (1186, 3) = 15.602319484581702, (1186, 4) = .22630016625490418, (1186, 5) = 3.6590630597690543, (1186, 6) = 0.22829722848462963e-1, (1187, 0) = 0.22829722848462963e-1, (1187, 1) = 4.043466598122881, (1187, 2) = 93.10714392261167, (1187, 3) = 12.389214521867329, (1187, 4) = 15.656439703463668, (1187, 5) = .21648754188825867, (1187, 6) = 3.497240909083862, (1188, 0) = 3.497240909083862, (1188, 1) = 0.21838189599530128e-1, (1188, 2) = 3.8992832170438856, (1188, 3) = 92.1144688868361, (1188, 4) = 11.854407930926351, (1188, 5) = 15.710559922345634, (1188, 6) = .20709746603420598, (1189, 0) = .20709746603420598, (1189, 1) = 3.34253235511719, (1189, 2) = 0.20889428808533245e-1, (1189, 3) = 3.7601613763183215, (1189, 4) = 91.13023304130976, (1189, 5) = 11.34251954885273, (1189, 6) = 15.764680141227599, (1190, 0) = 15.764680141227599, (1190, 1) = .19811188514067998, (1190, 2) = 3.194627060927525, (1190, 3) = 0.19981609438638172e-1, (1190, 4) = 3.6259270045653937, (1190, 5) = 90.15444376329121, (1190, 6) = 10.852575699310844, (1191, 0) = 10.852575699310844, (1191, 1) = 15.818800360109565, (1191, 2) = .18951349113135188, (1191, 3) = 3.0532277172425974, (1191, 4) = 0.1911297623211566e-1, (1191, 5) = 3.4964117413135574, (1191, 6) = 89.18710521080887, (1192, 0) = 89.18710521080887, (1192, 1) = 10.383642590260036, (1192, 2) = 15.872911202986149, (1192, 3) = .18128710635801001, (1192, 4) = 2.918072798349082, (1192, 5) = 0.18281989592922536e-1, (1192, 6) = 3.3714741444181917, (1193, 0) = 3.3714741444181917, (1193, 1) = 88.22838374337223, (1193, 2) = 9.934901912231847, (1193, 3) = 15.927022045862733, (1193, 4) = .17341537727492973, (1193, 5) = 2.788865889990647, (1193, 6) = 0.1748689056186164e-1, (1194, 0) = 0.1748689056186164e-1, (1194, 1) = 3.250934383352297, (1194, 2) = 87.27810880906583, (1194, 3) = 9.505416045060183, (1194, 4) = 15.981132888739317, (1194, 5) = .1658831325973678, (1194, 6) = 2.665347162494271, (1195, 0) = 2.665347162494271, (1195, 1) = 0.16726141031638567e-1, (1195, 2) = 3.1346406664899713, (1195, 3) = 86.33627528004416, (1195, 4) = 9.094365767125183, (1195, 5) = 16.0352437316159, (1195, 6) = .15867582822000517, (1196, 0) = .15867582822000517, (1196, 1) = 2.5472677098435095, (1196, 2) = 0.15998266619186373e-1, (1196, 3) = 3.022446206079341, (1196, 4) = 85.40287527529799, (1196, 5) = 8.700965466184861, (1196, 6) = 16.08935665146545, (1197, 0) = 16.08935665146545, (1197, 1) = .15177928049606793, (1197, 2) = 2.434385195930432, (1197, 3) = 0.15301829722037787e-1, (1197, 4) = 2.9142050889814834, (1197, 5) = 84.4778628465703, (1197, 6) = 8.324448610702742, (1198, 0) = 8.324448610702742, (1198, 1) = 16.143469571315006, (1198, 2) = .14518046256988398, (1198, 3) = 2.326476960447237, (1198, 4) = 0.1463550992047075e-1, (1198, 5) = 2.809784788261529, (1198, 6) = 83.56126063690066, (1199, 0) = 83.56126063690066, (1199, 1) = 7.964111311441353, (1199, 2) = 16.197582491164557, (1199, 3) = .1388666201313468, (1199, 4) = 2.223325384094018, (1199, 5) = 0.1399801463704379e-1, (1199, 6) = 2.7090529475123963, (1200, 0) = 2.7090529475123963, (1200, 1) = 82.65305283959265, (1200, 2) = 7.619264065545058, (1200, 3) = 16.25169541101411, (1200, 4) = .13282552684909665, (1200, 5) = 2.1247220119896633, (1200, 6) = 0.1338810491535044e-1, (1201, 0) = 0.1338810491535044e-1, (1201, 1) = 2.611881594211643, (1201, 2) = 81.75322131331404, (1201, 3) = 7.289245706601114, (1201, 4) = 16.30582376453008, (1201, 5) = .12704386541301232, (1201, 6) = 2.0304411736147565, (1202, 0) = 2.0304411736147565, (1202, 1) = 0.12804431980122398e-1, (1202, 2) = 2.5181208411979727, (1202, 3) = 80.86149253791838, (1202, 4) = 6.9733349634609985, (1202, 5) = 16.359952118046046, (1202, 6) = .12151220186675014, (1203, 0) = .12151220186675014, (1203, 1) = 1.940321164470053, (1203, 2) = 0.1224603940053303e-1, (1203, 3) = 2.4276794971230795, (1203, 4) = 79.97810156025747, (1203, 5) = 6.671022322803797, (1203, 6) = 16.414080471562013, (1204, 0) = 16.414080471562013, (1204, 1) = .11621980881356037, (1204, 2) = 1.8541796417160645, (1204, 3) = 0.11711840415578656e-1, (1204, 4) = 2.3404421460862057, (1204, 5) = 79.10302351690213, (1204, 6) = 6.381727222273855, (1205, 0) = 6.381727222273855, (1205, 1) = 16.46820882507798, (1205, 2) = .11115640364065223, (1205, 3) = 1.7718419559104057, (1205, 4) = 0.11200793416764188e-1, (1205, 5) = 2.256297213097085, (1205, 6) = 78.23623158361765, (1206, 0) = 78.23623158361765, (1206, 1) = 6.1048930051674795, (1206, 2) = 16.522368197008248, (1206, 3) = .10630942796503563, (1206, 4) = 1.6930969789434027, (1206, 5) = 0.10711627388082373e-1, (1206, 6) = 2.175091252549848, (1207, 0) = 2.175091252549848, (1207, 1) = 77.37720737430466, (1207, 2) = 5.839838155690103, (1207, 3) = 16.576527568938513, (1207, 4) = .10167242603406827, (1207, 5) = 1.617833282342832, (1207, 6) = 0.10243687467556793e-1, (1208, 0) = 0.10243687467556793e-1, (1208, 1) = 2.0967691999084663, (1208, 2) = 76.52641921788334, (1208, 3) = 5.586214515286503, (1208, 4) = 16.630686940868777, (1208, 5) = 0.9723637035683988e-1, (1208, 6) = 1.5458980050224587, (1209, 0) = 1.5458980050224587, (1209, 1) = 0.9796059434560252e-2, (1209, 2) = 2.021230394310589, (1209, 3) = 75.68383462393234, (1209, 4) = 5.343533009696447, (1209, 5) = 16.684846312799046, (1209, 6) = 0.9299260844870841e-1, (1210, 0) = 0.9299260844870841e-1, (1210, 1) = 1.477144749226128, (1210, 2) = 0.9367867121767138e-2, (1210, 3) = 1.9483775408441, (1210, 4) = 74.84941947354277, (1210, 5) = 5.11132474727935, (1210, 6) = 16.73905489870732, (1211, 0) = 16.73905489870732, (1211, 1) = 0.88929250358865e-1, (1211, 2) = 1.411375140767371, (1211, 3) = 0.8957907954591109e-2, (1211, 4) = 1.8780539828193281, (1211, 5) = 74.02239089565478, (1211, 6) = 4.888943312512035, (1212, 0) = 4.888943312512035, (1212, 1) = 16.793263484615593, (1212, 2) = 0.8504230373738374e-1, (1212, 3) = 1.3485191185216587, (1212, 4) = 0.8565776388726349e-2, (1212, 5) = 1.8102362405047048, (1212, 6) = 73.20347337921606, (1213, 0) = 73.20347337921606, (1213, 1) = 4.676174204229559, (1213, 2) = 16.847472070523864, (1213, 3) = 0.8132416684071549e-1, (1213, 4) = 1.2884484606333777, (1213, 5) = 0.8190702859692233e-2, (1213, 6) = 1.7448364954589737, (1214, 0) = 1.7448364954589737, (1214, 1) = 72.39262805692108, (1214, 2) = 4.472605178448743, (1214, 3) = 16.901680656432138, (1214, 4) = 0.7776755440188875e-1, (1214, 5) = 1.2310403799644838, (1214, 6) = 0.7831949904303333e-2, (1215, 0) = 0.7831949904303333e-2, (1215, 1) = 1.6817698801962897, (1215, 2) = 71.5898147271525, (1215, 3) = 4.277841045559001, (1215, 4) = 16.95595971047949, (1215, 5) = 0.7436116884712049e-1, (1215, 6) = 1.1761077523610644, (1216, 0) = 1.1761077523610644, (1216, 1) = 0.7488375563094755e-2, (1216, 2) = 1.62087682244295, (1216, 3) = 70.79396382901554, (1216, 4) = 4.09126656574335, (1216, 5) = 17.010238764526846, (1216, 6) = 0.7110304988064982e-1, (1217, 0) = 0.7110304988064982e-1, (1217, 1) = 1.123614450573011, (1217, 2) = 0.7159779848945134e-2, (1217, 3) = 1.5621614643884394, (1217, 4) = 70.00608118655694, (1217, 5) = 3.912777653635013, (1217, 6) = 17.0645178185742, (1218, 0) = 17.0645178185742, (1218, 1) = 0.6798679164667694e-1, (1218, 2) = 1.073452845334944, (1218, 3) = 0.68455144859276e-2, (1218, 4) = 1.5055471577342654, (1218, 5) = 69.22612263916386, (1218, 6) = 3.7420265857053416, (1219, 0) = 3.7420265857053416, (1219, 1) = 17.11879687262155, (1219, 2) = 0.6500625566671792e-1, (1219, 3) = 1.0255198819218931, (1219, 4) = 0.65449583086447626e-2, (1219, 5) = 1.4509598429339419, (1219, 6) = 68.4540429513804, (1220, 0) = 68.4540429513804, (1220, 1) = 3.578680064370396, (1220, 2) = 17.17317122720358, (1220, 3) = 0.62150673252266926e-1, (1220, 4) = .9796384280807483, (1220, 5) = 0.6257023441647132e-2, (1220, 6) = 1.398237293561063, (1221, 0) = 1.398237293561063, (1221, 1) = 67.68846086173794, (1221, 2) = 3.4221507414654444, (1221, 3) = 17.227545581785606, (1221, 4) = 0.59419754275027534e-1, (1221, 5) = .9358000815534084, (1221, 6) = 0.5981678758525714e-2, (1222, 0) = 0.5981678758525714e-2, (1222, 1) = 1.3474078083842995, (1222, 2) = 66.93069125806278, (1222, 3) = 3.272425420749105, (1222, 4) = 17.281919936367636, (1222, 5) = 0.56808096042844855e-1, (1222, 6) = .8939144242766699, (1223, 0) = .8939144242766699, (1223, 1) = 0.5718377688336235e-2, (1223, 2) = 1.2984044483639003, (1223, 3) = 66.1806856164632, (1223, 4) = 3.1292105620021107, (1223, 5) = 17.336294290949663, (1223, 6) = 0.54310522048861935e-1, (1224, 0) = 0.54310522048861935e-1, (1224, 1) = .8538948933802041, (1224, 2) = 0.54665965854234656e-2, (1224, 3) = 1.2511625474229042, (1224, 4) = 65.43839456637654, (1224, 5) = 2.9922248425155287, (1224, 6) = 17.39079295412525, (1225, 0) = 17.39079295412525, (1225, 1) = 0.51916740136742745e-1, (1225, 2) = .815573305858676, (1225, 3) = 0.5225296273062481e-2, (1225, 4) = 1.2055174711534735, (1225, 5) = 64.70209717159845, (1225, 6) = 2.860906094357343, (1226, 0) = 2.860906094357343, (1226, 1) = 17.44529161730084, (1226, 2) = 0.4962782603902338e-1, (1226, 3) = .7789637883160476, (1226, 4) = 0.499458364246731e-2, (1226, 5) = 1.1615186313853179, (1226, 6) = 63.9734478589582, (1227, 0) = 63.9734478589582, (1227, 1) = 2.7353155676303484, (1227, 2) = 17.499790280476425, (1227, 3) = 0.4743921863741667e-1, (1227, 4) = .7439903085841311, (1227, 5) = 0.4773997414852072e-2, (1227, 6) = 1.1191075231575693, (1228, 0) = 1.1191075231575693, (1228, 1) = 63.252394530278416, (1228, 2) = 2.615205225604416, (1228, 3) = 17.55428894365201, (1228, 4) = 0.4534654843748709e-1, (1228, 5) = .7105800880866744, (1228, 6) = 0.4563095726587446e-2, (1229, 0) = 0.4563095726587446e-2, (1229, 1) = 1.078227639441361, (1229, 2) = 62.53888444091014, (1229, 3) = 2.5003373935203905, (1229, 4) = 17.60894577979564, (1229, 5) = 0.4333995746727079e-1, (1229, 6) = .6785730413435148, (1230, 0) = .6785730413435148, (1230, 1) = 0.4360883741305337e-2, (1230, 2) = 1.0387121873423035, (1230, 3) = 61.83082595885456, (1230, 4) = 2.3901728909471522, (1230, 5) = 17.66360261593927, (1230, 6) = 0.4142163057315806e-1, (1231, 0) = 0.4142163057315806e-1, (1231, 1) = .6480014625633131, (1231, 2) = 0.4167580357903603e-2, (1231, 3) = 1.0006290009000622, (1231, 4) = 61.13024638876272, (1231, 5) = 2.284833521890832, (1231, 6) = 17.718259452082897, (1232, 0) = 17.718259452082897, (1232, 1) = 0.39587712727642485e-1, (1232, 2) = .618801345009046, (1232, 3) = 0.39827958342636745e-2, (1232, 4) = .9639268970155412, (1232, 5) = 60.43709071792581, (1232, 6) = 2.1841094656879765, (1233, 0) = 2.1841094656879765, (1233, 1) = 17.772916288226526, (1233, 2) = 0.37834511525946864e-1, (1233, 3) = .5909114323775653, (1233, 4) = 0.3806156899144272e-2, (1233, 5) = .9285564512435533, (1233, 6) = 59.75130346258485, (1234, 0) = 59.75130346258485, (1234, 1) = 2.0877997046002434, (1234, 2) = 17.827770785113238, (1234, 3) = 0.3615256992705534e-1, (1234, 4) = .564179055815242, (1234, 5) = 0.3636709629476546e-2, (1234, 6) = .8943489833461619, (1235, 0) = .8943489833461619, (1235, 1) = 59.07038824790902, (1235, 2) = 1.9953863283011768, (1235, 3) = 17.88262528199995, (1235, 4) = 0.3454496426575907e-1, (1235, 5) = .5386510016259598, (1235, 6) = 0.3474762896516425e-2, (1236, 0) = 0.3474762896516425e-2, (1236, 1) = .8613883482136507, (1236, 2) = 58.396781468811646, (1236, 3) = 1.907039902194387, (1236, 4) = 17.93747977888666, (1236, 5) = 0.3300843201684162e-1, (1236, 6) = .5142733166363231, (1237, 0) = .5142733166363231, (1237, 1) = 0.3319986966811022e-2, (1237, 2) = .8296297152724293, (1237, 3) = 57.730425739479514, (1237, 4) = 1.8225827041278952, (1237, 5) = 17.992334275773374, (1237, 6) = 0.3153984893962904e-1, (1238, 0) = 0.3153984893962904e-1, (1238, 1) = .49099437724642836, (1238, 2) = 0.31720661078088993e-2, (1238, 3) = .799029804654674, (1238, 4) = 57.07126335673477, (1238, 5) = 1.7418445049103288, (1238, 6) = 18.04743239902927, (1239, 0) = 18.04743239902927, (1239, 1) = 0.30130133985944368e-1, (1239, 2) = .4686684039032883, (1239, 3) = 0.30300847323495228e-2, (1239, 4) = .7694183588577953, (1239, 5) = 56.41635627786275, (1239, 6) = 1.6643273848860074, (1240, 0) = 1.6643273848860074, (1240, 1) = 18.102530522285164, (1240, 2) = 0.28783069420800864e-1, (1240, 3) = .44735356107949975, (1240, 4) = 0.2894422906037551e-2, (1240, 5) = .7408930848105801, (1240, 6) = 55.768588953924024, (1241, 0) = 55.768588953924024, (1241, 1) = 1.5902406009209795, (1241, 2) = 18.15762864554106, (1241, 3) = 0.27495889998319974e-1, (1241, 4) = .42700430217578383, (1241, 5) = 0.2764801243657645e-2, (1241, 6) = .7134146603144537, (1242, 0) = .7134146603144537, (1242, 1) = 55.12790205902665, (1242, 2) = 1.5194333947880565, (1242, 3) = 18.212726768796955, (1242, 4) = 0.26265948329288254e-1, (1242, 5) = .40757705809846595, (1242, 6) = 0.2640952288488129e-2, (1243, 0) = 0.2640952288488129e-2, (1243, 1) = .6869451333565084, (1243, 2) = 54.494236084739484, (1243, 3) = 1.4517614004788368, (1243, 4) = 18.268121901024934, (1243, 5) = 0.25084522033538018e-1, (1243, 6) = .3889325494691474, (1244, 0) = .3889325494691474, (1244, 1) = 0.25219969882124705e-2, (1244, 2) = .6613130340264719, (1244, 3) = 53.86417182309388, (1244, 4) = 1.3867458133993464, (1244, 5) = 18.323517033252912, (1244, 6) = 0.23955939955533648e-1, (1245, 0) = 0.23955939955533648e-1, (1245, 1) = .3711376638200522, (1245, 2) = 0.2408370486564151e-2, (1245, 3) = .6366279341983879, (1245, 4) = 53.24108321898177, (1245, 5) = 1.324625920420548, (1245, 6) = 18.378912165480894, (1246, 0) = 18.378912165480894, (1246, 1) = 0.2287785431431279e-1, (1246, 2) = .3541538857673349, (1246, 3) = 0.2299835652310536e-2, (1246, 4) = .6128552855231048, (1246, 5) = 52.624909339941055, (1246, 6) = 1.2652736186632094, (1247, 0) = 1.2652736186632094, (1247, 1) = 18.434307297708873, (1247, 2) = 0.21848018036625342e-1, (1247, 3) = .3379443828589795, (1247, 4) = 0.2196165543535204e-2, (1247, 5) = .5899617533068876, (1247, 6) = 52.0155891896459, (1248, 0) = 52.0155891896459, (1248, 1) = 1.2085662724354056, (1248, 2) = 18.490061255481763, (1248, 3) = 0.2085805701595727e-1, (1248, 4) = .3223761104769629, (1248, 5) = 0.2096516547067399e-2, (1248, 6) = .5677750885231574, (1249, 0) = .5677750885231574, (1249, 1) = 51.40918081398056, (1249, 2) = 1.1540436865469765, (1249, 3) = 18.54581521325465, (1249, 4) = 0.19912708721340953e-1, (1249, 5) = .30752239876852255, (1249, 6) = 0.20013649415623596e-2, (1250, 0) = 0.20013649415623596e-2, (1250, 1) = .5464148781821052, (1250, 2) = 50.80959109225132, (1250, 3) = 1.101967666562302, (1250, 4) = 18.60156917102754, (1250, 5) = 0.19009975952861274e-1, (1250, 6) = .29335061534019485, (1251, 0) = .29335061534019485, (1251, 1) = 0.19105090692512438e-2, (1251, 2) = .5258507092236342, (1251, 3) = 50.21675772724403, (1251, 4) = 1.0522291505736163, (1251, 5) = 18.657323128800428, (1251, 6) = 0.1814794781845566e-1, (1252, 0) = 0.1814794781845566e-1, (1252, 1) = .2798295641970783, (1252, 2) = 0.18237560017734977e-2, (1252, 3) = .5060532466760351, (1252, 4) = 49.63061846295665, (1252, 5) = 1.0047237663585769, (1252, 6) = 18.71316490128642, (1253, 0) = 18.71316490128642, (1253, 1) = 0.1732353188434062e-1, (1253, 2) = .26690962545593244, (1253, 3) = 0.1740793958243354e-2, (1253, 4) = .48696477157945495, (1253, 5) = 49.05020354174091, (1253, 6) = .9592819435312203, (1254, 0) = .9592819435312203, (1254, 1) = 18.769006673772413, (1254, 2) = 0.16536368590087603e-1, (1254, 3) = .25458411278509163, (1254, 4) = 0.16615862197159334e-2, (1254, 5) = .46858973019252365, (1254, 6) = 48.47637896290791, (1255, 0) = 48.47637896290791, (1255, 1) = .9158846788250441, (1255, 2) = 18.824848446258407, (1255, 3) = 0.157847855145649e-1, (1255, 4) = .24282581012944085, (1255, 5) = 0.15859639746705824e-2, (1255, 6) = .45090176865413156, (1256, 0) = .45090176865413156, (1256, 1) = 47.90908237426888, (1256, 2) = .8744405725722983, (1256, 3) = 18.880690218744398, (1256, 4) = 0.15067182712641014e-1, (1256, 5) = .23160870269569864, (1256, 6) = 0.15137657395326268e-2, (1257, 0) = 0.15137657395326268e-2, (1257, 1) = .4338754712932744, (1257, 2) = 47.34825155510293, (1257, 3) = .8348621666969988, (1257, 4) = 18.93664514331013, (1257, 5) = 0.14380675418886121e-1, (1257, 6) = .22088678791886693, (1258, 0) = .22088678791886693, (1258, 1) = 0.14447008140068486e-2, (1258, 2) = .4174537722001641, (1258, 3) = 46.79270744563511, (1258, 4) = .7969910644951915, (1258, 5) = 18.992600067875863, (1258, 6) = 0.1372528582441677e-1, (1259, 0) = 0.1372528582441677e-1, (1259, 1) = .21065955417496418, (1259, 2) = 0.13787709900760338e-2, (1259, 3) = .40164813045479614, (1259, 4) = 46.24353067292852, (1259, 5) = .7608291702909774, (1259, 6) = 19.04855499244159, (1260, 0) = 19.04855499244159, (1260, 1) = 0.13099612393234603e-1, (1260, 2) = .20090428480700914, (1260, 3) = 0.1315834843188973e-2, (1260, 4) = .38643569440758935, (1260, 5) = 45.70065909604487, (1260, 6) = .7262998277714825, (1261, 0) = .7262998277714825, (1261, 1) = 19.104509917007324, (1261, 2) = 0.12502314522084015e-1, (1261, 3) = .19159926895006277, (1261, 4) = 0.12557571075621974e-2, (1261, 5) = .37179442966069715, (1261, 6) = 45.16403078174645, (1262, 0) = 45.16403078174645, (1262, 1) = .6933296972985887, (1262, 2) = 19.16061384610608, (1262, 3) = 0.11930628418727447e-1, (1262, 4) = .18270071037670502, (1262, 5) = 0.11982594141156655e-2, (1262, 6) = .35766630185271, (1263, 0) = .35766630185271, (1263, 1) = 44.63217965902341, (1263, 2) = .6617668109103211, (1263, 3) = 19.216717775204838, (1263, 4) = 0.11384951789919412e-1, (1263, 5) = .17421410104491158, (1263, 6) = 0.1143381401120489e-2, (1264, 0) = 0.1143381401120489e-2, (1264, 1) = .3440704704895906, (1264, 2) = 44.106481040057986, (1264, 3) = .6316336926694066, (1264, 4) = 19.272821704303595, (1264, 5) = 0.1086410866363969e-1, (1264, 6) = .166120456080758, (1265, 0) = .166120456080758, (1265, 1) = 0.10910044418280531e-2, (1265, 2) = .3309870978039459, (1265, 3) = 43.586873175028096, (1265, 4) = .602865972515664, (1265, 5) = 19.328925633402353, (1265, 6) = 0.10366974388788709e-1, (1266, 0) = 0.10366974388788709e-1, (1266, 1) = .15840163426171405, (1266, 2) = 0.10410150950282027e-2, (1266, 3) = .3183970591138587, (1266, 4) = 43.07329458625861, (1266, 5) = .5754020762394045, (1266, 6) = 19.385220314881707, (1267, 0) = 19.385220314881707, (1267, 1) = 0.9890899116923469e-2, (1267, 2) = .15101589044160688, (1267, 3) = 0.9931465938286472e-3, (1267, 4) = .3062415336786606, (1267, 5) = 42.56396831536621, (1267, 6) = .5490961061441307, (1268, 0) = .5490961061441307, (1268, 1) = 19.441514996361057, (1268, 2) = 0.94365790647909e-2, (1268, 3) = .14397345768479075, (1268, 4) = 0.947468645321311e-3, (1268, 5) = .2945462623142274, (1268, 6) = 42.06058921906529, (1269, 0) = 42.06058921906529, (1269, 1) = .5239870046062012, (1269, 2) = 19.497809677840408, (1269, 3) = 0.9003026134275196e-2, (1269, 4) = .13725844714474772, (1269, 5) = 0.9038816053950691e-3, (1269, 6) = .28329400010441796, (1270, 0) = .28329400010441796, (1270, 1) = 41.563096057632265, (1270, 2) = .5000206426219375, (1270, 3) = 19.554104359319762, (1270, 4) = 0.8589295542605905e-2, (1270, 5) = .13085567909593662, (1270, 6) = 0.8622902051453261e-3, (1271, 0) = 0.8622902051453261e-3, (1271, 1) = .27246812555656963, (1271, 2) = 41.07142791815765, (1271, 3) = .4771452528787453, (1271, 4) = 19.610638444042923, (1271, 5) = 0.8192845423112056e-2, (1271, 6) = .12472532766865235, (1272, 0) = .12472532766865235, (1272, 1) = 0.8224386614701362e-3, (1272, 2) = .2620091942602939, (1272, 3) = 40.58347004763086, (1272, 4) = .4552207039487248, (1272, 5) = 19.667172528766088, (1272, 6) = 0.78146066177259e-2, (1273, 0) = 0.78146066177259e-2, (1273, 1) = .11888132539644733, (1273, 2) = 0.7844203007870243e-3, (1273, 3) = .2519485584041661, (1273, 4) = 40.10126472186674, (1273, 5) = .4342988672017546, (1273, 6) = 19.72370661348925, (1274, 0) = 19.72370661348925, (1274, 1) = 0.7453747553965261e-2, (1274, 2) = .11331035284501384, (1274, 3) = 0.7481512894560594e-3, (1274, 4) = .24227120299833638, (1274, 5) = 39.624751275164186, (1274, 6) = .41433415217129316, (1275, 0) = .41433415217129316, (1275, 1) = 19.78024069821241, (1275, 2) = 0.71094733052701874e-2, (1275, 3) = .10799968804772234, (1275, 4) = 0.7135514941686192e-3, (1275, 5) = .2329626593552889, (1275, 6) = 39.15386941534208, (1276, 0) = 39.15386941534208, (1276, 1) = .3952829680913266, (1276, 2) = 19.837070732332947, (1276, 3) = 0.67793460809328805e-2, (1276, 4) = .10291133009706514, (1276, 5) = 0.6803757066123014e-3, (1276, 6) = .22396303771669596, (1277, 0) = .22396303771669596, (1277, 1) = 38.68613793569516, (1277, 2) = .37701075590926025, (1277, 3) = 19.893900766453484, (1277, 4) = 0.6464477093360814e-2, (1277, 5) = 0.9806203240802791e-1, (1277, 6) = 0.6487353982103965e-3, (1278, 0) = 0.6487353982103965e-3, (1278, 1) = .21530842582116774, (1278, 2) = 38.22397613174612, (1278, 3) = .35957934850884543, (1278, 4) = 19.950730800574018, (1278, 5) = 0.6164165225279301e-2, (1278, 6) = 0.9344060879489892e-1, (1279, 0) = 0.9344060879489892e-1, (1279, 1) = 0.6185599085570244e-3, (1279, 2) = .20698572595088335, (1279, 3) = 37.76732392585117, (1279, 4) = .3429502769176198, (1279, 5) = 20.007560834694555, (1279, 6) = 0.5877740447312265e-2, (1280, 0) = 0.5877740447312265e-2, (1280, 1) = 0.8903637783978788e-1, (1280, 2) = 0.5897817153343207e-3, (1280, 3) = .19898232040598973, (1280, 4) = 37.31612165428446, (1280, 5) = .3270867699630514, (1280, 6) = 20.064752330545733, (1281, 0) = 20.064752330545733, (1281, 1) = 0.5602866975370168e-2, (1281, 2) = 0.8481310217978824e-1, (1281, 3) = 0.5621659627228915e-3, (1281, 4) = .19123807274435245, (1281, 5) = 36.86749165518419, (1281, 6) = .311859745933956, (1282, 0) = .311859745933956, (1282, 1) = 20.12194382639691, (1282, 2) = 0.5340790014625178e-2, (1282, 3) = 0.8078961063644367e-1, (1282, 4) = 0.535837590385091e-3, (1282, 5) = .18379300454709213, (1282, 6) = 36.42426117147379, (1283, 0) = 36.42426117147379, (1283, 1) = .2973384586414863, (1283, 2) = 20.17913532224809, (1283, 3) = 0.50909172257882825e-2, (1283, 4) = 0.769564890812283e-1, (1283, 5) = 0.5107369190204525e-3, (1283, 6) = .1766356662031046, (1284, 0) = .1766356662031046, (1284, 1) = 35.98637068196826, (1284, 2) = .28349038142061267, (1284, 3) = 20.23632681809927, (1284, 4) = 0.4852682723779592e-2, (1284, 5) = 0.7330475115398483e-1, (1284, 6) = 0.48680693881521123e-3, (1285, 0) = 0.48680693881521123e-3, (1285, 1) = .169755031193296, (1285, 2) = 35.55376111500388, (1285, 3) = .2702844335293694, (1285, 4) = 20.2939553886042, (1285, 5) = 0.46238522794654355e-2, (1285, 6) = 0.6979989013760717e-1, (1286, 0) = 0.6979989013760717e-1, (1286, 1) = 0.46382308835952904e-3, (1286, 2) = .16309093909684405, (1286, 3) = 35.123127584600816, (1286, 4) = .2575970030795539, (1286, 5) = 20.35158395910913, (1286, 6) = 0.4405765169992641e-2, (1287, 0) = 0.4405765169992641e-2, (1287, 1) = 0.6646217370304584e-1, (1287, 2) = 0.44191975249276296e-3, (1287, 3) = .15668660082821279, (1287, 4) = 34.697736967559464, (1287, 5) = .24550257414046295, (1287, 6) = 20.409212529614063, (1288, 0) = 20.409212529614063, (1288, 1) = 0.4197919814436132e-2, (1288, 2) = 0.6328366073875656e-1, (1288, 3) = 0.4210464113394228e-3, (1288, 4) = .15053198334291518, (1288, 5) = 34.277530225350205, (1288, 6) = .23397358138070634, (1289, 0) = .23397358138070634, (1289, 1) = 20.466841100118994, (1289, 2) = 0.3999837220983737e-2, (1289, 3) = 0.6025677390504537e-1, (1289, 4) = 0.40115482374744274e-3, (1289, 5) = .14461742783865236, (1289, 6) = 33.86244880117193}, datatype = float[8], order = C_order)), ( 15 ) = ("rkf45"), ( 14 ) = ([0, 0]), ( 19 ) = (0), ( 16 ) = ([0, 0, 0, []]), ( 17 ) = ([proc (N, X, Y, YP) option `[Y[1] = A(t), Y[2] = E(t), Y[3] = L(t), Y[4] = R(t), Y[5] = S(t), Y[6] = V(t)]`; YP[1] := 0.18e-1*Y[2]-1.11*Y[1]; YP[2] := 0.3e-1*Y[5]*(Y[3]+0.4e-1*Y[1])-.860*Y[2]; YP[3] := 0.2e-2*Y[2]+0.1e-1*Y[1]-1.24*Y[3]; YP[4] := .8*Y[3]+.8*Y[1]-.72*Y[4]; YP[5] := .22-0.6e-1*Y[5]*(Y[3]+0.4e-1*Y[1])-.22*Y[5]+.5*Y[4]; YP[6] := 0.3e-1*Y[5]*(Y[3]+0.4e-1*Y[1])+.6*Y[2]+0.2e-1*Y[1]+0.2e-1*Y[3]-Y[6]; 0 end proc, -1, 0, 0, 0, 0, 0, 0]), ( 22 ) = (0), ( 23 ) = (0), ( 20 ) = ([]), ( 21 ) = (0), ( 26 ) = (Array(1..0, {})), ( 25 ) = (Array(1..0, {})), ( 24 ) = (0)  ] )), ( 4 ) = (3)  ] ); _y0 := Array(0..6, {(1) = 0., (2) = 0., (3) = 1., (4) = 0., (5) = 0., (6) = 1000000.}); _vmap := array( 1 .. 6, [( 1 ) = (1), ( 2 ) = (2), ( 3 ) = (3), ( 4 ) = (4), ( 5 ) = (5), ( 6 ) = (6)  ] ); _x0 := _dtbl[1][5][5]; _n := _dtbl[1][4][1]; _ne := _dtbl[1][4][3]; _nd := _dtbl[1][4][4]; _nv := _dtbl[1][4][16]; if not type(_xout, 'numeric') then if member(_xout, ["start", "left", "right"]) then if _Env_smart_dsolve_numeric = true or _dtbl[1][4][10] = 1 then if _xout = "left" then if type(_dtbl[2], 'table') then return _dtbl[2][5][1] end if elif _xout = "right" then if type(_dtbl[3], 'table') then return _dtbl[3][5][1] end if end if end if; return _dtbl[1][5][5] elif _xout = "method" then return _dtbl[1][15] elif _xout = "storage" then return evalb(_dtbl[1][4][10] = 1) elif _xout = "leftdata" then if not type(_dtbl[2], 'array') then return NULL else return eval(_dtbl[2]) end if elif _xout = "rightdata" then if not type(_dtbl[3], 'array') then return NULL else return eval(_dtbl[3]) end if elif _xout = "enginedata" then return eval(_dtbl[1]) elif _xout = "enginereset" then _dtbl[2] := evaln(_dtbl[2]); _dtbl[3] := evaln(_dtbl[3]); return NULL elif _xout = "initial" then return procname(_y0[0]) elif _xout = "laxtol" then return _dtbl[`if`(member(_dtbl[4], {2, 3}), _dtbl[4], 1)][5][18] elif _xout = "numfun" then return `if`(member(_dtbl[4], {2, 3}), _dtbl[_dtbl[4]][4][18], 0) elif _xout = "parameters" then return [seq(_y0[_n+_i], _i = 1 .. nops(_pars))] elif _xout = "initial_and_parameters" then return procname(_y0[0]), [seq(_y0[_n+_i], _i = 1 .. nops(_pars))] elif _xout = "last" then if _dtbl[4] <> 2 and _dtbl[4] <> 3 or _x0-_dtbl[_dtbl[4]][5][1] = 0. then error "no information is available on last computed point" else _xout := _dtbl[_dtbl[4]][5][1] end if elif _xout = "function" then if _dtbl[1][4][33]-2. = 0 then return eval(_dtbl[1][10], 1) else return eval(_dtbl[1][10][1], 1) end if elif _xout = "map" then return copy(_vmap) elif type(_xin, `=`) and type(rhs(_xin), 'list') and member(lhs(_xin), {"initial", "parameters", "initial_and_parameters"}) then _ini, _par := [], []; if lhs(_xin) = "initial" then _ini := rhs(_xin) elif lhs(_xin) = "parameters" then _par := rhs(_xin) elif select(type, rhs(_xin), `=`) <> [] then _par, _ini := selectremove(type, rhs(_xin), `=`) elif nops(rhs(_xin)) < nops(_pars)+1 then error "insufficient data for specification of initial and parameters" else _par := rhs(_xin)[-nops(_pars) .. -1]; _ini := rhs(_xin)[1 .. -nops(_pars)-1] end if; _xout := lhs(_xout); if _par <> [] then `dsolve/numeric/process_parameters`(_n, _pars, _par, _y0) end if; if _ini <> [] then `dsolve/numeric/process_initial`(_n-_ne, _ini, _y0, _pars, _vmap) end if; `dsolve/numeric/SC/reinitialize`(_dtbl, _y0, _n, procname, _pars); if _Env_smart_dsolve_numeric = true and type(_y0[0], 'numeric') and _dtbl[1][4][10] <> 1 then procname("right") := _y0[0]; procname("left") := _y0[0] end if; if _xout = "initial" then return [_y0[0], seq(_y0[_vmap[_i]], _i = 1 .. _n-_ne)] elif _xout = "parameters" then return [seq(_y0[_n+_i], _i = 1 .. nops(_pars))] else return [_y0[0], seq(_y0[_vmap[_i]], _i = 1 .. _n-_ne)], [seq(_y0[_n+_i], _i = 1 .. nops(_pars))] end if elif _xin = "eventstop" then if _nv = 0 then error "this solution has no events" end if; _i := _dtbl[4]; if _i <> 2 and _i <> 3 then return 0 end if; if _dtbl[_i][4][10] = 1 and assigned(_dtbl[5-_i]) and _dtbl[_i][4][9] < 100 and 100 <= _dtbl[5-_i][4][9] then _i := 5-_i; _dtbl[4] := _i; _j := round(_dtbl[_i][4][17]); return round(_dtbl[_i][3][1][_j, 1]) elif 100 <= _dtbl[_i][4][9] then _j := round(_dtbl[_i][4][17]); return round(_dtbl[_i][3][1][_j, 1]) else return 0 end if elif _xin = "eventstatus" then if _nv = 0 then error "this solution has no events" end if; _i := [selectremove(proc (a) options operator, arrow; _dtbl[1][3][1][a, 7] = 1 end proc, {seq(_j, _j = 1 .. round(_dtbl[1][3][1][_nv+1, 1]))})]; return ':-enabled' = _i[1], ':-disabled' = _i[2] elif _xin = "eventclear" then if _nv = 0 then error "this solution has no events" end if; _i := _dtbl[4]; if _i <> 2 and _i <> 3 then error "no events to clear" end if; if _dtbl[_i][4][10] = 1 and assigned(_dtbl[5-_i]) and _dtbl[_i][4][9] < 100 and 100 < _dtbl[5-_i][4][9] then _dtbl[4] := 5-_i; _i := 5-_i end if; if _dtbl[_i][4][9] < 100 then error "no events to clear" elif _nv < _dtbl[_i][4][9]-100 then error "event error condition cannot be cleared" else _j := _dtbl[_i][4][9]-100; if irem(round(_dtbl[_i][3][1][_j, 4]), 2) = 1 then error "retriggerable events cannot be cleared" end if; _j := round(_dtbl[_i][3][1][_j, 1]); for _k to _nv do if _dtbl[_i][3][1][_k, 1] = _j then if _dtbl[_i][3][1][_k, 2] = 3 then error "range events cannot be cleared" end if; _dtbl[_i][3][1][_k, 8] := _dtbl[_i][3][1][_nv+1, 8] end if end do; _dtbl[_i][4][17] := 0; _dtbl[_i][4][9] := 0; if _dtbl[1][4][10] = 1 then if _i = 2 then try procname(procname("left")) catch:  end try else try procname(procname("right")) catch:  end try end if end if end if; return  elif type(_xin, `=`) and member(lhs(_xin), {"eventdisable", "eventenable"}) then if _nv = 0 then error "this solution has no events" end if; if type(rhs(_xin), {('list')('posint'), ('set')('posint')}) then _i := {op(rhs(_xin))} elif type(rhs(_xin), 'posint') then _i := {rhs(_xin)} else error "event identifiers must be integers in the range 1..%1", round(_dtbl[1][3][1][_nv+1, 1]) end if; if select(proc (a) options operator, arrow; _nv < a end proc, _i) <> {} then error "event identifiers must be integers in the range 1..%1", round(_dtbl[1][3][1][_nv+1, 1]) end if; _k := {}; for _j to _nv do if member(round(_dtbl[1][3][1][_j, 1]), _i) then _k := `union`(_k, {_j}) end if end do; _i := _k; if lhs(_xin) = "eventdisable" then _dtbl[4] := 0; _j := [evalb(assigned(_dtbl[2]) and member(_dtbl[2][4][17], _i)), evalb(assigned(_dtbl[3]) and member(_dtbl[3][4][17], _i))]; for _k in _i do _dtbl[1][3][1][_k, 7] := 0; if assigned(_dtbl[2]) then _dtbl[2][3][1][_k, 7] := 0 end if; if assigned(_dtbl[3]) then _dtbl[3][3][1][_k, 7] := 0 end if end do; if _j[1] then for _k to _nv+1 do if _k <= _nv and not type(_dtbl[2][3][4][_k, 1], 'undefined') then userinfo(3, {'events', 'eventreset'}, `reinit #2, event code `, _k, ` to defined init `, _dtbl[2][3][4][_k, 1]); _dtbl[2][3][1][_k, 8] := _dtbl[2][3][4][_k, 1] elif _dtbl[2][3][1][_k, 2] = 0 and irem(iquo(round(_dtbl[2][3][1][_k, 4]), 32), 2) = 1 then userinfo(3, {'events', 'eventreset'}, `reinit #2, event code `, _k, ` to rate hysteresis init `, _dtbl[2][5][24]); _dtbl[2][3][1][_k, 8] := _dtbl[2][5][24] elif _dtbl[2][3][1][_k, 2] = 0 and irem(iquo(round(_dtbl[2][3][1][_k, 4]), 2), 2) = 0 then userinfo(3, {'events', 'eventreset'}, `reinit #2, event code `, _k, ` to initial init `, _x0); _dtbl[2][3][1][_k, 8] := _x0 else userinfo(3, {'events', 'eventreset'}, `reinit #2, event code `, _k, ` to fireinitial init `, _x0-1); _dtbl[2][3][1][_k, 8] := _x0-1 end if end do; _dtbl[2][4][17] := 0; _dtbl[2][4][9] := 0; if _dtbl[1][4][10] = 1 then procname(procname("left")) end if end if; if _j[2] then for _k to _nv+1 do if _k <= _nv and not type(_dtbl[3][3][4][_k, 2], 'undefined') then userinfo(3, {'events', 'eventreset'}, `reinit #3, event code `, _k, ` to defined init `, _dtbl[3][3][4][_k, 2]); _dtbl[3][3][1][_k, 8] := _dtbl[3][3][4][_k, 2] elif _dtbl[3][3][1][_k, 2] = 0 and irem(iquo(round(_dtbl[3][3][1][_k, 4]), 32), 2) = 1 then userinfo(3, {'events', 'eventreset'}, `reinit #3, event code `, _k, ` to rate hysteresis init `, _dtbl[3][5][24]); _dtbl[3][3][1][_k, 8] := _dtbl[3][5][24] elif _dtbl[3][3][1][_k, 2] = 0 and irem(iquo(round(_dtbl[3][3][1][_k, 4]), 2), 2) = 0 then userinfo(3, {'events', 'eventreset'}, `reinit #3, event code `, _k, ` to initial init `, _x0); _dtbl[3][3][1][_k, 8] := _x0 else userinfo(3, {'events', 'eventreset'}, `reinit #3, event code `, _k, ` to fireinitial init `, _x0+1); _dtbl[3][3][1][_k, 8] := _x0+1 end if end do; _dtbl[3][4][17] := 0; _dtbl[3][4][9] := 0; if _dtbl[1][4][10] = 1 then procname(procname("right")) end if end if else for _k in _i do _dtbl[1][3][1][_k, 7] := 1 end do; _dtbl[2] := evaln(_dtbl[2]); _dtbl[3] := evaln(_dtbl[3]); _dtbl[4] := 0; if _dtbl[1][4][10] = 1 then if _x0 <= procname("right") then try procname(procname("right")) catch:  end try end if; if procname("left") <= _x0 then try procname(procname("left")) catch:  end try end if end if end if; return  elif type(_xin, `=`) and lhs(_xin) = "eventfired" then if not type(rhs(_xin), 'list') then error "'eventfired' must be specified as a list" end if; if _nv = 0 then error "this solution has no events" end if; if _dtbl[4] <> 2 and _dtbl[4] <> 3 then error "'direction' must be set prior to calling/setting 'eventfired'" end if; _i := _dtbl[4]; _val := NULL; if not assigned(_EnvEventRetriggerWarned) then _EnvEventRetriggerWarned := false end if; for _k in rhs(_xin) do if type(_k, 'integer') then _src := _k elif type(_k, 'integer' = 'anything') and type(evalf(rhs(_k)), 'numeric') then _k := lhs(_k) = evalf[max(Digits, 18)](rhs(_k)); _src := lhs(_k) else error "'eventfired' entry is not valid: %1", _k end if; if _src < 1 or round(_dtbl[1][3][1][_nv+1, 1]) < _src then error "event identifiers must be integers in the range 1..%1", round(_dtbl[1][3][1][_nv+1, 1]) end if; _src := {seq(`if`(_dtbl[1][3][1][_j, 1]-_src = 0., _j, NULL), _j = 1 .. _nv)}; if nops(_src) <> 1 then error "'eventfired' can only be set/queried for root-finding events and time/interval events" end if; _src := _src[1]; if _dtbl[1][3][1][_src, 2] <> 0. and _dtbl[1][3][1][_src, 2]-2. <> 0. then error "'eventfired' can only be set/queried for root-finding events and time/interval events" elif irem(round(_dtbl[1][3][1][_src, 4]), 2) = 1 then if _EnvEventRetriggerWarned = false then WARNING(`'eventfired' has no effect on events that retrigger`) end if; _EnvEventRetriggerWarned := true end if; if _dtbl[_i][3][1][_src, 2] = 0 and irem(iquo(round(_dtbl[_i][3][1][_src, 4]), 32), 2) = 1 then _val := _val, undefined elif type(_dtbl[_i][3][4][_src, _i-1], 'undefined') or _i = 2 and _dtbl[2][3][1][_src, 8] < _dtbl[2][3][4][_src, 1] or _i = 3 and _dtbl[3][3][4][_src, 2] < _dtbl[3][3][1][_src, 8] then _val := _val, _dtbl[_i][3][1][_src, 8] else _val := _val, _dtbl[_i][3][4][_src, _i-1] end if; if type(_k, `=`) then if _dtbl[_i][3][1][_src, 2] = 0 and irem(iquo(round(_dtbl[_i][3][1][_src, 4]), 32), 2) = 1 then error "cannot set event code for a rate hysteresis event" end if; userinfo(3, {'events', 'eventreset'}, `manual set event code `, _src, ` to value `, rhs(_k)); _dtbl[_i][3][1][_src, 8] := rhs(_k); _dtbl[_i][3][4][_src, _i-1] := rhs(_k) end if end do; return [_val] elif type(_xin, `=`) and lhs(_xin) = "direction" then if not member(rhs(_xin), {-1, 1, ':-left', ':-right'}) then error "'direction' must be specified as either '1' or 'right' (positive) or '-1' or 'left' (negative)" end if; _src := `if`(_dtbl[4] = 2, -1, `if`(_dtbl[4] = 3, 1, undefined)); _i := `if`(member(rhs(_xin), {1, ':-right'}), 3, 2); _dtbl[4] := _i; _dtbl[_i] := `dsolve/numeric/SC/IVPdcopy`(_dtbl[1], `if`(assigned(_dtbl[_i]), _dtbl[_i], NULL)); if 0 < _nv then for _j to _nv+1 do if _j <= _nv and not type(_dtbl[_i][3][4][_j, _i-1], 'undefined') then userinfo(3, {'events', 'eventreset'}, `reinit #4, event code `, _j, ` to defined init `, _dtbl[_i][3][4][_j, _i-1]); _dtbl[_i][3][1][_j, 8] := _dtbl[_i][3][4][_j, _i-1] elif _dtbl[_i][3][1][_j, 2] = 0 and irem(iquo(round(_dtbl[_i][3][1][_j, 4]), 32), 2) = 1 then userinfo(3, {'events', 'eventreset'}, `reinit #4, event code `, _j, ` to rate hysteresis init `, _dtbl[_i][5][24]); _dtbl[_i][3][1][_j, 8] := _dtbl[_i][5][24] elif _dtbl[_i][3][1][_j, 2] = 0 and irem(iquo(round(_dtbl[_i][3][1][_j, 4]), 2), 2) = 0 then userinfo(3, {'events', 'eventreset'}, `reinit #4, event code `, _j, ` to initial init `, _x0); _dtbl[_i][3][1][_j, 8] := _x0 else userinfo(3, {'events', 'eventreset'}, `reinit #4, event code `, _j, ` to fireinitial init `, _x0-2*_i+5.0); _dtbl[_i][3][1][_j, 8] := _x0-2*_i+5.0 end if end do end if; return _src elif _xin = "eventcount" then if _dtbl[1][3][1] = 0 or _dtbl[4] <> 2 and _dtbl[4] <> 3 then return 0 else return round(_dtbl[_dtbl[4]][3][1][_nv+1, 12]) end if else return "procname" end if end if; if _xout = _x0 then return [_x0, seq(evalf(_dtbl[1][6][_vmap[_i]]), _i = 1 .. _n-_ne)] end if; _i := `if`(_x0 <= _xout, 3, 2); if _xin = "last" and 0 < _dtbl[_i][4][9] and _dtbl[_i][4][9] < 100 then _dat := eval(_dtbl[_i], 2); _j := _dat[4][20]; return [_dat[11][_j, 0], seq(_dat[11][_j, _vmap[_i]], _i = 1 .. _n-_ne-_nd), seq(_dat[8][1][_vmap[_i]], _i = _n-_ne-_nd+1 .. _n-_ne)] end if; if not type(_dtbl[_i], 'array') then _dtbl[_i] := `dsolve/numeric/SC/IVPdcopy`(_dtbl[1], `if`(assigned(_dtbl[_i]), _dtbl[_i], NULL)); if 0 < _nv then for _j to _nv+1 do if _j <= _nv and not type(_dtbl[_i][3][4][_j, _i-1], 'undefined') then userinfo(3, {'events', 'eventreset'}, `reinit #5, event code `, _j, ` to defined init `, _dtbl[_i][3][4][_j, _i-1]); _dtbl[_i][3][1][_j, 8] := _dtbl[_i][3][4][_j, _i-1] elif _dtbl[_i][3][1][_j, 2] = 0 and irem(iquo(round(_dtbl[_i][3][1][_j, 4]), 32), 2) = 1 then userinfo(3, {'events', 'eventreset'}, `reinit #5, event code `, _j, ` to rate hysteresis init `, _dtbl[_i][5][24]); _dtbl[_i][3][1][_j, 8] := _dtbl[_i][5][24] elif _dtbl[_i][3][1][_j, 2] = 0 and irem(iquo(round(_dtbl[_i][3][1][_j, 4]), 2), 2) = 0 then userinfo(3, {'events', 'eventreset'}, `reinit #5, event code `, _j, ` to initial init `, _x0); _dtbl[_i][3][1][_j, 8] := _x0 else userinfo(3, {'events', 'eventreset'}, `reinit #5, event code `, _j, ` to fireinitial init `, _x0-2*_i+5.0); _dtbl[_i][3][1][_j, 8] := _x0-2*_i+5.0 end if end do end if end if; if _xin <> "last" then if 0 < 0 then if `dsolve/numeric/checkglobals`(op(_dtbl[1][14]), _pars, _n, _y0) then `dsolve/numeric/SC/reinitialize`(_dtbl, _y0, _n, procname, _pars, _i) end if end if; if _dtbl[1][4][7] = 0 then error "parameters must be initialized before solution can be computed" end if end if; _dat := eval(_dtbl[_i], 2); _dtbl[4] := _i; try _src := `dsolve/numeric/SC/IVPrun`(_dat, _xout) catch: userinfo(2, `dsolve/debug`, print(`Exception in solnproc:`, [lastexception][2 .. -1])); error  end try; if _dat[17] <> _dtbl[1][17] then _dtbl[1][17] := _dat[17]; _dtbl[1][10] := _dat[10] end if; if _src = 0 and 100 < _dat[4][9] then _val := _dat[3][1][_nv+1, 8] else _val := _dat[11][_dat[4][20], 0] end if; if _src <> 0 or _dat[4][9] <= 0 then _dtbl[1][5][1] := _xout else _dtbl[1][5][1] := _val end if; if _i = 3 and _val < _xout then Rounding := -infinity; if _dat[4][9] = 1 then error "cannot evaluate the solution further right of %1, probably a singularity", evalf[8](_val) elif _dat[4][9] = 2 then error "cannot evaluate the solution further right of %1, maxfun limit exceeded (see ?dsolve,maxfun for details)", evalf[8](_val) elif _dat[4][9] = 3 then if _dat[4][25] = 3 then error "cannot evaluate the solution past the initial point, problem may be initially singular or improperly set up" else error "cannot evaluate the solution past the initial point, problem may be complex, initially singular or improperly set up" end if elif _dat[4][9] = 4 then error "cannot evaluate the solution further right of %1, accuracy goal cannot be achieved with specified 'minstep'", evalf[8](_val) elif _dat[4][9] = 5 then error "cannot evaluate the solution further right of %1, too many step failures, tolerances may be too loose for problem", evalf[8](_val) elif _dat[4][9] = 6 then error "cannot evaluate the solution further right of %1, cannot downgrade delay storage for problems with delay derivative order > 1, try increasing delaypts", evalf[8](_val) elif _dat[4][9] = 10 then error "cannot evaluate the solution further right of %1, interrupt requested", evalf[8](_val) elif 100 < _dat[4][9] then if _dat[4][9]-100 = _nv+1 then error "constraint projection failure on event at t=%1", evalf[8](_val) elif _dat[4][9]-100 = _nv+2 then error "index-1 and derivative evaluation failure on event at t=%1", evalf[8](_val) elif _dat[4][9]-100 = _nv+3 then error "maximum number of event iterations reached (%1) at t=%2", round(_dat[3][1][_nv+1, 3]), evalf[8](_val) else if _Env_dsolve_nowarnstop <> true then `dsolve/numeric/warning`(StringTools:-FormatMessage("cannot evaluate the solution further right of %1, event #%2 triggered a halt", evalf[8](_val), round(_dat[3][1][_dat[4][9]-100, 1]))) end if; Rounding := 'nearest'; _xout := _val end if else error "cannot evaluate the solution further right of %1", evalf[8](_val) end if elif _i = 2 and _xout < _val then Rounding := infinity; if _dat[4][9] = 1 then error "cannot evaluate the solution further left of %1, probably a singularity", evalf[8](_val) elif _dat[4][9] = 2 then error "cannot evaluate the solution further left of %1, maxfun limit exceeded (see ?dsolve,maxfun for details)", evalf[8](_val) elif _dat[4][9] = 3 then if _dat[4][25] = 3 then error "cannot evaluate the solution past the initial point, problem may be initially singular or improperly set up" else error "cannot evaluate the solution past the initial point, problem may be complex, initially singular or improperly set up" end if elif _dat[4][9] = 4 then error "cannot evaluate the solution further left of %1, accuracy goal cannot be achieved with specified 'minstep'", evalf[8](_val) elif _dat[4][9] = 5 then error "cannot evaluate the solution further left of %1, too many step failures, tolerances may be too loose for problem", evalf[8](_val) elif _dat[4][9] = 6 then error "cannot evaluate the solution further left of %1, cannot downgrade delay storage for problems with delay derivative order > 1, try increasing delaypts", evalf[8](_val) elif _dat[4][9] = 10 then error "cannot evaluate the solution further right of %1, interrupt requested", evalf[8](_val) elif 100 < _dat[4][9] then if _dat[4][9]-100 = _nv+1 then error "constraint projection failure on event at t=%1", evalf[8](_val) elif _dat[4][9]-100 = _nv+2 then error "index-1 and derivative evaluation failure on event at t=%1", evalf[8](_val) elif _dat[4][9]-100 = _nv+3 then error "maximum number of event iterations reached (%1) at t=%2", round(_dat[3][1][_nv+1, 3]), evalf[8](_val) else if _Env_dsolve_nowarnstop <> true then `dsolve/numeric/warning`(StringTools:-FormatMessage("cannot evaluate the solution further left of %1, event #%2 triggered a halt", evalf[8](_val), round(_dat[3][1][_dat[4][9]-100, 1]))) end if; Rounding := 'nearest'; _xout := _val end if else error "cannot evaluate the solution further left of %1", evalf[8](_val) end if end if; if _EnvInFsolve = true then _dig := _dat[4][26]; if type(_EnvDSNumericSaveDigits, 'posint') then _dat[4][26] := _EnvDSNumericSaveDigits else _dat[4][26] := Digits end if; _Env_dsolve_SC_native := true; if _dat[4][25] = 1 then _i := 1; _dat[4][25] := 2 else _i := _dat[4][25] end if; _val := `dsolve/numeric/SC/IVPval`(_dat, _xout, _src); _dat[4][25] := _i; _dat[4][26] := _dig; [_xout, seq(_val[_vmap[_i]], _i = 1 .. _n-_ne)] else Digits := _dat[4][26]; _val := `dsolve/numeric/SC/IVPval`(eval(_dat, 2), _xout, _src); [_xout, seq(_val[_vmap[_i]], _i = 1 .. _n-_ne)] end if end proc, (2) = Array(0..0, {}), (3) = [t, A(t), E(t), L(t), R(t), S(t), V(t)], (4) = []}); _vars := _dat[3]; _pars := map(rhs, _dat[4]); _n := nops(_vars)-1; _solnproc := _dat[1]; if not type(_xout, 'numeric') then if member(x_rkf45, ["start", 'start', "method", 'method', "left", 'left', "right", 'right', "leftdata", "rightdata", "enginedata", "eventstop", 'eventstop', "eventclear", 'eventclear', "eventstatus", 'eventstatus', "eventcount", 'eventcount', "laxtol", 'laxtol', "numfun", 'numfun', NULL]) then _res := _solnproc(convert(x_rkf45, 'string')); if 1 < nops([_res]) then return _res elif type(_res, 'array') then return eval(_res, 1) elif _res <> "procname" then return _res end if elif member(x_rkf45, ["last", 'last', "initial", 'initial', "parameters", 'parameters', "initial_and_parameters", 'initial_and_parameters', NULL]) then _xout := convert(x_rkf45, 'string'); _res := _solnproc(_xout); if _xout = "parameters" then return [seq(_pars[_i] = _res[_i], _i = 1 .. nops(_pars))] elif _xout = "initial_and_parameters" then return [seq(_vars[_i+1] = [_res][1][_i+1], _i = 0 .. _n), seq(_pars[_i] = [_res][2][_i], _i = 1 .. nops(_pars))] else return [seq(_vars[_i+1] = _res[_i+1], _i = 0 .. _n)] end if elif type(_xout, `=`) and member(lhs(_xout), ["initial", 'initial', "parameters", 'parameters', "initial_and_parameters", 'initial_and_parameters', NULL]) then _xout := convert(lhs(x_rkf45), 'string') = rhs(x_rkf45); if type(rhs(_xout), 'list') then _res := _solnproc(_xout) else error "initial and/or parameter values must be specified in a list" end if; if lhs(_xout) = "initial" then return [seq(_vars[_i+1] = _res[_i+1], _i = 0 .. _n)] elif lhs(_xout) = "parameters" then return [seq(_pars[_i] = _res[_i], _i = 1 .. nops(_pars))] else return [seq(_vars[_i+1] = [_res][1][_i+1], _i = 0 .. _n), seq(_pars[_i] = [_res][2][_i], _i = 1 .. nops(_pars))] end if elif type(_xout, `=`) and member(lhs(_xout), ["eventdisable", 'eventdisable', "eventenable", 'eventenable', "eventfired", 'eventfired', "direction", 'direction', NULL]) then return _solnproc(convert(lhs(x_rkf45), 'string') = rhs(x_rkf45)) elif _xout = "solnprocedure" then return eval(_solnproc) elif _xout = "sysvars" then return _vars end if; if procname <> unknown then return ('procname')(x_rkf45) else _ndsol := 1; _ndsol := _ndsol; _ndsol := pointto(_dat[2][0]); return ('_ndsol')(x_rkf45) end if end if; try _res := _solnproc(_xout); [seq(_vars[_i+1] = _res[_i+1], _i = 0 .. _n)] catch: error  end try end proc

P1 := plots:-odeplot(S1, [[t, S(t)]], 0 .. inf, linestyle = 1, color = blue, labels = ["time", "Population"], labeldirections = ["horizontal", "vertical"], legend = ["S(t) - Susceptible", "R(t) - Recovery"], axes = "boxed")

P2 := plots:-odeplot(S1, [[t, E(t)]], 0 .. inf, linestyle = 2, color = brown, labels = ["time", "Population"], labeldirections = ["horizontal", "vertical"], legend = ["S(t) - Susceptible", "R(t) - Recovery"], axes = "boxed")

P3 := plots:-odeplot(S1, [[t, L(t)]], 0 .. inf, linestyle = 3, color = red, labels = ["time", "Population"], labeldirections = ["horizontal", "vertical"], legend = ["S(t) - Susceptible", "R(t) - Recovery"], axes = "boxed")

P4 := plots:-odeplot(S1, [[t, A(t)]], 0 .. inf, linestyle = 4, color = green, labels = ["time", "Population"], labeldirections = ["horizontal", "vertical"], legend = ["S(t) - Susceptible", "R(t) - Recovery"], axes = "boxed")

P5 := plots:-odeplot(S1, [[t, R(t)]], 0 .. inf, linestyle = 5, color = purple, labels = ["time", "Population"], labeldirections = ["horizontal", "vertical"], legend = ["S(t) - Susceptible", "R(t) - Recovery"], axes = "boxed")

plots:-display(P1, P2, P3, P4, P5, axis[2] = [mode = log])

restart

 

3) Assign a numeric value for a only after dsolve(...,numeric) is called.

 

This works, but produces the Warning message you saw earlier. It is not

a great idea to work this way because (as the warning mentions) this

functionality may not work in future versions.

 

This does also allow you to recompute for multiple choices of

value for a. But in that case you'd be better off with approach 1),

since this approach may not work in future.

 

inf := 50

lambda := L(t)+k*A(t)

equ1 := diff(S(t), t) = Lambda-(`&beta;__1`+`&beta;__2`)*S(t)*lambda-mu*S(t)+r*R(t)

equ2 := diff(E(t), t) = `&beta;__1`*S(t)*lambda-(alpha+mu+d__1+(1-p)*epsilon+p*eta)*E(t)

equ3 := diff(L(t), t) = p*eta*E(t)+e*A(t)-(`&sigma;__2`+mu+d__3+y__2)*L(t)

equ4 := diff(A(t), t) = (1-p)*epsilon*E(t)-(`&sigma;__1`+mu+d__2+y__1+e)*A(t)

equ5 := diff(R(t), t) = y__2*L(t)+y__1*A(t)-(mu+r)*R(t)

equ6 := diff(V(t), t) = `&beta;__2`*S(t)*lambda+alpha*E(t)+`&sigma;__1`*A(t)+`&sigma;__2`*L(t)-a*V(t)

S__0 := 1000000; E__0 := 1; L__0 := 0; A__0 := 0; R__0 := 0; V__0 := 0

ICs := S(0) = S__0, E(0) = E__0, L(0) = L__0, A(0) = A__0, R(0) = R__0, V(0) = V__0

parameters := [Lambda = .22, mu = .22, `&beta;__1` = 0.3e-1, `&beta;__2` = 0.3e-1, r = .5, alpha = .6, p = .1, k = 0.4e-1, y__1 = .8, y__2 = .8, d__1 = 0.2e-1, d__2 = 0.6e-1, d__3 = .2, `&sigma;__1` = 0.2e-1, `&sigma;__2` = 0.2e-1, epsilon = 0.2e-1, eta = 0.2e-1, e = 0.1e-1]

[Lambda = .22, mu = .22, beta__1 = 0.3e-1, beta__2 = 0.3e-1, r = .5, alpha = .6, p = .1, k = 0.4e-1, y__1 = .8, y__2 = .8, d__1 = 0.2e-1, d__2 = 0.6e-1, d__3 = .2, sigma__1 = 0.2e-1, sigma__2 = 0.2e-1, varepsilon = 0.2e-1, eta = 0.2e-1, e = 0.1e-1]

S1 := dsolve(eval([equ1, equ2, equ3, equ4, equ5, equ6, ICs], parameters), {A(t), E(t), L(t), R(t), S(t), V(t)}, range = 0 .. inf, numeric)

Warning, The use of global variables in numerical ODE problems is deprecated, and will be removed in a future release. Use the 'parameters' argument instead (see ?dsolve,numeric,parameters)

proc (x_rkf45) local _res, _dat, _vars, _solnproc, _xout, _ndsol, _pars, _n, _i; option `Copyright (c) 2000 by Waterloo Maple Inc. All rights reserved.`; if 1 < nargs then error "invalid input: too many arguments" end if; _EnvDSNumericSaveDigits := Digits; Digits := 15; if _EnvInFsolve = true then _xout := evalf[_EnvDSNumericSaveDigits](x_rkf45) else _xout := evalf(x_rkf45) end if; _dat := Array(1..4, {(1) = proc (_xin) local _xout, _dtbl, _dat, _vmap, _x0, _y0, _val, _dig, _n, _ne, _nd, _nv, _pars, _ini, _par, _i, _j, _k, _src; option `Copyright (c) 2002 by Waterloo Maple Inc. All rights reserved.`; table( [( "complex" ) = false ] ) _xout := _xin; _pars := [a = a]; _dtbl := array( 1 .. 4, [( 1 ) = (array( 1 .. 26, [( 1 ) = (datatype = float[8], order = C_order, storage = rectangular), ( 2 ) = (datatype = float[8], order = C_order, storage = rectangular), ( 3 ) = ([0, 0, 0, Array(1..0, 1..2, {}, datatype = float[8], order = C_order)]), ( 4 ) = (Array(1..63, {(1) = 6, (2) = 6, (3) = 0, (4) = 0, (5) = 1, (6) = 0, (7) = 0, (8) = 0, (9) = 0, (10) = 1, (11) = 0, (12) = 0, (13) = 0, (14) = 0, (15) = 0, (16) = 0, (17) = 0, (18) = 0, (19) = 30000, (20) = 0, (21) = 0, (22) = 1, (23) = 4, (24) = 0, (25) = 1, (26) = 15, (27) = 1, (28) = 0, (29) = 1, (30) = 3, (31) = 3, (32) = 0, (33) = 1, (34) = 0, (35) = 0, (36) = 0, (37) = 0, (38) = 0, (39) = 0, (40) = 0, (41) = 0, (42) = 0, (43) = 1, (44) = 0, (45) = 0, (46) = 0, (47) = 0, (48) = 0, (49) = 0, (50) = 50, (51) = 1, (52) = 0, (53) = 0, (54) = 0, (55) = 0, (56) = 0, (57) = 0, (58) = 0, (59) = 10000, (60) = 0, (61) = 1000, (62) = 0, (63) = 0}, datatype = integer[8])), ( 5 ) = (Array(1..28, {(1) = .0, (2) = 0.10e-5, (3) = .0, (4) = 0.500001e-14, (5) = .0, (6) = .0, (7) = .0, (8) = 0.10e-5, (9) = .0, (10) = .0, (11) = .0, (12) = .0, (13) = 1.0, (14) = .0, (15) = .49999999999999, (16) = .0, (17) = 1.0, (18) = 1.0, (19) = .0, (20) = .0, (21) = 1.0, (22) = 1.0, (23) = .0, (24) = .0, (25) = 0.10e-14, (26) = .0, (27) = .0, (28) = .0}, datatype = float[8], order = C_order)), ( 6 ) = (Array(1..7, {(1) = 0., (2) = 1., (3) = 0., (4) = 0., (5) = 1000000., (6) = 0., (7) = Float(undefined)})), ( 7 ) = ([Array(1..4, 1..7, {(1, 1) = .0, (1, 2) = .203125, (1, 3) = .3046875, (1, 4) = .75, (1, 5) = .8125, (1, 6) = .40625, (1, 7) = .8125, (2, 1) = 0.6378173828125e-1, (2, 2) = .0, (2, 3) = .279296875, (2, 4) = .27237892150878906, (2, 5) = -0.9686851501464844e-1, (2, 6) = 0.1956939697265625e-1, (2, 7) = .5381584167480469, (3, 1) = 0.31890869140625e-1, (3, 2) = .0, (3, 3) = -.34375, (3, 4) = -.335235595703125, (3, 5) = .2296142578125, (3, 6) = .41748046875, (3, 7) = 11.480712890625, (4, 1) = 0.9710520505905151e-1, (4, 2) = .0, (4, 3) = .40350341796875, (4, 4) = 0.20297467708587646e-1, (4, 5) = -0.6054282188415527e-2, (4, 6) = -0.4770040512084961e-1, (4, 7) = .77858567237854}, datatype = float[8], order = C_order), Array(1..6, 1..6, {(1, 1) = .0, (1, 2) = .0, (1, 3) = .0, (1, 4) = .0, (1, 5) = .0, (1, 6) = 1.0, (2, 1) = .25, (2, 2) = .0, (2, 3) = .0, (2, 4) = .0, (2, 5) = .0, (2, 6) = 1.0, (3, 1) = .1875, (3, 2) = .5625, (3, 3) = .0, (3, 4) = .0, (3, 5) = .0, (3, 6) = 2.0, (4, 1) = .23583984375, (4, 2) = -.87890625, (4, 3) = .890625, (4, 4) = .0, (4, 5) = .0, (4, 6) = .2681884765625, (5, 1) = .1272735595703125, (5, 2) = -.5009765625, (5, 3) = .44921875, (5, 4) = -0.128936767578125e-1, (5, 5) = .0, (5, 6) = 0.626220703125e-1, (6, 1) = -0.927734375e-1, (6, 2) = .626220703125, (6, 3) = -.4326171875, (6, 4) = .1418304443359375, (6, 5) = -0.861053466796875e-1, (6, 6) = .3131103515625}, datatype = float[8], order = C_order), Array(1..6, {(1) = .0, (2) = .386, (3) = .21, (4) = .63, (5) = 1.0, (6) = 1.0}, datatype = float[8], order = C_order), Array(1..6, {(1) = .25, (2) = -.1043, (3) = .1035, (4) = -0.362e-1, (5) = .0, (6) = .0}, datatype = float[8], order = C_order), Array(1..6, 1..5, {(1, 1) = .0, (1, 2) = .0, (1, 3) = .0, (1, 4) = .0, (1, 5) = .0, (2, 1) = 1.544, (2, 2) = .0, (2, 3) = .0, (2, 4) = .0, (2, 5) = .0, (3, 1) = .9466785280815533, (3, 2) = .25570116989825814, (3, 3) = .0, (3, 4) = .0, (3, 5) = .0, (4, 1) = 3.3148251870684886, (4, 2) = 2.896124015972123, (4, 3) = .9986419139977808, (4, 4) = .0, (4, 5) = .0, (5, 1) = 1.2212245092262748, (5, 2) = 6.019134481287752, (5, 3) = 12.537083329320874, (5, 4) = -.687886036105895, (5, 5) = .0, (6, 1) = 1.2212245092262748, (6, 2) = 6.019134481287752, (6, 3) = 12.537083329320874, (6, 4) = -.687886036105895, (6, 5) = 1.0}, datatype = float[8], order = C_order), Array(1..6, 1..5, {(1, 1) = .0, (1, 2) = .0, (1, 3) = .0, (1, 4) = .0, (1, 5) = .0, (2, 1) = -5.6688, (2, 2) = .0, (2, 3) = .0, (2, 4) = .0, (2, 5) = .0, (3, 1) = -2.4300933568337584, (3, 2) = -.20635991570891224, (3, 3) = .0, (3, 4) = .0, (3, 5) = .0, (4, 1) = -.10735290581452621, (4, 2) = -9.594562251021896, (4, 3) = -20.470286148096154, (4, 4) = .0, (4, 5) = .0, (5, 1) = 7.496443313968615, (5, 2) = -10.246804314641219, (5, 3) = -33.99990352819906, (5, 4) = 11.708908932061595, (5, 5) = .0, (6, 1) = 8.083246795922411, (6, 2) = -7.981132988062785, (6, 3) = -31.52159432874373, (6, 4) = 16.319305431231363, (6, 5) = -6.0588182388340535}, datatype = float[8], order = C_order), Array(1..3, 1..5, {(1, 1) = .0, (1, 2) = .0, (1, 3) = .0, (1, 4) = .0, (1, 5) = .0, (2, 1) = 10.126235083446911, (2, 2) = -7.487995877607633, (2, 3) = -34.800918615557414, (2, 4) = -7.9927717075687275, (2, 5) = 1.0251377232956207, (3, 1) = -.6762803392806898, (3, 2) = 6.087714651678606, (3, 3) = 16.43084320892463, (3, 4) = 24.767225114183653, (3, 5) = -6.5943891257167815}, datatype = float[8], order = C_order)]), ( 9 ) = ([Array(1..6, {(1) = .1, (2) = .1, (3) = .1, (4) = .1, (5) = .1, (6) = .1}, datatype = float[8], order = C_order), Array(1..6, {(1) = .0, (2) = .0, (3) = .0, (4) = .0, (5) = .0, (6) = .0}, datatype = float[8], order = C_order), Array(1..6, {(1) = .0, (2) = .0, (3) = .0, (4) = .0, (5) = .0, (6) = .0}, datatype = float[8], order = C_order), Array(1..6, {(1) = .0, (2) = .0, (3) = .0, (4) = .0, (5) = .0, (6) = .0}, datatype = float[8], order = C_order), Array(1..6, {(1) = .0, (2) = .0, (3) = .0, (4) = .0, (5) = .0, (6) = .0}, datatype = float[8], order = C_order), Array(1..6, 1..6, {(1, 1) = .0, (1, 2) = .0, (1, 3) = .0, (1, 4) = .0, (1, 5) = .0, (1, 6) = .0, (2, 1) = .0, (2, 2) = .0, (2, 3) = .0, (2, 4) = .0, (2, 5) = .0, (2, 6) = .0, (3, 1) = .0, (3, 2) = .0, (3, 3) = .0, (3, 4) = .0, (3, 5) = .0, (3, 6) = .0, (4, 1) = .0, (4, 2) = .0, (4, 3) = .0, (4, 4) = .0, (4, 5) = .0, (4, 6) = .0, (5, 1) = .0, (5, 2) = .0, (5, 3) = .0, (5, 4) = .0, (5, 5) = .0, (5, 6) = .0, (6, 1) = .0, (6, 2) = .0, (6, 3) = .0, (6, 4) = .0, (6, 5) = .0, (6, 6) = .0}, datatype = float[8], order = C_order), Array(1..6, 1..6, {(1, 1) = .0, (1, 2) = .0, (1, 3) = .0, (1, 4) = .0, (1, 5) = .0, (1, 6) = .0, (2, 1) = .0, (2, 2) = .0, (2, 3) = .0, (2, 4) = .0, (2, 5) = .0, (2, 6) = .0, (3, 1) = .0, (3, 2) = .0, (3, 3) = .0, (3, 4) = .0, (3, 5) = .0, (3, 6) = .0, (4, 1) = .0, (4, 2) = .0, (4, 3) = .0, (4, 4) = .0, (4, 5) = .0, (4, 6) = .0, (5, 1) = .0, (5, 2) = .0, (5, 3) = .0, (5, 4) = .0, (5, 5) = .0, (5, 6) = .0, (6, 1) = .0, (6, 2) = .0, (6, 3) = .0, (6, 4) = .0, (6, 5) = .0, (6, 6) = .0}, datatype = float[8], order = C_order), Array(1..6, {(1) = .0, (2) = .0, (3) = .0, (4) = .0, (5) = .0, (6) = .0}, datatype = float[8], order = C_order), Array(1..6, 1..6, {(1, 1) = .0, (1, 2) = .0, (1, 3) = .0, (1, 4) = .0, (1, 5) = .0, (1, 6) = .0, (2, 1) = .0, (2, 2) = .0, (2, 3) = .0, (2, 4) = .0, (2, 5) = .0, (2, 6) = .0, (3, 1) = .0, (3, 2) = .0, (3, 3) = .0, (3, 4) = .0, (3, 5) = .0, (3, 6) = .0, (4, 1) = .0, (4, 2) = .0, (4, 3) = .0, (4, 4) = .0, (4, 5) = .0, (4, 6) = .0, (5, 1) = .0, (5, 2) = .0, (5, 3) = .0, (5, 4) = .0, (5, 5) = .0, (5, 6) = .0, (6, 1) = .0, (6, 2) = .0, (6, 3) = .0, (6, 4) = .0, (6, 5) = .0, (6, 6) = .0}, datatype = float[8], order = C_order), Array(1..6, 1..6, {(1, 1) = .0, (1, 2) = .0, (1, 3) = .0, (1, 4) = .0, (1, 5) = .0, (1, 6) = .0, (2, 1) = .0, (2, 2) = .0, (2, 3) = .0, (2, 4) = .0, (2, 5) = .0, (2, 6) = .0, (3, 1) = .0, (3, 2) = .0, (3, 3) = .0, (3, 4) = .0, (3, 5) = .0, (3, 6) = .0, (4, 1) = .0, (4, 2) = .0, (4, 3) = .0, (4, 4) = .0, (4, 5) = .0, (4, 6) = .0, (5, 1) = .0, (5, 2) = .0, (5, 3) = .0, (5, 4) = .0, (5, 5) = .0, (5, 6) = .0, (6, 1) = .0, (6, 2) = .0, (6, 3) = .0, (6, 4) = .0, (6, 5) = .0, (6, 6) = .0}, datatype = float[8], order = C_order), Array(1..6, {(1) = 0, (2) = 0, (3) = 0, (4) = 0, (5) = 0, (6) = 0}, datatype = integer[8]), Array(1..7, {(1) = .0, (2) = .0, (3) = .0, (4) = .0, (5) = .0, (6) = .0, (7) = .0}, datatype = float[8], order = C_order), Array(1..7, {(1) = .0, (2) = .0, (3) = .0, (4) = .0, (5) = .0, (6) = .0, (7) = .0}, datatype = float[8], order = C_order), Array(1..7, {(1) = .0, (2) = .0, (3) = .0, (4) = .0, (5) = .0, (6) = .0, (7) = .0}, datatype = float[8], order = C_order), Array(1..7, {(1) = .0, (2) = .0, (3) = .0, (4) = .0, (5) = .0, (6) = .0, (7) = .0}, datatype = float[8], order = C_order), Array(1..6, {(1) = .0, (2) = .0, (3) = .0, (4) = .0, (5) = .0, (6) = .0}, datatype = float[8], order = C_order), Array(1..12, {(1) = .0, (2) = .0, (3) = .0, (4) = .0, (5) = .0, (6) = .0, (7) = .0, (8) = .0, (9) = .0, (10) = .0, (11) = .0, (12) = .0}, datatype = float[8], order = C_order)]), ( 8 ) = ([Array(1..7, {(1) = .0, (2) = .0, (3) = .0, (4) = .0, (5) = .0, (6) = .0, (7) = .0}, datatype = float[8], order = C_order), Array(1..7, {(1) = .0, (2) = .0, (3) = .0, (4) = .0, (5) = .0, (6) = .0, (7) = .0}, datatype = float[8], order = C_order), Array(1..6, {(1) = .0, (2) = .0, (3) = .0, (4) = .0, (5) = .0, (6) = .0}, datatype = float[8], order = C_order), 0, 0]), ( 11 ) = (Array(1..6, 0..6, {(1, 1) = .0, (1, 2) = .0, (1, 3) = .0, (1, 4) = .0, (1, 5) = .0, (1, 6) = .0, (2, 0) = .0, (2, 1) = .0, (2, 2) = .0, (2, 3) = .0, (2, 4) = .0, (2, 5) = .0, (2, 6) = .0, (3, 0) = .0, (3, 1) = .0, (3, 2) = .0, (3, 3) = .0, (3, 4) = .0, (3, 5) = .0, (3, 6) = .0, (4, 0) = .0, (4, 1) = .0, (4, 2) = .0, (4, 3) = .0, (4, 4) = .0, (4, 5) = .0, (4, 6) = .0, (5, 0) = .0, (5, 1) = .0, (5, 2) = .0, (5, 3) = .0, (5, 4) = .0, (5, 5) = .0, (5, 6) = .0, (6, 0) = .0, (6, 1) = .0, (6, 2) = .0, (6, 3) = .0, (6, 4) = .0, (6, 5) = .0, (6, 6) = .0}, datatype = float[8], order = C_order)), ( 10 ) = ([proc (N, X, Y, YP) option `[Y[1] = A(t), Y[2] = E(t), Y[3] = L(t), Y[4] = R(t), Y[5] = S(t), Y[6] = V(t)]`; YP[1] := 0.18e-1*Y[2]-1.11*Y[1]; YP[2] := 0.3e-1*Y[5]*(Y[3]+0.4e-1*Y[1])-.860*Y[2]; YP[3] := 0.2e-2*Y[2]+0.1e-1*Y[1]-1.24*Y[3]; YP[4] := .8*Y[3]+.8*Y[1]-.72*Y[4]; YP[5] := .22-0.6e-1*Y[5]*(Y[3]+0.4e-1*Y[1])-.22*Y[5]+.5*Y[4]; YP[6] := 0.3e-1*Y[5]*(Y[3]+0.4e-1*Y[1])+.6*Y[2]+0.2e-1*Y[1]+0.2e-1*Y[3]-Y[7]*Y[6]; 0 end proc, -1, 0, 0, 0, 0, 0, 0]), ( 13 ) = (), ( 12 ) = (), ( 15 ) = ("rkf45"), ( 14 ) = ([1, table( [( 1, "local" ) = a, ( 1, "value" ) = undefined, ( 1, "name" ) = a ] )]), ( 18 ) = ([]), ( 19 ) = (0), ( 16 ) = ([0, 0, 0, []]), ( 17 ) = ([proc (N, X, Y, YP) option `[Y[1] = A(t), Y[2] = E(t), Y[3] = L(t), Y[4] = R(t), Y[5] = S(t), Y[6] = V(t)]`; YP[1] := 0.18e-1*Y[2]-1.11*Y[1]; YP[2] := 0.3e-1*Y[5]*(Y[3]+0.4e-1*Y[1])-.860*Y[2]; YP[3] := 0.2e-2*Y[2]+0.1e-1*Y[1]-1.24*Y[3]; YP[4] := .8*Y[3]+.8*Y[1]-.72*Y[4]; YP[5] := .22-0.6e-1*Y[5]*(Y[3]+0.4e-1*Y[1])-.22*Y[5]+.5*Y[4]; YP[6] := 0.3e-1*Y[5]*(Y[3]+0.4e-1*Y[1])+.6*Y[2]+0.2e-1*Y[1]+0.2e-1*Y[3]-Y[7]*Y[6]; 0 end proc, -1, 0, 0, 0, 0, 0, 0]), ( 22 ) = (0), ( 23 ) = (0), ( 20 ) = ([]), ( 21 ) = (0), ( 26 ) = (Array(1..0, {})), ( 25 ) = (Array(1..0, {})), ( 24 ) = (0)  ] ))  ] ); _y0 := Array(0..7, {(1) = 0., (2) = 0., (3) = 1., (4) = 0., (5) = 0., (6) = 1000000., (7) = 0.}); _vmap := array( 1 .. 6, [( 1 ) = (1), ( 2 ) = (2), ( 3 ) = (3), ( 4 ) = (4), ( 5 ) = (5), ( 6 ) = (6)  ] ); _x0 := _dtbl[1][5][5]; _n := _dtbl[1][4][1]; _ne := _dtbl[1][4][3]; _nd := _dtbl[1][4][4]; _nv := _dtbl[1][4][16]; if not type(_xout, 'numeric') then if member(_xout, ["start", "left", "right"]) then if _Env_smart_dsolve_numeric = true or _dtbl[1][4][10] = 1 then if _xout = "left" then if type(_dtbl[2], 'table') then return _dtbl[2][5][1] end if elif _xout = "right" then if type(_dtbl[3], 'table') then return _dtbl[3][5][1] end if end if end if; return _dtbl[1][5][5] elif _xout = "method" then return _dtbl[1][15] elif _xout = "storage" then return evalb(_dtbl[1][4][10] = 1) elif _xout = "leftdata" then if not type(_dtbl[2], 'array') then return NULL else return eval(_dtbl[2]) end if elif _xout = "rightdata" then if not type(_dtbl[3], 'array') then return NULL else return eval(_dtbl[3]) end if elif _xout = "enginedata" then return eval(_dtbl[1]) elif _xout = "enginereset" then _dtbl[2] := evaln(_dtbl[2]); _dtbl[3] := evaln(_dtbl[3]); return NULL elif _xout = "initial" then return procname(_y0[0]) elif _xout = "laxtol" then return _dtbl[`if`(member(_dtbl[4], {2, 3}), _dtbl[4], 1)][5][18] elif _xout = "numfun" then return `if`(member(_dtbl[4], {2, 3}), _dtbl[_dtbl[4]][4][18], 0) elif _xout = "parameters" then return [seq(_y0[_n+_i], _i = 1 .. nops(_pars))] elif _xout = "initial_and_parameters" then return procname(_y0[0]), [seq(_y0[_n+_i], _i = 1 .. nops(_pars))] elif _xout = "last" then if _dtbl[4] <> 2 and _dtbl[4] <> 3 or _x0-_dtbl[_dtbl[4]][5][1] = 0. then error "no information is available on last computed point" else _xout := _dtbl[_dtbl[4]][5][1] end if elif _xout = "function" then if _dtbl[1][4][33]-2. = 0 then return eval(_dtbl[1][10], 1) else return eval(_dtbl[1][10][1], 1) end if elif _xout = "map" then return copy(_vmap) elif type(_xin, `=`) and type(rhs(_xin), 'list') and member(lhs(_xin), {"initial", "parameters", "initial_and_parameters"}) then _ini, _par := [], []; if lhs(_xin) = "initial" then _ini := rhs(_xin) elif lhs(_xin) = "parameters" then _par := rhs(_xin) elif select(type, rhs(_xin), `=`) <> [] then _par, _ini := selectremove(type, rhs(_xin), `=`) elif nops(rhs(_xin)) < nops(_pars)+1 then error "insufficient data for specification of initial and parameters" else _par := rhs(_xin)[-nops(_pars) .. -1]; _ini := rhs(_xin)[1 .. -nops(_pars)-1] end if; _xout := lhs(_xout); if _par <> [] then `dsolve/numeric/process_parameters`(_n, _pars, _par, _y0) end if; if _ini <> [] then `dsolve/numeric/process_initial`(_n-_ne, _ini, _y0, _pars, _vmap) end if; `dsolve/numeric/SC/reinitialize`(_dtbl, _y0, _n, procname, _pars); if _Env_smart_dsolve_numeric = true and type(_y0[0], 'numeric') and _dtbl[1][4][10] <> 1 then procname("right") := _y0[0]; procname("left") := _y0[0] end if; if _xout = "initial" then return [_y0[0], seq(_y0[_vmap[_i]], _i = 1 .. _n-_ne)] elif _xout = "parameters" then return [seq(_y0[_n+_i], _i = 1 .. nops(_pars))] else return [_y0[0], seq(_y0[_vmap[_i]], _i = 1 .. _n-_ne)], [seq(_y0[_n+_i], _i = 1 .. nops(_pars))] end if elif _xin = "eventstop" then if _nv = 0 then error "this solution has no events" end if; _i := _dtbl[4]; if _i <> 2 and _i <> 3 then return 0 end if; if _dtbl[_i][4][10] = 1 and assigned(_dtbl[5-_i]) and _dtbl[_i][4][9] < 100 and 100 <= _dtbl[5-_i][4][9] then _i := 5-_i; _dtbl[4] := _i; _j := round(_dtbl[_i][4][17]); return round(_dtbl[_i][3][1][_j, 1]) elif 100 <= _dtbl[_i][4][9] then _j := round(_dtbl[_i][4][17]); return round(_dtbl[_i][3][1][_j, 1]) else return 0 end if elif _xin = "eventstatus" then if _nv = 0 then error "this solution has no events" end if; _i := [selectremove(proc (a) options operator, arrow; _dtbl[1][3][1][a, 7] = 1 end proc, {seq(_j, _j = 1 .. round(_dtbl[1][3][1][_nv+1, 1]))})]; return ':-enabled' = _i[1], ':-disabled' = _i[2] elif _xin = "eventclear" then if _nv = 0 then error "this solution has no events" end if; _i := _dtbl[4]; if _i <> 2 and _i <> 3 then error "no events to clear" end if; if _dtbl[_i][4][10] = 1 and assigned(_dtbl[5-_i]) and _dtbl[_i][4][9] < 100 and 100 < _dtbl[5-_i][4][9] then _dtbl[4] := 5-_i; _i := 5-_i end if; if _dtbl[_i][4][9] < 100 then error "no events to clear" elif _nv < _dtbl[_i][4][9]-100 then error "event error condition cannot be cleared" else _j := _dtbl[_i][4][9]-100; if irem(round(_dtbl[_i][3][1][_j, 4]), 2) = 1 then error "retriggerable events cannot be cleared" end if; _j := round(_dtbl[_i][3][1][_j, 1]); for _k to _nv do if _dtbl[_i][3][1][_k, 1] = _j then if _dtbl[_i][3][1][_k, 2] = 3 then error "range events cannot be cleared" end if; _dtbl[_i][3][1][_k, 8] := _dtbl[_i][3][1][_nv+1, 8] end if end do; _dtbl[_i][4][17] := 0; _dtbl[_i][4][9] := 0; if _dtbl[1][4][10] = 1 then if _i = 2 then try procname(procname("left")) catch:  end try else try procname(procname("right")) catch:  end try end if end if end if; return  elif type(_xin, `=`) and member(lhs(_xin), {"eventdisable", "eventenable"}) then if _nv = 0 then error "this solution has no events" end if; if type(rhs(_xin), {('list')('posint'), ('set')('posint')}) then _i := {op(rhs(_xin))} elif type(rhs(_xin), 'posint') then _i := {rhs(_xin)} else error "event identifiers must be integers in the range 1..%1", round(_dtbl[1][3][1][_nv+1, 1]) end if; if select(proc (a) options operator, arrow; _nv < a end proc, _i) <> {} then error "event identifiers must be integers in the range 1..%1", round(_dtbl[1][3][1][_nv+1, 1]) end if; _k := {}; for _j to _nv do if member(round(_dtbl[1][3][1][_j, 1]), _i) then _k := `union`(_k, {_j}) end if end do; _i := _k; if lhs(_xin) = "eventdisable" then _dtbl[4] := 0; _j := [evalb(assigned(_dtbl[2]) and member(_dtbl[2][4][17], _i)), evalb(assigned(_dtbl[3]) and member(_dtbl[3][4][17], _i))]; for _k in _i do _dtbl[1][3][1][_k, 7] := 0; if assigned(_dtbl[2]) then _dtbl[2][3][1][_k, 7] := 0 end if; if assigned(_dtbl[3]) then _dtbl[3][3][1][_k, 7] := 0 end if end do; if _j[1] then for _k to _nv+1 do if _k <= _nv and not type(_dtbl[2][3][4][_k, 1], 'undefined') then userinfo(3, {'events', 'eventreset'}, `reinit #2, event code `, _k, ` to defined init `, _dtbl[2][3][4][_k, 1]); _dtbl[2][3][1][_k, 8] := _dtbl[2][3][4][_k, 1] elif _dtbl[2][3][1][_k, 2] = 0 and irem(iquo(round(_dtbl[2][3][1][_k, 4]), 32), 2) = 1 then userinfo(3, {'events', 'eventreset'}, `reinit #2, event code `, _k, ` to rate hysteresis init `, _dtbl[2][5][24]); _dtbl[2][3][1][_k, 8] := _dtbl[2][5][24] elif _dtbl[2][3][1][_k, 2] = 0 and irem(iquo(round(_dtbl[2][3][1][_k, 4]), 2), 2) = 0 then userinfo(3, {'events', 'eventreset'}, `reinit #2, event code `, _k, ` to initial init `, _x0); _dtbl[2][3][1][_k, 8] := _x0 else userinfo(3, {'events', 'eventreset'}, `reinit #2, event code `, _k, ` to fireinitial init `, _x0-1); _dtbl[2][3][1][_k, 8] := _x0-1 end if end do; _dtbl[2][4][17] := 0; _dtbl[2][4][9] := 0; if _dtbl[1][4][10] = 1 then procname(procname("left")) end if end if; if _j[2] then for _k to _nv+1 do if _k <= _nv and not type(_dtbl[3][3][4][_k, 2], 'undefined') then userinfo(3, {'events', 'eventreset'}, `reinit #3, event code `, _k, ` to defined init `, _dtbl[3][3][4][_k, 2]); _dtbl[3][3][1][_k, 8] := _dtbl[3][3][4][_k, 2] elif _dtbl[3][3][1][_k, 2] = 0 and irem(iquo(round(_dtbl[3][3][1][_k, 4]), 32), 2) = 1 then userinfo(3, {'events', 'eventreset'}, `reinit #3, event code `, _k, ` to rate hysteresis init `, _dtbl[3][5][24]); _dtbl[3][3][1][_k, 8] := _dtbl[3][5][24] elif _dtbl[3][3][1][_k, 2] = 0 and irem(iquo(round(_dtbl[3][3][1][_k, 4]), 2), 2) = 0 then userinfo(3, {'events', 'eventreset'}, `reinit #3, event code `, _k, ` to initial init `, _x0); _dtbl[3][3][1][_k, 8] := _x0 else userinfo(3, {'events', 'eventreset'}, `reinit #3, event code `, _k, ` to fireinitial init `, _x0+1); _dtbl[3][3][1][_k, 8] := _x0+1 end if end do; _dtbl[3][4][17] := 0; _dtbl[3][4][9] := 0; if _dtbl[1][4][10] = 1 then procname(procname("right")) end if end if else for _k in _i do _dtbl[1][3][1][_k, 7] := 1 end do; _dtbl[2] := evaln(_dtbl[2]); _dtbl[3] := evaln(_dtbl[3]); _dtbl[4] := 0; if _dtbl[1][4][10] = 1 then if _x0 <= procname("right") then try procname(procname("right")) catch:  end try end if; if procname("left") <= _x0 then try procname(procname("left")) catch:  end try end if end if end if; return  elif type(_xin, `=`) and lhs(_xin) = "eventfired" then if not type(rhs(_xin), 'list') then error "'eventfired' must be specified as a list" end if; if _nv = 0 then error "this solution has no events" end if; if _dtbl[4] <> 2 and _dtbl[4] <> 3 then error "'direction' must be set prior to calling/setting 'eventfired'" end if; _i := _dtbl[4]; _val := NULL; if not assigned(_EnvEventRetriggerWarned) then _EnvEventRetriggerWarned := false end if; for _k in rhs(_xin) do if type(_k, 'integer') then _src := _k elif type(_k, 'integer' = 'anything') and type(evalf(rhs(_k)), 'numeric') then _k := lhs(_k) = evalf[max(Digits, 18)](rhs(_k)); _src := lhs(_k) else error "'eventfired' entry is not valid: %1", _k end if; if _src < 1 or round(_dtbl[1][3][1][_nv+1, 1]) < _src then error "event identifiers must be integers in the range 1..%1", round(_dtbl[1][3][1][_nv+1, 1]) end if; _src := {seq(`if`(_dtbl[1][3][1][_j, 1]-_src = 0., _j, NULL), _j = 1 .. _nv)}; if nops(_src) <> 1 then error "'eventfired' can only be set/queried for root-finding events and time/interval events" end if; _src := _src[1]; if _dtbl[1][3][1][_src, 2] <> 0. and _dtbl[1][3][1][_src, 2]-2. <> 0. then error "'eventfired' can only be set/queried for root-finding events and time/interval events" elif irem(round(_dtbl[1][3][1][_src, 4]), 2) = 1 then if _EnvEventRetriggerWarned = false then WARNING(`'eventfired' has no effect on events that retrigger`) end if; _EnvEventRetriggerWarned := true end if; if _dtbl[_i][3][1][_src, 2] = 0 and irem(iquo(round(_dtbl[_i][3][1][_src, 4]), 32), 2) = 1 then _val := _val, undefined elif type(_dtbl[_i][3][4][_src, _i-1], 'undefined') or _i = 2 and _dtbl[2][3][1][_src, 8] < _dtbl[2][3][4][_src, 1] or _i = 3 and _dtbl[3][3][4][_src, 2] < _dtbl[3][3][1][_src, 8] then _val := _val, _dtbl[_i][3][1][_src, 8] else _val := _val, _dtbl[_i][3][4][_src, _i-1] end if; if type(_k, `=`) then if _dtbl[_i][3][1][_src, 2] = 0 and irem(iquo(round(_dtbl[_i][3][1][_src, 4]), 32), 2) = 1 then error "cannot set event code for a rate hysteresis event" end if; userinfo(3, {'events', 'eventreset'}, `manual set event code `, _src, ` to value `, rhs(_k)); _dtbl[_i][3][1][_src, 8] := rhs(_k); _dtbl[_i][3][4][_src, _i-1] := rhs(_k) end if end do; return [_val] elif type(_xin, `=`) and lhs(_xin) = "direction" then if not member(rhs(_xin), {-1, 1, ':-left', ':-right'}) then error "'direction' must be specified as either '1' or 'right' (positive) or '-1' or 'left' (negative)" end if; _src := `if`(_dtbl[4] = 2, -1, `if`(_dtbl[4] = 3, 1, undefined)); _i := `if`(member(rhs(_xin), {1, ':-right'}), 3, 2); _dtbl[4] := _i; _dtbl[_i] := `dsolve/numeric/SC/IVPdcopy`(_dtbl[1], `if`(assigned(_dtbl[_i]), _dtbl[_i], NULL)); if 0 < _nv then for _j to _nv+1 do if _j <= _nv and not type(_dtbl[_i][3][4][_j, _i-1], 'undefined') then userinfo(3, {'events', 'eventreset'}, `reinit #4, event code `, _j, ` to defined init `, _dtbl[_i][3][4][_j, _i-1]); _dtbl[_i][3][1][_j, 8] := _dtbl[_i][3][4][_j, _i-1] elif _dtbl[_i][3][1][_j, 2] = 0 and irem(iquo(round(_dtbl[_i][3][1][_j, 4]), 32), 2) = 1 then userinfo(3, {'events', 'eventreset'}, `reinit #4, event code `, _j, ` to rate hysteresis init `, _dtbl[_i][5][24]); _dtbl[_i][3][1][_j, 8] := _dtbl[_i][5][24] elif _dtbl[_i][3][1][_j, 2] = 0 and irem(iquo(round(_dtbl[_i][3][1][_j, 4]), 2), 2) = 0 then userinfo(3, {'events', 'eventreset'}, `reinit #4, event code `, _j, ` to initial init `, _x0); _dtbl[_i][3][1][_j, 8] := _x0 else userinfo(3, {'events', 'eventreset'}, `reinit #4, event code `, _j, ` to fireinitial init `, _x0-2*_i+5.0); _dtbl[_i][3][1][_j, 8] := _x0-2*_i+5.0 end if end do end if; return _src elif _xin = "eventcount" then if _dtbl[1][3][1] = 0 or _dtbl[4] <> 2 and _dtbl[4] <> 3 then return 0 else return round(_dtbl[_dtbl[4]][3][1][_nv+1, 12]) end if else return "procname" end if end if; if _xout = _x0 then return [_x0, seq(evalf(_dtbl[1][6][_vmap[_i]]), _i = 1 .. _n-_ne)] end if; _i := `if`(_x0 <= _xout, 3, 2); if _xin = "last" and 0 < _dtbl[_i][4][9] and _dtbl[_i][4][9] < 100 then _dat := eval(_dtbl[_i], 2); _j := _dat[4][20]; return [_dat[11][_j, 0], seq(_dat[11][_j, _vmap[_i]], _i = 1 .. _n-_ne-_nd), seq(_dat[8][1][_vmap[_i]], _i = _n-_ne-_nd+1 .. _n-_ne)] end if; if not type(_dtbl[_i], 'array') then _dtbl[_i] := `dsolve/numeric/SC/IVPdcopy`(_dtbl[1], `if`(assigned(_dtbl[_i]), _dtbl[_i], NULL)); if 0 < _nv then for _j to _nv+1 do if _j <= _nv and not type(_dtbl[_i][3][4][_j, _i-1], 'undefined') then userinfo(3, {'events', 'eventreset'}, `reinit #5, event code `, _j, ` to defined init `, _dtbl[_i][3][4][_j, _i-1]); _dtbl[_i][3][1][_j, 8] := _dtbl[_i][3][4][_j, _i-1] elif _dtbl[_i][3][1][_j, 2] = 0 and irem(iquo(round(_dtbl[_i][3][1][_j, 4]), 32), 2) = 1 then userinfo(3, {'events', 'eventreset'}, `reinit #5, event code `, _j, ` to rate hysteresis init `, _dtbl[_i][5][24]); _dtbl[_i][3][1][_j, 8] := _dtbl[_i][5][24] elif _dtbl[_i][3][1][_j, 2] = 0 and irem(iquo(round(_dtbl[_i][3][1][_j, 4]), 2), 2) = 0 then userinfo(3, {'events', 'eventreset'}, `reinit #5, event code `, _j, ` to initial init `, _x0); _dtbl[_i][3][1][_j, 8] := _x0 else userinfo(3, {'events', 'eventreset'}, `reinit #5, event code `, _j, ` to fireinitial init `, _x0-2*_i+5.0); _dtbl[_i][3][1][_j, 8] := _x0-2*_i+5.0 end if end do end if end if; if _xin <> "last" then if 0 < 1 then if `dsolve/numeric/checkglobals`(op(_dtbl[1][14]), _pars, _n, _y0) then `dsolve/numeric/SC/reinitialize`(_dtbl, _y0, _n, procname, _pars, _i) end if end if; if _dtbl[1][4][7] = 0 then error "parameters must be initialized before solution can be computed" end if end if; _dat := eval(_dtbl[_i], 2); _dtbl[4] := _i; try _src := `dsolve/numeric/SC/IVPrun`(_dat, _xout) catch: userinfo(2, `dsolve/debug`, print(`Exception in solnproc:`, [lastexception][2 .. -1])); error  end try; if _dat[17] <> _dtbl[1][17] then _dtbl[1][17] := _dat[17]; _dtbl[1][10] := _dat[10] end if; if _src = 0 and 100 < _dat[4][9] then _val := _dat[3][1][_nv+1, 8] else _val := _dat[11][_dat[4][20], 0] end if; if _src <> 0 or _dat[4][9] <= 0 then _dtbl[1][5][1] := _xout else _dtbl[1][5][1] := _val end if; if _i = 3 and _val < _xout then Rounding := -infinity; if _dat[4][9] = 1 then error "cannot evaluate the solution further right of %1, probably a singularity", evalf[8](_val) elif _dat[4][9] = 2 then error "cannot evaluate the solution further right of %1, maxfun limit exceeded (see ?dsolve,maxfun for details)", evalf[8](_val) elif _dat[4][9] = 3 then if _dat[4][25] = 3 then error "cannot evaluate the solution past the initial point, problem may be initially singular or improperly set up" else error "cannot evaluate the solution past the initial point, problem may be complex, initially singular or improperly set up" end if elif _dat[4][9] = 4 then error "cannot evaluate the solution further right of %1, accuracy goal cannot be achieved with specified 'minstep'", evalf[8](_val) elif _dat[4][9] = 5 then error "cannot evaluate the solution further right of %1, too many step failures, tolerances may be too loose for problem", evalf[8](_val) elif _dat[4][9] = 6 then error "cannot evaluate the solution further right of %1, cannot downgrade delay storage for problems with delay derivative order > 1, try increasing delaypts", evalf[8](_val) elif _dat[4][9] = 10 then error "cannot evaluate the solution further right of %1, interrupt requested", evalf[8](_val) elif 100 < _dat[4][9] then if _dat[4][9]-100 = _nv+1 then error "constraint projection failure on event at t=%1", evalf[8](_val) elif _dat[4][9]-100 = _nv+2 then error "index-1 and derivative evaluation failure on event at t=%1", evalf[8](_val) elif _dat[4][9]-100 = _nv+3 then error "maximum number of event iterations reached (%1) at t=%2", round(_dat[3][1][_nv+1, 3]), evalf[8](_val) else if _Env_dsolve_nowarnstop <> true then `dsolve/numeric/warning`(StringTools:-FormatMessage("cannot evaluate the solution further right of %1, event #%2 triggered a halt", evalf[8](_val), round(_dat[3][1][_dat[4][9]-100, 1]))) end if; Rounding := 'nearest'; _xout := _val end if else error "cannot evaluate the solution further right of %1", evalf[8](_val) end if elif _i = 2 and _xout < _val then Rounding := infinity; if _dat[4][9] = 1 then error "cannot evaluate the solution further left of %1, probably a singularity", evalf[8](_val) elif _dat[4][9] = 2 then error "cannot evaluate the solution further left of %1, maxfun limit exceeded (see ?dsolve,maxfun for details)", evalf[8](_val) elif _dat[4][9] = 3 then if _dat[4][25] = 3 then error "cannot evaluate the solution past the initial point, problem may be initially singular or improperly set up" else error "cannot evaluate the solution past the initial point, problem may be complex, initially singular or improperly set up" end if elif _dat[4][9] = 4 then error "cannot evaluate the solution further left of %1, accuracy goal cannot be achieved with specified 'minstep'", evalf[8](_val) elif _dat[4][9] = 5 then error "cannot evaluate the solution further left of %1, too many step failures, tolerances may be too loose for problem", evalf[8](_val) elif _dat[4][9] = 6 then error "cannot evaluate the solution further left of %1, cannot downgrade delay storage for problems with delay derivative order > 1, try increasing delaypts", evalf[8](_val) elif _dat[4][9] = 10 then error "cannot evaluate the solution further right of %1, interrupt requested", evalf[8](_val) elif 100 < _dat[4][9] then if _dat[4][9]-100 = _nv+1 then error "constraint projection failure on event at t=%1", evalf[8](_val) elif _dat[4][9]-100 = _nv+2 then error "index-1 and derivative evaluation failure on event at t=%1", evalf[8](_val) elif _dat[4][9]-100 = _nv+3 then error "maximum number of event iterations reached (%1) at t=%2", round(_dat[3][1][_nv+1, 3]), evalf[8](_val) else if _Env_dsolve_nowarnstop <> true then `dsolve/numeric/warning`(StringTools:-FormatMessage("cannot evaluate the solution further left of %1, event #%2 triggered a halt", evalf[8](_val), round(_dat[3][1][_dat[4][9]-100, 1]))) end if; Rounding := 'nearest'; _xout := _val end if else error "cannot evaluate the solution further left of %1", evalf[8](_val) end if end if; if _EnvInFsolve = true then _dig := _dat[4][26]; if type(_EnvDSNumericSaveDigits, 'posint') then _dat[4][26] := _EnvDSNumericSaveDigits else _dat[4][26] := Digits end if; _Env_dsolve_SC_native := true; if _dat[4][25] = 1 then _i := 1; _dat[4][25] := 2 else _i := _dat[4][25] end if; _val := `dsolve/numeric/SC/IVPval`(_dat, _xout, _src); _dat[4][25] := _i; _dat[4][26] := _dig; [_xout, seq(_val[_vmap[_i]], _i = 1 .. _n-_ne)] else Digits := _dat[4][26]; _val := `dsolve/numeric/SC/IVPval`(eval(_dat, 2), _xout, _src); [_xout, seq(_val[_vmap[_i]], _i = 1 .. _n-_ne)] end if end proc, (2) = Array(0..0, {}), (3) = [t, A(t), E(t), L(t), R(t), S(t), V(t)], (4) = [a = a]}); _vars := _dat[3]; _pars := map(rhs, _dat[4]); _n := nops(_vars)-1; _solnproc := _dat[1]; if not type(_xout, 'numeric') then if member(x_rkf45, ["start", 'start', "method", 'method', "left", 'left', "right", 'right', "leftdata", "rightdata", "enginedata", "eventstop", 'eventstop', "eventclear", 'eventclear', "eventstatus", 'eventstatus', "eventcount", 'eventcount', "laxtol", 'laxtol', "numfun", 'numfun', NULL]) then _res := _solnproc(convert(x_rkf45, 'string')); if 1 < nops([_res]) then return _res elif type(_res, 'array') then return eval(_res, 1) elif _res <> "procname" then return _res end if elif member(x_rkf45, ["last", 'last', "initial", 'initial', "parameters", 'parameters', "initial_and_parameters", 'initial_and_parameters', NULL]) then _xout := convert(x_rkf45, 'string'); _res := _solnproc(_xout); if _xout = "parameters" then return [seq(_pars[_i] = _res[_i], _i = 1 .. nops(_pars))] elif _xout = "initial_and_parameters" then return [seq(_vars[_i+1] = [_res][1][_i+1], _i = 0 .. _n), seq(_pars[_i] = [_res][2][_i], _i = 1 .. nops(_pars))] else return [seq(_vars[_i+1] = _res[_i+1], _i = 0 .. _n)] end if elif type(_xout, `=`) and member(lhs(_xout), ["initial", 'initial', "parameters", 'parameters', "initial_and_parameters", 'initial_and_parameters', NULL]) then _xout := convert(lhs(x_rkf45), 'string') = rhs(x_rkf45); if type(rhs(_xout), 'list') then _res := _solnproc(_xout) else error "initial and/or parameter values must be specified in a list" end if; if lhs(_xout) = "initial" then return [seq(_vars[_i+1] = _res[_i+1], _i = 0 .. _n)] elif lhs(_xout) = "parameters" then return [seq(_pars[_i] = _res[_i], _i = 1 .. nops(_pars))] else return [seq(_vars[_i+1] = [_res][1][_i+1], _i = 0 .. _n), seq(_pars[_i] = [_res][2][_i], _i = 1 .. nops(_pars))] end if elif type(_xout, `=`) and member(lhs(_xout), ["eventdisable", 'eventdisable', "eventenable", 'eventenable', "eventfired", 'eventfired', "direction", 'direction', NULL]) then return _solnproc(convert(lhs(x_rkf45), 'string') = rhs(x_rkf45)) elif _xout = "solnprocedure" then return eval(_solnproc) elif _xout = "sysvars" then return _vars end if; if procname <> unknown then return ('procname')(x_rkf45) else _ndsol := 1; _ndsol := _ndsol; _ndsol := pointto(_dat[2][0]); return ('_ndsol')(x_rkf45) end if end if; try _res := _solnproc(_xout); [seq(_vars[_i+1] = _res[_i+1], _i = 0 .. _n)] catch: error  end try end proc

a := 1

1

P1 := plots:-odeplot(S1, [[t, S(t)]], 0 .. inf, linestyle = 1, color = blue, labels = ["time", "Population"], labeldirections = ["horizontal", "vertical"], legend = ["S(t) - Susceptible", "R(t) - Recovery"], axes = "boxed")

P2 := plots:-odeplot(S1, [[t, E(t)]], 0 .. inf, linestyle = 2, color = brown, labels = ["time", "Population"], labeldirections = ["horizontal", "vertical"], legend = ["S(t) - Susceptible", "R(t) - Recovery"], axes = "boxed")

P3 := plots:-odeplot(S1, [[t, L(t)]], 0 .. inf, linestyle = 3, color = red, labels = ["time", "Population"], labeldirections = ["horizontal", "vertical"], legend = ["S(t) - Susceptible", "R(t) - Recovery"], axes = "boxed")

P4 := plots:-odeplot(S1, [[t, A(t)]], 0 .. inf, linestyle = 4, color = green, labels = ["time", "Population"], labeldirections = ["horizontal", "vertical"], legend = ["S(t) - Susceptible", "R(t) - Recovery"], axes = "boxed")

P5 := plots:-odeplot(S1, [[t, R(t)]], 0 .. inf, linestyle = 5, color = purple, labels = ["time", "Population"], labeldirections = ["horizontal", "vertical"], legend = ["S(t) - Susceptible", "R(t) - Recovery"], axes = "boxed")

plots:-display(P1, P2, P3, P4, P5, axis[2] = [mode = log])

 

Download Help_ac.mw

The error message explains the problem. You are passing as invalid argument to the rhs command.

You are passing den1 to rhs, but the value of den1 is not an equation or something with a right-hand side.

The problem is not with the plot3d command. It is within the subs call that you are passing as its first argument.

Perhaps you meant to substitute values for lambda and w into den1 as follows:

restart;

with(PDEtools):

A1:=Matrix([[phi,(chi),conjugate(phi),conjugate(chi)],
          [chi,(phi),conjugate(chi),conjugate(phi)],
          [lambda*phi,-(lambda)*(chi),
           conjugate(lambda)*conjugate(phi),-conjugate(lambda)*conjugate(chi)],
          [lambda*chi,-(lambda)*(phi),
           conjugate(lambda)*conjugate(chi),-conjugate(lambda)*conjugate(phi)]]);

A1 := Matrix(4, 4, {(1, 1) = phi, (1, 2) = chi, (1, 3) = conjugate(phi), (1, 4) = conjugate(chi), (2, 1) = chi, (2, 2) = phi, (2, 3) = conjugate(chi), (2, 4) = conjugate(phi), (3, 1) = lambda*phi, (3, 2) = -lambda*chi, (3, 3) = conjugate(lambda)*conjugate(phi), (3, 4) = -conjugate(lambda)*conjugate(chi), (4, 1) = lambda*chi, (4, 2) = -lambda*phi, (4, 3) = conjugate(lambda)*conjugate(chi), (4, 4) = -conjugate(lambda)*conjugate(phi)})

d1 := LinearAlgebra:-Determinant(A1):

d1; length(%);

conjugate(lambda)^2*conjugate(phi)^2*chi^2-conjugate(lambda)^2*conjugate(phi)^2*phi^2-conjugate(lambda)^2*conjugate(chi)^2*chi^2+conjugate(lambda)^2*conjugate(chi)^2*phi^2+2*conjugate(lambda)*conjugate(phi)^2*chi^2*lambda+2*conjugate(lambda)*conjugate(phi)^2*lambda*phi^2-8*conjugate(lambda)*conjugate(phi)*conjugate(chi)*chi*lambda*phi+2*conjugate(lambda)*conjugate(chi)^2*chi^2*lambda+2*conjugate(lambda)*conjugate(chi)^2*lambda*phi^2+conjugate(phi)^2*chi^2*lambda^2-conjugate(phi)^2*lambda^2*phi^2-conjugate(chi)^2*chi^2*lambda^2+conjugate(chi)^2*lambda^2*phi^2

705

den:=simplify(d1,size); length(%);

-(-(conjugate(chi)-conjugate(phi))*(chi+phi)*conjugate(lambda)+lambda*(conjugate(chi)+conjugate(phi))*(chi-phi))*(-(conjugate(chi)+conjugate(phi))*(chi-phi)*conjugate(lambda)+lambda*(conjugate(chi)-conjugate(phi))*(chi+phi))

333

 

con1:=phi=exp(I*lambda*(x-t/(4*lambda^2)-w^2)):con2:=chi=exp(-I*lambda*(x-t/(4*lambda^2)-w^2)):

 

den1:=simplify((dsubs({con1,con2},den)));

4*cos((1/4)*(4*w^2*lambda^2-4*x*lambda^2+conjugate((4*lambda^2*w^2-4*lambda^2*x+t)/lambda)*lambda+t)/lambda)^2*conjugate(lambda)^2+8*cos((1/4)*(4*w^2*lambda^2-4*x*lambda^2+conjugate((4*lambda^2*w^2-4*lambda^2*x+t)/lambda)*lambda+t)/lambda)^2*conjugate(lambda)*lambda+4*cos((1/4)*(4*w^2*lambda^2-4*x*lambda^2+conjugate((4*lambda^2*w^2-4*lambda^2*x+t)/lambda)*lambda+t)/lambda)^2*lambda^2-4*cos((1/4)*(-4*w^2*lambda^2+4*x*lambda^2+conjugate((4*lambda^2*w^2-4*lambda^2*x+t)/lambda)*lambda-t)/lambda)^2*conjugate(lambda)^2+8*cos((1/4)*(-4*w^2*lambda^2+4*x*lambda^2+conjugate((4*lambda^2*w^2-4*lambda^2*x+t)/lambda)*lambda-t)/lambda)^2*conjugate(lambda)*lambda-4*cos((1/4)*(-4*w^2*lambda^2+4*x*lambda^2+conjugate((4*lambda^2*w^2-4*lambda^2*x+t)/lambda)*lambda-t)/lambda)^2*lambda^2-16*conjugate(lambda)*lambda

expr := simplify(evalc(eval(den1, [lambda=1+2*I, w=1])));

16*cos(2-2*x+(1/10)*t)^2+64*cosh(-4+4*x+(1/5)*t)^2-80

lprint( indets(expr, name) );

{t, x}

plot3d(expr,x=-1..1, t=-1..6);

 

NULL

Download 23May_1_ac.mw

By the way, there is no package plot so your call   with(plot)  is incorrect.  But note that you do not need to load   with(plots)   in order to call the plot3d command.

ps. Your attachment was saved in Maple 18, not Maple 2018 which is  much later version. I have adjusted your Question's header appropriately.

You make the loop work more complicated that it has to be, I think.

There's no reason to use a loop to contruct the Array of colors. It just makes unnecessary clutter.

Don't use a set with {} inside the call to plots:-display if you want a particular order for the plot legends to appear. Use a list instead (or no container) for which you can force the order.

Here are two ways to get a prime effect in the legend. There is a typesetting entity `&qprime;` which renders as four close prime symbols, but for derivatives higher than 4th that it normally renders as (5) etc in the superscript. There are also several ways to supress the (x) function application in the legend -- let me know if it really matters to you. You may find it a tradeoff, between convenience and appearance.

restart;

with(plots):

f := x -> exp(-x)*sin(x):

intvx := 0..3:

F := Array(0..5, [f]):
for i from 1 to 5 do
  F[i] := D(F[i-1])
end do:

C := Array(0..5,[red,blue,green,black,magenta,yellow]):

Typesetting:-Settings(typesetprime=true):

P := Array(0..5):
for i from 0 to 5 do
  if i=0 then U := Typesetting:-Typeset(f(x)) else
    U := 'Typesetting:-Typeset'(diff('f(x)',x$i));
  end if;
  P[i] := plot(F[i], intvx, color=C[i], thickness=3,
               legend=[U], legendstyle=[location=right]);
end do:

display([seq(P[i],i=0..5)], size=[600,400]);

restart;

with(plots):

f := x -> exp(-x)*sin(x):

intvx := 0..3:

F := Array(0..5, [f]):
for i from 1 to 5 do
  F[i] := D(F[i-1])
end do:

C := Array(0..5,[red,blue,green,black,magenta,yellow]):

P := Array(0..5):
for i from 0 to 5 do
  U := cat(`#mrow(mi(f)`,`,mo("&prime;")`$i,`);`);
  P[i] := plot(F[i], intvx, color=C[i], thickness=3,
               legend=[U], legendstyle=[location=right]);
end do:

display([seq(P[i],i=0..5)], size=[600,400]);

 

Download betounes_ex_set_task_4def_acc.mw

The following is slightly terser, using a loop only for the derivative construction (as asked).  betounes_ex_set_task_4def_accc.mw

This can be done quite nicely with the plots:-inequal command.

You can also use the result alongside other plots, or redisplay it with different choices for options view, size, etc.

P:=plots:-inequal([x>=-Pi/4, x<=Pi/4, y<=sec(x), y>=0],
                  x=-Pi/4..Pi/4, y=0..maximize(sec(x),x=-Pi/4..Pi/4),
                  color="LightBlue"):

P;

plots:-display(P, view=[-1.5..1.5,0..1.5], scaling=constrained,
               xtickmarks=piticks, size=[500,400]);

 

Download inequal_plot.mw

Naturally, I could also have used sqrt(2) instead of maximize(sec(x),x=-Pi/4..Pi/4). I put it in to show a concept.

The symbol for sqrt(-1) is I, not lowercase i. You could change this using the command
  interface(imaginaryunit=i):
But note that setting is not reset in the GUI by restart.

You need to either put a space (2D Input, implicit multiplication) or an explicit multiplication symbol between the brackets (or terms before them), or else your examples will be parsed a function application instead of multiplication. Your first three examples incurred this mistake (and so Carl's suggestion to correct the imaginary unit is insufficient alone to fix your examples).

Example 2: Multiplying Complex Numbers

 

(2-I)*(4+3*I)

(3+2*I)*(3-2*I)

(3+2*I)*(3-2*I)

(4*I)*(-1+5*I)

(3+2*I)^2

11+2*I

13

13

-20-4*I

5+12*I

NULL

(3 + 2*I)*(3 - 2*I);

(3+2*I)*(3-2*I); (3+2*I)*(3-2*I)

13

13

13

(3 + 2*I)(3 - 2*I);
(3+2*I)(3-2*I)

3+2*I

3+2*I

3(blah);
3(8);
3(8-17*I);

3

3

3

``

Download Multiplying_Complex_num_ac.mw

You can use the plots:-odeplot and dsolve commands, in a straightforward manner, to obtain a plot. 

I have removed the extra factors of y as just a name from the second equation. If those were supposed to be calls to y[o2](t) or y[co2](t) then you should replace them with the corrections. Any final plot could look different, of course, but if solvable then the plotting technique could be similar.

restart

e := 0.62e-2

r := 0.15e-1

DDo2 := .17*3600

DDco2 := .12*3600

N := 20

P1o2 := 3600*(1000*(27*10^(-13)*24.45)*100)/(10000*0.986923267e-2)

0.2408029155e-3

P1co2 := 3600*(1000*(99*10^(-13)*24.45)*100)/(10000*0.986923267e-2)

0.8829440235e-3

P2o2 := Pi*r^2*DDo2*N/(e+r)

408.1106684

P2co2 := Pi*r^2*DDco2*N/(e+r)

288.0781188

eq1 := diff(y[o2](t), t) = ((P1o2+P2o2)*(21-y[o2](t))-100*(167*y[o2](t)/(1.6+y[o2](t))*.25))*(1/1300)

eq2 := diff(y[co2](t), t) = ((P1co2+P2co2)*(0.4e-1-y[co2](t))+.25*(.8*(167*y[co2](t)/(1.6+y[co2](t))))*100)*(1/1300)

 #                initial*conditional     @t=0     yO2=21 , yco2=0.04

sol := dsolve({eq1, eq2, y[co2](0) = 0.4e-1, y[o2](0) = 21}, numeric)

plots:-odeplot(sol, [[t, y[o2](t)], [t, y[co2](t)]], t = 0 .. 30, size = [500, 300])

 

Download SAL_ac.mw

Since 2018 the Mobius Project and Maple TA are owned and managed by DigitalEd, which is a different company than Maplesoft.

They have their own Mobius user forum.

You don't have to use a spacecurve for this. You could also transform the 2D plot into a 3D plot. (I usually prefer a transformed curve, since 2D plot does adaptive plotting. In this case, however, I force that off.)

Here is some added detail. In such cases it sometimes helps to use an odd grid size (if the midpoint is problematic), but it's not quite clear here. A little transparency for the surface allows the curve to show better, upon rotation and visual inspection. I also show it with narrower ranges (which is better than zooming).

restart;

with(orthopoly):
with(LinearAlgebra):
with(plots):
interface(rtablesize=20):

Digits:=15:

k:=2:
M:=2:
K:=2^(k-1):
N:=K*M:

 

 

alpha:=1:


alpha1:=alpha: 
beta:=1:
lambda:=(m,alpha1,beta)->sqrt((2*m+alpha1+beta+1)*GAMMA(2*m+alpha1+beta+1)*m!/(2^(alpha1+beta+1)*GAMMA(m+alpha1+1)*GAMMA(m+beta+1)));
psii:=(n,m,x)->piecewise((n-1)/K <= x and x <= n/K,  2^(k/2) *lambda(m,alpha1,beta)*simplify(JacobiP(m,alpha1,beta,2^(k)*x-2*n+1)), 0);
local i,j: psi:=(x)->Array([seq(seq(psii(i,j,x),j=0..M-1),i=1..K)] ):

w:=(n,x)->(1+x)^(1/gama-1):
omega:=(n,x)->w(n,2^(k)*x-2*n+1):

lambda := proc (m, alpha1, beta) options operator, arrow; sqrt((2*m+alpha1+beta+1)*GAMMA(2*m+alpha1+beta+1)*factorial(m)/(2^(alpha1+beta+1)*GAMMA(m+alpha1+1)*GAMMA(m+beta+1))) end proc

proc (n, m, x) options operator, arrow; piecewise((n-1)/K <= x and x <= n/K, 2^((1/2)*k)*lambda(m, alpha1, beta)*simplify(JacobiP(m, alpha1, beta, 2^k*x-2*n+1)), 0) end proc


psi:=t->Matrix(N,1,[seq(seq(psii(i,j,t),j=0..M-1),i=1...K)] ):
 
 


for i from 1 to N do
X[i]:=evalf((2*i-1)/((2^k)*M)):
end do:

for i from 1 to N do
T[i]:=evalf((2*i-1)/((2^k)*M)):
end do:

for i from 1 to N do
r[i]:=evalf(psi(T[i])):
end do:
Phi_mxm:=Matrix([seq(r[i],i=1...N)]);
 

Matrix(4, 4, {(1, 1) = 1.73205080756888, (1, 2) = 1.73205080756888, (1, 3) = 0., (1, 4) = 0., (2, 1) = -3.87298334620742, (2, 2) = 3.87298334620742, (2, 3) = 0., (2, 4) = 0., (3, 1) = 0., (3, 2) = 0., (3, 3) = 1.73205080756888, (3, 4) = 1.73205080756888, (4, 1) = 0., (4, 2) = 0., (4, 3) = -3.87298334620742, (4, 4) = 3.87298334620742})

 

P:=proc(k,M,nn) local PB,m,i,p,j,xi;
m:=M*(2^(k-1)):
xi:=(i,n)->((i+1)^(n+1)-2*i^(n+1)+(i-1)^(n+1));
PB:=Matrix(m,m):
for i from 1 to m do
p:=0:
for j from 1 to m do
if i=j then PB[i,j]:=1;
 fi:
if i<j then p:=p+1:
PB[i,j]:= xi(p,nn);
 fi:
end do;
p:=1:
end do:
PB:=1/m^nn/GAMMA(nn+2)*PB;

return PB;
end proc:
PP:=alpha->Phi_mxm.P(k,M,alpha).MatrixInverse(Phi_mxm);

proc (alpha) options operator, arrow; `.`(Phi_mxm, P(k, M, alpha), LinearAlgebra:-MatrixInverse(Phi_mxm)) end proc


key:=4:
rho:=1:
mmm:=1:
sigma:=1:

u_exact:=(x,t)-> 1/(1+exp(sqrt(key/6)*x-(5/6)*key*t))^2 ;
f1:=unapply(u_exact(x,0),x):
g1:=unapply(u_exact(0,t),t);
g2:=unapply(u_exact(1,t),t);

 

U:=Matrix( N,N,symbol=u);
wwxx:= diff(f1(x),x,x)+(psi(x)^+.U.PP(alpha).psi(t))(1):
wwt:= diff(g1(t),t)+x*(diff(g2(t),t)-diff(g1(t),t)-(psi(1)^+.PP(2)^+.U.psi(t))+psi(x)^+.PP(2)^+.U.psi(t))(1) :
ww:= f1(x)+g1(t)-g1(0)+x*(g2(t)-g2(0)-g1(t)+g1(0)-(psi(1)^+.PP(2)^+.U.PP(alpha).psi(t)))(1)+(psi(x)^+.PP(2)^+.U.PP(alpha).psi(t))(1) :

MC:=unapply(wwt -rho*wwxx -key*ww .(1-(1/mmm)*ww^sigma ),x,t):

u_exact := proc (x, t) options operator, arrow; 1/(1+exp(sqrt((1/6)*key)*x-(5/6)*key*t))^2 end proc

g1 := proc (t) options operator, arrow; 1/(1+exp(-(10/3)*t))^2 end proc

g2 := proc (t) options operator, arrow; 1/(1+exp((1/3)*sqrt(6)-(10/3)*t))^2 end proc

Matrix(%id = 18446884636710097494)

PDEson:=Matrix(N,N):

for i from 1 to N do
for j from 1 to N do
PDEson(i,j):=simplify(
evalf(

MC(X[i],T[j])


)
)=0:
end do:
end do:

coz:=fsolve({seq(seq(PDEson(i,j),i=1..N ),j=1..N )}):
U:=subs(op(coz),U):
 


UU:=(x,t)->evalf(f1(x)+g1(t)-g1(0)+x*(g2(t)-g2(0)-g1(t)+g1(0)-(psi(1)^+.PP(2)^+.U.PP(alpha).psi(t)))(1)+(psi(x)^+.PP(2)^+.U.PP(alpha).psi(t))(1)):

graphic_3D:=plot3d(UU(x,t), x=0..1, t=0..1, grid=[301,301],
                   color=gray,transparency=0.1,style=surface):

graphic_2D:=plot(UU(0.5,t),t=0..1,thickness=2,color=red,
                 adaptive=false,numpoints=2001):

display(
  graphic_3D,
  plottools:-transform((x,y)->[0.5,x,y])(graphic_2D),
  lightmodel=Light1
);

graphic_3Df:=plot3d(UU(x,t), x=0.499..0.501, t=0.4..0.6, grid=[301,301],
                   color=gray,transparency=0.1,style=surface):

graphic_2Df:=plot(UU(0.5,t),t=0.4..0.6,thickness=2,color=red,
                  adaptive=false,numpoints=2001):

display(
  graphic_3Df,
  plottools:-transform((x,y)->[0.5,x,y])(graphic_2Df),
  lightmodel=Light1
);

 

Download problem_ac.mw

It is not necessary to declare P1 as global when calling it from within P2 (since you merely use it, and P2 doesn't assign to the name).

And you shouldn't declare it local, since you want the P1 from the outer scope to be accessed. 

Why do you write that the result from your example should be x*dy , instead of x*dx ? (Your Question originally stated, "...the expression should reduce to x * dy")

Is it possible that you are hoping for something like this?

restart;

dx := f -> diff(f, x):
dy := f -> diff(f, y):

x := () -> x:
y := () -> y:

eq1 := x * dy:
eq2 := y * dx:

eq1(eq2);
                x dx

This looks slightly suspicious to me, but perhaps I'm not understanding your purpose properly.

The following work in Maple 18.

(In modern Maple 2020 you only need to change from active sum to inert Sum. But that change, alone, is insufficient to make it work in your Maple 18.)

restart

kernelopts(version);

`Maple 18.02, X86 64 LINUX, Oct 20 2014, Build ID 991181`

lambda := .3:

omega := lambda+mu+xi:

alpha := 2*sqrt(lambda*mu)

.9165151390

NULL

B[1] := BesselI(k-1, alpha*(u-y))

BesselI(k-1, .9165151390-.9165151390*y)

B[2] := BesselI(k+1, alpha*(u-y))

BesselI(k+1, .9165151390-.9165151390*y)

evalf(Int(unapply(Sum((B[1]-B[2])*exp(-omega*(u-y)), k = 1 .. infinity), y), 0 .. u));

.7246342704

evalf(Int(unapply(Sum((B[1]-B[2])*exp(-omega*(u-y)), k = 1 .. infinity), y), 0 .. u))

.7246342704

This is slower, using active sum instead of inert Sum.
evalf(Int(unapply(sum((B[1]-B[2])*exp(-omega*(u-y)), k = 1 .. infinity), y), 0 .. u))

.7246342704

 

NULL

Download int_sum.mw

First 125 126 127 128 129 130 131 Last Page 127 of 338